Fórum témák
» Több friss téma |
Sziasztok!
Az én hobbim élethű modellautók készítése és az egyik modellemet érdekesebbé szeretném tenni. Arról volna szó, hogy 2 ledet szeretnék beépíteni a fényszórók helyére (fehér, de sárga fényt adó ledek). Ehhez miként kell felépítenem az áramkört és milyen energiaforrást használjak? Először gombelemre gondoltam, de az valószínűleg nem sokáig bírná. Azt olvastam, hogy egy kis led kb. 2 voltos. Akkor nyilván nem lehet megvilágítani egy ceruzaelemmel sem egyet. Vagy tévedek? Ti miként oldanátok meg? Úgy terveztem, hogy lenne egy áramforrás a modellben, egy kapcsoló, gondolom kell bele valamilyen ellenállás, és a 2 led. Válaszaitokat előre is köszönöm!
Szia!
Ne haragudj meg, de nekem ez nem 12 voltról üzemelne (a legtöbb ilyen ahogy láttam), ráadásul amint írtam modellbe lesz, így minél kisebbnek kellene lennie. Ezért speciálisabb. Amúgy körülnéztem. Ja és azt még hozzátenném, hogy igazán nem értek az elektronikához és úgy gondoltam itt majd kioktatás helyett kapok tisztességes, számomra is érthető választ is. Segítséget. Amit reméltem.
vezeték nélküli gyertya?
Én leddel szeretném megoldani. Azért köszi.
Ha már nyitsz egy felesleges topcot, legalább nézd meg mit javasolnak és ne csak futólag a cím alapján ítélj. :yes:
beleolvastam a topikokba, nekem nem segített, mert egy részét nem értem, a másik része meg nem az én esetemre vonatkozik. A segédprogramokat már tegnapmegpróbáltam használni, de sajna elhasaltam egy-két alapvető dolgon. Pl. mi az a diódán átfolyó áramerősség? Az nem ugyanaz, mint az elem áramerőssége? Amint látod, ilyen alap fogalmakkal van bajom. Azért gondoltam, hogy mivel ti profik vagytok a témában, egy-két mondattal le tudjátok nekem írni a lényeget. Ehelyett kétszer annyit írtok arról milyen hülye vagyok hogy nem olvastam el a kétmillió bejegyzést, aminek angy részét nem értem vagy nem is gombelemről!!! működő ledről szól. Kösz a segítséget előre is ha esetleg mégis úgy döntenétek, hogy megszántok vele. Utána törlöm a felesleges topikot vagy töröltetem.
Így próbáljon az ember segítséget kérni, látod... még a kérdést sem olvassátok el rendesen. Én a modellben akarom az elemet is elhelyezni. Ha nem jött volna le elsőre.
Nézd én modellt csinálok, nem rádiótávirányítású kisautót. Szóval fontos lenne, hogy a modellen belül legyen az áramforrás is. Akkor meg minek bonyolítsam az életemet ilyennel, ha egy vékony vezeték is megteszi? Remélem megérted.
Egyébként milyen durva már hogy tök laikusként segístéget merek!! kérni és cserébe megtámadtok hogy milyen hülye vagyok. Kösz, kurvajól esik.
Oh! Végre!
Köszönöm szépen, tudtam hogy valaki előbb-utóbb segíteni fog. Ennyire lett volna szükségem, köszöm még egyszer. Ezt megspórolhatták volna a többiek. Ha kész lesz a munkám, teszek fel róla képet hogy lássátok nem a levegőbe beszéltem.
Igen, ez volt az amivel tegnap nem boldogultam.
De mostmár érthető.
Meg lehet oldani a világítást két ceruzaelemről, bírni fogják a LEDek, csak erősebben világítanak majd, de gondolom ez nem baj...
Ha szeretnéd hogy tovább bírják az elemek, akkor kellene hozzá egy PWM áramkör, aminek a segítségével az elemek élettartama JELENTŐSEN meghosszabítható. Van egy ismerősöm, akinek a kerti LEDjei /tájékozodás érdekében/ éjjel-nappal üzembe vannak 1 elemről, 1éve!! Ha érdekel nézz utána, a google a barátod barátja.. Sok sikert!
Ja még akkor annyi hogy a soros kapcsolás ugye az, amikor mondjuk 2 gombelemet egymásra illesztek? (tehát az egyik alja érinti a másik tetejét) Ebből is látszik, mennyire laikus vagyok a témához.
Bocs, ezt nem tudtam hogy ilyen gyakori és idegesítő kérdés itt. Én amúgy veteránautókkal foglalkozom, van is egy Wartburgom, egyszer pedig akkor regisztráltam ide, amikor Nysa mentőhöz kerestem elektronikát. Szóval nagyon nem vagyok benne a kis elektronika témában.
szia!
Huh, megnéztem. Kicsit bonyolultnak tűnik nekem. Most elsőnek csak a lehető legegyszerűbb módon csinálnám meg, aztán lesz hová fejlődni, ha tetszik az eredmény. Nagyon az elején vagyok még.
Okés, akkor 2 gombelem sorba kapcsolva, a ledekhez pedig egy-egy ellenállás, ahogy írtad. Remélem sikerülni fog.
Kösz a segítséget!
Aha, már megoldódott. Itt nem vagyok ismerős, szóval a fórumotok működését sem látom át sajnos. Index fórumozni szoktam, veteránautós témákban. Szóval nem tudtam hogy ekkora gond egy új téma. Épp ezért lepett meg a sok fura reakció.
Láttam! Csak nem értettem. Amúgy kösz.
Egyébként itt egy modellem, ilyesmibe lesz beépítve a led-pár:
Áh, nem ez lesz szétfúrva. Egy másik típus. Csak az is Retróautókból lesz kialakítva. Ilyennel foglalkozok hobbi szinten a veteránozás mellett. A zöld púpos Wartburgban vagy 2 napnyi munkaóra van, még a műszerfala is kidolgozott, mutatókkal. Na de ez itt off.
Azzal még nem is lenne baj, ha sok témát nyitnak. Az a baj, hogy oltjátok őket, miért nyitnak újat. Ha az oltások helyett rögtön egyértelműen megadnátok a választ, akkor ráadásul amikor először elkezd keresgélni, valószínűleg nem fáradna bele a sok értelmetlen hozzászólásba, hanem megtalálná, amit keres, így kevesebb téma is lenne.
Pl ez egy egysoros probléma, és eddig három oldalnyi értelmetlen hozzászólás van... Amúgy ez is fölösleges, de talán elgondolkodtok rajta.
Köszönet a segítségért!!!
Tegnap este elkészült a kocsi belső, technikai alapja, már csak pár simítás és az összeszerelés van hátra. nagyon szépen világít és tényleg nem melegszenek a ledek. Még egyszer köszi, ha kész lesz rakok fel képet is!
Végre elkészült a modell, szeretném veletek is megosztani a végeredményt (amint azt megígértem):
Sziasztok!
Van 28 db nagyfényerejű LEDem és ezeket 7 oszlopba és 4 sorba szeretném bekötni párhuzamosan és minden sor egy-egy 9V-os elemről menne. A led Nyitófeszültsége: 3,4 V Üzemi árama: 20 mA kiszámoltam hogy 40 Ωos előtétellenállás kell elé és ezek min. 921.2 mW -osak legyenek Az első kérdés hogy az elemek birni fogják -e hosszabb ideig is vagy 1 ora alatt leszívja A második hogy az ellenállás lehet 39 Ωos vagy legyen 43 Ωos és a min.teljesítménye 1w -os legyen vagy jo ha 2-3vagy több . Előre is köszönöm a válaszokat KRY :zavart2:
Sziasztok!
Mindenekelőtt elnézéseteket kérem, hogy én is csak az amatőrök lelkes kéregető társaságát gyarapítom. De szeretnék egy kis segítséget kérni. Van egy tervem, amit én önállóan nem tudok megoldani. Egy helikoptermakettbe szeretnék világító, ill. villogó ledeket szerelni.De a kapcsolási rajzot nem tudom elkészíteni. 5-6 ledet szeretnék használni, valamelyik csak folyamatosan világítana, valamelyik villogna.Az alábbiak szerint: http://www.youtube.com/watch?v=frmfsPRIlFk Lehet, hogy ez elég pontatlan, de valami hasonlót szeretnék én is elkészíteni. Ha nem is teljesen így nézne, ki vagy ha nem lenne ennyi led benne, pl.:az elülső reflektort biztosan elhagynám, a hátsó rotor felett is, csak a villogó piros led-re volna szükségem. A tápfeszültséget lehetőség szerint egy 9V-os elemről oldanám meg. -Gondolom itt rengeteg olyan ember van akinek ez nem jelent túl nagy gondot.Bár nem szeretném lekicsinyíteni az ezzel járó munkát, remélem valakit megérint a bejegyzésem, és a karácsonyi ünnepekre való tekintettel segít nekem elkészíteni ezt a kapcsolást. Mindenkinek előre is köszönöm a segítségért, és Boldog Karácsonyi Ünnepeket Kívánok Madócs Péter
A 9V elem helyett jobban járnál egy lítium akkumulátorral. Egy mobiltelefon akkumulátora tökéletesen megfelelne a célnak, kisebb, könnyebb, és jobban lehet kihasználni a kapacitását. Az oldalsó fehér villogás nehezebb dió, a legegyszerűbb kapcsolás is legalább egy integrált áramkört kell, hogy tartalmazzon, diódákkal, ellenállásokkal.
A hozzászólás módosítva: Dec 21, 2012
Nagyon szépen köszönöm a válaszokat. Nedudgi, tőled azt szeretném kérdezni, hogy akkor elvileg megoldható lenne egy áramköri lapról vezérelni az összes ledet. Csak szükség volna egy IC-re(pl.:555?). Nagyon bonyolult, sok alkatrészes kapcsolásról van szó? Ezt úgy értem, hogy egy magamfajta teljesen amatőr is megtudja csinálni, némi segítséggel. Vagy amit Kóbzoli mondott, egyszerű villogó ledekkel és megépíthető volna?
Köszönöm!
Az a fő kérdés, hogy mennyire akarunk élethűek maradni. A villogó ledek között tudtommal nincs olyan, ami videón látott ti-ti villogást tudná. a faroktetőn látott villogó piros kapható, 1:1 jel/szünet aránnyal.
A fő kérdés az, hogy milyen technológiával, milyen bonyolult áramköröket tudsz elkészíteni, és a helikopter milyen súlyú, méretű kiegészítő elektronikával terhelhető. A legkevesebb alkatrészből (tehát a legkisebb súllyal) egy mikrokontrollerrel lehet megépíteni egy ilyen áramkört, ekkor LEDenként egy ellenállásra, és a mikrokontrollerre van szükség. Ha nem tudsz programozni, akkor kicsit nehezebb ez ügy, de Karácsonyra való tekintettel megoldható. Ebben az esetben három, vagy öt különböző állapot(ritmus) lehetséges. A hozzászólás módosítva: Dec 22, 2012
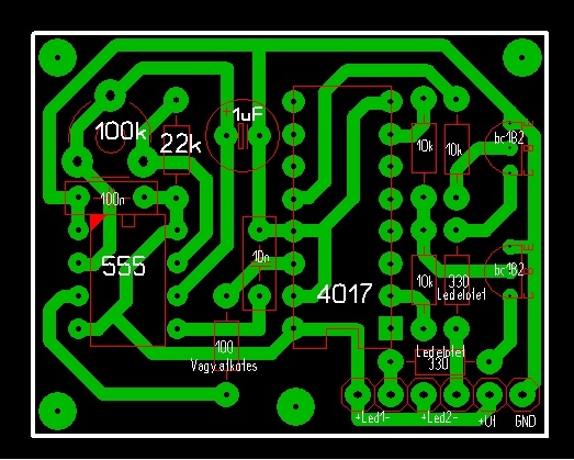
Szia! 2 ic és pár ellenállás pár kondi kb 3*4cm-es helyen elfér egy olyan áramkör amit nem kell programozni és egy az egyben tudja azt amit a videón látni.
|
Bejelentkezés
Hirdetés |




Én leddel szeretném megoldani. Azért köszi.
De mostmár érthető.











