Fórum témák

» Több friss téma
Fórum » Elektronikában kezdők kérdései
- Ez a felület kizárólag, az elektronikában kezdők kérdéseinek van fenntartva és nem elfelejtve, hogy hobbielektronika a fórumunk!
- Ami tehát azt jelenti, hogy a nagymama bevásárlását nem itt beszéljük meg, ill. ez nem üzenőfal!
- Kerülendő az olyan kérdés, amit egy másik meglévő (több mint 17000 van), témában kellene kitárgyalni!
- És végül büntetés terhe mellett kerülendő az MSN és egyéb szleng, a magyar helyesírás mellőzése, beleértve a mondateleji nagybetűket is!
Lapozás: OK   845 / 4057
(#) roland0327 válasza BZoli94 hozzászólására (») Ápr 19, 2010 /
 
Ez egy DREMEL 300 Mikrogép. Én is ilyet használok egy ideje, egyáltalán nem bántam meg, hogy mevettem. Igaz drága de megéri és csak egyszer kell megvenni. Csak ajánlani tudom. A PROXON az jobb de talán duplája pontosan nem tudom. Lehet kapni hozzá különböző méretű és tipusú korongokat, gravírozókat, csiszolókat, polírozókat. Nézz szét az oldalon amit linkeltem.
(#) roland0327 válasza roland0327 hozzászólására (») Ápr 19, 2010 /
 
Lehet, hogy nem DREMEL a videón nem látni pontosan, de lehet, hogy az csak az akksis változat.
(#) bankimajki válasza BZoli94 hozzászólására (») Ápr 19, 2010 /
 
De ugyanezt Ferm-ben megkapod 4-5000 Ft-ért és az is nagyon sokat bír. Én már pár száz üzemórát használtam és még nagyon jól bírja. (Igaz már csapágyas, de ez van.)
(#) roland0327 válasza bankimajki hozzászólására (») Ápr 19, 2010 /
 
Amiről te beszélsz mekkora teljesítményű? Nekem is egy csenge volt először de úgymond kinőttem mert azzal vágtam a panelt is(korongal) és már nagyon fulladt.
(#) bankimajki válasza roland0327 hozzászólására (») Ápr 19, 2010 /
 
Ha jól emlékszem, akkor 140W, (de nem biztos, de tuti hogy 100W felett van.) És egyáltalán nem fullad, 4-es fúróval bármit lehet vele csinálni. Én ezzel gyorsacélból vágtam különböző formákat. (Melegedett rendesen, de lefullasztanom soha nem sikerült.)
(#) bankimajki válasza roland0327 hozzászólására (») Ápr 19, 2010 /
 
É2 szimulátor progit ismerek (használtam) Circuit maker és Orcad. Én az előbbinél maradtam. Bár az új alkatrészek nem nagyon vannak benne.
(#) BZoli94 válasza roland0327 hozzászólására (») Ápr 19, 2010 /
 
Köszönöm, nagyon sokat segítettetek ezzel! 1Istenért sem találtam volna rá... A videón mind1 milyen volt, nem pont olyan kell, csak hasonló. Amúgy láttátok a videót?! Felhasznált pár vezetéket...
(#) BZoli94 válasza bankimajki hozzászólására (») Ápr 19, 2010 /
 
(Bocs, hogy közbeszólok!) Nincs olyan szimulátor progid, ami használható, és benne van a CD4541??? Mert én a Tinát használom, nekem nagyon bevált, de sajnos vannak hiányosságai, bővíteni meg nem tudom, pedig lehet, hogy lehet valahogy... Üdv
(#) roland0327 válasza bankimajki hozzászólására (») Ápr 19, 2010 /
 
Igen még nekem sem sikerült lefullasztanom. Pedig lett volna rá lehetősége
(#) peter1995 hozzászólása Ápr 19, 2010 /
 
Hello
Olyan nem lehet hogy azért mennek ki a tranyók mert túl nagy a jel az erősítőtől?Mi lenne ha a bemenet elé beraknék egy 500K-s ellenállást.
(#) bankimajki válasza BZoli94 hozzászólására (») Ápr 19, 2010 /
 
Az sajna a Circuit Makerben sincs benne. Az Orcad pedig jelenleg nincs feltelepítve.
(#) kadarist válasza peter1995 hozzászólására (») Ápr 19, 2010 /
 
Szerintem meg valamit nagyon elkötöttél, ha ezek a tranzisztorok tönkremennek. A kollektorellenállások jó értékűek? Honnan van ez a rajz? Elég furcsa beállításban működik az a Q2. A C3 meg minek oda? A LED áramkorlátozó ellenállását meg a tranzisztor kollektorára kellene kötni, vagy egyenesen sorba a kötni a LED-et a tranzisztorral.
(#) qvasz2 válasza roland0327 hozzászólására (») Ápr 19, 2010 /
 
Meg tudod mérni egy tolómérővel, hogy mekkora menet van a Dremel végén?
Nekem Handy-m van és kéne rá egy tokmány, de hozzá valót még nem láttam. Hátha egyforma a menetük
(#) BZoli94 válasza bankimajki hozzászólására (») Ápr 19, 2010 /
 
Köszönöm, hogy megnézted, megpróbálom megcsinálni a rajzot, majd megkérdezem valamelyik topikban, hogy jó-e a rajz... Holnap megpróbálom letesztelni élesben, csak mivel ez egy időzítő lesz, érdekes lesz mindig várni pl. 20percet, hogy jó-e.
(#) bankimajki válasza peter1995 hozzászólására (») Ápr 19, 2010 /
 
Az R2-ellenállásnak azt a pontját, amelyik a +12V-ra megy azt a GND-re kell tenni.
(#) roland0327 válasza qvasz2 hozzászólására (») Ápr 19, 2010 /
 
Sajnálom de nincs tolómérőm De hátha lesz olyan aki megmondja neked.
(#) peter1995 válasza kadarist hozzászólására (») Ápr 19, 2010 /
 
Nos Holubek ajánlotta a rajzot .Az alap rajz egy LED villógó zenére volt.Az R4 nincs benn.Azért van az optós kapcsolás mivel a lednek kis fesz kell és olyan kis feszültségem működő relét énmég nem láttam.A 100K-s ellenállás rossz az cserélve lesz mivel alapban 50K aztán kezd nőni.
(#) peter1995 válasza bankimajki hozzászólására (») Ápr 19, 2010 /
 
Az R2-t a GND-re kell?Jó tudni.
(#) bankimajki válasza peter1995 hozzászólására (») Ápr 19, 2010 /
 
Guglizz rá a közös emitteres egyfokozatú erősítőkapcsolásra. Találsz hasonlókat és kicsit tanulmányord őket. Akkor megérted hogy hogy is kell ennek működni.
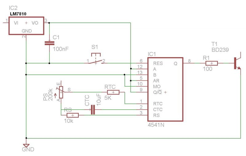
(#) BZoli94 hozzászólása Ápr 19, 2010 /
 
Ez szerintetek működni fog? (Holnap fogom letesztelni) Egy időzítő volna, melyet 0,5 és 20 perc között tudok állítani a Ps segítségével. Az S1-el kapcsolom be és, ha letelik a beállított idő, akkor kikapcsol, tehát monostabil. A BD239-et vezérlem a kimenettel. (A Collektorra pár power LED lesz kötve, áramgenerátorral. Ja és természetesen az LM7810 bemenete meg fogja kapni a magáét.) A kapcsolást a datasheet alapján csináltam. Fog ez menni élesben? Még kezdő vagyok, most néztem igazából először datasheet-et. Ja és a képet javítottam, a félreértések elkerülése érdekében.

kep.jpg
    
(#) csakip válasza kadarist hozzászólására (») Ápr 19, 2010 /
 
Köszönöm. Ezek szerint az ötlet működhet, ugye?
(#) kadarist válasza csakip hozzászólására (») Ápr 19, 2010 /
 
Működhet, de a gate-ellenállást lehet. hogy csökkenteni kell, vagy egy tranzisztoros gate-buffert kell majd alkalmazni. A nagy áramú FET megkívánhatja ezt a változtatást. Ha nagyon melegszik a FET, akkor erre is kell majd gondolni.
(#) proli007 válasza wtc hozzászólására (») Ápr 19, 2010 /
 
Hello!
Megnéztem, de ebben az egyszerű kapcsolásban az sem egészséges amit ajánlottam..
Szerintem két 337-ből (vagy tegyél a 337 elé valami más tranyót) készíts egy darlington kapcsolást. Az optót tedd a kollektorba, és vele sorba egy 470ohm-os ellenállást. Az optónak 15mA már megfelelő.
A nyomógombbal meg sorba kell kötni legalább egy 100ohm-ot, mert ha a tápban is van egy elkó (amit őszintén remélek) akkor megnyomáskor szépen fog szikrázni a nyomógomb a két kondi között folyó áramtól.
De én hagynám a fenébe az egészet, és egy NE555-öt használnék a darlinton helyett. Az legalább a lekapcsoláskor határozottan kapcsolna ki.
üdv! proli007
(#) kadarist válasza peter1995 hozzászólására (») Ápr 19, 2010 /
 
Én ezt ajánlom. Az R4 legyen 4,7 kohm.
(#) Rafael válasza Rafael hozzászólására (») Ápr 19, 2010 /
 
Valami jó ötlet, hogy beinduljon végre USB-ről a porszívóm?
(#) proli007 válasza BZoli94 hozzászólására (») Ápr 19, 2010 /
 
Hello!
- A RESET bemenet, nem lóghat a levegőben, mikor a kapcsoló nincs bekapcsolva. Tehát egy ellenállás kell a táp és a RES bemenet közé. (10..100kohm)
- Felesleges ekkora kondit használni, mert ha az A és B bement magas szinten van, akkor a számláló 216 hosszú, (tehát 65536-al oszt) Így egy 100nF-os kondival is lehet 20percet időzíteni. T=Rtc*Ctc*1,15*2[/sub]16[sub] (sec)
(A kondi egyébként sem lehet polarizált, 10µF értékben meg elég testes darab lenne.)
- Próbára nem kell kivárni a teljes időt, ha ideiglenesen a kondit a tizedével helyettesíted.
- A kimenetet 1 TTL bement terhelésével terhelhető, tehát a 100ohm kissé durva neki. (10V mellett ez kb. 8mA-ra tehető)
üdv! proli007
(#) roland0327 hozzászólása Ápr 19, 2010 /
 
Sziasztok! Nem tudom, hogy hova tegyem fel a kérdést így ide, ha nem jó helyen kapisgálok majd áttessékelnek a megfelelő helyre. Na szóval meg szeretnék mindent tudni az áramgeneráttoról. Pl. ami labortápokban van. Műveleti erősítővel történő alkalmazására. Minden érdekel róla, aki tud írni róla az írjpon isköszi.
(#) BZoli94 válasza proli007 hozzászólására (») Ápr 19, 2010 /
 
Szia! Először is köszönöm a segítséged!
Jó, hogy szóltál pl. a RESETtel kapcsolatban. (Régebben már az 555ügyében mondták, hogy dukál egy 10K-s ellenállás.) Erősen számolgatok, holnapra átszámolom a dolgokat. Eddig úgy számoltam, hogy ha az Rtc=80Kohm és a Ctc=100nF, akkor áll 20percnél. Még csak nagy vonalakban annyi, bár +- 0,5min bőven benne van. (NYÁK levilágításhoz lesz, de sajnos még a PIC-ben nem vagyok otthon.) és üdv!
(#) nagy_david1 válasza roland0327 hozzászólására (») Ápr 19, 2010 /
 
Szia!
Kimondtad a kulcsszót csak nem jó helyre írtad Szerintem ezekbe nézz bele mert a lényeg le van írva.
(#) BZoli94 válasza BZoli94 hozzászólására (») Ápr 19, 2010 /
 
Ha a kondi=100nF, akkor igaz ez az összefüggés? Rtc/4000=Xmin

PL: 80000 ohm / 4000 = 20 perc

Jól látom?
Következő: »»   845 / 4057
Bejelentkezés

Belépés

Hirdetés
XDT.hu
Az oldalon sütiket használunk a helyes működéshez. Bővebb információt az adatvédelmi szabályzatban olvashatsz. Megértettem