Fórum témák

» Több friss téma
Fórum » Lézerdióda
 
Témaindító: source2, idő: Júl 15, 2005
Témakörök:
Lapozás: OK   11 / 27
(#) ottobacsi hozzászólása Ápr 19, 2010 /
 
Üdv mindenkinek!
Meg tudná nekem valaki mondani hogy hogyan kell a képeken látható lézernyomtatóból kiszedett lézert életre kelteni?
Köszönöm a válaszokat előre is!
(#) Collector hozzászólása Ápr 19, 2010 /
 
444nm-es 0,5W-os dióda :
Bővebben: Link
Ilyet is ritkán látni.
(#) Stewe válasza ottobacsi hozzászólására (») Ápr 19, 2010 /
 
Minden lézerdiódánál elsődleges a határ-áram betartása, a beépített meghajtó áramkör felhasználásával járnál legjobban. Ha így nem indul, le kell olvasni a típusát és neten egy adatlapot keresni hozzá (datasheet), abból a névleges áramra egy áramgenerátort építeni. A gyári hűtésnél jobbat nemigen lehet házilag csinálni, ne szedd szét ha nem muszáj, és nagyon körültekintően szereld újra össze! Nem is biztos, hogy látható tartományban sugároz a jószág, az infrára az emberi szemnél sokkal érzékenyebb kamerával ez ellenőrizhető. Akkor se nézz bele, ha úgy tűnik nem világít!
(#) zenetom válasza Collector hozzászólására (») Ápr 19, 2010 /
 
Az ára is jó (sok)
(#) Stewe válasza ottobacsi hozzászólására (») Ápr 19, 2010 /
 
Ami nagyon értékesnek tűnik, az a hűtő-kollimátor tubus, ami nyomtatóról lévén szó valószínűleg nagyon finom sugarat szolgáltat. Ha még állítható is, akkor csodákra lehet képes egy DVD íróból kitermelt 250mA-es leddel.
(#) csabzz hozzászólása Ápr 20, 2010 /
 
Kedves Fórumozók!

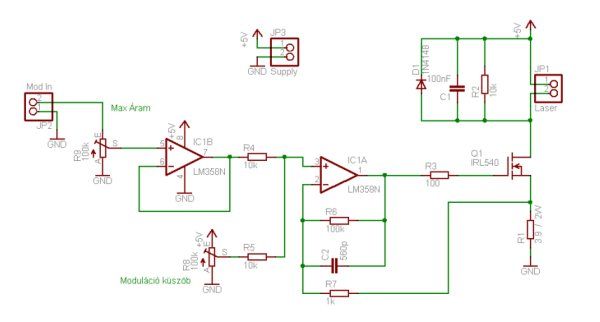
Az általatok többször tárgyalt ("Szupepe-féle") kapcsolást próbálom megépíteni, de a pár helyen elbizonytalanodtam. A NYÁK terv például nem teljesen a kapcsolási rajz alapján készült, tartalmaz új alkatrészeket is.

Azt írja a kalibrálásnál, hogy "A Moduláció küszöb potenciométerrel be állítjuk az alsó küszöb áramot, mégpedig azt ahol éppen elkezd világítani a lézerünk...."-eddig ok-"...Miután ez megvan adunk az áramkörre 5V modulációt, és a moduláció potenciométerrel beállítjuk a maximális áramot."
Ez mit jelent? Építsek hozzá külön modulátort is?

És a jumperek sem teljesen világosak, mire való a JP2 és főleg a JP3?

Egyébként a lézer világít, tekergetem a potmétert, de a fénye nem változik.

És köszönöm Szebence tippjét az alkatrészboltra, bevált!
(#) zenetom válasza csabzz hozzászólására (») Ápr 21, 2010 /
 
Hali!
Melyik NYÁK-terv szerint építetted meg?
(#) csabzz válasza zenetom hozzászólására (») Ápr 21, 2010 /
 
Helló!

Ezekre a kapcsolásokra gondolok.

Rájöttem közben, hogy a beültetési rajz egy 7805-ös IC-vel és egy 200µF-os kondenzátorral bővebb, a feszültség stabilan tartása miatt.

De a jumperek szerepe és a moduláció még mindig homály.

És még két kérdés:
1.Kapcsolónak egy egyszerű nyomógomb megfelelő-e, vagy a nagy tüskék megölik a diódát?
2. UV szűrős napszemüveg megszűri-e a vörös és infra fényt, vagy a sötét kitágítja a pupillákat, és még károsabb a sugár?
(#) ottobacsi válasza Stewe hozzászólására (») Ápr 21, 2010 /
 
Nem terveztem szétszedni, de megpróbálnám beüzemelni valahogyan, csak azt nem vágom hogy hogyan.
Valószínűnek tartom én is hogy infra tartományban dolgozik.
Mire gondolsz pontosan hogy csodákra lehet képes a DVD író lézerével?
(#) Stewe válasza ottobacsi hozzászólására (») Ápr 21, 2010 /
 
Öt hozzávezetés látszik, ami a tápfeszültség mellett valószínűsít legalább egy engedélyező vagy tiltó bemenetet, és moduláció bemenetet, és lehet egy visszajelző kimenet is. Kapcsolási rajz gondolom nem elérhető, és a vegyes szerekés miatt nehéz levenni is, de csak annak alapján lehetne azonosítani a csatlakozótűk rendeltetését. Még az IC adatlapját sem találtam meg, pedig az alapján legalább a tápfeszültséget és a hozzávezető csatlakozókat biztosan lehetne azonosítani.
Egy lézer legnehezebben elkészíthető eleme az optika, ezért írtam, hogy egy ismert adatokkal rendelkező dióda beépítése után már csak egy áramgenerátor szükséges, és stabil kivitelű sugárzód lesz. Én kértem árajánlatot egy hasonló forgácsolt házra, 1 db-ot 12000 ft-ért esztergáltak volna le. Ehhez képest egy fél wattos dióda olcsónak számít, és a végeredmény biztos. Egy 16-szoros sebességű LG író DVD diódáját (van benne egy a CD kezeléséhez is, de az nagyon közel van az infrához, és ami nem látszik... szóval szinte használhatatlan) én 200mA-rel hajtom, és mellbevágó fényereje van, fekete műanyagokon még egy kevés füstöt is produkál. Kísérletezéshez ez már ideális, játékra pedig sok is, nagyon veszélyes tud lenni. Az áram természetesen korlátozható.
(#) zenetom válasza csabzz hozzászólására (») Ápr 21, 2010 / 1
 
Hali!
A NYÁK-terven az 1. jumper (tehát a felső) a GND, a 3 (vagyis a legalsó) a +5V. A középső jumperre kell adni a modulációt, ha nincs külső meghajtó eszköz, akkor a középső és az alsó jumpert kell összezárni (tehát a 2-at és 3-at). Ha van valamilyen eszközöd, amivel tudod vezérelni a lézert, akkor azt a jelet az 1. jumperbe kell vezetni, a GND-ket pedig összekötni, és NE legyen összezárva egy jumper sem.
(#) csabzz válasza zenetom hozzászólására (») Ápr 21, 2010 /
 
Oké, működik, kösznönöm, vezérlés egyelőre nem szükséges.

A napszemüveg kérdéssel kapcsolatban mi a véleményed?
(#) Szebence válasza csabzz hozzászólására (») Ápr 21, 2010 /
 
Nem szűr semmit, az UV-s napszemüveg egyértelműen UV fényt szűr, ami a látható fénytartomány alatt van (kb 300nm alatt), az infra tartomány pedig a látható fénytartomány felett (kb700nm) ne nézz bele szemüveggel se!

Látható hullámhossz
(#) zenetom válasza csabzz hozzászólására (») Ápr 21, 2010 /
 
Nem tudom pontosan mire akarod használni a szemüveget, ha szerelés közbeni szemvédelemre, akkor csak annyit tudok mondani hogy nagyon vigyázz, bele ne nézz közvetlenül a sugárba, bár szerintem ezt Te is tudod.
A napszemüvegről nem tudok mit mondani, nem nagyon foglalkoztam ilyennel...
Szerk.: látom Szebence megelőzött, szerintem sem ér egyébként semmit az a szemüveg.
(#) Szebence válasza Szebence hozzászólására (») Ápr 21, 2010 /
 
A 300nm-es hullámhosszt 380nm-re javítanám. Tehát az emberi szem a 380nm alatti tartományt már nem látja és az ibolyát, a 404nm hullámhosszú lézereket is csak sokkal gyengébbenk érzi a szem, mint az ugyanolyan teljesítményű piros vagy zöld lézert. Az emberi szem a zöld (532nm-es) hullámhosszra a legérzékenyebb.
(#) csabzz hozzászólása Ápr 21, 2010 /
 
Kézi lézerrel simán átvilágítok egy napszemüvegen, úgyhogy tényleg nem jó.

Nyilvánvalóan nem nézek bele, de még a fekete felületekről visszaverődő fény is érezhetően vakít. Azt hiszem, csak egy szemmel nézem majd, elvégre is elég jó műszemeket gyártanak már manapság...
(#) csabzz hozzászólása Ápr 22, 2010 /
 
Kedves Fórumozok!

Vettem egy lézer modult, a mellékelt képnek megfelelően, a diódát nagy nehez sikerült kiszedni belőle, de az újat nem tudom beletenni. Egyelőre nem nagyon akarom sem felfúrni, sem az új diódát méretre csiszolni. Egyátalán kérdéses az, hogy egy DVD íróból kiszerelt lézer szétégetné-e az egész fekete műanyag részt.

Mi a trükkje a kollimálásnak, ti hogyan csináltátok?
(#) ottobacsi válasza Stewe hozzászólására (») Ápr 22, 2010 /
 
Köszi az infót!
Az az igazság hogy annyira nem érdekel a dolog hogy kutakodjak utána...
Most más izgatja a fantáziámat, egy cnc maró gépet tervezek építeni, csak guberálás közben találtam a lézert, gondoltam megkérdezem lehet e használni vmire.
Viszont közben felmerült egy másik lézeres kérdés.
Hol és mennyiért lehet beszerezni olyan lézert amivel már vágni is lehet? Ruha anyagot szeretnék szabni vele.
Jah....... írás közben szétnéztem gyorsan...... eszeveszett áron lehet csak beszerezni normálisat, és építeni se túl olcsó dolog.
Na mindegy....
(#) Collector válasza csabzz hozzászólására (») Ápr 23, 2010 /
 
Ezt a modult dobd a kukába, az optikát esetleg megtarthatod. Ha kell nekem vannak normális moduljaim, amibe fúrás faragás nélkül bele tudod tenni a diódád.
(#) Stewe válasza ottobacsi hozzászólására (») Ápr 23, 2010 /
 
Ruhaanyagot lézerrel... vannak fenntartásaim. Egyrészt vállalhatatlanul tűzveszélyesnek tartom, másrészt 1500 mm széles asztal fölé legalább 3000 mm -en mozgó hidat építeni... ez már ipari méret, ehhez a vezérlő és a hajtás ára is igen borsos, súlyos milliókba kerül. (ekkora tömegnél már szinte használhatatlan a léptetőmotor, DC szervó a bevált megoldás)
(#) csabzz válasza Collector hozzászólására (») Ápr 23, 2010 /
 
Köszönöm az építő jellegű észrevételt.

Mostmár megvan kitől, már csak az a kérdés, hogy hogyan, mit, mennyiért?
(#) csabzz hozzászólása Ápr 24, 2010 /
 
Azt tudja esetleg valaki, hogy egy 24x-es Sony DVD íróból kiszerelt diódának mekkora a maximális/egészséges áramfelvétele? Tápfeszültség 6V. Hol lehet egyátalán utánanézni a dióda adatlapjának, mivel semmi jelzés sincs rajta?
(#) oreg1965 válasza csabzz hozzászólására (») Ápr 24, 2010 /
 
Engem is érdekelne. Eddig 160mA-t eresztettem rá, de csak épphogy pislákol.

Öreg
(#) zenetom válasza oreg1965 hozzászólására (») Ápr 24, 2010 /
 
Akkor az vagy infra, vagy halott dióda.
(#) Stewe válasza csabzz hozzászólására (») Ápr 24, 2010 /
 
24-szeres DVD író bontásra nagyon jó. És csak egy dióda volt benne? Nem lehet, hogy CD író volt az? Ha pedig CD író, akkor egész biztosan infra.
(#) oreg1965 válasza Stewe hozzászólására (») Ápr 24, 2010 /
 
DVD író és új volt, úgyhogy nem valószínű, hogy halott lenne...

Öreg
(#) csabzz hozzászólása Ápr 24, 2010 /
 
Sikerült tönkretennem a diódát, úgyhogy a kérdés már nem is aktuális. Nem infra volt, csak 1db volt az íróban, és ráadásul nem TO18 tokozással. A diódán a tok maga a nagy hűtő volt. A lábak sorban egymás alatt voltak. A neten erről a fajta tokozásról nem találtam semmit.

Szép, erős fénye volt, maximum 360 mA-t vett fel, és egy kezdetleges optikával már így is olvasztotta a szigetelő szallagot.

Próbáltam különszedni a diódát a hűtőbordától, és flexxel gyakorlatilag szévágtam, közben letörtem véletlen az egyik lábát, amit próbáltam újraforrasztani, de szétolvasztottam a maradékot. Most már teljesen halott, nem is világít.

Vonjuk le a tanulságot:
A flex nem alkalmas sem a karácsonyfa talpba vágására, sem a lézerdióda tokozásának precíziós csiszolására.

Hajrá Öreg, hozd ki belőle, amit tudsz - nekem sikerült!
(#) Collector válasza Collector hozzászólására (») Ápr 25, 2010 /
 
760$-ért ment el, nem semmi
(#) kozsy hozzászólása Ápr 25, 2010 /
 
Heló! Szereztem egy 30PAF4ST felirattal rendelkezó óriási lézerdiódát. Különlegessége hogy 10 lába van 3 helyett és 2x 3x akkora mint egy dvd író lézer.
Be lehet valahogy azonosítani, hogy hány mW-os?
Esetleg találkozott már valaki ilyennel?
Köszi előre is!
(#) Collector válasza kozsy hozzászólására (») Ápr 25, 2010 /
 
Bővebben: Link
Ilyesmi?
Következő: »»   11 / 27
Bejelentkezés

Belépés

Hirdetés
XDT.hu
Az oldalon sütiket használunk a helyes működéshez. Bővebb információt az adatvédelmi szabályzatban olvashatsz. Megértettem