Fórum témák
» Több friss téma |
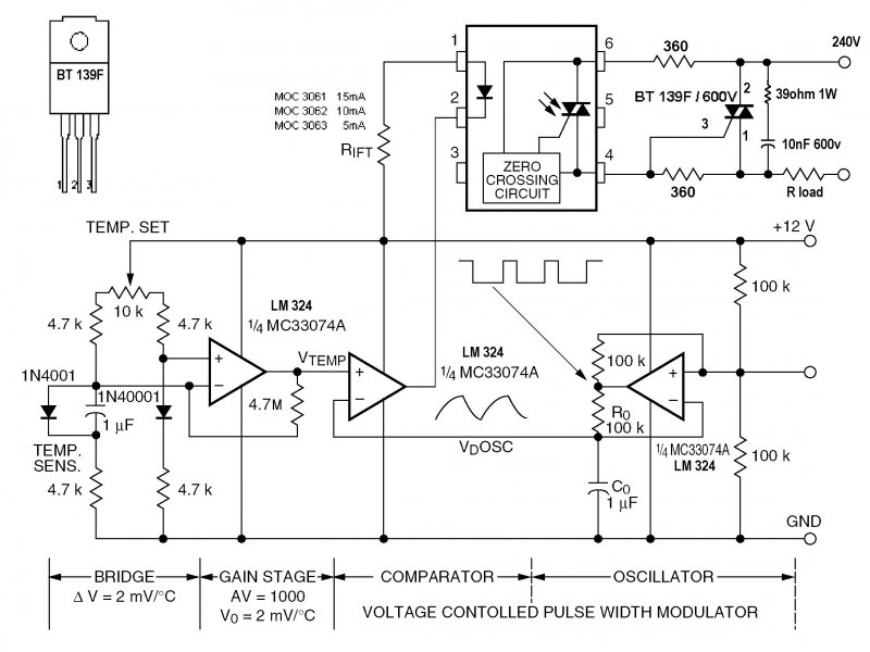
Tisztelt szakértők! Tanácsot szeretnék kérni tőletek,megépítettem az alábbi kapcsolásokat,ill rendeltem egy cégtől aki KIT-ben árulja őket,Tökéletesen működött is ,ki is keltettem vele egy keltetést 3x75W fogyasztóval! Majd átalakítottam a keltetőmet fűtőszálasra,de megkérdeztem a céget,hogy a szilárdtestrelé kapcsolás mennyit bír el,ezt válaszolták:
"A Szilárdtest relében lévő Triak (BT137) 230V-on 8A-t tud kapcsolni, természetesen jól meghűtve. Ez több, mint 1000W! A terhelés nem lehet induktív jellegű! Fűtőszál, izzó lehetséges."
a triakra tettem egy processzor hűtőbordát(azért az már csak elég jól meghűti) ennek ellenére egy 499W-os mikrohullámú sütó grill fűtőszálja rákötésekor elfüstölt a szilárdtestrelé kapcsolás R2-R3 ellenállása,de ezeket már hiába cserélem ki,ismét elfüstölnek ,már kissebb fogyasztónál is,és a fűtés is folytonos,a triak is elszálhatott!
Szerintem nem a túlmelegedés okozhat problémát,hiszen az egész egy másodperc alatt lezajlik,a triaknak sincs ideje felmelegedni,nemhogy a hűtőbordának! Megírtam a cégnek mi a helyzet,azt mondták az nem lehet annak annyit ki kell bírni!! Volt még egy szilárdtestrelé KIT-em összeraktam beletettem,ugyanaz....Van valakinek ötlete?Sajna nincs műszerész ismerősöm.... Előre is köszönöm,Üdv eti
Ja ,a MOC-3041 helyett TLP3041-et kaptam optocsatolónak,ez nem lehet baj?
Bocs az előbb valamiért nem hagyott szerkeszteni,ill módosítan.....
A csatolt rajz alapján, az ellenállások, csak akkor füstölhetnek, ha a triak, nem vezet.
A két IC nek az adatlapját megnézve Nincs lényeges különbség Ha a szélsőséget nézem, akkor TLP3041 jobbnak látszik. ( MOC3041 es 10ms ig 1A visel el, míg TLP3041 1,2A ) Na most ha a IC elkezd vezetni, akkor a 230V a két ellenálláson keresztül meggy. R2 =1,2K ohm R3 = 510ohm ( ha jól látom ) R2+R3=1710 ohm 230V / 1710 ohm =0,135A ellenállás teljesítménye IxIxR 0,135x0,135x 510= 9,3W. A másik 22W Ezt, ha kinyit a triak, akkor, csak a kinyitás ideéig, kell az ellenállásoknak elviselni. Ha nem nyit ki, akkor tovább, és füst. Nézd meg a triak környékét a panel nem szakadt, a triak jó, és ha esetleg kiszedted, akkor ugyan úgy tetted -e vissza. Egyébként, jónak kell annak lenni. üdv.
Tisztelt fongab! Köszönöm hogy időt szakítottál a problémámra! A forgalmazó is azt írja hogy jónak kell lennie....! Most jobban átnéztem a kapcsolási rajzot,és a beültetésit,és lehet hogy fordítva tettem be ea Triakot..
Megzavart a beültetési rajz,mert felülnézrtből a triak teste jobbra áll a lábak vonalától a rajzon,,és a kézzelfogható triak lábai is el vannak tolva a küzépvonaltól egy kicsit,és e szerint beforrasztottam. Most a kapcsolási rajzzal összevetve ,csak a középső láb megy jóhelyre, Remélem rájöttem a problémára, csak nincs triakom...sem egy bolt a közelben (megyeszékhely), Úgyhogy a továbblépéshez rendelnem kell valahonnan! Mégegyszer köszi,üdv: Peti
Szia!
Forgatással leálltál? Lámpáztad már a tojikat? A tojások honnan vannak? Házii, Piaci, oltott?
SZia!
Nyugodtan lecsökkentheted a fűtőteljesitményt. Az én keltetőm gyári kb.1cm-es hungarocell,és 75W a fütőszál teljesitménye és 80-90%-os a kelési arány.A 3. oldalon megtalálod a techn.leirást.Még(http://www.plmaschine.hu/hun/haztaji.htm).Ne felejts el furatokat tenni a doboz tetejére nekem a 120db-oson kb 15db 5-8mmes van, ha megnézed a linket a párásitóvályuk aránya jól látszik a szögletes tálca alján 6 db van ami tökéletesen biztositja a megfelelő párát,ha a leirásnak megfelelően van feltöltve vizzel.
A harmadik oldalt ugy gondoltam,hogy itt a fórumon.
Üdv.
Nem tudnál több képet küldeni eről a fütőegység bekötéséről
Üdv! Nekünk is ilyen van 1db PIC16CE625 működteti az egészet. Számolgattam és kb 5000-6000Ft ból kihozható tokkal vonóval a fűtőegység. T.:Márk Moderálva. Ne írj e-mail címet és nem kell a sorok közé 10 entert ütni. --vicsys
Köszönöm a hsz-t,de ez a szabályzó nem nekem lesz! Egy fél szoba méretű keltetőt épit egy illető,neki kellene,az én keltetőmet 3x75W fűti!Üdv
eti
Sziasztok! Valaki meg tudná mondani hogy az LM 35 -hőérzékelő ic -t kivéve meg tudom-e állapítani hogy rossz-e,milyen értékeket kell mutatnia a lábak közt? Köszönöm!
Beszerelve a hőmérséklettel arányos kimenő feszt mérhetsz a kimeneten.
Szia. Igen csütörtökön már nem lettek forgatva. Nem lámpáztam meg mindet másodszor. Végülis szombaton elkezdtek kelni az első csibék, de volt amelyik már pénteken(20.nap) megrepesztette a tojást. Hétfőn meg kikapcsoltam a gépet. Nem vagyok megelégedve, a 80 db termékeny tojásból 45 db csibe kelt ki. volt 6 db aki a csőrét kidugta a tojásból, de nem jutott tovább, ők sajnos elpusztultak. A többi tojás meg sem volt repedve. A kikeltekből és felszáradtakból is pusztult el, így most 42 db kiscsibe van. kb. 55% os kelési arány, elsőre nem olyan rosz, csak az bánt hogy sok ki volt fejlődve és a végén pusztult el, nagyon sajnáltam őket. Hogy miért nem tudtak kibújni még nem néztem utánna, de utánna olvasok, legközelebb ezt nem szeretném ha előfordulna. A tojások egy része itthoni, a többi ismerősöktől jött, háztól.
Én még hagytam volna keddig, szerdáig. Első 0-dik napot nem kell számolni, szerintem.
Azt a 6 db is kikelt volna idővel, mondjuk, ha 12 óra múlva is úgy van akkor kiszedtem volna őket azt kész, kár értük Amúgy grat
Nem, az a 6 darab már meg volt merevedve a keltetőben. Volt a végén akinek segítettem kijönni, de azok közül pusztultak el. Nem köszönöm meg mert nem érdemel gratulációt, rosz érzés hogy enyi elpusztult miattam. Sokat kell még tanulnom.
Ne bánkódj miattuk, épp most dobtam be egy 6 tojásos rántottát....
PID szabályzó (kipróbáltam nincs lengés , 0.1 fok pontosságot tud)
Mindenkinek tudom ajánlani! Építési megoldások nem keltetésre: http://xtrsystems.com/magnetometer/enclosure.html A tuti kapcsolás: http://xtrsystems.com/magnetometer/image/schematic_temp_controller.gif
Arányos szabályzó kell...
Az alábbi link is eredményekhez vezet. A rajzból szerintem hiányzik egy pont. http://www.fairchildsemi.com/an/AN/AN-3004.pdf
Üdv mindenkinek!
Segítségeteket szeretném kérni. Építenék egy keltetőgépet. Itt a topikban találtam is egy egyszerű hőfokszabályzót amit szeretnék pár "extrával" kibővíteni. Mégpedig egy LED kijelzővel, ami alaphelyzetben a keltetőgépben mért hőmérsékletet mutatná, viszont amikor eltekerem a potmétert, vagy megnyomok egy nyomógombot akkor a beállított értéket jelezné ki pár másodpercig. Ez megvalósítható? Ha igen tudtok benne segíteni? Köszönettel:Csikinkyra
Az Uki kimenetre egy PIC, A/D bemenetére, itt lehet feszültséget mérni. A mért feszültség pedig egyenes arányban van a hőmérséklettel.
De ha már időt ölsz bele a PIC-be akkor az is meg tudja csinálni a komparátor feladatát, igy az el is hagyható. A többi csak programozás kérdése.
Sajnos PIC-et programozni nem tudok. PIC nélkül nem lehet valahogy megoldani?
Szerintem nem! Ha az Uki kimenetre ráakasztassz egy digitális mérőműszert, az korrekten mutatni fogja a kimeneti feszültséget de azt át kell valamivel (PIC) alakítani hőfokká. És ha PIC-ket használna valaki akkor az LM35 is felejtős mert vannak már jobb hőmérő ( + páratartalom mérő) IC-k is.
A LED kijelzős A/D az kell. Kell még, egy sztereo pótméter, és egy átkapcsoló pár ellenállás.
A pótméter egyik ellenállása bekerül a kapcsolgató elektronikába. (P1) A másik ellenállását úgy kell beállítani, hogy a kapcsolt hőmérsékletnek, megfelelő feszültséget, mutasson. Azért, arra felhívnám a figyelmedet, Hogy ez csak kb. műtatja, az értéket. Ki és bekapcsolási különbséget nem műtat. És mindig, a keltető tér hőmérséklete a mérvadó. ( ahhoz kell igazodni ) üdv.
Nem értelek titeket, én csak egy kezdő vagyok de amit leírtál, egy db kapcsolóval megoldottam, pont amit te is szeretnél. Minek ide PIC? Az ic a hőmérséklettel arányos feszültésget ad, azt nem kell átalakítani hőfokká! A mellékelt képen nem valószínű hogy sokat fogsz látni, egy 3 állású kapcsolóra vannak rákötve a megfelelő vezetékek (2 zöld és egy fekete). Az átkapcsolásával átvált egyik áramkör feszültség méréséről a másikra. Ahogy te is szeretnéd.
Rumcájsz neked anyit hogy minek ide jobb hőmérő IC? Tized fok pontosságnál jobb nem kell keltetőbe, az LM35 tökéletes választás mind ár, mind funkcionális megfelelőség szempontjából. Ha páratartalmat mérő IC ről is beszélünk, az már egy másik, jóval bonyolultabb kapcsolás.
Én is először a kapcsolóra gondoltam, de ez a megoldás nem tetszett. Akkor mindig át kellene kapcsolnom ha hőmérsékletet állítok (tudom, ez nem nagy erőfeszítés), ezért úgy szeretném hogy ha eltekerem a potmétert akkor automatikusan átváltson.
Még régebben megépítettem Attila86 forrasztóállomás II-jét (Bővebben: Link) azon is ilyen módon működik a kijelzés. Nem lehet ezt is ahhoz hasonlóan megcsinálni ?
Szia
Igen, meglehet. Akkor nem az általad linkelt hőfokszabályzót kell megcsinálni. Hanem a Attila86 kapcsolást. Ott van, amit átkell alakítani. ( pl.: érzékelő ) De, meglehet csinálni. Amit még mindig nem értek, hogy minek? Mert szerintem, nem az a lényeg, hogy lássam, milyen hőfokot szeretnék, hanem, milyen hőfok van. üdv. |
Bejelentkezés
Hirdetés |





eti
Megzavart a beültetési rajz,mert felülnézrtből a triak teste jobbra áll a lábak vonalától a rajzon,,és a kézzelfogható triak lábai is el vannak tolva a küzépvonaltól egy kicsit,és e szerint beforrasztottam. Most a kapcsolási rajzzal összevetve ,csak a középső láb megy jóhelyre,
Remélem rájöttem a problémára, csak nincs triakom...sem egy bolt a közelben (megyeszékhely), Úgyhogy a továbblépéshez rendelnem kell valahonnan! Mégegyszer köszi,üdv: Peti







