Fórum témák
» Több friss téma |
hy!
Azt hittem, a köszönömnek van olyan ereje mint a légyszinek. Na mindegy.Azért kösz. A digitálist épp most adtam vissza a gazdájának.Ha megkérsz(légyszi )akkor talán visszakérem, és megrajzolom a kapcs rajzot Nyákról.hegusp
Hi
Akkor megkérlek légyszi mások helyett is ,mert sokan kiváncsiak lennének rá és esetleg minden irányból le fotóznád,légyszi azt is meg kösszönném máskok nevében is nem máskor hanem most . Köszönöm. :-Ja és még annyi hgy a 100k és a 24k ellent olyat tegyél bele ami hosszabb mint 2cm(min 1,5cm)hogy még véletlen se tudjon a szikra átrántani ![]() ja és nagyon szigetelt dobozba tedd, mert :shocking:
Bontott, kukás, kidobott készülékből kell kiszedni ilyen trafót. Persze ez a módszer annak jó, aki nem ipari mennyiségben szeretne villanypásztort gyártani.
hy!
Jövőhéten rajta leszek a témán. Egyébként a glimmes verzió is volt már nálam javításon. A tulaj vett egy digitálisat, a glimmest meg kidobta. hegusp
Szerintem akkor a digitálist is várd meg míg ki dobja.
szerbusztok tudna nekem valaki segíteni? egy villanypásztorral szeretném őrizni a vadak ellen 400 négyszegől területet mit javasoltok áram nincs vezetékem és a karok megvannak. kaptam egy delaval tápegységet de 220 v ós működne ez akúmlátorol is vagy csak áramról segítségeteket előre is köszönöm üdv Gyuri
Szia!
Ha 230V-os dugvilla van rajta, akkor csak hálózatról működik. Esetleg egy inverterrel megoldható a táplálása.
erről tudnál valami közelebbit mondani mert én nem sokat értek hozzá azt sem tudom mi az a inverterr
hy!
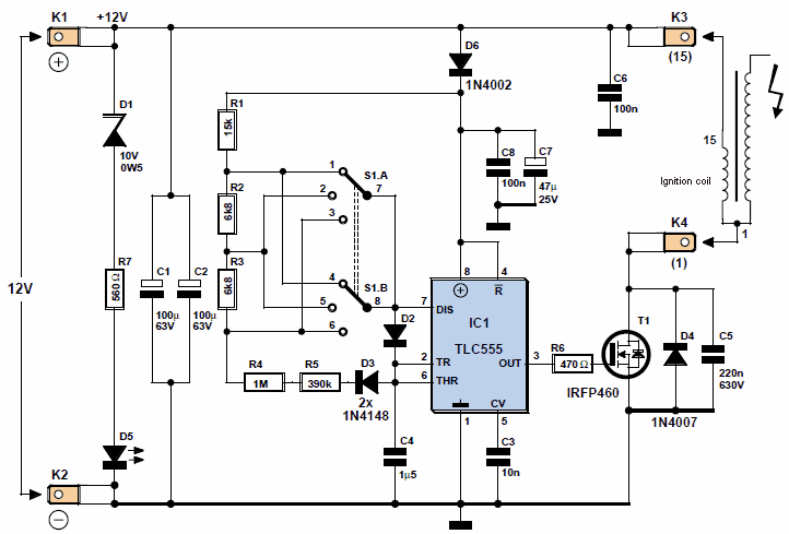
A lenti villanypásztor, amelyik leválasztótrafóval van szerelve, annál nem ráz meg a trafó, ha az egyik szálat fogom csak meg? http://www.hobbielektronika.hu/forum/files/60/60f4206b4ea7d986db1e5...93.jpg hegusp
Igen, akkor nem ráz meg. Azért leválasztótrafó.
Az inverter egy áramátalakító. A Te esetedben 12V-ból kell 230V-otelőállítania.
Ezek közül a legkisebb teljesítményű jó lesz a villanypásztorodhoz. Bővebben: Link
Sziasztok.Nem tudtok olyan honlapot,ahol gyári villanypásztor adapterek vannak olcsón??Ja,még mindig keresek régi fémházas(Tsz) adaptert,ha tudtok akár hibásat is,szóljatok.Kölcsönbe is jó,amíg sikerülne az adatait lekoppintani.Köszi.
Üdv a nagyérdeműnek.
Miután a kerti tavamból a sokadik aranyhalam tűnik el a környék macskáinak jóvoltából így védelmet kell kreáljak. Egyből a villanypászor jutott eszembe. Serényen bele is olvastam az itt tárgyaltakba,de ahogy látom Ti inkább "ipari"méretű pásztort építgettek. Volna esetleg ötletetek és rajzotok egy kisebb teljesítményű tóvédelem kialakításához? Válaszaitokat előre is köszönöm
Hello!
Az előző oldalakon tárgyalt probléma ( egyenirányítás után csak 250V DC van) még mindig fennáll. Mit ronthatok el? Miért nem emelkedik a rajzon szereplő 400V-ra a feszültség?
Üdv.Kissebb teljesítményű adaptert találsz a "Vatera"licit honlapon,a "villanypásztor" -ok közt.Van egy német tipus,kb.5600Ft-ért láttam,500m tipus,fekete színű kicsi,cég árulja.Az bőven elég lesz neked.Üdv.
Üdv Mindenkinek!
Megépítettem egy villanypásztort a bsselektronika honlapjáról. Működik is csak az a baj, hogy egy kicsit gyenge. Az lenne a kérdésem hogyan tudnám növelni a teljesítményét. Előre is köszönöm! Bővebben: Link
Szia !
Légyszíves tedd fel a kapcsolási rajzot vagy linket és valami mérési eredményt .Pár mérési pontot . Pl : trafó primer, szekunder kondi töltötsége leállított vezérléssel ( tirisztor )vezérlés nélkül ,és vezérlés alatt a kondin mérve stb . Így jobban tudunk segíteni. üdv wegg
Jaja....
Ha a diódával sorbaköt egy ellenállást, akkor hosszabb ideig van nyitva a tranyó-ergo nagyobb szikra.
Szia !
Én is megépítettem. Kihagytam a diódát, BD 249 a tranyó és 26/230 V-os az inverter trafó a nagyfesz előállításához egy régi TV sortranszformátorát és malomkerekét használtam. Kb 1 cm-es a szikraköz. Áramfelvétel 30 mA 11 V-on. Egy kerti tóhoz használom a macskoszok távoltartására. Vezeték kb. 2x8 m párhozamosan. Kettőt építettem, a második uez, csak a nagyfesznél trabant gyujtótrafóval. Több napos működés után sem melegszik semmi. Üdv.
Még annyit, hogy a kondi 10 mikros és kb.80-90 V-ra töltődik fel.
Köszönöm mindenkinek a hozzászólásokat
Szeretnék tanácsot kérni tőletek.Szerintetek a mellékleten szereplő rajzon lévő pásztor elbírna e
Kb.:6000m hosszú kerítést? Abszolút semmi elktronikai tudással sem rendelkezem ezért kérném a segítségeteket.
Találtam még egy rajzot,a kérdés ugyan az mint az előbb.
Az először belinkelt kapcsolás szerintem nem jó 6000 méterre ez egy olyan kapcsolás amilyet itt is találnál csak a kitöltési tényezőit állítod az 555 nek a kapcsolókkal. A második kapcsolás tekercs adatai lennének talán érdekesek ahhoz,hogy az erőségére lehessen következtetni. Csak kíváncsiságból építettem több kapcsolást próba nyákon , Nem vagyok túlzottan otthon villany pásztorban ,de az itt elhangzottakból kihámozva a teljesítményt csak megfelelő trafóval lehet fokozni.
Szia!
Az 555 után 9/230V-os 3VA-es paneltrafó van téve. Egyenirányítás után max 250V-ot tudok kicsikarni, ha állítgatom a kitöltést. Az áramkör működik mert egy párszor rányúltam már a karámra csak kíváncsiságból, csak az nem stimmel hogy miért csökken drasztikusan a szikra nagysága mikor rajta van a karám. http://www.hobbielektronika.hu/forum/files/f6/f6161ca65bee1ea77d51d...24.jpg
Azért az érdekes,hogy ilyet nem tett fel senki./ vagy csak én nem találom/ Vajon miért ?[quote]tehát a kapcsolásnak nem sok köze van az átvitt távolsághoz, kizárólag a kimeneti trafónak,
Igen ezt értem . Egy konkrét bevált méretezett trafó adatait hiányolom. A legtöbben amiatt küszködnek ezekkel a kapcsolásokkal,hogy autó gyújtó trafót használnak. Annak aki magának szeretne készíteni villany pásztort nem biztos,hogy van kedve több ezer forintért rézhuzalt vásárolni vagy jó lesz vagy nem alapon kísérletezni. Gondolom annak aki ért hozzá nem probléma egy ilyet méretezni.
De ők vannak itt kevesebben legtöbben csak barkácsolunk félműveltek /én még az sem/vagyunk elektronikában
Tehát akkor ez jó villanypásztor,csak a végső trafó a gyenge pontja,ide kell minimum Opel-trafó,vagy esetleg egyedileg tekercselt?
|
Bejelentkezés
Hirdetés |




)akkor talán visszakérem, és megrajzolom a kapcs rajzot Nyákról.
:-




