Fórum témák
» Több friss téma |
Mielőtt kérdezel, a következő két dolgot ellenőrizd!
I. A helyes tápfeszültségek megléte.
II. A kimeneten van-e egyenfeszültség.
Élesztés.
A dokumentum 202. oldalán részletes leírást találsz a tápáram-vezérelt erősítőkről.
Igen ezt én is láttam az adatlapont, de ez nem pont ugyan az a kapcsolás és inkább a mellékelt kapcsoláson írtak szrint válaszoltam, mint az adatlap szerint.
És azt is láttam, hogy 2Ω on adja le a 10W ot de most hogy mondod meg az embernek? Ne ezen akadjon meg az építés, mert elmegy a kedve az egésztől a végén.
Sziasztok. Van egy pioneer a-203 erősítőm és leégett a trafója. Hogy tudom hogy mekkorát szerezzek bele? A 2 db pufferkondi 50v/db gondolom max 2x45v.
Valakinek esetleg valami megoldás? :rinya:
Mi másik emberke erősítőjéről vitáztunk épen
![]() Am várom a válaszodat.
Szerintem, ha IC s akkor olvasd le a nevét.
Írd be gugliba utánanyomod, h datasheet. Letöltöd. Ott írja a tápfeszültségeket. Ha tudod megválasztod, ha nem, megirod és biztosan válaszolunk. És lehet nem ártana kicsit bikább trafót belerakni, ha a régi nem birta...
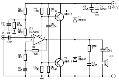
Látom már! Bocsánat! Elég sok szálon futnak az események. Egy rajz Neked:Bővebben: Link
A TDA2030-ból sosem elég Idézet: „Igen ezt én is láttam az adatlapont, de ez nem pont ugyan az a kapcsolás és inkább a mellékelt kapcsoláson írtak szrint válaszoltam, mint az adatlap szerint.” Te most viccelsz velem, mitől lenne más a teljesítménye? Ugyanaz az IC, a többi csak rizsa. Idézet: Hogy hogy hogy? Ez az IC ennyit tud, ezen nincs mit szépíteni, kedv ide kedv oda, ez egy szakmai fórum, nem a bohóc osztály. Mellesleg nekem (többek közt) van 2W-os csövesem , teljesen elegendő szobába, nincs azzal gond. Persze DIN 2w, nem pmpo. „És azt is láttam, hogy 2Ω on adja le a 10W ot de most hogy mondod meg az embernek? Ne ezen akadjon meg az építés, mert elmegy a kedve az egésztől a végén.”
Háát...
Ebben is van logika csak még egy dolog hiányzik belőle: Szerintem keveset ad le, mert azt irja30W abból 20-25Whallgatható az meg már nem is annyira sok, mert subwoofernek jobb, ha bika hangja van. Azért akartam eleve gy 50Wosat, mert ott már 40W ot simán lenyom torzítás nélkül... De látom nem lesz ebből semmi. Végén elkell dobni a trafót, mert nem jó semmire...
Jó.
Okoskodás ide vagy oda. Ha szakmai fórum akkor én meg főleg azt mondok amit akarok, mivel gépész a szakmám. Elektrót még nem is tanulok. És hidd el, hogy mikor egy hozzánem értő kezdő kérdez valamit, 100szor jobban esik neki ha nem fikázzák, hanem csak szépen válaszoknak neki, még, ha nem is teljesen hiteles a válasz. De, ha te egy lelkez kezdőtől így elveszed a lelkesedést akkor az kezdő marad...
Szia, annak az erősítőnek van egy 2*12V os kis áramú, és egy 2*28V os nagy áramú szekunder tekercse.
Barátom, te egy kicsit megtévedtél.
Idézet: A valós és az ahhoz közelítő tények leírása nem okoskodás. Nem szeretek senkit megtéveszteni. „Okoskodás ide vagy oda.” Idézet: Gondolod ez így működik?„Ha szakmai fórum akkor én meg főleg azt mondok amit akarok, mivel gépész a szakmám.” Idézet: Először is én nem fikáztam, ne menjünk alant szintre jó? Másodszor itt nem hinni kell, lássuk be, egyszerüen rosszul esik ha kijavítanak, nincs ezzel semmi gond, a kezdőt meg pláne ne akard már félrevezetni. Nem attól marad kezdő, hogy valaki leírja mit tud az adott alkatrész. Szerintem én egyáltalán nem vettem el a kedvét, csak szeretném ha tisztán látna. Ennyi. „És hidd el, hogy mikor egy hozzánem értő kezdő kérdez valamit, 100szor jobban esik neki ha nem fikázzák, hanem csak szépen válaszoknak neki, még, ha nem is teljesen hiteles a válasz.”
TDA1562 ic nagyon jó lenne csak kwa drága legalábbis nekem, mert 1049din elementaban ami durván 3200ft lehet.
És itt hol van a megoldás?
Nem is tudom beszerezni és nem is jó a tápfesz
Jó nekem mind1.
Inkább avval tölthetnéd a szabadidőd, hogy a VALÓS szakmai tudásoddal ajánlasz nekem egy ict. HA visszaolvasol látni fogod, mire van szükségem.
Igazából 16V AC-ból vagy 71V AC ból akarsz 50W-os erősítőt ami olcsóbb legyen mint 3200Ft mert az már neked (idézem) kwa-sok? Sajnos ez nem fog menni. Bár 2000-ért talán találsz valami roncsot a vaterán amit érdemes megjavítani bontott alkatrészekből.
Figy az erősítő nem baj, ha drágább min 3200ft...
Nekem maga az ic a drága mivel még arra jön a panel+néhány alkatrész a kapcsolástól föggően+sok bika elko. Ez mindpénz és még hol van a hangszóró meg a doboz??? És mindezek felett zsebpézemből kell kihoznom amivel inkább nem dicsekednék, hogy mennyire kevés... Szóval te sem vagy totálisan képben. De evvel a negatív hozzáálásoddal mostmár elmehetnél a ALUDNI! Példát vehetnél kadarist emberkéről aki mindent megtett, hogy segítsen. Ajd mentem én is aludni majd holnap felnézek... Császtok
Egyébként amit kadarist linkelt , az miért nem jó? Bővebben: Link Csinálsz egy fesz kétszerezőt, jól megpufferolod, ott a kellő tápfesz, igaz 40W de az 50W nem sokkal hangosabb, szinte alig észrevehető, még a 80W is csak 3dB-el hallod hagosabbnak ugyanazon a hangszórón. Egy jó érzékenységű hangszóróval több mint elég szobába.
2-2 db A1264 és C3181 van benne.
A1264:SI-P 120V 8A 80W 30MHz HI-FI - Tranzisztor C3181:SI-N 120V 8A 80W 30MHz NF/SL A pufferkondik: 2 db 50V 6800µF A trafó: ?V-0-?V
Ezt jó hallani.Én is gondolkozok egy építésében és hogy most mondod hogy milyen jó még nagyobb kedvet kaptam hozzá.
Helló, az előző oldalon írtam neked.
Üdv
Így gondoltad? Mert 3 lába van.
Nem egészen, letöltöttem a service manualját, és abban több kivezetést említ.
áhh nem itt csak 3 ág van ahogy lerajzoltam meg (220/110v hálózat)
Akkor az olyan 2*28V körül lehet.
28v-0-28v
----56v---- a kondik 50v--0--50v nem kéne erősebb?
Szétszedtem,és a primer tekercs éget le. Szóval be volt szürkülve a tekercselés közepe.
A 28Vac egyenirányítva majdnem 40Ddc tehát 40-0-40 = 80V nem elég? Csúcson amúgy se járatjuk a kondikat.
|
Bejelentkezés
Hirdetés |












