Fórum témák

» Több friss téma
Fórum » AVR - Miértek hogyanok
 
Témaindító: pakibec, idő: Márc 11, 2006
Témakörök:
WinAVR / GCC alapszabályok:
1. Ha ISR-ben használsz globális változót, az legyen "volatile"
2. Soha ne érjen véget a main() függvény
3. UART/USART hibák 99,9% a rossz órajel miatt van
4. Kerüld el a -O0 optimalizációs beállítást minden áron
5. Ha nem jó a _delay időzítése, akkor túllépted a 65ms-et, vagy rossz az optimalizációs beállítás
6. Ha a PORTC-n nem működik valami, kapcsold ki a JTAG-et
Bővebben: AVR-libc FAQ
Lapozás: OK   215 / 843
(#) labu01wx hozzászólása Máj 1, 2010 /
 
Sziasztok!
Erre a kérdésemre tudna valaki választ adni?
(#) Kotesz válasza trudnai hozzászólására (») Máj 1, 2010 /
 
Gsm modul egy sima Siemens M35i mobiltelefon.
(#) Fizikus hozzászólása Máj 1, 2010 /
 
Sziasztok!

Van egy ilyen Bluetooth-TTL modulom: BT-TTL Modul
A mikrokontrollerhez történő illesztésével kapcsolatban lenne egy kérdésem. Az világos a mellékelt linken lévő ábráról, hogy a modulnak 3,3V és GND kell. De abban nem vagyok biztos hogy a mikrovezérlőről a modul RX pinjére érkező 0V és 5V-os TTL jeleket is illesztenem kell-e (át kell konvertálni az 5V-ot 3.3V-ra), és hogy a TX-ről a mikrovezérlő felé menő jeleket is illesztenem kell-e. Hogyan lehetne azt kideriteni, hogy a BT modul 0 és 3.3V-os, vagy 0 és 5V-os jelszintekkel kommunikál?

Köszi,

Gábor
(#) labu01wx válasza Fizikus hozzászólására (») Máj 1, 2010 /
 
Szerintem át kell konvertálni a ki és bemenő jelet is, kivéve ha külön kiemelik, hogy nem.

Egy btm-112-höz használom ezt a konvertert.
Én a 5->3,3 -hoz is a FETeset választottam és eddig még vette az akadályokat.
(#) Kotesz válasza Kafka hozzászólására (») Máj 1, 2010 /
 
megtaláltam a hibát bár még nem tudom komunikációra birni az avr-rel, de rajta vagyok a dolgon!
(#) Kafka válasza Kotesz hozzászólására (») Máj 1, 2010 /
 
Remek! További jó munkát és kitartást! Aztán majd írj a tapasztalataidról.
(#) (Felhasználó 4577) válasza Fizikus hozzászólására (») Máj 1, 2010 /
 
Idézet:
„Hogyan lehetne azt kideriteni, hogy a BT modul 0 és 3.3V-os, vagy 0 és 5V-os jelszintekkel kommunikál?”

Az adatlapból.
Nem láttam a linken.
Fellelhető valahol az adatlapja?
Nagy valószínűséggel 5V toleránsak, de az adatlap biztosan megmondja majd.
A mikrokontroller nem mehet 3.3V-ról?
(#) Kotesz válasza Kafka hozzászólására (») Máj 2, 2010 /
 
Köszönöm a jókívánságokat!

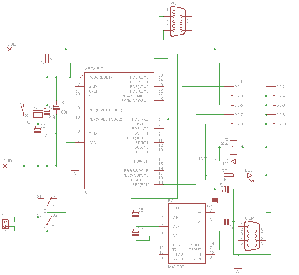
A kapcsolást a mellékelt kép szerint módosítottam.

Ha a pc csati-ra pc-t kötök a gsm-re a telefont akkor tökéletes kommunikációt eredményez a pc és a gsm között!

Ha a gsm-re pc-t rakok akkor az m8 a bascom szimulátora szerint tökéletesen működik és hajtja végre a programot.

De az M8 és a gsm nem kommunikál!

Ez egy kicsit érdekes hiba.
Valakinek valami ötlet

gsm.png
    
(#) (Felhasználó 4577) válasza Kotesz hozzászólására (») Máj 2, 2010 /
 
A GSM és az AVR közé nem kell szintillesztés, csak a PC-AVR, GSM közé kell, a rajzodon pont fordítva van.
(#) Kotesz válasza (Felhasználó 4577) hozzászólására (») Máj 2, 2010 /
 
Tehát az avr-gsm közé nem kell a max232?

Akkor a gsm mehet direktbe a rajz szerinti pc csatira?
(#) (Felhasználó 4577) válasza Kotesz hozzászólására (») Máj 2, 2010 /
 
Gondolom a GSM modulod nem 12V-ról megy, hanem 5V-ról vagy 3.3V-ról, igaz? Tehát ekkora jelszinttel is dolgozik.
Az a biztos, ha ránézel szkóppal.
(#) trudnai válasza Kotesz hozzászólására (») Máj 2, 2010 /
 
A kristaly kornyeken kereamiakat kellene alkalmazni elektrolit helyett! Ugyanugy a 100nF kondinak is keramianak kell lennie!

C3, C4, C5, C7 es C9 ertekei hianyoznak!

De ami a lenyeg: Nem forditva kellene lennie? Ketlem, hogy a Siemens modulod kimenete RS232 lenne, ott en TTL jelszintre gyanakodnek inkabb. Magyaran a PC fele kellene a transceiver, es a GSM fele pedig vagy nem kell szint illeszto, vagy valami mas kellene oda.

PC-vel hogyan kototted ossze azt a mobilt?
(#) Kotesz válasza trudnai hozzászólására (») Máj 2, 2010 /
 
C3, C4, C5, C7 es C9 ertekei 1uF
a Pc -s a telefon összekötése mellékelve

x35cable.gif
    
(#) Kotesz válasza (Felhasználó 4577) hozzászólására (») Máj 2, 2010 /
 
Sajnos nincs skópom
(#) Kotesz válasza (Felhasználó 4577) hozzászólására (») Máj 2, 2010 /
 
Nem kommunikál direktbe sem a telefonnal!
(#) tibi0531 válasza (Felhasználó 4577) hozzászólására (») Máj 2, 2010 /
 
Szerintem viszont kell a szintillesztés abban az esetben ha az AVR nem 3,3V-ról megy. Mivel a telefon aksija kb. 3,6V-os, a kimenő jelszint nem sima hanem 3,3V-os TTL. Az AVR-től a GSM felé menő vonalat egy ellenállás + 3,3V-os zener párossal kellene illeszteni.

A GSM-től az AVR felé jövő vonalat viszont nem biztos, hogy kell mivel a 3,3V-os jelszint elegendő az AVR láb H állapotához. Ha a telefon akkuról megy, akkor elképzelhető, hogy a feszültségszint nem éri el a 3,3V-ot. Ebben az esetben erre a vonalra én tennék egy 74HCT245 (vagy hasonló) buffert, aminek a billenési szintje alacsonyabb így tud működni alacsonyabb feszültségszintről is.
(#) Kotesz válasza tibi0531 hozzászólására (») Máj 2, 2010 /
 
Rendelek egy ilyen buffer-t és kipróbálom!
(#) trudnai válasza Kotesz hozzászólására (») Máj 2, 2010 /
 
OK, tehat van egy 3V-os illesztes, amit ket zener kepvsel ezen a kapcsolason. De en nem tudom, hogy ez igy szerencses-e, nincs aram korlatozo ellenallas, es nem tudom a zener mennyire gyors.

Na mindegy, tehat szint illesztes kell mindenkepp.
(#) gabi20 hozzászólása Máj 2, 2010 /
 
Sziasztok! ATmega8 - ban levő watchdog timerel van problémám. Úgy állítottam be, hogy kb. 2,1 másodperc után resetelje a CPU - t, ha a WDT nincs törölve.
Az a probléma, hogy miután engedélyezem a WDT - t, akkor azonnal resetel a CPU anélkül hogy várakozna 2,1 másodpercet. Így állítottam be a WDT - t:

wdr
ldi temp,0x0F
out WDTCR,temp

Ez így jó?
(#) Possessed hozzászólása Máj 2, 2010 /
 
Sziasztok
Új vagyok a fórumon, és az AVR témában is. Azt szeretném kérdezni, hogy megvan ez a programozó, és ezt az AVR-t tudom-e programozni vele, és ha igen hogy kössem össze a lábait?
Köszönettel: Laci
(#) puli122 válasza Possessed hozzászólására (») Máj 2, 2010 /
 
A programozó leírásában a 3. oldalon megtalálod az ISP csatlakozó bekötését. Ha külön adsz tápot az avr-nek akkor a TVCC és GND láb nemkell, a többit kell bekötni. Hogy hova azt az adott mikrovezérlő dokumentációjában megtalálod. ( reset sck mosi miso )
(#) aticska válasza puli122 hozzászólására (») Máj 2, 2010 /
 
Hát a Gnd azért nem árt.
(#) Possessed válasza puli122 hozzászólására (») Máj 2, 2010 /
 
Köszönöm. Tehát minden AVR-nél elég ezt a hat lábát a programozóhoz kötni?
(#) Kafka válasza Kotesz hozzászólására (») Máj 2, 2010 /
 
Húha! Kicsit kezdem elveszíteni a fonalat. Csak a tisztánlátás kedvéért:
Szintillesztés:szint az AVR RX,Tx kimenetén: 0V = low (false) ill. 5V = high (true). Ebből először invertál egyet a MAX232 majd ami true = -3...-25V és ami low az +3...+25V tartományba kerül. MAX232 esetén ez valahol +/-9 Voltot jelent. És mindezt úgy teszi ez az ic, hogy aszimmetrikus +5V tápfeszültségre van szüksége. Mivel egy belső feszültségduplázó állít elő szimmetrikus feszültséget ami RS232 tartományba "hozza" a kimenetet.

Ennek figyelembevételével kicsit értetlenül állok a tápfeszültség és szintillesztés közötti bármely párhuzam vonása előtt.

A PC RS232 tartományú jelet ad ki, ez valódi soros porton magasabb, újabb gépeken esetleg usb-s soros porton esetenként akár +/-4V-ig is leesik. Majd ezt továbbítjuk a káblelen (max. 15m) és itt visszaalakítjuk TTL szintre.

Ezekután pláne nem értem ezt a dolgot:
Idézet:
„Ha a pc csati-ra pc-t kötök a gsm-re a telefont akkor tökéletes kommunikációt eredményez a pc és a gsm között!”


Kábel:PC-X35, a tápot a PC soros portjáról veszi. 6-os, 7-es láb. Ebből állítja elő a 78L05 az ic-nek a szükséges 5V-tápfeszültséget. Illetve a 4-6 és 7-8 össze van kötve. (gyanitom nem a kábelben). Hogyha Te csak simán az AVR-re kötöd akkor nem kap tápot az összekötő kábelben levő ic. Az hogy ott még két zener levágja ezt az jelen esetben nem érdekes.

Én a következőt javaslom:
1. mégegyszer ellenőrizd, hogy ez a kapcsolásod tökéletesen működik PC-AVR kapcsolatban. Adás, vétel egyaránt.
2. Kösd be a kábelt a GSM portodba: 2,3,5-ös lábat.
3. Majd adj neki külső tápot a 7,5 lábon. Kb. +7 volt felettit.
Megjegyzés: ha jól látom a GSM 2-es lábát a kábel 3-as lábára kellene kötni. És 3-as,2-es esetén is fordítani.

Mert amire figyelni kell: ami az adó oldalon Rx az a vevő oldalon Tx és fordítva. Ezért figyelni kell, hogy toldó vagy hosszabító kábelt használunk-e mert az egyikben van 2-es,3-as ér fordítás míg a másikban nincs. Illetve egyiknek azonos csatlakozó van a végeiken (mama) a másik nem (papa-mama)

Bocs a hosszúság miatt.
(#) Report hozzászólása Máj 2, 2010 /
 
Sziasztok!
Jelenleg egy ilyen programozót használok: stk200 compatible
Szeretnék egy kicsit fejleszteni, (főleg a kábelhossz a bajom) a HE-n is megtalálható USB programozóra gondoltam.
A kérdésem az lenne, hogy a jelenlegi stk200-ommal fel tudom-e programozni az stk500 vezérlőjét? Elméleti akadályát nem látom, de gondoltam jobb, ha rákérdezek.
Egy atmega8-16PU-m lenne a feladatra, úgy néztem az pont meg is felel
Előre is köszönöm!
(#) puli122 válasza Possessed hozzászólására (») Máj 2, 2010 /
 
Igen, minden avr-nél így működik
(#) puli122 válasza Report hozzászólására (») Máj 2, 2010 /
 
Fel, minden gond nélkül.
(#) Possessed válasza puli122 hozzászólására (») Máj 2, 2010 /
 
Köszönöm. Rengeteget segítettél.
Laci
(#) Kotesz válasza Kafka hozzászólására (») Máj 2, 2010 /
 
Köszönöm a válaszod.

Tehát az egész kapcsolás - beleértve a max232-es szintillesztést is - egy próbapanelen van összarekva.
7805 adja a tápfeszt az AVR-nek és a max232-nek is.
a max232 kimenetei és a bemenetei egy-egy d9 csatira vannak kivezetve.Igy lehet ellenőrizni hogy hol lehet a baj.A bascom terminalprogija tökéletesen szimulálja az AVR működését és manuálisan lehet ugye megadni neki hogy mit válaszol a képzeletbeli telefon.

A max232 szintillesztőt is lehet próbálni a SIMCO progival!
Ez is megfelelően kezeli a telefont!

Viszont ha a telefont összekötöm a max232 illesztőn keresztül az AVR-rel akkor semmi komunikáció nincs köztük!

És ez az én problémám!
(#) v alaki hozzászólása Máj 2, 2010 /
 
Sziasztok
Mivel jócskámn megfertőztetek AVR-el kéne egy kis gyógyszer.
Csak magamnak, hogy értsem kigondoltam egy programot, ami semmi mást nem csinál, mint a beolvasott potencióméter feszültségét PWM-ként visszaadja egy másik lábon. A mellékelt dolog jött ki. Sajna csak a levegővételben nem vagyok kezdő, így hát kell egy kis segítség.
Előre is köszönöm..

(Ja... Attyny45)
Következő: »»   215 / 843
Bejelentkezés

Belépés

Hirdetés
XDT.hu
Az oldalon sütiket használunk a helyes működéshez. Bővebb információt az adatvédelmi szabályzatban olvashatsz. Megértettem