Fórum témák
» Több friss téma |
WinAVR / GCC alapszabályok: 1. Ha ISR-ben használsz globális változót, az legyen "volatile" 2. Soha ne érjen véget a main() függvény 3. UART/USART hibák 99,9% a rossz órajel miatt van 4. Kerüld el a -O0 optimalizációs beállítást minden áron 5. Ha nem jó a _delay időzítése, akkor túllépted a 65ms-et, vagy rossz az optimalizációs beállítás 6. Ha a PORTC-n nem működik valami, kapcsold ki a JTAG-et Bővebben: AVR-libc FAQ
gondolom azért, mert jóval bonyolultabb (és drágább) a DS18B20...
5 perc alatt lehet találni az interneten hozzá vagy 3 előre megírt forráskódot és még 10 perc alatt lehet csinálni a 3-ból egyet.
Köszi, így már rájöttem hogy egy először egy halott diódával ügyködtem, ezért mért hülyeségeket. Belső ref-et használva 2,007 mV lesz a lépcsőfesz. ez már jó közelítés. De megint elakadtam: Melegedés hatására csökken a nyitófeszültség, így csökkenő értéket mérek, nyilván. Nekem viszont a hőmérsékletet kell kijeleznem, így annak nőnie kéne, hogy lehet ezt megoldani ?
Még egyszer: Nem tervezek ebből valóban hőmérőt csinálni, egyszerűen csak próbálgatom a programozást, a változó értékek kiirtását, az Ad átalakítót, és így tovább. Ha hőmérőt akarnék, valószínűleg abból csinálnám.
Ezért szórakozom ezzel, de kösz a tippet.
A te vagy az én képességeimmel lehet, de egy kezdő számára valószínűleg az adatlap alapján is egyszerűbb megírni...
Egyébként akárhogy kívánja megoldani, én ugyanúgy segítek... Idézet: „egyszerűen csak próbálgatom a programozást, a változó értékek kiirtását, az Ad átalakítót, és így tovább.” Egyszerubb lenne erre egy potit betenni...
Azon már túlvagyok. Tudom hogy lehet így egyszerű hőmérőt készíteni, úgyhogy ki akartam próbálni...
Üdv! Ide raktam az én diódás hőmérőm forráskódját. Benne van hogy hogyan lehet megoldani azt, hogy növekvő hőmérsékletre az kijelzett érték is növekedjen.
Na ez az ötlet hiányzott nekem: konstans minusz változó, és így működik. Köszi. Remélem nembaj ha az ötletedet fölhasználva megírom a "hőmérőmet", és fölteszem a bascom fórumba példaprogramnak.
Hali. Megint megakadtam, már kérdeztem de még mindig homály van.Van egy egyszerű soros porti programozóm Atmega8 at programoztam már vele gond nélkül. Most atmega88 at kellene programoznom ,de a Pony prog hibát ir ki állandóan (berendezés hiányzik , vagy ismeretlen berendezés )Az Atm8 Külső Quarc oszcis, és az égetőn is van (4Mhz) Az Atm88 belső oszcis módban fog menni-- levegyem a külső qvarcot az égetőről ?? A FUSE bitek beírásának mi a menete ? Tegyem be a Ponyba az égetendő HEX filet , úgy kell kiolvasni - utána visszaírni ? Segítene valaki lépésről - lépésre leírva a munkamenetet. Előre is köszi:pittyuBővebben: Link
Sziasztok
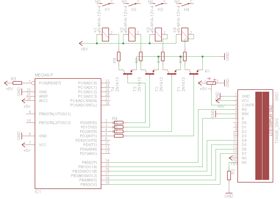
Puli 122 mondta hogy itt tegyem fel a kérdésemet. Terveztem/tervezek egy öntözőrendszer vezérlőt. Szeretném a segítségeteket kérni, hogy van e hiba a kapcsolási rajzban. PB0-PB5 között egy 3*3as key pad található, amin keresztül lehetne majd a vezérlő beállításait elvégezni. MEGA8p a vezérlő típusa melyhez egy LCD csatlakozik. A PD6 és a PD7 lábra ha +5v feszültséget kapcsolunk, akkor az áramkör letiltja az éppen futó folyamatot, azaz vészleállító. PC0-PC3 között a mágnes szelep vezérlő áramkör található. A relén a kimenet +24v és -24v-ként van feltüntetve. Mivel 1 napja használom az eagle-t ezért még nem találtam meg benne a kvarc-ot, ezért az nincs a kapcsolási rajzon. A tranzisztorok típusa más lesz! Köszönöm előre is a segítségeteket
Mentsd ki képbe vagy pdf-be és azt tedd fel.
itt van kép formátumban
Relék: Ha 5V-os, akkor pl R9 elhagyható ha 12V-os, akkor nem fog behúzni, ha 3,3V-os, akkor jó. Kihagytad a tekerccsel párhuzamos diódát!
AVR: Kösd be tápra a ref lábat is (AREF). A reseten az ellenállás elhagyható. 100nF-os kondit tápszűrésnek használj! LCD: legutóbb én a háttérvilágítás ellenállásához is potit tettem be, így annak ereje is állítható lett Elsőre ennyi
Az R3 is elhagyható.
köszi az eddigi segítségeteket
Mármint a reset lábat felesleges felhúzni, de nehogy közvetlenül rákösd az 5V-ra!
rendben
csak én közbe elbambultam és rossz verziót töltöttem fel Kép feltöltve A reléket nem fogom kihagyni
a PD6 és PD7 lábra a +5v feszültséget kapcsolok akkor tiltja az éppen aktuális folyamatot. Oda valami védelmet ne rakjak be?
Kapcsold be a felhúzó ellenállást, és a nyomógombbal a földre húzd a lábat. Fordul a logika is.
A billentyűzet rosszul van bekötve, mindjárt ide teszem hogyan kellene
Az LCD alsó 4-bitjét földre kell kötni, mivel csak az upper nibble van használatban.
rendben
köszi a tippeket
Gondolom az ellenállás maradjon a padnál ugyan úgy
Nem szükséges letestelni.
Szerintem az R14 - R19 ellenállások nem szükségesek, de rosszat nem csinálnak
rendben
Feltöltöm az eddigi javított verziót, bár a kvarc még mindig hiányzik róla. Azt melyik menüpontban van az eagle tervezőben?
Diódák szerintem fordítva vannak, egyik nincs bekötve.
AVCC-t is kösd tápra. Kvarc: crystal. |
Bejelentkezés
Hirdetés |












