Fórum témák

» Több friss téma
Fórum » Erősítő mindig és mindig
Mielőtt kérdezel, a következő két dolgot ellenőrizd! I. A helyes tápfeszültségek megléte. II. A kimeneten van-e egyenfeszültség. Élesztés.
Lapozás: OK   544 / 2573
(#) doomkiller válasza djhua hozzászólására (») Máj 19, 2010 /
 
Hali! A szub-szűrőt az előerősítő és a végerősítő közé kell rakni, tehát a TDA 2050 bemenetére.
(#) djhua válasza doomkiller hozzászólására (») Máj 19, 2010 /
 
Koszonom szepen ! De nem tudjatok nem letezik valami szuro a sisterges ellen ?
(#) kadarist válasza djhua hozzászólására (») Máj 19, 2010 /
 
Csökkentsd az erősítést az R5 értékének csökkentésével. Lehet, hogy túl nagy az érzékenysége az erősítődnek, és azért sistereg.
(#) szilva válasza nagy_david1 hozzászólására (») Máj 19, 2010 /
 
Az első linken azt állítják, hogy 50W RMS, szerintem hihető. Egyébként meg a tápfeszt kell megmérni vagy valamelyik szervizmanualból kilesni, abból lehetne leginkább kiszámolni, hogy mi jöhet ki belőle.
(#) nagy_david1 válasza szilva hozzászólására (») Máj 19, 2010 /
 
Az összesen 50W RMS-t ír amúgy, és egyen írja, hogy 6 ohm -os hangszórókkal 60W-ot lead. Szerintem is hihető adatok. A második kért erősítőjéről meg én sokat nem tudtam meg, csak amit ott látsz az előző hozzászólásomban és lehet az is téves.
(#) Alkotó hozzászólása Máj 19, 2010 /
 
Szeretnék valamilyen magyarázatot kapni arra, miért célszerű egyesek szerint az erősítők belsejében összefonni a kábeleket. (Persze nem arra gondolok, mennyire jól mutat az ilyesmi ha színes drótokkal követjük le, hanem valamilyen technikai jellegű indoklásra)
(#) janimester válasza zitzaki hozzászólására (») Máj 19, 2010 /
 
nézd csak meg az oldalt amit belinkeltem az csak 2x70W ......a 380W az lehet a bent levő trafó teljesítménye mivel a feszültség és a frekvencia adatai mellett van ugyanabban a "táblában" hogy 380W 2x70W csak és ha tényleg 380W os IC je lett volna már rég megépítettem volna
(#) janimester válasza Alkotó hozzászólására (») Máj 19, 2010 /
 
Szia ! Énis így szerelek , egyrészt az árnyélolás javul , és átláthatóbb az egész , merevebbek a vezetékek befonva ezáltal a sok hajlítgatástól nem fog könnyedén kiszakadni , és mért ne ..inkább mint hogy gyorsszárat vegyünk
(#) Alkotó válasza janimester hozzászólására (») Máj 19, 2010 /
 
Ez is egy szempont, de azt hiszem nem ez az "igazi" magyarázat.
A kábelkötegelő -mégha erre nem is gondolna mindenki elsőre- kimondottan kábelkötegelésre van kitalálva.
(#) janimester válasza Alkotó hozzászólására (») Máj 19, 2010 /
 
Erre lehet hogy nincs is egyértlemű válasz én amit a legésszerűbbnek tartok hogy átláthatóbb lesz minden azt kész
(#) szamóca válasza janimester hozzászólására (») Máj 19, 2010 /
 
Idézet:
„A három szál vezetékben folyó áramok irányai és nagyságai összegezve közel nullát adnak (csomóponti törvény), a körülöttük keletkező mágneses terek így kioltják egymást. A kioltás annál tökéletesebb, minél közelebb futnak a vezetékek egymáshoz. Így kisebb a vezetékek induktív "szórása" és az induktivitása is. (A dolog egy bifiláris tekercshez hasonlóan működik.)”

Ezért.
(#) Flashhun válasza hangszoros hozzászólására (») Máj 20, 2010 /
 
Hogy érted hogy gerjedni?
(#) Alkotó válasza szamóca hozzászólására (») Máj 20, 2010 /
 
Kitől ez az idézet? Lehet vele beszélni?
Vagy ha vele nem lehet, akkor neked címezhetem az "agályos" pontokat ebben?
(#) unitraman válasza Alkotó hozzászólására (») Máj 20, 2010 /
 
Erre én is kíváncsi lennék, általában én is összesodrom a vezetékeket, és láttam itt is pár embertől, hogy így csinálják.
(#) szamóca válasza Alkotó hozzászólására (») Máj 20, 2010 /
 
(#) hangszoros válasza Flashhun hozzászólására (») Máj 20, 2010 /
 
Huh megfogtál, hogy magyarázam meg ?
Az erösitő önállő életet kezd élni, és sajét maga kelt általában megaHerzes tartományba jelet.
Oszciloskőppal, áramfevétel ugrásszerü növekedése, rádio elhangolodása tudja jelezni
(#) szilva válasza szamóca hozzászólására (») Máj 20, 2010 /
 
De ehhez nem feltétlenül kell összefonni, elég, ha rendesen meg van kötegelve, esetleg az egymáshoz tartozó érpárok összesodorva (vö. sodort érpár).

Egyébként nem kifejezetten erősítőben, de elektronikus kütyükben én is szoktam összefonni pl. a tápfeszültségvezetékeket korbácsba, bár ennek leginkább praktikus okai (mechanikailag stabilabb, jobban vezethető, kezelhető kábelkorbács) voltak és nem elektromos megfontolások. Viszont jó a felvetés, mert ez a szempont is lényeges lehet, érdemes elgondolkodni rajta. Kíváncsi leszek mások véleményére is a kérdésben.
(#) CHZ válasza doomkiller hozzászólására (») Máj 20, 2010 /
 
Nagyon nem mindegy , hogy milyen típusú FET van a végén . kapcsolás gyenge pontja a nyugalmi áram beállítás módja , ezért nagyobb tápnál megszalad , megnő a beállított áram , ezért zúghat .
(#) szamóca válasza szilva hozzászólására (») Máj 20, 2010 /
 
Régebben én is alkalmaztam a kábelkorbácsba kötést, mikor még nem volt elterjedve a kötegelő. Persze azok nem három eret tartalmaztak.
Az hogy a vezetékek különböző térbeli elrendezkedésének milyen hatása van, még nem próbáltam.
(#) water hozzászólása Máj 20, 2010 /
 
Régi BEAG-okban többnyire összefogtak mindent egybe (hálózati, jelvezetékek stb.) de nem műszaki megfontolásból, hanem mert könnyebb volt utána szerelni, nem lógott-lötyögött a kábel mindenfele mert rögzítve volt a doboz sarkához körben. Nekem speciel nem szimpatikus hogy a hálózatival össze van fogva a tuchel árnyákolt kábele de ezek szerint jó volt úgy is.
(#) szilva válasza Alkotó hozzászólására (») Máj 20, 2010 /
 
Én használok kábelkötegelőt is, nem szoktam sajnálni, ha valahol adja magát, hogy rögzíteni vagy kötegelni lenne célszerű a kábeleket. Van, hogy még gyári készülékbe is szoktam betenni, ha bele kell nyúlni és a kábelek nem tetszöen lengedeznek, pl. félő, hogy esetleg túl közel kerülnek melegedő helyekhez.

Ennek ellenére vannak olyan helyek, ahol célszerűbbnek érzem a fonást, mert pl. jobban összetartja a vezetékeket. Ha kábelkötegelővel kötném, akkor vagy nagyon sűrűn (pár centinként) kellene kötözni, vagy két kötés között ki tud "dudorodni" a kötegből egy-egy szál. Főleg olyan helyeken szoktam összefonni a kábeleket, ahol egy helyre mennek, pl. a tápfeszültségeket, vagy mondjuk egy csatlakozóra menő, több erű kábelt.

De mint mondtam, az esetleges elektromos "jótékony hatásáról" ennek a megoldásnak még sosem gondolkodtam el korábban.

Bővebben: Link
(#) djhua válasza kadarist hozzászólására (») Máj 20, 2010 /
 
koszi szepem kiprobalom !
(#) Alkotó válasza szamóca hozzászólására (») Máj 20, 2010 /
 
Mivel KD-mester ki van tiltva (szerintem egy nagytudású színes figura), ezért most látszólag neked, de sokkal inkább mindenkinek mondom ami eszembe jutott.
Idézet:
„A három szál vezetékben folyó áramok irányai és nagyságai összegezve közel nullát adnak (csomóponti törvény), a körülöttük keletkező mágneses terek így kioltják egymást.”

Ezzel nem is lenne semmi bajom, csak kimaradt annak meghatározása, melyik 3 vezeték. Gondolom pl. a tápfeszültség kábelei (+ GND -). Ezekre akár még igaz is lehet a csomóponti törvény, meg a mágneses terekből is valami, de azért szeretnék itt segítséget kérni. Ugye itt egyenfeszültségről (egyenáramról) van szó. A feszültség közel állandó, az áram változik a kivezérlés függvényében, de csak nagyságában, irányában nem . Tehát ha engem zavar az egyenáramú mágneses tér, vagy az induktivitás (egy egészen kicsit sem zavar, sokkal inkább a váltóáramú), akkor valóban a pozitív ágban folyóval éppen azonos nagyságú, de ellentétes irányú áram folyik a negatív ágban, tehát ha van nekik káros mágneses terük, akkor ha egymás mellett futnak, akár még ki is olthatják egymást. De hol van itt a fonás? Sőt a fonással csak "összegubancolnám" azt a bizonyos mágneses teret.
Aztán a másik nagyáramú vezetékcsoport a hangszórók kábelei. Ez már váltakozó feszültség, változó frekvenciával, és amplitúdóval, ami éppen ilyen változékony áramokat fog átkényszeríteni a hangszórónkon. De itt meg azért kivitelezhetetlen a sodrás (két érnél nem tudom a fonást értelmezni), mert a kimenet az erősítőről, vagy a védelem reléjéről jön, a GND meg a csillagpontból, tehát jó esetben csak a csatalakozónál futnak össze.
És akkor amire ezek mellett ki akartam lyukadni. Miért jobb a fonás (bármilyen szempontból) mint a szorosan egymás mellé kötegelt és párhuzamosan futó vezetékek? Illetve milyen káros induktív, kapacitiv, vagy mágneses hatása van az egyenáramú vezetékeknek bármire is az erősítőben?
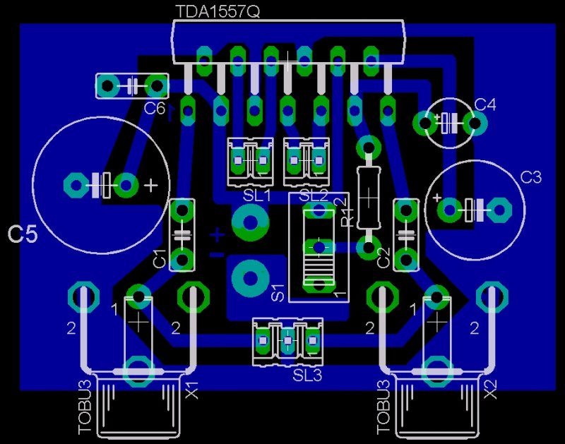
(#) geri0920 hozzászólása Máj 20, 2010 /
 
Üdv!

Csatoltam egy TDA1557Q kapcsolási rajzot. Azt szeretném megkérdezni hogy itt melyik a balance szabályzó? És mi az a SL3?

Előre is köszi a válaszokat!

td a.jpg
    
(#) pucuka válasza Alkotó hozzászólására (») Máj 20, 2010 /
 
Azt én sem tudom mi az a "fonás" de a sodrás az a vezetékes átviteltechnikában általánosan használt fogalom, általában összetartozó szimmetrikus érpárokat szokás sodrani (RX, TX), igy csökkentve a külső behatásokat (áthallásokat). Ez az eljárás a kábelezésnél is hoz(hat) plusz védelmet.
Ahol áram folyik, ott mágneses tér is van, ahol az áram változik, ott a kölcsönös indukció miatt a környezetében levő másik vezetőben áram indukálódik, amit jelentősen csökkenteni lehet, ha a visszavezető ér is páruzamosan fut, mert mindkét vezetőben ugyanolyan irányban indukálódik az áram, amik kioltják egymást. A sodrás pedig a párhuzamosan futó érpárok egymás közti kapacitását csökkenti.
Lényegében arról van szó, hogy a vezetékekből "tápvonalat" készítettünk, aminek egyenáramon (feszültségen) nem sok jelentősége van, de a frekvencia, és az áramok növekedésével egyre nagyobb a jelentősége a zavarok, és az átvitt frekvenciasáv szempontjáből, különös tekntettel arra, hogy ezeknek a "tápvonalaknak" senki nem gondoskodott a helyes lezárásáról, mert általában nem is lehet.
(#) Alkotó válasza pucuka hozzászólására (») Máj 20, 2010 /
 
Köbzoli trentori döntése nyomán ide válaszoltam
(#) geri0920 válasza (Felhasználó 13571) hozzászólására (») Máj 20, 2010 /
 
akor ha megépítem ott mit kell csinálnom az X1 és az X2-nél?
(#) geri0920 válasza (Felhasználó 13571) hozzászólására (») Máj 20, 2010 /
 
Eltünt. Csatoltam a nyákrajzát. Állítólag itt kellene hogy legyen egy balance szabályozónak.

tda1557.jpg
    
(#) geri0920 válasza (») Máj 20, 2010 /
 
Ok. Kösz a segítéset.
(#) geri0920 válasza (Felhasználó 13571) hozzászólására (») Máj 20, 2010 /
 
Nagyon szépen köszönöm a választ!!
Következő: »»   544 / 2573
Bejelentkezés

Belépés

Hirdetés
XDT.hu
Az oldalon sütiket használunk a helyes működéshez. Bővebb információt az adatvédelmi szabályzatban olvashatsz. Megértettem