Fórum témák

» Több friss téma
Fórum » Futófény
 
Témaindító: NBalage, idő: Szept 16, 2005
Lapozás: OK   10 / 25
(#) braner válasza _JANI_ hozzászólására (») Máj 20, 2010 /
 
Hali.
Felteszek 1 beszkennelt képet amit próbáltam lerajzolni a vezetékek bogózása közben.
Nagyjából ennyi a kapcsolás.

kép.jpg
    
(#) proba válasza braner hozzászólására (») Máj 20, 2010 /
 
A gombokhoz van valamiféle kezelési utasítás? Kimeneteken a kapcsoló(??) az irányváltást szolgálja?
(#) _JANI_ válasza braner hozzászólására (») Máj 20, 2010 /
 
A baloldali 14-lábas IC igencsak 7400-ás (NAND) lesz, s potenciométerrel állítható RC oszcillátorként üzemel. Első vázlatnak jó a rajz DE igen csak át kellene még dolgozni.
PL: az IC-k nem kapnak GND ( - tápfesz )-t.
A Feszültségszabályzó környékén sincs minden rendben!
Sokat segítene ha a nyomógombokról ( és az áramkör működéséről ) is többet írnál. Hiányos infóból csak ... lesz.
(#) proli007 válasza _JANI_ hozzászólására (») Máj 20, 2010 /
 
Hello!
Na, kitöpiztem..
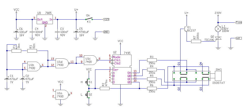
- Az első IC-t, én is 7400-nak látom, vagy 74LS00.
- A második IC, pedig 7495-ös 4-bites shift regiszter. A 7400 lépteti a CLK1-et. A Serial bemenet a Q4 kimenetre kötve a 470ohm-on keresztül. Így az adat a shift regiszterbe körbe-körbe jár. Ide avatkozik be a két nyomógomb, egy H vagy L impulzussal. (Szellemesen ha mind kettőt megnyomod, zárlat van.)
- Mode bemenet GND-n van, így nincs párhuzamos beírás. Ezért A-B-C-D és CLK2 lóg a levegőben.
A kapcsoló. az "irányt" váltja cseréli Q2-Q3-at és Q1-Q4-et. (Csak másik 3db tiriac és meghajtója nincs lerajzolva. És a 230V össze lesz kötve a GND-vel.)
Közben le is rajzoltam.
üdv! proli007

FUTOFENY.SCH
    
(#) Travolta válasza braner hozzászólására (») Máj 20, 2010 /
 
Kiindulásnak tudom ajánlani az alábbi rajzokat.Kb 15-17 éve építettem meg ezeket.Ma már csak ezek a rajzok maradtak meg belőle.
Mindkettő tud irányváltást, de az első tud még un. Fény-Lyuk futást is.A másik akár hangvezérlést is tud.Persze ötvözhető a kettő.

Üdv:Travolta
(#) _JANI_ válasza Travolta hozzászólására (») Máj 20, 2010 /
 
A HF-vezérlésűt én is bátran merem ajánlani bárkinek!
Roppant látványos futófényt kapcsolás! (Egyszerűsége ellenére! )
(#) proli007 válasza proli007 hozzászólására (») Máj 21, 2010 /
 
Bocs! Nem jó rajzot tettem fel..
(#) braner válasza proli007 hozzászólására (») Máj 21, 2010 /
 
Nagyon egyszerűnek tűnik így, ahogy Proli007 lerajzolta.
Csak nemtudom hogy a diódák nem kellenek-e bele?
Elvileg az SW1-es kapcsoló előtt azok is vannak az én bekötésem szerint.Az SW1 kapcsolónak tudnál esetleg valami tipust adni?Mert nekem ez így japánul van és nemszeretnék kapcsolási rajzal odaállítani a boltba, hogy megmutassam milyet szeretnék venni.Lehet, hogy neki is esek megtervezni.Remélem sikerül megalkotnom.Az SW1 kapcsoló az irányt váltja ugye?Ami most benne van az egy olyan kapcsoló aminek mind a 2 oldalán tüskék állnak ki.Úgynéz ki mint itt a rajzodon.A "H" és "L" nyomógomb gondolom az egyszerre villanó izzók számát szabályozza?
Köszi
(#) proli007 válasza braner hozzászólására (») Máj 21, 2010 /
 
Hello!
- Ja, hogy azok az "izék" a rajzodon diódák? Hát soha nem jöttem volna rá. De gond egy szál sem, berajzolom neked. (Egyébként én az ellenállásokra is csak saccoltam a 150ohm-ot, mert fogalmam sincs mekkora értékeket írtál oda, ráadásul, mint ha nem is egyformák lennének.)
- Az SW1 kapcsolóra oda is írtam, hogy Isostat kapcsoló, mert szerintem ez a nyomós kapcsoló van benne. Minden esetre, egy "négy-áramkörös, kétállású, váltó kapcsoló" kell bele. (vagy mondjuk egy 4 morzés relé is megtenné.) De valami IC szellemesebb lenne bele.
- Nem egészen. A nyomógombokkal, csak a körbe-körbe járó regiszterbe, plusz 1/0 biteket viszel be-ki, aztán majd ez a minta jár körbe-körbe.
(#) braner válasza proli007 hozzászólására (») Máj 21, 2010 /
 
Halihó
Az a 4db ellenállás 4 féle értékü.Lehet, hogy úgy szedegette össze őket és ilyeneket talált.Azok a diódák nemtudom, hogy biztosan diódák-e mert az alakja ilyen mint a rajzon, korom feketék és az egyik vége világosszürke.Semmi felirat nincs rajtuk.Ráírtam egy két értéket a multkori rajzra és bekereteztem pirossal.

kép.jpg
    
(#) proli007 válasza braner hozzászólására (») Máj 21, 2010 /
 
Hello!
A helyzet az, hogy mivel vélhetően a tranyó emitterkövetőként működik, (Legaláb is a rajz alapján ezt láttam ésszerűnek) alapból sem a diódára, sem az ellenállásra nincs szükség. Így értéke is tök mindegy. (Dióda, valami ruszki csoda.)
Egyébként nincs műszered? Mert meg lehet mérni..
üdv! proli007
(#) braner válasza proli007 hozzászólására (») Máj 21, 2010 /
 
sajna műszerem az megadta magát.Nagyon boncolgatni nem mertem a csodát mert féltem,hogy szétszakadnak a forrasztások a kábelkötegben.De megpróbálom megépíteni a rajzod alapján.Ha nem mukszik akkor megcumiztam.Ha igen akkor a gyerekek biztos örülni fognak neki.
(#) proli007 válasza braner hozzászólására (») Máj 21, 2010 / 1
 
Hello!
Nyugi, működni fog, csak a H gomb és a Vcc táp közé tegyél egy 100ohm-os ellenállást. (Hogy ne legyen zárlat, mikor mind kettőt gombot nyomod.)
Feszültség alatt, meg ne cseszegesd. De jobb, ha nem 230V-ra, hanem 24V-ra készíted egy trafóval, akkor lesz apjuk is a gyerekeknek máskor is!
üdv! proli007
(#) braner válasza proli007 hozzászólására (») Máj 21, 2010 /
 
Köszi az infót.Akkor nekiállok a tervezésnek.Majd akkor vagy fa vagy műanyag dobozba rakom.Mindenhogyan 220-as izzók-hoz kellene.De valószínű,hogy előbb megfogadom a tanácsodat és trafóval fogom kipróbálni valószínű ledekkel.Ha megakadok akkor majd lehet, hogy írok üzenetet.
Köszi mégegyszer
(#) proli007 válasza braner hozzászólására (») Máj 21, 2010 /
 
Hello!
A Led-ek nem lesznek jók. A nagy tartóáram, és a váltófeszültség miatt. De 12 vagy 24V-os izzóval, biztos menni fog.
üdv! proli007
(#) proli007 válasza braner hozzászólására (») Máj 22, 2010 /
 
Hello!
Valamit azért eltoltam! Az első IC nem lehet 7400 mert azzal nem lehet ezen a módon oszcillátort készíteni. Tehát annak Schmitt triggernek kell lenni. Tehát az 74132! (Bekötésük azonos)
Egyébként, ha a trigger elé beteszel egy NPN tranyót emitterkövetőként, (és a bemenet és a GND közé egy 330ohm-os ellenállást) akkor nem kell 1000uF, hanem elég pld. egy 100µF és a poti így lehet 10kohm. (Persze a vele soros 82ohm-ot is tízszer nagyobbra kell választani.)
üdv! proli007
(#) braner válasza proli007 hozzászólására (») Máj 22, 2010 /
 
Próbáltam közben tervezni egyet de nemigazán tetszik az elrendezés.Azért felteszem hátha hozzászólsz valami jótanáccsal.De ahogy most írtad az ic-t újrakezdem a tranyó miatt.Úgyemlékszem 1000u-os kondi nem volt a rajzodban csak 470u-os.A tervemen az SW1 és Q (4pólusu csati) megy a kapcsolóhoz(ISOSTAT).A változtatásokat letudnád valahogy skiccelni?Én ennyire nemértek az elektronikához csak pontos rajz után.A triakokat fontos hütőbordára tenni???Azért raktam a nyák szélére, hogy a kábelezés könnyebben megoldható legyen.
Köszi előre is.

Nyák.jpg
    
(#) proli007 válasza braner hozzászólására (») Máj 22, 2010 /
 
Hello!
Na, átkeserveztem, mert a Paint-ban ezt csak annak lehet nevezni. De néhány tanács.
- A NAND kapukat tetszőlegesen össze lehet cserélni, úgy ahogy két azonos értékű bemenetét is egymással. (De a nyomógomb lábaira is igaz.)
- Lehetőleg el kell kerülni a lábak közötti átvezetést. Főképpen vonatkozik ez a 230V-os pontokra is igaz. (Nézd meg, a Triac-nál, kétszer is átvezetted ráadásul indokolatlanul. Ott meg aztán végképp nem lehet átvezetni valamit.)
- Ha sokat kell kerülgetni valamit, sokkal jobb egy panelátkötéssel megoldani. Az csak egy drót, amit ugyan úgy be lehet ültetni, mint egy ellenállást.
- Minél vastagabb vonalt és az alkatrészeknek forrpontot kel alkalmazni. A tápfeszültség vezetékeket főleg, és a GND-t a lehető legvastagabban.
- A kis és "nagyfeszültségű" részeket tisztes távolságban illik egymástól vezetni. (Gate ellenállásokat megnövelve, elférnek a vezetősávok.
- A 230V nulla vezetékének, nem hagytál kötéspontot. Itt megy a legtöbb áram.
- A 74132 (7400)-nak nem volt GND a 7. lábán. Ráadásul, a 14-es lábra +12V-ot adtál. (A 74132-őt megfordítottam, most mind két IC azonos irányban áll.

- Nincs az áramkörben 1000µF-os kondi, de két párhuzamos 470µF az van, ami majdnem 1000uF.
- Most berajzoltam a tranzisztort és a plusz ellenállást is.
- Én viszont elfelejtettem, hogy a Shift regiszter 6. (Mode) lábát a földre kötni.
- Gyakorlatilag, nem szép dolog, a TTL IC-k bemeneti lábait lógni hagyni. Azt vagy a táp valamely pontjára illik kötni, (szépen egy ellenálláson keresztül, de jó közvetlenül is), vagy bármely kimenethez, ami a közelében van. A nem használt kimeneteket, viszont szabadon kell hagyni.
- A triac hűtése, a terheléstől függ, de kis hűtőfelület nem árthat neki.

üdv! proli007
(#) braner válasza proli007 hozzászólására (») Máj 22, 2010 /
 
Elég gyors voltál és köszi az infókat.Autómata huzalozással csináltam mert ugygondoltam a program az alkatrésztipus után figyelembeveszi ezeket a dolgokat.De ezekszerint mégse.Ezalapján holnap majd megcsinálom ujra.
Köszi addig is.
Halihó
(#) proli007 válasza braner hozzászólására (») Máj 22, 2010 /
 
Hello!
A több-százmilliós nagyságrendű nyákgyártó készülékhez, már van használható AutoRoute program. A többi szerintem felejtős és csak a gondolkodni nem szerető lusták fegyvere. Ez mindenféle stratégiák alapján dolgozik, amivel egyből kizárja az összes más, vagy egyedi lehetőséget.
Tégy le egymás mellé két IC-t és kösd össze az egymás melletti (mondjuk 8 lábat, 16-1 15-2..) lábakat. Majd cseréld meg a két IC helyét és nézd meg, hogy köti be..
üdv! proli007
(#) cseffo hozzászólása Máj 22, 2010 /
 
Helló!
Tudna valaki segiteni abban hogy hogyan lehetne két 4017 es ict egymásután ugy sorba kötni hogy egymás után lépjen és akár több ic ebben a formában.
A válaszokat elöre is köszi!
(#) braner válasza proli007 hozzászólására (») Máj 22, 2010 /
 
Én az eagle-t használtam ehhez.
Átvariáltam a rajzot a tranzisztorral és az ellenállással.Ahogy te belerajzoltad a nyákba nemtudom, hogy a többi tranyó miértnem a +5V-ot kapja ezt pedig arra kötötted.Ugyanolyan tipusut raktam bele(BC237).
Ha esetleg lesz még javítanivaló akkor légyszi jelezd.Addig nem állok neki a nyáknak.
Köszi
(#) _JANI_ válasza cseffo hozzászólására (») Máj 23, 2010 /
 
Szia! A CD4017-es adatlapjában van egy kapcsolási példa a számlálók sorosítására. De nagyon egyszerűen is meg lehet oldani 100 LED-ig. Egyszerűen mátrixba kell kötni a LED-eket. A kapcsolás jellegéből adódóan, az egyik IC kimeneteit invertálni kell. De ezt tranzisztorokkal könnyen meg lehet oldani. ( Amit amúgy is illene tenni az IC kimeneteire. ) 100 lépés fölött viszont csak a CD4017-es adatlapjában található kapcsolást vagy egymás után kötött léptető tárolót ( soros bemenetű, párhuzamos kimenetű, shift regisztert ) is alkalmazhatsz. ( Shift regiszterrel az az előny is meg van, hogy több egymástól "független" impulzus is haladhat egymás után.
(#) _JANI_ válasza braner hozzászólására (») Máj 23, 2010 /
 
Valóban a triakok meghajtó tranzisztorait is (Vcc) +5V-ról kellene táplálni...
( S előkerült egy tranzisztor is az oszcillátorban... )
( MOC opto-triakokkal egyszerűen megvalósítható a vezérlés és a hálózat leválasztása. PL: Link.1.PL: Link.1.-PCB-
(#) cseffo válasza _JANI_ hozzászólására (») Máj 23, 2010 /
 
Köszi a választ!
(#) cseffo válasza _JANI_ hozzászólására (») Máj 23, 2010 /
 
Még esetleg annyi hogy hogyan tudom meg oldani azt hogy az egyik ic ahogy lemegy ugy induljon el a következö sorra a mátrixnál?
(#) _JANI_ válasza cseffo hozzászólására (») Máj 23, 2010 /
 
Tulajdonképpen csak sorosítani kell a számlálókat!
Egész lépéseknél ( 20- 30- 40- 50- STB. ) csak a *10 es számláló megfelelő kimeneténél resetelni kell. Lásd fájlmellékben az 50 LED-es futófény blokksémáját. Azonban ha nem kerek a szán ( 10-zzel nem osztható ), akkor logikai kapukkal kell a megfelelő lépés után resetelni a 4017-eseket. Lásd például a 25 LED-es futófényt.
(#) cseffo válasza _JANI_ hozzászólására (») Máj 24, 2010 /
 
Jol van igy már értem! Köszi.
(#) proli007 válasza braner hozzászólására (») Máj 24, 2010 /
 
Hello!
- A tranyó beiktatása miatt, a C1-C2 kondi helyett, csak egy 100µF-os kondira lesz szükség. (Mert az ütemjel idejét, alapvetően az R*C viszony határozza meg, az ellenállás, megnövekedett a tízszeresére, a kondi így lehet a tizede.
- Alapvetően tök mindegy, hogy a meghajtó tranyók kollektora hova csatlakozik. Mert az IC kimenetéről magas szint esetén, 3V bázisfeszültségnél nagyobbra nemigazán lehet számítani. Így az emitter csak (Ub-0,6V) 2,4V-ra fog felmenni. Ha a kollektor feszültség ennél kicsit is magasabb, akkor már működik az emitterkövető kapcsolás. Tehát az 5V kollektor, vagy 12V kollektor ugyan úgy megfelel. A különbség csak annyi, hogy ha 12V-on van, akkor a tranyó fűt, ha az 5V-on van, akkor a stabi fűti el a különbséget.
De ez nem számottevő, mert kicsi a Gate áram.

Ha a rajzból nem jpg-t, hanem png-t készítesz, jobban látható.
Janinak egyébként igaza van ám, mert MOC-al szebb az élet. (vagy tovább tart)
üdv! proli007
(#) braner válasza proli007 hozzászólására (») Máj 26, 2010 /
 
Helló Proli007

Mindent amit írtál átvariáltam a rajzon.A triakhoz berajzoltam a 220v-os csatlakozási pontot külön csatira.
Nézd át légyszi még utoljára az értékeket is, hogy így jó lesz-e.Ha igen akkor átvariálom a paneltervet is hozzá.
Köszi előre is.A képet most png formába raktam fel és nem méreteztem át.

Halihó
Következő: »»   10 / 25
Bejelentkezés

Belépés

Hirdetés
XDT.hu
Az oldalon sütiket használunk a helyes működéshez. Bővebb információt az adatvédelmi szabályzatban olvashatsz. Megértettem