Fórum témák

» Több friss téma
Fórum » Csöves erősítő készítése
 
Témaindító: seedz, idő: Márc 31, 2006
Témakörök:
Ne feledd betartani a fórum viselkedési szabályait, és a topik megmaradásának feltételeit. [link]
A téma átmenetileg fagyasztva lett, hozzászólni nem tudsz!
Lapozás: OK   988 / 2208
(#) klemo86 válasza hgy hozzászólására (») Máj 29, 2010
Én így hirtelen nekifutásból valami ilyen konstrukcióra gondoltam, mint a képeken:
1., vagy valami sűrű rácsúval beborítod az egészet (nagy részét), hogy látszódjon a bele, de ne lehessen hozzányúlni, vagy
2., a látványt meghagyod úgy, hogy egy dizájnos (vagy akár csak egy sima) plexi- vagy üveglapot teszel az elejére - én mondjuk akkor már az egész előlapot azzal oldanám meg, az alsó részét mondjuk feketére festve hátulról - a többit rácsozod, hogy tudjon szellőzni…
Ezekből is szépen meg lehetne oldani, nem kell azért egy nyúlketrecet tönkretenni
(#) hgy válasza klemo86 hozzászólására (») Máj 29, 2010
Én eddig (no jó, 3 csöves erősítő 10 év alatt) az 1 változatot alkalmaztam, a legelső csupasz volt , de 3 oldalról védett. A mási kettő felépítése az alábbi képen látszik, annyi kis hibával, hogy a védőföld csavarja hátul van, és elől így nincs apró illesztési rés. (fordítva van a tető)
Viszont így pont a lényeg nem látszik..

1.JPG

2.JPG
   
(#) mark.budai válasza Gery78 hozzászólására (») Máj 29, 2010
Olyan hely kell nekik, ahol üveg mögött vannak. Bár a bekapcsolást, hangerőszabályzást nehezebbé teszi. A kisgyereket meg meg kell tanítani rá, hogy ha ledobja a csövet, ne igazítsa meg. A házban amúgy sincs foci, ez szerintem mindenkinél így van/volt.
(#) Gery78 válasza klemo86 hozzászólására (») Máj 29, 2010
Sok szép és jó megoldást lehet találni a nyeten, hogy azért a látvány se vesszen kárba. Ezek tényleg jó megoldások amiket találtál. Tetszik!
(#) Gery78 válasza mark.budai hozzászólására (») Máj 29, 2010
Most ezt csak azért mondod mert még nem ismered az unokaöcsémet... Egy pillanatra szem elől tévesztem, és máris valami galibát csinál. Ha belegondolsz a gyerekek, pláne a maiak, nem azt szeretik csinálni amit nem szabad? (Ezt gondolom a gyermekes apukák is alátámaszthatják...) Állandóan próbálgatja a határait, hogy meddig tudja kitolni, és nagyon észnél kell lenni, hogy mindíg legyen mellette valaki és állandóan figyelje nehogy valami olyat csináljon amit nem kéne. A múltkor pl. beüzemeltünk egy lemezjátszót és előbányásztam apukám féltve őrzött kincsként, és nagy becsben tartott hanglemezeit. Feltettem egy lemezt, és a papír borítóját a fotelben hagytam. Előtte megmondtam az unokaöcsémnek, hogy nagyon-nagyon vigyázzon a dolgokra, és ne nyúljon semmihez. Tehát a papír a fotelban, és elfordultam valamiért kb. 2mp volt az egész a papír már össze volt gyűrve... Aztán meg ment a Ennyit a gyerekek tanításáról. Bocs az OFF-ért.
(#) mark.budai válasza Gery78 hozzászólására (») Máj 29, 2010
Nekem két ilyen unokaöcsém van.. Csövet még nem törtek, de az egyik segíteni akart becsukni a 6N13Sz-es dobozt. Amit ugye pont nem lehetett, mert egy kicsivel nagyobbak voltak a csövek. Na mondom, ügyes vagy.. Szerencsére nem tört el egy sem. De ha erősítőben vannak, már nem bántják őket, itt benn foci nincs, maximum egy ilyen kicsi pöttyös, elég "lapos" labdát dobálunk, de azt is csak okosan, mert akkor velem játszanak, akkor elvannak. Azzal még egy PCL86-ot sem lehet kidobni a foglalatból, főleg, ha ők dobják. Ha nem ilyen finomul akarnak játszani, irány az udvar. Offnak off, de ez szerintem hozzátartozik a csöves témához, a csövek védelméhez.
(#) Gery78 válasza mark.budai hozzászólására (») Máj 29, 2010
Na akkor neked is kijut a jóból. Én unokaöcsémet nem szeretem beengedni a szobámba. Annyi ott a számomra fontos kincs, meg amiért dolgoztam, hogy ha rájön az őrjöngés akkor egyszerűen bezárom a szobám, és nincs bemászkálás, főleg nem rongálás. Az a durva, hogy Ő tényleg rámegy arra, hogy meddig mehet el a pusztítással. Állandóan feszegeti a határokat, és az idegeimet. Így nem szórakoztató a vele való együttlét, hanem baromi feszültséggel, és vesződséggel jár, hogy megvédjem mindazt ami értékes számomra, vagy akár csak eszmei értéke van mert emlékem fűződik hozzá. Emiatt mondom azt, hogy minden dolgot csöveket, értékes hangfalat golyóálló üveg mögé kell rejteni, vagy 500 tonnás páncél alá rejteni. Egyébkén igazad van ez a téma tényleg hozzá tartozik a csövek védelméhez, és a csöves fórumhoz.
(#) mark.budai válasza Gery78 hozzászólására (») Máj 29, 2010
Én a múltkor gondolkoztam hangszóróépítésen.. Aztán gondoltam a nyitott hátuljú hangszórókra is, de azt gyorsan el is felejtettem, mert még belemásznak. Aztán a 40W-tal lehet, hogy kikergetném belőle őket, de ha kibökik a membránt, akkor mi van.. Baj. Szerencséje, hogy nem tört össze egy 6N13Sz sem, mert akkor többet ide be nem engedtem volna Őket.
(#) EcoPityu válasza mark.budai hozzászólására (») Máj 29, 2010
Sziasztok!
Nekem minden csövesem üveg mögött van! Van egy vitrines szekrény, abban vannak a 6P3szE, és a 6L6, a "karikát" meg a TV alatti Videós polcos szekrény átalakításával zártam üveg mögé...

Látványos csövet nem szabad zárt dobozba tenni, még a végén klausztrofóbiás lesz!
(#) mark.budai válasza EcoPityu hozzászólására (») Máj 29, 2010
Szia!
Igazad van. Én is erre gondoltam, így aztán nem bánt senkit a forró cső, és senki nem bántja a csövet sem.
(#) djhans hozzászólása Máj 30, 2010
Találtam egy megfelelő hálózati trafót a PL82 PP-nek. SU75A hiperszil 188VA a katalógus szerint. A szekundert kell áttekerni. Már szét is szedtem a trafót és lebontottam a szekundert. Nem tudom hány voltra tekerjem a szekundert. Csöves egyenirányítás lesz 2db PY82-vel kétutasan. 210-220V-ot szeretnék majd egyenben terhelés nélkül. A fűtésnek tudom hogy 122V váltó kell majd mivel sorba lesznek kötve a csövek.
(#) Hajkeverő hozzászólása Máj 30, 2010
Hello!

Egy bő egy hete érdeklődök a csöves erősítőkről, kapcsolások, alkatrészek, árak, stb...
Szóval szeretnék építeni egy nagyon alap, minnél kevesebb buktatót tartalmazó kis erősítőt kb 3-5w teljesítménnyel, gitár erősítésére.
Az építés nem gond számomra, inkább a megfelelő kapcsolást nem tudom kiválasztani...Komoly igényeim nincsenek, mivel csak belekóstolni szeretnék a 'csöves' hangzásba egyelőre a tapasztalatlanság miatt.
(#) l48 válasza Hajkeverő hozzászólására (») Máj 30, 2010
A VOX AC 4 épitsd meg viszonylag egyszerű és egy szobában még épp elég is
(#) jampi válasza Hajkeverő hozzászólására (») Máj 31, 2010
Tessék, itt a rajz és a layout,vox AC 4-es.
Majdnem minden nagyobb gyártónak vannak 5w-os csöves erősitői, bármelyik rajza megtalálható a neten.
Pl: a vitge modern claas 5 W a marshall-tól:
(#) PetAd válasza Hajkeverő hozzászólására (») Máj 31, 2010
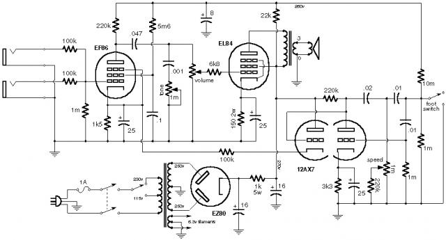
Ezt a kapcsolást még régebben találtam. Szerintem ez kezdésnek jó. ECL86 helyett PCL86-ot is rakhatsz, ugyanaz a két cső csak előbbinek 6.3V utóbbinak 14.5V a fűtése. PCL86-ot TV-ből, ECL86-ot pedig rádióból szerezhetsz. Kimenőt is bonthatsz rádióból, tv-ből, bár ezek nem valami minőségiek, de egy próbát mindenképp megérnek, de ezek többsége 4Ohmra illeszt. Táptrafót, meg rádióból szerezhetsz, de azokon szinte csak 6.3V-os fűtés van így a PCL86-hoz tekerni kell rá ha lehetséges. Viszont ez így csak 2-2.5W-os lesz, de ha elég érzékeny a hangszóród akkor nem lesz vele gond ha csak szobában, gyakorlásra használnád. ECC83 helyett jó a 12AX7 valamint 6N2P, de utóbbi fűtése eltér az előző kettőtől.
(#) mark.budai válasza PetAd hozzászólására (») Máj 31, 2010
Annyival kiegészítenélek a fűtésekkel kapcsolatban, hogy míg az ECC83-ast és a 12AX7-et az összekötött 4-5, és a 9-es lábon fűtjük 6,3V-al (4-5-ös lábon meg 12,6V-tal), addig a 6N2P-t a 4-5-ös lábon 6,3V-tal, a 9-es lábra a két trióda közti árnyékolólemez van kivezetve. (Ezt általában földre kötjük.)
Ja, és legyünk percízek, a PCL86 fűtése 14,4V.
(#) kocos válasza mark.budai hozzászólására (») Máj 31, 2010
Idézet:
„Ja, és legyünk percízek, a PCL86 fűtése 14,4V.”


Bocs !

Csak, ha már precízek akarunk lenni, a PCL86 fűtőáram a 300 mA, ugyanis ez soros fűtésű cső ! Az, hogy most 14,4, vagy 13,9 V-on áll be, lényegtelen, nekem speciel 13,5 V-on állt be minden PCL86-nál a 300mA

Elnézést, hogy kijavítottalak !
(#) mark.budai válasza kocos hozzászólására (») Máj 31, 2010
Igazad van, a fesz. az majdnem mindegy, ha a 300mA beáll. Én kérek elnézést!
(#) rhesus23 hozzászólása Máj 31, 2010
Még nem találkoztam olyan megoldással, hogy a végcső munkapontját egy fojtóval állítják be. Milyen megoldás lenne? Ha jól tudom vannak akik induktivitás mentes ellenállást használnak ide.
(#) kocos válasza rhesus23 hozzászólására (») Máj 31, 2010
Olyan van, hogy "munakellenállás" gyanánt egy fojtótekercset használnak !
Az induktivitásmentes ellenállás az más tészta ...
(#) rhesus23 válasza kocos hozzászólására (») Máj 31, 2010
De mi a helyzet a katódellenállással?
(#) Hajkeverő hozzászólása Máj 31, 2010
Kicsit sok cső van azokban ami linkeltetek..
A mellékelt képen lévőhöz mit szóltok? 1db cső, és szerintem meglehetne a tápot oldani úgy hogy 1 230V/2*6V trafó egyik 6V-al a fűtés menne, másikra szembe tenni egy ugyanilyen 230V/6V-os trafót akkor a 300V meglenne anódfesznek
(ha hülyeség, elnézést csak láttam olyat hogy szembe állított toroidot használtak)

Szerk: Konkrétan tudtok mondani olyan tv-t amit érdemes keresni, vagy rádiót ami jó erre? Pont nemrég volt kidobva itt a ház előtt egy videoton, de a kimenőt nem találtam Meg látogatója vagyok a helyi piacnak is ott talán találnék valamit...
(#) bakos13gab válasza Hajkeverő hozzászólására (») Máj 31, 2010
Ez csak egy meghajtó fokozat lehet, nem beszélve arról, hogy kimenő teljesítménye szinte nincs is. Szerintem ha nagyon egyszerűt akarsz, akkor PCL86 (bár hogy ez gitárhoz mennyire jó, azt nem tudom). Esetleg egy GU-50 SE. Szerintem nem bonyolult, de ehhez már rendes kimenőtrafó kéne.
(#) PetAd hozzászólása Máj 31, 2010
Sziasztok
Érdekes tapasztalattal lettem most gazdagabb.
Összedobtam egy PL504 SE-t triódába kötve képkimenővel. Azt vettem észre, hogy ha a kimenő meg az anód közt lévő vezeték köré teszem a kezem akkor halkul a zene. Miután egy E180F-et beraktam előerősítőnek, akkor a zene hangosabb lett ha odaraktam a kezem. Valamint ha kihúztam a táp vagy a fűtéstrafót, vagy megfogtam a PL anódját akkor is hangosabb lett. Míg végül észrevettem, hogy a PL fűtése nem volt összetekerve, és most már rendesen szól.

mark.budai: Kösz a kiegészítést.
Hajkeverő: Amit én linkeltem abban csak 2 cső van, mivel az ECC83 és az ECL86 is két félből áll. Utóbbi talán az egyik legkönnyebben beszerezhető hangfrekis cső. Ilyen és ilyen trafókat keress, ezek talán a legelterjedtebb kimenők.
Olyan tv-t keress ami fadobozos és a hátuljára kb 10 000Ft alatti fogyasztói ár van írva valamint 100W feletti fogyasztás, de ha találsz másmilyent akkor azokat is érdemes szétbontani, sok alkatrész van bennük.
(#) kocos válasza rhesus23 hozzászólására (») Máj 31, 2010
Az katódellenállás ! sokféle anyagból készülhet
(#) Imi65 válasza PetAd hozzászólására (») Máj 31, 2010
Érdekes tapasztalat, de valójában nem nyertél vele semmit. A fűtésvezeték összetekerése, és az általad említett jelenségek nem igazán látom, hogy is függenek össze (szerintem Te magad sem tudod). :nemtudom:
(#) Hajkeverő válasza PetAd hozzászólására (») Máj 31, 2010
Hopp tényleg csak 2 cső van benne...csak olyan fura ez a kapcsolási rajz 4-nek néztem nem tudtam hogy két félből állnak ezek
A bemeneti ellenállása az általad linkeltnek mekkora kb? Gitárhoz jó lesz?

Szerk: Azért kérdezem a bemeneti ellenállást mert elvileg a csőknek jó tulajdonságuk ez...
(#) djhans válasza Imi65 hozzászólására (») Máj 31, 2010
Imi, szerinted 2x? voltra tekerjem a szekundert a PL82PP-nek? PY82 csövel akarok egyenirányítani és 220V körüli feszt szeretnék.
(#) hgy válasza PetAd hozzászólására (») Máj 31, 2010
Gerjedés?
(#) Gery78 válasza hgy hozzászólására (») Jún 1, 2010
Ígértél nekem PP rajzot 6L6 csővel a 782/A kimenőtrafóhoz. Ha megkérlek szépen fel tudnád tenni? Mi a véleményed, valamelyik KTxx cső is jó lenne oda, vagy a 6L6-nak szebb hangja van?
Következő: »»   988 / 2208
Bejelentkezés

Belépés

Hirdetés
XDT.hu
Az oldalon sütiket használunk a helyes működéshez. Bővebb információt az adatvédelmi szabályzatban olvashatsz. Megértettem