Fórum témák
» Több friss téma |
Mielőtt kérdezel, a következő két dolgot ellenőrizd!
I. A helyes tápfeszültségek megléte.
II. A kimeneten van-e egyenfeszültség.
Élesztés.
Én ebben a kapcsolásban nem értek pár dolgot, tehát ha valaki okosabb segítene azt még én is megköszönném. (Lenne nekem is pár kérdésem a kapcsolással kapcsolatban.) Az első hogy nem kicsi az a bemeneti 680nF-os kondi? Így egy elég pici tau érték jön ki, amiből meg az következik hogy elég magas frekvenciákat visz csak át. A másik miért van pozitív teljes visszacsatolás? Egyébként pedig szerintem a visszacsatolással tudod módosítani azt hogy az erősítő mekkora kimeneti szintig menjen el. Illetve a BD139-BD140-es tranyók után található 100nF-os kicsinek vélem. (Szerintem oda inkább 470n-1µF kellene.)
Csak egy kérdés, bár most eléggé fáradt vagyok 2 óra alvás után, szóval csak tipp: mi lenne, ha a BD139-140 pár egyes tagjait közös bázisú kapcsolásként feltételeznénk? Csak mert az fázist fordít.
Jogos én azt nem fázisfordítónak vettem.
Most utánanéztem, mégis te tudtad jól, szóval nehogy megjegyezd, hogy fázist fordít, mert nem fordít.
Te most szívatsz?
(Én meg lusta voltam utánanézni, de ezek után már muszáj leszek.) Pedig nemrég vizsgáztam belőle.
Nem, a kivezérelhetőséget a feszültségerősítő fokozat határozza meg.
Gerjedés ellen még egy tipp: Zobel-tag. Köss a hangszóróval párhuzamosan egy sorbakötött 10 ohmos és 100 nanos ellenállást. bankimajki: Miért lenne kevés a 680nano? 1/2*pi*R*C, amiből 5 Hz adódik. A visszacsatolás viszont nekem sem tiszta, bár elég átláthatatlan számomra ez a rajz, átrajzolni pedig, hogy jobban értsem, most nincs energiám.
Én 1/(R*C) vel számoltam. (Rosszul). De ehhez már bódézni kell. Ahhoz meg nagyon lusta vagyok.
Már üzemkészen visszaadva, nem értem rá sajnos sokat maszatolni vele, de amit hirtelen láttam rajta, hogy az OPA valami integrátorként üzemelhetett. De ha kapcsolóüzem, akkor vagy rettenetesen sok alharmonikust termel, vagy nagyon alacsony az üzemi freki (ami mondjuk marhaság lenne). Mindenesetre a kimeneten semmi szűrés, D-osztályra jellemző megoldás nincsen, közös source-ellenállások, 0,47Ohm, minden FET-en és a közös eredményt egy pármenetes légmagos viszi tovább a relére, itt vannak a Boucherot-tagok, aztán kész.
(apró zárójeles: Úgy tudom, a Zobel-tagot a magashangszórón csücsülő R-C tagra használják, a Boucherot meg a soros induktivitás előtt ül és csökkent impedanciát). Már csak ezutóbbi miatt sem lehet digitális dolog a kimenet környékén, hiszen azt le is vágná szépen.
Ejnye! FB fokozatnál az emittert vezéreled, pozitív élnél az Ueb csökkenni fog, a tranzisztor zárás felé indul, a kollektor körben így szintén emelkedni fog a feszültség, hiszen csökken a rajta (és a tranzisztoron) elfolyó áram, így a rajta eső feszültség is, amivel a kimenet a táphoz kerül közelebb.
Házi feladat: Ábrázolod az egyenáramú helyettesítőképét és levezeted a h-paraméterek alapján a kapcsolás karakterisztikáit!
Hello!
Hát ez sajnos nehezen fog menni. Féltápos erősítő kimeneti jelének kétszeres csúcsfeszültségének be kell férni a tápfeszültségbe.. A 4VRMS kimeneti feszültség kétszeres csúcsértéke, 11,4V. Miközben a tápfeszültség, 9..12V. Ez csak akkor lenne kivitelezhető, ha az erősítő kimenete maradék feszültség nélkül állítaná elő, a kimeneti feszültséget. Ott viszont általában kb. 1V elmarad. És akkor az erősítő dinamikai tartaléka mennyi lesz? 0 vagy -1 Egyetlen megoldás lenne megfelelő, hidalt erősítő alkalmazása. Ott egyszeres csúcsfeszültségre kell méretezni. De megnéztem egy ilyen aktív boxot (mert fogalmam sem volt mi az ), és csak impedancia illesztő erősítőt láttam benne. A trafó áttétele 5:1 de a box kimenete a mikrofon bemenethez csatlakozik.. Lehet, hogy csak kisebb szintű bemenetre kellene csatlakoztatnod?A tényleges megoldáshoz, a frekvencia átvitelt, és a trafó terhelő impedanciáját is ismerni kellene. (Vagy a kimeneti terhelését, és az áttétel arányát.. üdv! proli007
Ezt Norberto-nak add fel, mivel én elsőnek jól tudtam csak félrevezetett. (Én már amúgy sem tudnám megcsinálni. Mivel agyilag ma lefárasztottak.)
Értem, és köszi szépen.
Még egy kérdésem lenne ha a bd139 és 140 utáni 100nf-ot 470 re cserélem azzal min változtatok?
A frekvenciameneten. A felső határfrekvencia kitolódik.
Sziasztok!
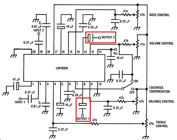
Van egy sneider team 6170 re erősítőm és ha bekapcsolom határozatlan időközönként elhalkul meg visszaerősödik nah most szerintetek mi lehet a baj? (én arra gondoltam hogy a digitális hanszinszab meg hangerőszabályző mehetett el és még az lenne a kérdésem hogy ezeket ki lehetne e szedni belőle és csak a végfokot meghagyni benne? különben egy stk végfokrol van szó
Szia!
A melléket bekötés jó. Lineáris potik kellenek és 10uF\35V-os kondik elég lesznek, ha nagyobb erőlködőt raksz rá akkor kell nagyobb kondi.
Köszönöm szépen a segítséget jól jött
Ha az előerősítőnél kérdezed a kimeneti kondit, akkor határozottan fóliakondenzátor kell (MKT)! Mondjuk 2,2 vagy 3,3µF (több nem!!), szól elkóval is, de akkor inkább ne tegyél oda semmit (még az is jobb)!
Szerintem ki lehet kerülni a digitális hangerőszabájzót.
Bekötsz egy sztereo potit és kész kb...
Szinte az összes előerősítő kapcsolásokon a kimeneti kondiknak 10µF-os elkókat írnak te mégis miért szavazol a kerámiakondikra?
Nagyon érdekel a dolog mert pont most szeretném összehozni ezt a kis előfokot.
Igen arról beszélünk amit bekereteztél. Az tuti hogy egy 10 µF-os elko mivel azt szoktak tenni a kimenetre de ToXeN úgylátszik nem ajánlja és kíváncsi lennék, hogy miért.
Az MKT az nem kerámia kondi hanem fólia.
Az elkókkal szemben jobbak a paraméterei szivárgási árama, pontossága, nem szárad ki a dielektrikum mint az elkóknál, tehát hosszútávon megbízhatóbb stb, Viszont sokszor többe kerülnek.
Egyesek szerint "más a hangja". Egyébként ebben lehet igazság is, mert a mérhető elektromos paramétereik is mások a különböző technológiájú kondenzátoroknak. A gond az, hogy abba a pozícióba viszonylag nagy kapacitású kondenzátor illene, ez legegyszerűbben, legolcsóbban hagyományos elkóval valósítható meg. Azért is szokták a polarizált kondenzátort feltüntetni ezeken a helyeken, hogy látszódjon, polarizált esetében hogyan kell állnia a pólusoknak. Nyilván egy nem polarizált helyettesítőnél ez mindegy.
A sima elkó hangfrekvenciás paramétereit ("hangját") szokták úgy is javítani, hogy párhuzamosan raknak vele fóliakondenzátort, extrém esetben még egy kerámiát is. Az említett esetnél maradva a 3.3µF elkó mellé lehet tenni pl. 330nF fóliát és 33nF kerámiát. De ha már itt tartunk: aki foglalkozott ilyesmivel, hallgatott ilyen különbségeket a saját fülével, olyantól kérdezném, hogy aluelkó-Tantál illetve fólia-kerámia hangbeli különbségekről mit lehet mondani?
Király szerint a tantál hiába bír jó paraméterekkel, elcseszi a hangot. Az elkót tényleg gazdasági szempontok miatt alkalmazzák. De sokszor nem is követelmény a hipiszupi minőség, hiszen ezeket a változásokat csak a nagyon jó minőségű rendszereken hallják ki a vájt fülűek.
Elnézést a késésért! Nos elsősorban az egyenáramú összetevő kivédésére teszik bele, ezért ha a végfokunknak már van bemeneti kondenzátora akkor az előfokból kihagyhatjuk, vagy ellentétes esetben a végfokból hagyhatjuk el, vagy ha merészek vagyunk semelyikbe sem teszünk, hiszen legjobb hangja akkor van amikor nincs sok alkatrész a hang útjában! Továbbá alacsonyfrekvenciás vágást is végez (előfok függő de általában 5-10Hz alatt pár dB-t). Harmadjára elősegíti hogy előfokunk kis impedanicás végfokot is megtudjon hajtani (általában 22k már alacsony)
Láthatjuk hogy nem számottevő dolgok ezek, legfontosabb az egyenáramú összetevő, hiszen általában az előfok kelti a be-kikapcsolási "rúgásokat", ha van kondink ezek nem jutnak át a végfokba, és ezért fontos hogy ne elektrolit kondi legyen, hiszen ha szimmetrikus tápja van az előfoknak akkor csak az egyik polaritás ellen véd a kimeneten (ezért van csak és kizárólag szimpla-tápos erősítőkön kicsatoló kondenzátor, szimmetrikusnál van vagy nincs) az lm1036-os pedig híres arról hogy egyenfeszt küld be és kikapocsláskor a kimeneteire! (volt hozzá szerencsém)! MKT-nek jó hangja van (3,3uF), igaz hogy 100x drágább mint az elkó de megéri! Hangzásban még ennél is jobb a papír vagy olajkondi (tantált őszintén szólva nem tudom milyen)! Amit szilva írt az első bekezdésben az úgy van! 10µF-os MKT vagy MKS van, de drága, ezért van ott elkó. (Véleményem szerint: egy lm1036-osnak jó az elkó is, sokat hallgattam én is ezt az IC-t, de miután másik előfokra tértem [Rod Elliott-félére], semmi pénzér nem mennék vissza az lm1036-oshoz, lebeszélni persze nem akarok senkit, de max 2dB-es erősítés, max 1V-os be illetve kimenet nem túl jó értékek)
Ezt nevezem én kielégítő válasznak! Köszönöm hogy megmagyaráztad mostmár ezt is tudom és fóliakondit teszek az előfokom kimenetére. Egyébként ha már ittvagyok megkérdezem volt-e már dolgod TDA1524-es előfokkal? Ha igen mik a tapasztalataid esetleg tudsz-e valamit kifogásolni ezen a kapcsolási rajzon?
Ez kifejezetten érdekel, hogy mivel magyarázod a nagyobb kondi szükségét a "nagyobb" erősítőhöz (pontosan mi a nagyobb?)
|
Bejelentkezés
Hirdetés |




(Én meg lusta voltam utánanézni, de ezek után már muszáj leszek.) Pedig nemrég vizsgáztam belőle.
), és csak impedancia illesztő erősítőt láttam benne. A trafó áttétele 5:1 de a box kimenete a mikrofon bemenethez csatlakozik.. Lehet, hogy csak kisebb szintű bemenetre kellene csatlakoztatnod?
Nagyon érdekel a dolog mert pont most szeretném összehozni ezt a kis előfokot. 






