Fórum témák
» Több friss téma |
Fórum » TV hiba, mi a megoldás?
A tápban és a sorvég környéki elkókat cseréltem, de ellenőrzöm azt a vonalat.
Köszönöm. Szerk : :hide: értettem.
Üdv mindenkinek! Egy rövid kérdésem lenne egy Sony tv-vel kapcsolatban,hátva valaki már találkozott hasonló hibával. Egy viszonylag régi Sony-ról van szó,már tranzisztoros kivitel (nem tirisztoros) és távszabályzós,de nem mai darab. Sajnálnám kidobni. Az a hibája,hogy a képernyő jobb oldalán egy kb 5-7 cm-es függőleges sávban csak fehér világos "sáv" van,viszont balra tőle (a képcső enyhe gyengeségét leszámítva) teljesen normális a kép nem hiányzik semmi rész és nincs semmi torzulása. Viszont ezen a jobb oldalon lévő fehér csíkon nincs semmi,csak a "rikító" fehér sáv és ez a sáv nem változok a fényerő állítására sem. Amúgy minden más funkció jól működik a tv-n és minden szabályozható és a hang is jó. Ha van valakinek ötlete,vagy találkozott hasonló hibával,akkor légyszi írja meg. A hátlapot levettem és átnéztem,de úgy néz ki,hogy szerelő még nem látta,mert nem látszik utólagos forrasztás. A hiba előéletét,kialakulását sajnos nem tudom,mert amikor hozzám került,akkor már ilyen volt. Előre is köszönöm. Üdv. Csekker
Szia!
Egy fényképet tudnál készíteni a képernyőről?
Üdv. Sajnos képet csak a hétvége körül tudok készíteni,de majd csinálok egy-kettőt. Addig is köszönöm. Üdv.
Nos uram... minden tiszteletem az Öné.... kicseréltem az utolsót is és láss csodát... működik.... viszont az alaphiba (ahogy kezdődött) az megmaradt... nincs hang.... ???
Erre esetleg valami ötlet?...
Van rajta fülhallgató csatlakozó? Azon keresztül van hang?
Szia István, sikerült elindítani a tápot, lekötöttem szépen egyesével a táp kimenetet, és a 117V lekötésénél el is indult, megjöttek a feszültségek, szépen ahogy kell, addig méregettem, izzós terhelés, kiderült, hogy a sorki rész terheli a tápot, próbálkoztam még azon a részen, a nagyfesz kondikkal, illetve a sorki kimeneteit lekötni, hátha az terhel, zárlatot kerestem, de semmi, szerintem jó eséllyel sorkimenős.
Mit gondolsz? Üdv. Doncso
Akkor a sorkimenő belülről földzárlatos? Nem hinném. Nézd meg a lilával jelölt katódtápfeszültség vonalát.
DD07, DD08 jó?
Az a 200V nem a képcső nyakára megy véletlen? Mert amikor azt lehúztam, és minden más a helyén volt akkor is elindult a táp.
szerk: A diódák jók, igen.
Menüben nincs tiltva? Ha nincs, akkor a végerősítő tápfeszültségét ellenőrizd. Vizsgáld meg a nyákot, hogy az erősítő körül nincs-e repedés, forrasztáshiba.
A katódok hol vannak? A képcsőben. Nézz zárlatot a 200V vonalán.
Menüben nincs tiltva... azt már végig jártam. Ezt a végerősítős dolgot... meg hol keressem...???
Megnéztem, de nem találok máshol zárlatot, viszont valami biztos hogy beterhel, mert ha izzóval inditom az egész sorvéget, akkor világít az izzó. Ha lehúzom az (H) eltérítő tekercsre menő vezetékeket (2 sárga) akkor meg elindul a táp. A tekercsre rámértem, 3,5 ohm az ellenállása, szerintem az jó ( a V tekercsé kb 9 ohm). Még annyit megnéztem, amikor sikerült elindítani a tápot, hogy van e sorvezérlés, ezt az IC 33-as lábán néztem, a H-out jelölésnél, de nem jött onnan ki semmi. De standby ba volt a készülék, gondolom ezért, próbáltam gombbal, távval inditani de nem akar feléledni. Más szemszögből nézve a dolgot, elképzelhető e az, hogy a sorvég ugyan jó, de sorvezérlés híjján nincs oszcilláció, és ezért tiltana a táp?
A soreltérítő tekercs csatoló kondenzátora jó (CD08)?
Hálózati pufferkondenzátor nem halt szomjan?
Amire a hangszórók mennek, az az erősítő.
Igen, ezeket cseréltem.
szerk : opp, a CD08-at még nem cseréltem. Utánnanézek.
Köss be egy 60 vagy 75 W-os izzót a sortápfeszültség vezetékébe sorosan. Így már nem tilthat le a tápegység, és ha szerencsénk van, a rossz alkatrész melegedni fog.
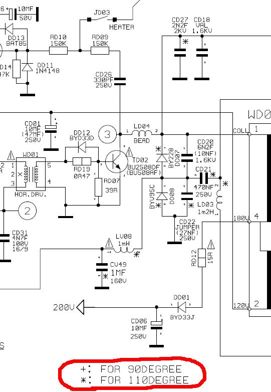
Ezzel a izzós dologgal egy időben nézd meg a sorvezérlést is, meg hogy a tápfeszültségek eljutnak-e a kívánt helyekre. A CD26-ot és áramkörét is ellenőrizd a sortranyó kollektoránál. Innen kap visszajelzést a proci a sorvégfok működő állapotáról.
megkeresem.... szóval mit is keressek???
Fényképezd le azt a részt, amire a hangszórók mennek, meg a többi panelt is. Írásban nehéz mutatni.
Nos, én arra jutottam hogy a tápban van egy tranyó. A neve k3562 (csak a 2sk3562 adatlapját találtam)Bővebben: Link
a Q801-es helyen áll. Ezt a tranzisztort akárhogy is mérem ellenállásmérővel mindhárom lábnál nem jelez semmit. A sormeghajtó tranzisztort kivettem és ott meg mindegyiknél mutat valami értéket. Bővebben: Link 100%-osan nem értek a tévékhez de figyelek, tanulgatom. Szkópom nincs hogy ennyire komolyan méregessek de szeretném ha működne a tv. Ha gondoljátok a BU808-as értékeket külön leírhatom.
Nah, végre megvan, elárulta magát ez a kis , nem tudom, hogy nevezzem, (471 , 2kV
) végig az forgott a fejembe amit mondtál, hogy nem lehet testzárlatos a sorki, végigkövettem a sorkinál , hogy mi lehet zárlatos, gyanus volt, hogy amikor lehúztam a képcsőre menő csatit, akkor szépen ment a táp, aztán észrevettem, hogy a csati másik felébe egy átkötés van, hoppá, ezek szerint nem azért indul el a táp mert az eltérítést lehúzom, hanem mert az átkötést ezzel megszakítom, na keresgéltem, hogy hová megy, a lényeg az, hogy ez a kondi, a 117V-ot szűri a föld felé, naná hogy úgy el volt dugva, hogy alig látszódott, és persze hogy zárlatos volt. Na gyorsan kicseréltem, és hopp, már indul is a gépezet. Tökéletesen működik. Szerintem egy darabig nem lesz baja, mivel az összes elkó, és fólia kondi is ki van cserélve. Nagyon köszönök mindent, nélküled gazdagabb lettem volna egy új sorkimenővel, feleslegesen, de ami a lényeg, hogy megint tanultam valamit. ![]() Tisztel moderátor urak, aki erre jár, legyen szives rázza meg a pont osztó zacsiját Kadarist számára. Köszönöm.
Örülök a sikernek!
A BU808 kollektor-emittere között egy diódát találsz, ha nem zárlatos vagy szakadt a tranzisztor.
A tápegység FET-jét hagyd békén, nem azzal lesz a gond. Mit mérsz a BU C-E-je között?
Természetesen igazad van,nem megbántani akartalak de egy ilyen táp iszonyatosat tud rúgni még kikapcsolt állapotban is. ÉN jobbára az életveszély miatt írtam a szerelőt nem a pénz miatt. TE írtad 3 gyereked van és nem mindegy hogy apával vagy apa nélkül nőnek fel
Hali! Sikerült beindítani a Delton nevezetű készüléket de mivel gyermek zár volt rajta így nem reagált a gombokra.Távval beindult de képcsöves
viszont van egy működő elektronikám Kösz mindent.
Őszintén megvallva, nem tudom melyik pozíció számú volt, egy 470pF 2kV os kondi, az a baj, hogy a rajz kicsit más mint a készülék, bár a sassziszám egyezik, de kicsit máshogy volt a készülékben, például a rajzon csillagozott alkatrészek, a sormeghajtásnál, egyszerüen nem voltak benne, a sorkimenő trafó 3-as lába például nem ment sehová, a DD07 és 08-as diódák is hiányoztak a sassziról, ez biztos valami lite verziós sasszi, de a trafó 1-2 es lába körül van. Véletlen sikerült megtalálni, de szerencsére megvan.
A csillagos alkatrészek a 110°-os eltérítési szögű képcsővel szerelt típusokba van beépítve.
|
Bejelentkezés
Hirdetés |





) végig az forgott a fejembe amit mondtál, hogy nem lehet testzárlatos a sorki, végigkövettem a sorkinál , hogy mi lehet zárlatos, gyanus volt, hogy amikor lehúztam a képcsőre menő csatit, akkor szépen ment a táp, aztán észrevettem, hogy a csati másik felébe egy átkötés van, hoppá, ezek szerint nem azért indul el a táp mert az eltérítést lehúzom, hanem mert az átkötést ezzel megszakítom, na keresgéltem, hogy hová megy, a lényeg az, hogy ez a kondi, a 117V-ot szűri a föld felé, naná hogy úgy el volt dugva, hogy alig látszódott, és persze hogy zárlatos volt. Na gyorsan kicseréltem, és hopp, már indul is a gépezet. Tökéletesen működik. Szerintem egy darabig nem lesz baja, mivel az összes elkó, és fólia kondi is ki van cserélve. Nagyon köszönök mindent, nélküled gazdagabb lettem volna egy új sorkimenővel, feleslegesen, de ami a lényeg, hogy megint tanultam valamit. 
viszont van egy működő elektronikám
Kösz mindent. 
