Fórum témák
» Több friss téma |
Fórum » VF2 végerősítő
A hibás beültetés sem lehetetlen. Volt hogy háromszor átnéztem mindent alaposan, bekapcs, durr. Felrobbant egy elkó mert fordítva volt berakva.
Úgy is jártam már kétszer is hogy nem indul a végfok, pedig kéne neki. Kiderült hogy minden be volt forrasztva a végtranyókat kivéve.
Nekem is egyen volt a kimeneten, minden jó volt, csak ép a visszacsatoló ágban az alsó ellenállástag egy nagyságrendel kisebb volt. Mi az az egy kis színeltérés.
Én meg azt szeretem, amikor a boltban néhány nagyságrenddel kisebbet veszek, aztán amikor össze kéne rakni, nincs alkatrész; vagy nézem, hogy mi a baja a multimnak....
Sziasztok!
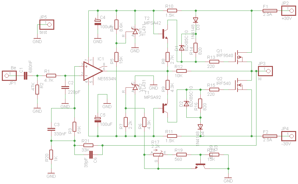
Régebben megépítettem egy erősítőt , amellyel gondjaim voltak . Most viszont szeretném befejezni, ehhez kérnék segítséget . A mellékelt kapcsolást csináltam meg szépen szólt , csak kezdő létemre nem láttam hogy nincs benne rövidzárlat védelem, és szeretnék bele rakni . Olyan védelmet szeretnék amivel lehet 4-6-8 Ωon is hallgatni csak az a problémám, hogy ehhez nem értek valaki aki tud segítsen , egy kis elmélettel, hogyan is kell ilyen védelmeket tervezni , vagy el leírás erről a dologról sokat segítene. Vagy egy olyan kapcsolás amiben kb ugyanezek az alkatrészek vannak és a tápfeszültség is jó , meg a kimeneti teljesítmény is , de van benne védelem. Az erősítőhöz a tervet innen szedtem le :Bővebben: Link A segítségeket előre is köszönöm.
1. Ez nem ebbe a topikba való.
2. Már kérdezted más topikban. (ahova való) 3. A Fórum szabályzatát kéretik átolvasni.
Mindössze a E192 szabvány sor helyett a E24-et használja. Tehát az van amit írtál.
Sem a Philips, sem az NE5534 nem kötelező. Működik TL0xx is.
Szerintem igen, de a 63Voltos tökéletesen elég (a harmadik áráért már profi Bennic kondit kapsz a kácsánál).
Hangminoseget nem fogja befolyasolni?
Milyen hangsugárzókon fogod hallgatni, hogy hallhatónak gondolod a kondi csere okozta változást?
Hát tudod, ez misztikum kicsit, de valamit biztosan számít. De nem biztos, hogy észre fogod venni, szóval a legolcsóbb felől érdemes közelíteni a dolgot (esetleg ha növeled az értékét, azt talán, tehát nem 680 nF-et raksz bele, hanem nagyobbat, de ennek az alsó határfrekvenciához van köze és annyira ehhez én nem értek).
Én OPA606-al hajtom, nem olcsó,d e megéri.
Vajon mennyire rossz a hőátadás a figyelő diódáknak, ha pillanatragasztóval kentem őket fel? Eddig nem volt baj, de beütött a kánikula, és mászik a nyugalmi áram az egekbe..
A diódák ragasztgatásánál sokkal jobb megoldás, ha helyettük valamelyik BD tranyó (valahol itt van melyik, talán BD139) B-E diódáját használjuk. A BD tranyót a FET hűtőzászlójára lehet csavarozni...
A Conductor-ba a 330nF-os es 39pF-os kondinak jo a keramia is? 39-ből a lomexben csak kerámia van és 330nf-ból mkp elég nagy.
A hangminoseget befolyasolja?
A 39pF-ban nehezen szerezhető be fóliakondi. Ha nincs más, kerámiát is használhatsz benne.
A 330nF-os is jobb lenne ha nem kerámia lenne.
Építenék egy conductort, 30v-os változatban, Alkotó terve alapján. Mit kéne rajta változtatni?
Megpróbáltam megtalálni az összes különbözést, erre jutottam:
R4 1k R5 33k C6 39pf R6 8,6k R12 560 ohm R7 4,3k R10 4,3k R9 2,7k D4, D5 10v zener R15, R18 820 ohm R11, R19 1,5k R16 10k R18, R15-el soros 1N4148 A soros 1N miért lett kihagyva? Valahol azt olvastam, hogy ennek a tagnak a kivételével megdöglik a hangzás.. KD 80w rajz: Bővebben: Link Alkotó 130W rajz: Bővebben: Link
Sziasztok!
Megépítettem a Conductort a csatolta NyÁK terv és kapcsolási rajz alapján. A potmétert teljesen jobbra, a legnagyobb ellenálláshoz tekertem, a bemenetet letesteltem, a kimenetre a voltmérőmet kötöttem. Rákapcsoltam a labortápomról 2X30V-ot 300mA-es áramkorláttal, és a kimeneten 30V jelent meg. Az áramfelvétele kb. 50mA és nyugalmi áram állításra nem reagál. Mit ronthattam el? Merre keressem a hibát?
Üdv!
Általánosságokat mondok: multi csipogójával csipogtasd végig a vezetősávokat, hogy valóban jók-e. Van amikor egy forrasztás germózik. Aztán nézd meg, hogy pl. az IC bemenetén nincs-e egyenáram, mert az tud ilyet csinálni.
Vagy ellenállás színkódnál a szorzósáv elnézése.
Leellenőriztem. Nincs szakadás. Az alkatrészek a + tápágban rendben vannak.
Jól gondolom, hogy a + tápágban a kapcsolás felső részében keressem a hibát? Az IC 2-es lábára akasszam rá a szkópot?
Hát addig míg egyenáram van a kimeneten szerintem nincs értelme szókozni. Biztos vagy benne, hogy a félvezetőid épségben vannak? Netán gyárihibásak? A bemenetet kössd földre, utána multival mérj rá az IC bemeneti lábaira. Egyiken se szabad egyenáramnak lennie.
2. láb: 141mV
3. láb: 680mV A FET-eket kisípoltattam, vagyis nem, mert a D-S nem vezet egyiknél sem.
MPSA-k? Hát a feszültség értékek adódhatnak abból, hogy a kimeneten egyenáram van. A 3-as láb össze van kötve a kimenettel, az IC-n belül meg van két dióda a 2-3-as lábak között. De nekem nem tetszik az a 141mV sem.
Most nézem csak a kapcsolást. Pozitív ágban 9540van, ami P csatornás, azaz folyton nyitva van, a G-re kapcsolt feszültség függvényében csökken az áramerősség. Tehát lehet hogy nincs a G-jén feszültség. Ez lehet a diódák miatt, ellenállások, szóval ami a környékén van. Próbáld meg csipogatni az áramkört, hogy a beültetési oldalon, az alkatrészek lábain mérsz. Úgy biztosan jók a forrasztások.
Hali!
Nézd meg a visszacsatolást! Nekem is azért volt DC a kimeneten, mert nem jó értékű kondit tettem oda |
Bejelentkezés
Hirdetés |













