Fórum témák
» Több friss téma |
Fórum » Kapunyitás gombnyomásra olcsón! - avagy automata kapu házilag
Témaindító: szabi83, idő: Feb 2, 2006
HI
Jól látom, hogy gipszkarton profilokból van?
Szia
Egész jó Milyen zártszelvényből van? A legfelső elem, hogy van rögzítve, nem nagyon tudom kinézni, külön sínbe megy? Csinálnál egy közeli képet? Torziós rugós dologra: Nem nagyon fogsz bontottat szerezni, 2 dolog miatt: 1, ezeknek az élettartamuk normál használat esetén 5-8 év, aztán durran szét, ráadásul párba kell cserélni, szóval ha szerzel is használtat ki tudja meddig fogja bírni. 2, Minden rugónak egyedi mérete van, aki ezeket gyártja, kapu súly és magasság alapján készíti el és még így se mindig találják el a rugó méretet, főleg így van ez egyedi panelek esetén. Így most képről nem is igazán látom, hogy lenne helye, mintha egy beton áthidaló pont ott lenne, szóval lehet, hogy marad a sima húzórugós megoldás. Üdv
Sziasztok!
Igen 50-es gipszkarton profilokból van. Amin a vízszintes sínek vannak az 50x30 zártszelvény ahhoz van rögzítve a 2-es lemezből hajlított C-szelvény. Először zártszelvényt szerettem volna hosszában kivágni, de egy barátom segített mert a munkahelyén lemezmunkával foglalkoznak. Rugónak lenne hely kb 50cm felfelé van még. Részemről megfelelne a húzórugós megoldás is, egyszerűbbnek látom, a vasalat is úgy készült. De ha nem egyenletesen emelem fel mindkét oldalon, akkor hajlamos egy kis szorulásra.Középen a legegyszerübb felnyítni. A csapágyak tengelyét ezért hagytam olyan hosszura, tudjon utána igazodni. Remélem ezeken a képeken jobban látszik.
Szia
Jó könnyű lesz a szerkezet, még burkolva se lesz nehéz, úgyhogy rugóra lenne ötletem: Teccsóba veszel pár expandert és a rugójait hasznosítod, 3-4-et összefogsz és ehhez csigán- drotkötélen keresztül rákötöd a kapura. A másik végét menetes orsóval rögzíted a sín végére, így szépen be tudod állítani a rugóerőt. Akkor jó a rugó erő és a karakterisztika, ha a kapu felnyitásához szükséges erő csak a súrlódás leküzdésére kell, ergo bármilyen pozícióba meg lehet állítani üdv
Hello!
Köszönöm ez jó ötlet,megnézem. Remélem nemcsak a gumi változat lesz. Úgy számoltam 100kg alatt lesz. Gondoltam már billenő kapu rugóra(talán könnyebb beszerezni), és ágyvasalatéra is de azt rövidnek találtam.
Van rugó készítő üzem ahol vállalják akár egy darab rugó legyártását is . Ilyen a Tatabányai rugógyár. Nekem elmondás alapján is készítettek már rugót mindig nagyon segítőkészek voltak.
Az áraik sem jártak a fellegekben.
A hajlított C profilt - az ívnél - technikailag hogyan csinál(tat)tad? Ezt szabad tudni? Nagyon szimpatikus ez a profilos megoldás ... de ennél a pontnál megakadtam a gondolatmenetben...
Az ív 2-es kórlemezből lett kivágva,majd összehegesztve. 5 részből áll ívenként.
Szia
Valami nem teljesen ok ezzel a legfölső elemmel, most, hogy közelről lefényképezted rá is jöttem, mi a gond. A fölső sínbe megy a felső elem, viszont annak is ívesnek kellene lennie a végének, 2 okból: 1, így semmi erő nem fogja a felső elemet a szegélyhez nyomni. 2. felnyitáskor a legfelső görgő pályája tök merőleges a rá ható erőre, így beékelődhet. Nem ártana még most korrigálni. Üdv
A kivitelezés jó, mármint ha motoros lesz a nyitása a motor vagy láncos vagy szíjas és egy kioldható karon keresztül tolja helyre a legfelső tagot és húzza is el az ajtó toktól.
Motor nélkül is működik mert a teher mentesítő rúgók drótkötele a felső vízszintes sínen lévő görgőkön át van vezetve. néz meg egy gyárit és meg érted.
Idézet: „Motor nélkül is működik mert a teher mentesítő rúgók drótkötele a felső vízszintes sínen lévő görgőkön át van vezetve. néz meg egy gyárit és meg érted.” Felső elemhez rögzítve a drótkötél? Minden esetbe a legalsóhoz van rögzítve
Bővebben: Link
Ezen látszik, amire gondoltam.
Sziasztok!
Egy kis viszonylag megbíztató üzem után megvannak a gyermekbetegségei a kapumnak. Az egyik hogy van annyi mechanikai lazasága a rendszernek hogy ha megrántom a csukott kaput akkor a végálláskapcsoló is kapcsol és elindítja a kapu nyitását. ezt valahogy át kellene alakítani hogy az valóban csak leállító kapcsoló legyen és indító ne. A másik ami eddÍg nem volt, csukásnál amikor a rugó is húzza a kaput lekapcsol az elektronika, néztem nem a végálláskapcsoló állítja le, ha kézzel fékezem a kapu mozgását akkor nem áll le gondolom lazult a lánc feszessége de azért még nem kéne leállítani, pedig külön tápról megy az elektronika, mi lehet a gond?
Üdv Mindenkinek!
Építettem egy mikrovezérlős garázsnyitó elektornikát, de a motor folyamatosan szivat. Asztalon összerakva, ohmos terheléssel(izzó) tökéletesen működik minden funkciója, viszont ha ráteszem a motort, amikor indulna vagy megállna, resetel a kontroller. Gyanítom hogy a motor leállásakor induktívan "visszarúg" a tápra, és ettől akad ki a vezérlés. Valamiféle védelem kellene a motorra, hogy ne mehessen 24v(24v-os a rendszer) fölé a feszültség. A motort relékből épített H-bridge kapcsolja, és ugye mindkét irányban foroghat, ez nehezítette meg a diódás védőáramkör alkalmazását. (nem tudom hogy kéne bekötni a diódákat, hogy védjen is és ne zavarja a működést(mindkét irányba foroghasson), illetve milyen dióda kellene(zener?). Ha valaki le tudná írni, vagy egy egyszerű ábrát csatolni, azt nagyon megköszönném!
Szia!
Csinálj R-C-tagból zavarszűrőt. 100nF-10 ohm-al próbálkoz. A motor kapcsaival kösd párhuzamosan.
Én kettéválasztanám a motor és kontroller tápellátását. vagyis A tarafót és a mostani tápot meghagynám a motoroknak, és csinálnék egy külön egyenirányító-szűrő-stabilizátort kicsiben, (ugyanarról a szekunder tekercsről) külön csak a vezérlő számára.
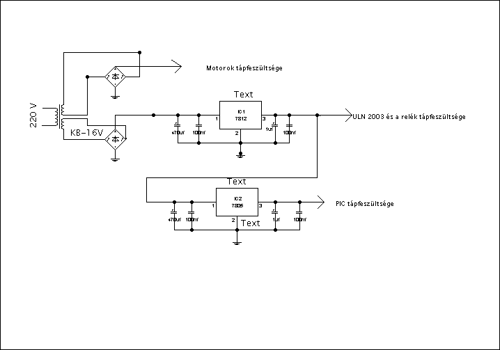
Nekem ez a táp bevált. A reléket ha tudod inkább ULN2003 IC el hajtsd meg és nyugodtan elhagyhatod a diódákat a relék mellől. 220as motorokhoz is készítetem vezérlőt ilyen táppal annál sem jelentkezett lefagyás vagy zavar.
Szia
Megsasoltam egy gyári garázsnyitót (szintén Pic-es). Graetz után egy diódán kereszül kapja a + 24V-ot a 470µF kondi-> mégegy diódán keresztül a 24V stab IC -> 5V stab IC 100nanos kondi -> PIC. A motor közvetlen áramköre nincs is pufferelve. (remélem világos ahogy írtam, nem volt időm rajzolni) Üdv
Két hozzászólással lejjebb ugyan ezt rajzoltam le. Bár az enyém egy kicsit túl van szűrve ahhoz képest amit Te mondasz,de az nem hiszem ,hogy baj lenne
. Azt elfelejtettem viszont az előző hozzászólásomban megírni. Az indító és külömbözö jelbemenetek előtt ilyen Bővebben: Linkopto csatoló van.
Nem ugyanerre gondoltam, a tiedbe kettős táp van 2 graetz-el, az én verzióm 1x 24V-os.
Igaz, hogy a táp kettős de csupán azért rajzoltam így mert 40-45 volton mennek az általam használt motorok . Az LM 7805 és az LM7812 már nem díjazna ekkora feszültséget. Ha DJ Tacki mocijai 24 voltosak akkor persze elég az egy grécz .
Hali! Ajánlom a www.profitech.hu boltot elég olcsó és jó cuccaik vannak.
Tisztelet uraim.
Lenne egy kérdésem. Szerintetek egy 12V os szénkefés villanymtor (lada ablaktörlő) hogy bírná az üzemet 20-24V rol?? Napi 10szer 20sec et? Hamar lefüstőlne? Ugyanis nekem az nyitja a kaput és azon gondolkodtam hogy nagyobb táppal meghajtom mert így igen lassú.
Hali!
Én 6 voltos Trabant ablaktörlő motort hajtottam 20 volttal, és bírta!
Én az ablaktörlő motorhoz esztergáltattam nagy menetemelkedésű orsót , így12v ról is egészen gyors !
Hali!
Havernak most csináltunk kapunyitót, egy egyszerű 8 relés vezérléssel, és autó kpzár vezérlőt használtunk a távirányításhoz, ami 2 gombos!
Ha lassú hát lassú, megemelt feszültségen biztosan jelentősen csökken az élettartam. Inkább azt kell megnézni, hogy nyomaték-tartaléka van-e, ha igen, egy új áttétellel talán gyorsítható.
A nyomaték is határon van. Ép ezért szeretném emelni a feszt.
Meghát egy összeált rendszert nincs sok kedvem mechanikailag megváltoztatni. Ezért volt az a kérdés hogy bírná e a motor.
Sziasztok.
Nem tudjátok hogy az alábbi trafót hogy kell bekötni. Próbáltam más topikban is de nem érkezett válasz. |
Bejelentkezés
Hirdetés |












. Azt elfelejtettem viszont az előző hozzászólásomban megírni. Az indító és külömbözö jelbemenetek előtt ilyen






