Fórum témák

» Több friss téma
Fórum » Villanypásztor
 
Témaindító: bernardo, idő: Feb 5, 2006
Témakörök:
Lapozás: OK   66 / 303
(#) toma11 hozzászólása Jún 29, 2010 /
 
Hali
A villanypásztorból nem lehet szúnyog irtott készíteni ?

http://www.rovarcsapda.com/?p=productsMore&iProduct=2 [u]
(#) dizi válasza toma11 hozzászólására (») Jún 30, 2010 /
 
Nem lehet,a rovar csapdákban amúgy nagyon egyszerű elektronika van,
-egy leválasztótrafó kimenetét(230v/230v 6-10Watt) egyenirányítjuk majd egy ellenálláson keresztül töltünk egy 1-3µF 400voltos kondit és a kondiban lévő puffer feszültséget visszük a két rácsra,amikor a rovar mindkét rácsot érinti NA AKKOR VAN CSAK MEGLEPI. :yes:
(#) toma11 válasza dizi hozzászólására (») Jún 30, 2010 /
 
Hali
Értem esetleg tudnál egy összeállítást rajzolni ?
Kezdő vagyok nagyon.
Otthon van a sima fekete de nem hatásos.
Azért gondoltam a villanypásztora mert az ipariak csattognak rendesen.
(#) toma11 válasza (Felhasználó 13571) hozzászólására (») Jún 30, 2010 /
 
Hali
Köszönöm megtaláltam sőt van még egy.
De szerintem hasonló elven működnek a villanypásztorok.
Magas feszültség miatt gondolom, igaz nincs hozzájuk
uv égő.
(#) toma11 válasza (Felhasználó 13571) hozzászólására (») Jún 30, 2010 /
 
Na ezt nem vettem figyelembe mivel nem tudtam eddig.
(#) Cavalier válasza toma11 hozzászólására (») Jún 30, 2010 /
 
A legegyszerűbb megoldás rovarcsapdára a fesz. sokszorozó (kondik-diódák) a végére pedig egy mikrosütőből kiszedhető kondi, azok ilyen pár mikró 2,5kV körüliek. Lehet közvetlen a hálózatra is kötni a sokszorozót, csak akkor igencsak vigyázni kell az érintésvédelemre..
(#) vicsys válasza toma11 hozzászólására (») Jún 30, 2010 /
 
(#) kzsolt88 válasza uli hozzászólására (») Júl 1, 2010 /
 
Szia!

Én is ezzel a pásztorral foglalkozom, vagyis konkrétan az elődjével, amit itt találtam:
http://bsselektronika.hu/index.php?id=453#
Annyit változtattam hogy tranzisztornak a korábbi kézi rajzon használt BUT 12A-t használtam.
A kapcsolásom egyenlőre nem akar működni, a tranzisztor előtt még mérem a feszültséget, de nem megy át rajta, a trafón már nincs feszültség. Ellenőriztem az ellenállásokat meg a kondenzátorokat, nincs velük probléma. Az 555-öt nem tudom hogy szokás tesztelni.
A tranzisztor csere lenne az oka? (Eredetileg valami tv-ből kiműtött BUxxx-es tranzisztor kellene, de olyanom nem volt)

üdv!
(#) dizi válasza kzsolt88 hozzászólására (») Júl 1, 2010 /
 
Hi
Az 555-t ezzel a kapcsolással tudod tesztelni itt érdemes ic foglalatot alkalmazni,hogy legközelebb is tudd használni.
Ja és ebből a kapcsolásból vedd ki az 1N4148 -as diódát és próbáld meg úgy.
(#) kzsolt88 válasza dizi hozzászólására (») Júl 1, 2010 /
 
Szia!!

Köszönöm a kapcsolást, félre rakom jó lehet még valamikor. A pásztort próbáltam már az 1n4148 nélkül, de úgy se megy
üdv
(#) dizi válasza kzsolt88 hozzászólására (») Júl 1, 2010 /
 
Hi
Ez egy annyira egyszerű kapcsolás,hogy ennek elsőre mennie kell a hiba oka vagy ic vagy tranyó,próbáld meg először az inverter részt meg építeni a 9/230-as trafó kimenetére ami jelen esetben a 230voltos oldal rá tenni egy glimm lámpát ez meg mutatja, hogy működik e vagy sem én BD249 raktam bele és azzal is ment.
Én mindig úgy építek meg egy áramkört,hogy részekre bontom,itt ez a következő 555-tel fel épített áram kör a vég fok a hozzá tartozó 2 db ellen +a trafó utána az egyen irányítás és végén a tirisztorra felépített relaxációs áramkör a kondival és gyújtótrafóval.
Ja és ne rakd félre hanem rakd össze és nézd meg jó e az 555-t :yes:
(#) Cavalier válasza kzsolt88 hozzászólására (») Júl 2, 2010 /
 
Érdekes oldal az a bsselektronika, összelopkodják mindenhonnan a kapcsolásokat aztán sajátként felrakják.
(nem Ulicska Dávidnak hívnak, és ezt én rajzoltam és küldtem be ide a fórumra először..)
(#) kzsolt88 válasza dizi hozzászólására (») Júl 2, 2010 /
 
Szia!

Gondolkodtam a kezemben forgatva a panelt és az jutott eszembe hogy mikor forrasztgattam rá az Ic-t eléggé átmelegedett, lehet nem használt neki. Legközeleb egy hét múlva leszek bolt közelében akkor megveszem ami kell a villogó-hoz. Meg valószinű veszek neki egy foglalatot és azt forrasztom be, ugyanis nincs 100Wattosnál kisebb pákám, úgyhogy most ezt játszuk
u.i: " én is úgy gondoltam hogy előbb a trafó előtti résszel foglalkozom:yes:

Cavalier!
Tisztában vagyok hogy a te kapcsolásod, tudom hogy te raktad fel anno még régen azt a kézi rajzot. Végig olvastam az egész topicot és az alapján döntöttem el hogy ezt csinálom meg. A bss-t csak azért hoztam fel, mert a nyákrajzot onnan szedtem le, és így gondoltam egyértelmű lesz hogy a te kapcsolásodról van szó!
Köszönjük a kapcsolást. Üdvözlet.
(#) poros válasza kzsolt88 hozzászólására (») Júl 2, 2010 /
 
Foglalatot minden IC -s kapcsolásba érdemes építeni sok bosszúságtól megmenekülhetsz. Nagyobb tételben akár 5ft ért is lehet vásárolni aukciós portálokon.
(#) Cavalier válasza kzsolt88 hozzászólására (») Júl 2, 2010 /
 
Nem is neked céloztam amit írtam, csak rád reagáltam, mert most jött fel.
Továbbterveztem már a dolgot, azt is, aminek a 3d képét legutóbb felraktam, nemsokára publikálom a rajzokat meg mindent.
(#) Wegg válasza Cavalier hozzászólására (») Júl 2, 2010 /
 
Szia az első variáns amit Dizi mondta hogy próbapanelon összedobja arról van már eredmény .Tudod a lekapcsolós.
üdv
(#) Cavalier válasza Wegg hozzászólására (») Júl 2, 2010 /
 
Igen, azt terveztem tovább, feszkétszerezőt raktam az inverter után, így jó lett, alapból a 9V nyáktrafóval nem adott elég feszültséget. Még fogok variálni az inverter kitöltésével, de alakul.
Ráéreztem már a műnyomós vasalós nyákgyártásra, most már hamar tudok prototípust készíteni.
(#) Wegg válasza Cavalier hozzászólására (») Júl 2, 2010 /
 
Én is vasalok már.Az amatőr igényeket teljesen kielégíti .Csak sajna a printerem nem jó hozzá igaz lézer de bevásároltam valami gagyi port az oki B4100 hoz és csak szürkét nyom de azt is csíkozza . Így máshol kell a printelést megoldanom .De egy megváltás a nyákgyártásba az biztos .Soha többé nem veszek után gyártott tonert.
Az általam elkészített pásztor egy gyári dobozban lezárva és egy diszperzites vödörrel letakarva hogy ne essen rá az eső .Bírja a meleget szóval megy éjjel nappal.
üdv
(#) uli válasza Cavalier hozzászólására (») Júl 4, 2010 /
 
Szia!
A bss-re én küldtem be, azért, mert felraktak oda két gagyi villanypásztort, és gondoltam közzéteszem ezt, ami sokkal használhatóbb azoknál. Nem tudtam, hogy ez a Te rajzod, csak annyit, hogy itt találtam a fórumban. Bocs ha ezzel keresztbetettem neked, nem szándékos volt!
uli
(#) Wegg hozzászólása Júl 4, 2010 /
 
Dizi szia !
Nyák trafóba tudsz e olyat ami 220/220 V ?
Nézegettem de nem találtam .Van még egy dobozom és tartaléknak akarok bele építeni egy másik kutyapásztort.De azt meg a DIAC -os ra csinálnám próba képen meg sokkal egyszerűbb is .
üdv
(#) Cavalier válasza uli hozzászólására (») Júl 5, 2010 /
 
Nincs vele amúgy bajom, kb. 5 perc alatt rajzoltam át egy ráditechnikás rajzot, nem is ebből élek, úgyhogy nem ért semmiféle kár belőle.
(#) czipp9431 hozzászólása Júl 5, 2010 /
 
Hello valaki tud nekem segíteni kaptam egy villany pásztor amit le kéne másolnom de nem tudom milyen ic-ék vannak benn e mert valaki lekaparta a jelzéseket, ha valaki tudna kapcsolást hozzá megköszöném

DSC00889.JPG
    
(#) mex válasza czipp9431 hozzászólására (») Júl 5, 2010 /
 
Magyarul koppintani szeretnéd, de még arra sem veszed a fáradságot, hogy lerajzold az áramkört, inkább várod a sültgalambot. Ha visszarajzolod talán segítenek, mert sokminden kiderülhet a rajzból. A nyolclábú tutira 555.
(#) dizi válasza czipp9431 hozzászólására (») Júl 5, 2010 /
 
A ferritmagos trafócska még fel fogja dobni a leckét vagy majd a hasadra ütsz ,hogy kb hány menet ,ugyan ez a helyzet a kimenő trafóval nagy fába vágtad a bicskád.
Minek lemásolni mikor itt is találsz jó kis rajzokat csak.
(#) mex válasza dizi hozzászólására (») Júl 6, 2010 /
 
Tipikus mentalitás. Más lenne a helyzet, ha javítani szeretné, de így....
(#) dizi válasza (») Júl 7, 2010 /
 
Jól tetted.
(#) dizi válasza Wegg hozzászólására (») Júl 7, 2010 /
 
230/230-as panel trafó az nagyon ritka leginkább csak gyárak használnak kis teljesítményű leválasztótrafót pl rovarcsapdák.
Egy a megoldás készíteni kell egyet 2 db trafót össze kell fordítani.
(#) Wegg válasza dizi hozzászólására (») Júl 7, 2010 /
 
Szia !
Köszönöm válaszodat .Igen én is úgy csináltam tudod csak szebb lett volna az egytrafós megoldás.Elakartam kerülni a trafó tekerést .Van egy kb 30Watt -os osztott biztonsági trafóm . kicsit nagy de sajna csak ez van osztott tekercs csévével .Ebből lesz a diac-os tartalék "pásztorka". További szép napot .
üdv
(#) saba válasza bernardo hozzászólására (») Júl 14, 2010 /
 
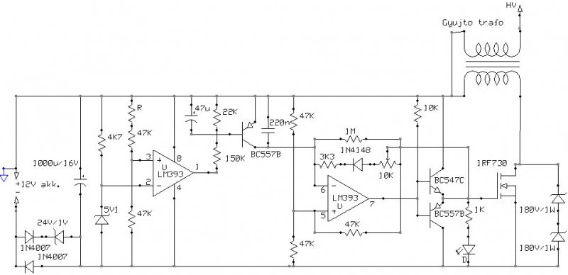
Én igy csináltam 3-at a rajz alapján. Akkumulátorral működik. 11V alá nem üriti azt és forditott rákapcsolás esetén nem megy tönkre. Az impulzusok (intenzitás) a potival állithatók. A frekvencia pedig 3-5Hz(szerintem ennyi elég). Igy a kapcsolás fogyasztása 15-20mA. A kertben 1mm vastag ónozott dróttal 45m nél hosszaban 10 fát (15-20 cm törzsátmérő) műanyag palackokkal beboritva használtam a drót rögzitésére. A drótot 1x csavartam körül a szigetelt fatörzsön a földtől 35cm magasságban. Az áramkör +kapcsát földeltem. Ekkor a dróthoz egy földelt drótot közelitve 1.5-2mm es szikra jelentkezett. Ez max 2KV. A gyújtótrafó üresjárási feszültségét jelentösen csökkenti a drót-föld kapacitás. Tehát a gyújtótrafó akkor alkalmas nagyobb területek pásztorkodására, ha kevesebb drót tartót használunk és feljebb vezetjük azt a földtől.

Pasztor.jpg
    
(#) athor77 hozzászólása Júl 15, 2010 /
 
Sziasztok.

Tudtam szerezni egy gyári pásztort de meghalt az aksija. Adapterről szeretném működtetni.
A korábban készített kutyapásztoromhoz csináltam egy 12v-os stabilizátort. A stab után 11,85v-ot mértem a gyári cucc megy 12v ill. 9v-ról is.

12v-on 104mA, 9v-on 131ma a felvétele. Szerintetek elég hozzá a 11,85v kb. 1000mA -rel?
Következő: »»   66 / 303
Bejelentkezés

Belépés

Hirdetés
XDT.hu
Az oldalon sütiket használunk a helyes működéshez. Bővebb információt az adatvédelmi szabályzatban olvashatsz. Megértettem