Fórum témák
» Több friss téma |
- Ez a felület kizárólag, az elektronikában kezdők kérdéseinek van fenntartva és nem elfelejtve, hogy hobbielektronika a fórumunk!
- Ami tehát azt jelenti, hogy a nagymama bevásárlását nem itt beszéljük meg, ill. ez nem üzenőfal! - Kerülendő az olyan kérdés, amit egy másik meglévő (több mint 17000 van), témában kellene kitárgyalni! - És végül büntetés terhe mellett kerülendő az MSN és egyéb szleng, a magyar helyesírás mellőzése, beleértve a mondateleji nagybetűket is!
Stabkockával (78xx) építesz tápegységet?
Nem, hanem stabilizalo diodakkal. Negy darab p600d-bol keszitek egy hidat. Puffer kondi meg 4700µF/63v.
Ezek a diódák mitől lennének stabilizáló diódák? Meg amúgy is 1A max. áramhoz miért használnál 6A-es diódákat?
Igen, jol mondod 6A-ig birjak. A trafom 5A-es, kesobb tervemben van atalakitani ezt, amit epitek most, egy komolyabb tappa. A diodakrol meg annyit, hogy ugy tudtam, hogy stabilizalo diodak. De kiprobaltam es mukodik, eppen most kinlodok a nyak tervezessel. Ez lesz az elso.
Egy mini furogepnek fogom epiteni ezt a tapot, 1A-t vesz fell, erre akartam meretezni az egesz rendszert.
Viszont, ha a Gate-re nem kerül jel, nyilván zárva marad, de, egy kapcsolással máris jel kerül rá nem? Tehát, ahogy írtad, "nyitva marad miután a Gate-re jel kerül", ez úgy is igaz, hogy zárva marad egészen addig, amíg tápot kap?
Ezek nem stabilizálnak semmit sem. A túlméretezés végeredményben nem rossz dolog, persze ésszerű határokon belül. Viszont ha fejleszteni akarsz, akkor jó ötlet erősebb diódákat használni.
Milyen tipust ajanlasz e helyet? Amugy tenyleg mukodik. Eddig amit kiprobaltam vele azzal nem volt gond mukodott rendesen.
Hello!
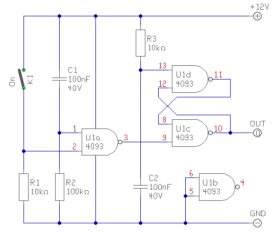
Természetesen több módon is megoldható lenne, de pld. így.. - A tápfeszültség megjelenésekor C2 beállítja a tároló alapállapotát, úgy, hogy a kimenet alacsony szintű. (De ez a RESET jel kb. 1msec múlva megszűnik) - Ugyan akkor C1 bekapcsoláskor kb. 10 msec időre magas szintre húzza U1a kapu bemenetét, ezzel engedélyezve, K1 kapcsoló jelének bejutását. Ha a kapcsoló be volt kapcsolva, akkor mind két bemeneten H szint van, így a kimenet alacsony, ami beírja az RS tárat úgy, hogy a kimenete magas szintű lesz. Ha a kapcsoló nem volt bekapcsolva, akkor az ÉS kapu kimenete magas szinten marad. Így marad RS tároló alapállapota, azaz alacsony szint. - Ha a C1 feltöltődött, akkor a K1 kapcsolót már hiába kapcsolgatjuk. (Az ÉS kapu egyik bemenete alacsony, a kimenete már csak magas szintű lehet.) - Az áramkör logikai működésének kritériuma, hogy a RESET idő rövidebb legyen, mint a kapcsoló hatását engedélyező idő. Azaz C1*R2 > C2*R3 üdv! proli007
Hali!
Egy FM rádióadóban melyik alkatrész határozza meg a maximális hatótávolságot? Azt már tudom, hogy az antenna, és a tápfesz eléggé számít, de mi a legfontosabb?
Hello!
A kimenő teljesítmény. Már mint amit az antennára ki tudsz vinni. Tehát igen fontos az antenna impedancia illesztése a végfokhoz. De egyszerű áramkörök esetében ezek a dolgok, igen "esetlegesek" csak.. Sajnálatos hír, hogy a térerő a távolsággal négyzetesen csökken.. üdv! proli007
A "hatótávolságot" nem az adóban levő alkatrész határozza meg leginkább. Az, hogy hatótávolság, nem értelmezhető. Az adó kisugároz valamit, és egy vevő veszi. A kettő távolságát nevezhetnénk hatótávolságnak, de ez nem igazán szerencsés. Ezt a távolságot, amit az összeköttetés távolságának hívunk, az adóteljesítmény befolyásolja szinte a legkevésbé, sokkal inkább az átviteli út csillapításai a meghatározóbbak, ezek elérhetik a 80 - 100 db csillapítást is, míg az adóteljesítménnyel ésszerű határok között mindössze 20 - 30 dB -t tudsz játszani. A 100 dB 10 milliárdszoros(!), a 20 db 100 szoros teljesítményviszonyt jelent! Pl az átviteli útbam levő ház akkora csillapítást okoz, amit adóteljesítmény növeléssel már alig tudod leküzdeni, legalábbis házi körülmények között (az adóteljesítményt kW -os tartományba kellene emelni). És ez csak az egyik, bár talán a legjelentősebb összetevője a távolságnak.
Ha a vevő paramétereit nem ismerjük, pl. műsorszórásnál, akkor a vevő helyén egy "szabványos" (átlagos) vevőkészülék jellemzőinek megfelelő térerősséget határozunk meg, ezt hívják ellátott területnek. Azonban ez az érték is csak statisztikailag értelmezhető. és emiatt nem egy pontos meghatározott érték. Ezt a kérdésedet feltehetted volna az FM adós topikban, oda való
proli, pucuka!
Köszi a válaszaitokat! Még az jutott eszembe, hogy az adóteljesítményt hogyan lehet megmérni/kiszámolni? [OFF] Gondoltam, ebben a topicban gyorsabban választ kapok.
A helyén is választ kapsz, ha értelmeset kérdezel. jön az értesítés, ha valaki hozzászól
[OFF]Ok, bocsi!
Helló mindenkinek. Lenne egy olyan kérdésem hogy a csatolt kapcsolásban számít-e hogy a LED anódjára vagy katódjára kapcsolódik az ellenállás?
Köszönöm!Meg lettem kímélve 20 vezetéktől
Üdv mindenki!
Bele szeretnék merülni a vasalásos nyákgyártás rejtelmeibe de csak egy HP PhotoSmart 7260 printerem van itthon! És mindenhol azt írják hogy csak lézernyomtatóval lehetséges ez az eljárás! A kérdésem csak annyi hogy miért is? Köszönöm szépen a választ! Lacko12
Mert a tonerpor átvasalható a panel felületére a tinta pedig nem.
A tintasugaras festékét feloldja a maratóoldatban lévő víz.
Üdv!
Ez így szuper lesz, köszönöm szépen! zoka
Hát most erre tudnék mondani valami nagyon csúnyát!
Köszi szépen a gyors választ kadarist neked is! Lacko12
Sziasztok,
Az lenne a kérdésem, hogy mit jelent a multiméteren a hFE , mármint azt tudom, hogy tranzisztort lehet vele be-mérni, de miért és hogyan? Előre is köszi a felvilágosítást!
Ez a tranzisztor áramerősítési tényezője, megmutatja, hogy egységnyi bázisáram változás mekkora kollektoráram változást okoz. Ha ennek értékét tudod mérni, akkor a tranzisztor biztosan jó.
Sziasztok!
Újabb egyszerű kérdésem, amire nem tudom a választ az, hogy mit jelent az hogy: offset Köszi előre is!
Nekem is lenne egy egyszerű kérdésem: milyen offset? (Szövegkörnyezet = ?) Programozásban pl. eltolást jelent, egy adott kezdőcímhez képest.
Mondjad, hallani szeretném!
Csak nem értem az okát, mert Te kérdeztél valamit, én meg válaszoltam...
Nyomdagep esetleg? De ha OPA-rol kerdezel az a feszultseg ami a bemeneti tranyok nem teljesen egyforma kialakitasa miatt alakul ki "0" bemeneti feszultsegkulonbseg eseten.
Udv Vili
Szerintem azért modott valami csúnyát, mert bosszús, hogy nem fog tudni otthon vasalható nyákot csinálni.
Nem neked (és nem kadaristnak) szólt ez. Nektek megköszönte a választ, még akkor is, ha a válasz nem kedvező neki. |
Bejelentkezés
Hirdetés |











