Fórum témák
» Több friss téma |
- Ez a felület kizárólag, az elektronikában kezdők kérdéseinek van fenntartva és nem elfelejtve, hogy hobbielektronika a fórumunk!
- Ami tehát azt jelenti, hogy a nagymama bevásárlását nem itt beszéljük meg, ill. ez nem üzenőfal! - Kerülendő az olyan kérdés, amit egy másik meglévő (több mint 17000 van), témában kellene kitárgyalni! - És végül büntetés terhe mellett kerülendő az MSN és egyéb szleng, a magyar helyesírás mellőzése, beleértve a mondateleji nagybetűket is!
Oké, köszönöm a választ. Ha kell valami akkor oda írok.
az volna a problémám h bizonyos idöközönként el megy az interntem ez engem nagyon agaszt mert már amit tudtam megtettem . kérlek segítsetek!!
Ezt beszéld meg a szolgáltatóval, vagy várj néhány napot.
Tulajdonképpen DC, 21W. De elég kicsi helyem áll rendelkezésre. ezért is döntenék a 2 érintkezős kapcsoló mellett. (Milyen néven keressem ? )
a szolgáltató sose elérhetö és már egy hete ijen
Helo.
Lehet, hogy kiszáradtak a kondik a modemedben.
Sziasztok !
Lenne 1 kérdésem. Motor generátorból kijövő 3 fázisú áramot szertném egyenirányítani (csillagkötés, mint mondták), hogyan tudom megoldani diódák helyett greatz-hidakkal ? Ezek vannak kéznél
Fogsz két Graetz-hidat, egyiket teljes egészében felhasználod, a másiknak pedig csak a felét. Nézd meg milyen egy háromfázisú Graetz rajza, az alapján könnyen bekötöd a másfél egyfázisú hidat.
Hali!
Egy kicsit furcsa kérdés, de szerintetek ez a kapcsolás működőképes lenne?
Nagy valószínűséggel azért van publikálva, mert működik.
Gondoltam, de anno még az Rádiótechnikában is voltak publikálva kapcsolások, mégsem működött mind. :no:
Bővebben: Link
Ilyen kell neked. Legalább is ilyesmi.
Köszi, láttam ilyen megoldást, de nem tudom miért, nem akartam elhinni ...
De akkor már hiszek neki, ill. neked
Bocsi, csak még egy.
Akkor a harmadik amit te mondtál, és a másik kettő mire jó, ill azok nem is használhatók, vagy én nem értem, azokat miért találtam a neten ? sajna a rajztehetségem nem valami nagy, de azért ki lehet venni, mit akartam, remélem.
Sziasztok!
Csinálok egy kapcsolást, van benne egy LCD kijelző. A kijelzőnek négy sarkában négy lyuk a rögzítésnek. Nekem ezek a lyukak kicsik voltak, ezért átfúrtam 0,5mm-el nagyobb fúróval. A lyuknak szánt felületnél nagyobbat nem fúrtam. Most nem megy a kapcsolás és nem tudom mi lehet a hiba. Az LCD kijelzőn az első 8 karakter fekete, a többi 8-on pedig semmit nem látni, a kontraszt állításra is csak az első 8 reagál. Észrevettem azt is, hogy egyik lyukhoz vezet a nyákon egy szál. Lehetséges, hogy az lenne a gond, hogy átfúrtam?
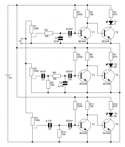
Sziasztok!
Megépítem a mellékelt kapcsolást. Meg is van minden alkatrész kivéve a P1;P2;P3 potméterek. Direkt nem vettem mert simán csak egy 100k Ohmos ellenállást teszek a helyükre. Itt jön a probléma. A 100 K ohmos ellenállás elé vagy mögé jön a 4,7 nF -os kondi??? Berajzoltam őket 2 rajzba. Légyszíves mondjátok meg melyik a helyes. Előre is köszi!!!
Sziasztok!
Forrasztásokhoz hány wattos páka kéne (DE MEM HŐFOKSZABÁJOZÓS)??? ami most nekem van az valami nehéz pisztolyszerűség és mindíg kiégetem vele a tranzisztorokat,ledeket. Szeretném tudni, mert anélkül nem tudok nyákba forrasztani. Előre is köszi
A potméter egy feszültségosztót képvisel. az áramkör beállításához kellenének. Egy potmétert két ellenállással(feszültségosztó) tudod helyettesíteni. Észrevehetnéd, hogy az 1-es verziónál a testre kapcsolod a tranzisztor bázisát (kondenzátoron keresztül), úgyhogy az semmiképpen sem működőképes. Jó lenne, ha tisztában lennél az elektronikai alapkapcsolásokkal.
Helo.
Én egy 100W os Einhel pisztolypákával forrasztok, és eddig semmit nem nyírtam ki vele. A CMOS IC ket elengedett gombbal forrasztom, mert érzékenyek a sztatikus feltöltődésre. Van hozzá hőfokszabályzóm is. (szovjet habverő triakos szabályzója )
Szerintem először meg kellene tanulni forrasztani. A pisztolypákával is lehet szépen dolgozni, sőt! Nekem nagyon sokáig csak egy cseh pisztolypákám volt, és mindent meg tudtam vele oldani.
Sziasztok!
Nagy szükségem lenne a segítségetekre Az ábra alapján, szeretnék építeni egy olyan kis kapcsolást, ami a tápfeszültség ráadása után megnézi, hogy a "vizsg" lábon mi van. - ha 12V: akkor a kimenete 12V lesz. - ha nincs feszültség, akkor pedig a kimenetén sem lesz. Ha nem folytatnám, akkor igen hülyének tűnnék, ezért itt még nincs vége a dolognak: Úgy szeretném, hogy a vizsgálat elvégzése után ne reagáljon a további kapcsolgatásokra, tartsa azt az állapotot, amibe bekapcsolás után került. Ahhoz kell, hogy egy erősítő normál és híd módja közötti átkapcsolást csak kikapcsolva lehessen elvégezni. Vagyis ha menet közben kapcsolom át, és úgy hagyom, arra csak a következő bekapcsoláskor reagáljon. Köszönöm! zoka
Hello mindenkinek!
Azt szeretnem megtudni, hogy a biztositekot egyen aramnal mindegy ,hogy melyik polusra rakom, vagy erre is van valami szabaly, torveny ? Valtoaramnal a fazisra kell tenni, jol tudom? Elore is koszonom a segitsegeteket.
Bizony bizony! Ezek többrétegű nyákok és belül is lehetnek vezető sávok. Direkt emiatt vettem M2-es csavarokat, így nem kell fúrni.
Talán tirisztorral meg lehetne próbálni. Egyenáramú körben a tirisztor nyitva marad miután a Gate-re jel kerül és csak akkor zár ismét ha áramtalanítódik.
Szerintem kapcsolástól is függ, de amúgy mindegy, mivel az áramköröd minden részén ugyan az az áram halad át (jobban nem tudtam megfogalmazni, de most kirchoff törvényét ne nézzük, hanem csak az áramkör sarkait). Váltó áramnál meg biztonsági okokból van a fázison, de amúgy ott se számítana ettől eltekintve.
Szia!
Koszonom a gyors valaszod. Amugy egy egyszeru tapot epitek, arra akarok egy biztositekot tenni. Meg egyszer koszi.
A tápfeszültség pozitív ágába építsd be azt a biztosítékot.
Okes! Ugy lesz. Lehetne meg egy kerdesem? Ha a tapot 1A max terheles alatt fogom hasznalni, akkor mekkora biztositekot erdemes ra kotni?
|
Bejelentkezés
Hirdetés |










ami most nekem van az valami nehéz pisztolyszerűség és mindíg kiégetem vele a tranzisztorokat,ledeket.
Szeretném tudni, mert anélkül nem tudok nyákba forrasztani. 
