Fórum témák
» Több friss téma |
Köszönöm a választ de éppen ez a baj, hogy az eeprom-okba egyáltalán nemvagyok jártas
És a tartalom sincs meg amit bele kéne égetni
Helló mindenkinek meglett a tartalom hozzá.
De most 2-3 hét vagy több pihentetés után gondoltam megnézem már működik e és működött ![]() Mert mással is jártam így pl távautónak a vevőjére túlfeszt adtam és elszállt 1-2 tranyó(elmelegedett), elővettem egy hónap után úgy, hogy nemnyúltam hozzá megnéztem és működött A válaszokat köszönöm.
Helló mindenki.
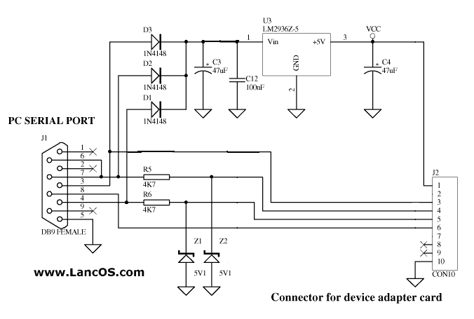
Most megint nemjó úgyhogy most csak annyit szeretnék kérdezni, hogy a 2 kapcsolás közül melyiket érdemesebb megcsinálni az eeprom programozásához?(mellékelt kép) Kérek valakit minnél előbb segítsen. A válaszokat előreis köszönöm.kapcsolás1 Én a 2.-at csinálnám meg de nemtudom jólenne-e. De ha jól látom mind2 nyomtatóportra van.
Hello!
Szóval a második egyszerűbb, de ezt szerintem nem támogatja a ponyprog program. Ha jól értettem azt szeretnéd használni. Az elsőt épitsd meg, és a programban a beállításokat csináld meg! Options menüben EasyI2CBus Állitsd be a portot is. Amúgy biztos hogy eprom hiba? Ez itt off, de az indesitek nem szeretik a párát. :no: Üdv.: T.
Köszi a választ de
Nemtudom mert ezt találtam hobbielektronikáan így(mellékelt fájl)+az a kép amit már elküldtem.És ez valami másik fajta program nem PonyProg.De mondjuk ez dos-os.(engem mondjuk ez nemzavar) De van még valami más is.IC-prog. Amúgy nembiztos, hogy eeprom hiba de megszeretném előtte ezt csinálni.
Meg annak adni kell +5V-ot is.Meg van ott valami jumper is de azt nemtudom minek.Meg aza baj, h nincs is itthon BC337-em.
Szia!
Az biztos, hogy nem sokat vesztesz vele, ha ujraírod az epromot. Biztos ami biztos mentsd le az eredeti tartalmat. Én a ponyprogot használom, csak abban tudok segíteni. Annak idején én is próbálkoztam mindenféle programmal és hardverrel, de nem igazán akartak működni. Én mondjuk a soros portos verziót használom, ahoz nem kell külső táp.Itt! meg tudod nézni azt a kapcsolást. Van 1 base board, és arra különböző adaptereket lehet rácsatlakoztatni. Én is I2c-vel kezdtem, de azóta szinte az összes adaptert használtam már. Visszatérve a te rajzodhoz, nem kell oda BC337, szinte bármilyen npn tranzisztor jó, csak áramra tudjon annyit. Megmondom őszintén én sem tudom pontosan mire való a jumper, de ki kell próbálni mindkét állásban, és ugyhagyni ahogy működik! Az USB 5V-ot tudod szerintem erre a célra használni, az legalább stabil, kéznél van, és ez az áramkör minimálisat fogyaszt. Csak ne zárd rövidre! Üdv.: T.
Köszi a választ.
Az eeprom az vadi új az eredetit nemis piszkáltam nagyon.Tranzisztorom az bc182c van itthon hajól tudom azis npn.Ha lehet eltudnád küldeni a soros portos kapcsolást?Megköszönném úgy talán egyszerűbb mert az eepromokban nagyon kezdő vagyok.
Szia!
Ott volt a link az Itt-nél! De akkor mégegyszer! Bővebben: Link Innét kell a Base board. Ne ilyedj meg, le lehet egyszerűsíteni. A bekeretezett rész nem kell, csak át kell kötni. Azt irja, hogy fesz.stab. helyett nem jó a 78L05, de nekem azzal működik. Kicsit lejjeb megtalálod az I2c eprom adaptert. Annak a 10 lábú csatlakozóját kell rákötni a baseboard J2-es 10 lábú csatlakozójára. Ha csak I2C-t akarsz égetni, akkor a base board-ra nem kellenek a következő alkatrészek: R1,R3,R4,Z3,Q1, és a felső bekeretezett rész. A C3 pozitiv felét összekötöd az U3 1-es lábával. Remélem érthető. Ha valami nem világos kérdezz még nyugodtan! Üdv.: T.
Láttam a linket meg minden megis néztem... csak nembirtam értelmezni nemfogtam fel hogy mivan
Az I2c abba beletartozik a 24c64WP-nem? Mert nekem az van.És a rajz szerint is 24cxx. Bocs,hogy ilyen nehezen fogom fel ezeket. Majd elmondanád mit hova állítsak ... pl.:beállítottam, hogy serial de azon belül SI prog api ,Si prog 1/0 meg JDM api ilyesmik. És köszönöm a segítséget. Ja és ha az nemkell a bekeretezett rész akkor a 2-3-mat össze kell kötni ha jól értettelek. És a háromszög szerűek gondolom a testek azokat mindegyiket össze kell kötni.
Igy van, a 24C64 az egy I2c Eprom. Az utolsó két számjegy utal a méretére, igy azért van ott XX a rajzon.
Szerintem SI prog api, de most nincs előttem a program, mert cégnél vagyok. Igen, a JP2 2-3-as lábát kell összekötni. A bekarikázott rész a külső táphoz kell. A háromszög szerűek pedig testek, ahogy írtad. Látom lassan kezd összeállni a kép! Üdv.: T.
Hát azért ebben nemis vagyok otthon de az erősítőkből ebből abból tudom.Meg eléggé sokat fejlődtem mostanában.Mondjuk ezeket az 5V-os Zénereket nemtudom honnan kaparjam elő.Mert nemtudom van e itthon egyáltalán.
Ja és valahogy így fog kinézni:
Nem olyan veszélyes dolgok ezek, mint elsőre tűnik!
Pedig azokat nem lehet kihagyni! Méreg, mikor ilyen pár forintos alkatrészen múlik a dolog! Én is szoktam igy járni!
Bocs, hogy értetlenkedek de mit nem lehet kihagyni?
1 kis hiba van benne!
Az R4 helyére nem kell rövidzár! A J1 3-as lába csak a D3-al lesz összekötve! Gondot nem okozna, mert az I2C adapteren nincs bekötve az a láb.
A két 5V1-es zénert nem hagyhatod ki a kapcsolásból.
Nem fogalmaztam világosan.
Bakker
Az alatta lévő kapcsolást nézegettem ami93cx6-hoz van na mind1.Az a 2 db Z1-Z2-t nemis akarom kihagyni de a Z3-mat igen. Ja és akkor a C3-mal milessz vagy...? Idézet: „A J1 3-as lába csak a D3-al lesz összekötve”
A C3 kell, de az már a D3 után van.
A lényeg, hogy a J2 3-as lábáról induló vezetéket töröld még ki csomópontig. Az nem kell oda.
Ha jól értettelek(remélem)akkor ezlessz
Hááát....
Szóval csak azt az 1 vezetéket kellett volna kitörölni a J2 3-as lábáról. Fent az U3 D3 közötti rész az jó volt eredetileg, azt kösd ujra össze és jó lesz.
Na köszönöm szépen csak kicsit túl későn kapcsoltam
De legalább már rájöttem. Köszönöm a segítséget majd elkezdem megépíteni...
Kaptam zénert de 5V6-os (5,6V-os). Ez nagyonnagy eltérés? Inkább vagyek 5,1V-osat? Vagy ezmég beleférhet
Ja és feszstabot meg L7805CV-t kaptam. A válaszokat előreis köszönöm.
Szia!
Elvileg oda 5,1-es kell, mivel az eprom 5V-os, és azok nem nagyon szeretik a túlfeszt. 5,6 már sok lenne neki szerintem. Én nem próbálnám ki vele. A feszstab tuti jó lesz, arra nem érzékeny.
Oké.
Köszönöm a választ majd 5x elmondom a boltosnak milyen kell nehogy megin csak akkor vegyem észre mikor már elhúztam onnan
Sziasztok! 29c010 29c020 eepromokat szeretnék programozni, ehhez keresek hardvert. Amit néztem, hogy tudja kezelni az a willem programozó. Ehhez hol találok rajzot, leírást? Googleban kerestem, nem találtam eddig. De lehet csak én vagyok béna
Természetesen bármilyen más programozó is megfelel ami kezeli ezeket a 29-es eepromokat. Köszi előre is!
Hajjaj, hát ezt egy kissé elhamarkodtam. Csak a varázsszavakat kellett megfelelően beadni a googlenak
Most már megvan minden szükséges információ. Ha valakinek szüksége lenne rá, akkor ne keresse: http://mpu51.tripod.com/eprom/eprom.html
van egy EPR-V1-F eprom programozóm a hobielektroniká-tol, tud valaki segíteni, technikai leírás, elektronikus rajz és szoftver kellene.
köszi.
Üdv!
Érdeklödnék hogy 25LV010 mivel lehetne programozni (128kx8 , 1Mbit) mert a 25010 hoz találtam de az csak 128x8 , 1kbit ? |
Bejelentkezés
Hirdetés |








De legalább már rájöttem. Köszönöm a segítséget majd elkezdem megépíteni...
nehogy megin csak akkor vegyem észre mikor már elhúztam onnan 


