Fórum témák
» Több friss téma |
Fórum » HEED canopus, obelisk /HTA-30/
Normál értékű potméter , ALPS, azt én nem tudom megfizetni .
Időközben elkészült még egy példány a HTA-30-ból (csöves) nálam és egy kis összehasonlítást írnék le:
jelenleg két szinte tök egyforma HTA-30 van itthon. A három különbség köztük, hogy a puffer kondik gyártója más, a 10µF-os becsatoló kondi más gyártmányú, és a végtranzisztorok másak a kettőben. Az egyikben BDW végtranyók, Arkon, vagy Akron, vagy valami ilyesmi nevű 10µF-os becsatolás, a puffer kondi gyártójától most eltekintek említeni, egyébként itt egy-egy ezer éves 10.000µF-os van bent. Míg a másikban a 10µF-os kondi F&T márkájú, nem ismerem de úgy adták, hogy ez tutti, és sokkal jobb hangú mint a másik náluk kapható típus. Német gyártmány egyébként. Végtranzisztornak ide Onsemi MJH110200 és 21-et tettem. Minden más alkatrész teljesen ugyanaz, még a cső is, mert jelenleg csak 1db-om van itthon, és azt cseréltem át a próbák során. Meglepetésemre az Onsemi tranyós és elvileg jobb minőségű/hangú kondival lényegesen gyengébben szerepelt a végfok, a magasak eltűntek, és egy fátyol húzódott az egész hangra. Összébb is húzódott és bezárkózott. Tippem a végtranyó, hogy az miatt van rosszabb hangja, de még a kondik kicserélése hátra van. Mert kipróbálom az elvileg jobb hangú kondit áttenni a BDW tranyás végfokba, és megnézem ott hogy muzsikál. Csak ezt a kis tapasztalatot szerettem volna megosztani veletek, majd a legvégéről is beszámolok, mi volt a ludas. De a legelső HTA-30-ban is ugyanilyen "jobb fajta" 10µF-os bipol elkot használtam, és ott tök jó volt a hangja, meg voltam elégedve vele. Ezt most 1 napi hallgatózás után írtam.
Próbáld ki a WIMA MKS 10µF-ot. Cirka 700Ft/db, és nálam nagyon jól bevált. Ugyanezt a típust és márkát használom a 470nF pozíciójába is (meg 100nF-nak is, de azok a hangba nem szólnak bele közvetlenül).
Továbbá ha esetleg egy kicsit kísérletezel, akkor duplázd meg a puffert és a kicsatolót. Szerintem meg fogsz lepődni mennyivel jobb a hangja (nem tudom miért , de mindig jobb így nálam, mint egy nagyobb kondi)
Mindenképpen kipróbálom, annál is inkább, mert eredetileg is WIMA kondit szerettem volna betenni a 10µF helyébe, csak nem volt a boltban ahol vettem a másikat. Viszont van 2,2µF Panasonic MKP kondim, azokból talán összerakok párat és kipróbálom azt is első körben, mert az nem kerül pénzembe.
Közös ismerősünktől kaptam bele 10µF/63V MKL Siemens Cellulose Acetate tekercselt fólia kondit.
470nF pedig van polipropilén a lomiban.
Szerintem a végtranyó sokkal többet változtat a hangon mint a kondik. A tápegység felépítése is sokat változtat, de magában a kondik típusa nem olyan fontos.
Ez az én véleményem is, de ma próbálom ki a kondi cseréjét is.
Ez nagyon pöppec lett!!
A vasalható nyákja felkerült már valahová?
Hirtelen nem tudom felkerült-e, azt hiszem még nem. De azért próbáltam volna kicsit megtámogatni ezt a dolgot (itt), de csak ez a fura letiltás lett belőle. A segítő akarat ütközik a szabályzattal.
A vasalást meg lehet próbálni, de ezek a panelok már viszonylag nagyok, több probléma is felmerülhet. Amíg nem volt "hivatalos" megoldás (ezt ajánlottam a letiltott részben), én is mindig kézzel festegettem a panelokat.
Látom,jó nagy a panel,ehhez már kell egy jó nagy teljesítményű vasaló,vagy jobban járnék egy laminálóval....
Mik azok amiket másképp csinálnál most már?
Alkotónak leírtam már, de akkor ide is felteszem, hogy személyes meglátásaim-érzéseim alapján mit változtatnék.
Elsőként a kimeneti csatoló kondi értékét változtatnám, és lehetőleg csavaros, nagy kivezetésű, ha beszerezhető ilyenben kis belső ellenállású modellt választanék, a jobb gyártmányok közül. Ég és föld volt a különbség két HTA között csupán a nagyobb kapacitásnak köszönhetően. Több , mélyebbre menő basszust, teresebb, szellősebb, hangzást produkált Moszkvai erősítője két 10mF-os párhuzam kapcsolt kondival. A 2x20mF-nyi tápelkó is közrejátszhat ebben. A meglepő az volt Cirok Laci két HTA-ja, az enyém és Moszkvaié között, hogy a tranyós hagyományos változatot mindketten sokkal több közép, ill. magas hanggal hallottuk az adott hangsugárzón. Ez szöges ellentétben van az eddigi írt tapasztalatokkal. Tehát én nem csövezném az elejét, maradnék az eredeti tervnél. A nyákot áttervezném olyanná, ahol hátul kap helyet a hűtőborda, és nem kell belőle méretpontos darab. A közelében nem lenne elko. A végtranyók rögzítésének szerelési útjába sem tenném. Az alkatrészek többféle rasztermérettel is beültethetőek lennének. Meghagynám a duál mono kialakítást, de oly módon, hogy a panel kettévágható módon is működhessen. Ezt azon oknál fogva tenném, mert nem biztos hogy egy hűtőbordára kerülne a két oldal, s így univerzálisan kialakítható olyan dobozolás is, ahol a két oldallap az erősítő hűtőbordázata. Röviden ennyi.
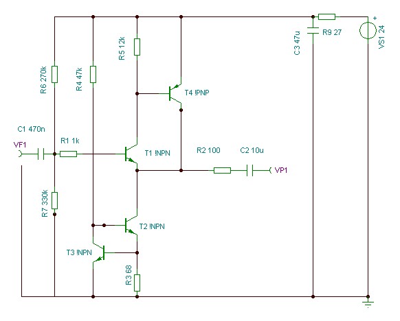
Egy nagyon rossz minőségű képről, ahol alig olvasható a feliratok nagy része, és a kötési pontok is alig látszanak, átrajzoltam az OBELISK egyik változatának rajzát.
Arra kérek mindenkit, véleményezze, sikerült-e jól lerajzolnom, vagy követtem el hibákat. Ez egy javított tranyós előfokkal van, aminek 100mV az érzékenysége, illetve más értékű osztója van a védelemnek. A tápegység nem volt az eredeti rajzon (sem a végfokhoz, sem az előfokhoz), így azt részben a régiről emeltem át. A bementválasztó kapcsolóját, és a fejhallgató kimeneti osztóját lehagytam. Ha jó a rajz, talán csinálok hozzá egy paneltervet, részben a régi elvek szerint, részben az új álláspontokat is figyelembe véve.
Namost elképzelhető, hogy nálam van képzavar, de ez attól Obelisk, hogy más előfoka van, mint a HTA-30-nak? Úgy tudtam, hogy az más mint a HTA-30.
Az IC 1 kimenetén hogyan lehet 20V ? Ezt mérted , vagy elírás ?
Az említett különbözőségektől eltekintve, hajszálra azonosak. (lagalábbis az általam talált rajz alapján)
Jogos!
A stabilizátort nem igazítottam hozzá, csak átvettem a régi rajzól. Oda 20V-os stabilizátor kell. Már javítom is.
Nem kap 60V-ot, mert ott van egy 1k8 ellenállás sorba kötve. De igazából nem is járatos a 7820-as stabilizátor, így valószínűleg pl. LM317 lesz majd benne, 20V-ra beállítva.
Minden vélemény fontos, de a kapcsolásra vonatkozók lennének most a hangsúlyosabbak.
Ha új nyákot csinálsz és teljesen tranyós verziót , akkor ajánlanék egy másik előfokot .
Kisebb zaj , kisebb torzítás , érdemesebb lenne ezt elé tenni .
Minden szóba jöhet, természetesen ez is.
A kisebb zaj és torzítás az eredetihez (HTA30) képest értendő, vagy az Obeliskes előfokhoz képest? Az Obelisknek többen is éppen az előfokozatát dicsérik.
Igen ahhoz képest értem ( mind kettő ),Obelisk előfoka csupán az áramgenerátor beépítésével változott a HTA-hoz képest , feleslegesen nagyot erősít . Ez szintén nem erősít , mint a csöves . HTA végfok elé felesleges előerősítőt tenni , csak a jel/zaj viszonyt rontják vele . Amikor tervezték , akkor talán még volt létjogosultsága .
Relés hangerő szabályozóm kimentén ezt használom , elégedett vagyok vele , kis kimeneti impedancia , kis torzítás stb ..
Esetleg kérhetek véleményeket (voksokat), hogy
A, Az Obelisk-ben lévő előfokkal készüljön-e az új tranyós terv B, vagy a CHZ javaslata szerintivel C, esetleg maradjon a legelső eredeti?
B
Azt hiszem az eredmény elég egyértelmű. Lemondunk (mármint Ti) az erősítésről.
Természetesen a "B"-t fogom (többek között) feltervezni. |
Bejelentkezés
Hirdetés |












