Fórum témák

» Több friss téma
Fórum » LM1036 sztereo hangszínszabályzó áramkör
Lapozás: OK   33 / 91
(#) Electricboy válasza poros hozzászólására (») Júl 27, 2010 /
 
Itt a kapcsolások közt találhatót és DJ Szabcsa nyáktervét használva. Stabilizátor meg nincs :hide: akkor lehet hogy ez a baj?
(#) poros válasza Electricboy hozzászólására (») Júl 27, 2010 /
 
Nem hinném ,hogy amiatt van nagyobb áram felvétele. Arra gondoltam,hogy esetleg belemérted a stabilizátor áram felvételét is.
Nézd át még egyszer esetleg nem e cseréltél fel valamit, esetleg kondenzátort fordítva raktál be ?
(#) Kutyuli válasza Electricboy hozzászólására (») Júl 27, 2010 /
 
Szia !

Előszőr is próbáld meg stabilizálni a táprészt sima 7812-es kockát javaslok hozzá. Ha ezek után is jelentős hőmérséklet emelkedést tapsztalsz (kb. 50 foknál több) úgy lehet érdemes lenne valami hűtésen gondolkozni. Elvégre az erősítők termikus torzításával kacsolatos dolgok itt is előfordúlhatnak. A végfok pedig ezt a jelet fogja neked felerősíteni.
(#) riddler17 hozzászólása Júl 30, 2010 /
 
Sziasztok!
Végig elolvastam a topicban az összes hozzászólást... :buck: Kivagyok No de a lényeg!

A minap megépítettem én is a kapcsolást: ezt . Mikor teszteltem egy 70W-os végfok elé téve szörnyű nagy zúgást hallottam.Hiába szűrtem a táfeszt. A potik nem reagáltak semmit,viszont a Loudness igen, egy kicsit hallhatóan. Az égtelen nagy zúgás oka lehet az,hogy a potik 100k és 47k-sak? Illetve nem tudom,hogy a 4 poti lineáris-e,egy rossz erősítőből szedtem ki őket. Vagy netán az a baj,hogy a potik 2 szélső lábát cseréltem fel?
Mellékeltem a kapcsolást,amit használtam értékekkel együtt.

Válaszotokat előre is köszönöm!

nyak.LAY
    
(#) riddler17 válasza (Felhasználó 13571) hozzászólására (») Júl 30, 2010 /
 
Határozottan állíthatom,hogy nem volt akkor egy repülő sem az égbolton
A tápfesz: 12V DC, 1000mA. Az egyenirányított és pufferkondis rész elé kötöttem be,tehát a transzformátor után. Kicsit gondolkoztam azon,amit írtál. A "+"ra kötöttem a +-t,a GND-re a "-"t. Az lenne a hibám,hogy még a GND-t kössem a földre talán? És a potikról mi a véleményed?
Üdv
(#) zsa válasza riddler17 hozzászólására (») Júl 30, 2010 /
 
Szia !

Igaz nem nagyon értek hozzá ,de ugyan ezt építettem meg pár hete és én is 12V- 1000mA -es adapteről hajtottam meg. "( Az egyenirányított és pufferkondis rész elé kötöttem be,tehát a transzformátor után)" [b]
Ezt valahogy nem értem akkor a trafó után kötötted közvetlen? Simán rákötöd egy gyári adapterre ami 12v-os , kiméred a +/- ágát megfelelő helyre csatlakoztatod a hangszínszabályzón és működni-e kell .
(#) Kutyuli válasza riddler17 hozzászólására (») Júl 30, 2010 /
 
A potit nem igazán szerencsés 100K-ra módosítani. Minden Lm 1036-os kapcsoláson 4 darab 47K-s szerepel párhuzamban. Ezek párhuzamos eredőjük (0 és 11,75 K között) szabályozza az áramkört. A 100K-s potik esetében pedig (0 és 25 K között). A ballanszt a mélyet a magasat és a hangerőt is ez az ellenállás érték határozza meg. Ha mégis csak a 100 Kilós potit akarod használni úgy javaslom, hogy a két szélső lábra egyenként forrasz egy kb 88 K és 91 K közötti ellenállást (akár több ellenállást sorosan kötni, hogy meglegyen ez a számolt érték 88,7 K) így a poti eredője kb. 47 k lesz. De a legjobb választás a poti csere lenne. A poti két szélső lábát ha felcseréled akkor ha jobb irányba tekered a potit akkor nem erősíteni hanem halkítani fog és fordítva.
(#) riddler17 hozzászólása Júl 30, 2010 /
 
Kedves zsa! Úgy értettem,hogy az egyenirányított és pufferkondis rész az erősítő tápfesze. Vagyis transzformátor,utána a diódák és kondi,majd erősítő. A hangszínszabályzót a trafó és az egyenirányított rész közé kötöttem. Mellékeltem egy képet is,hátha jobban érthető

Kutyuli!
Nagyon szépen köszönöm ezt a leírást,megfogadom a tanácsod,és mihamarabb beszerzek 4 db 47k-s lineáris potit. Még annyit,hogy a meglévők zavarhatnak a hangzásban,lehetségesnek tartod,hogy miattuk zúg a hangfal?

Holnap készítek egy hangfelvételt,hogy lássátok,mi is a helyzet! Valamint mégegyszer átolvasom az eddigi kommenteken,hátha választ találok.

kapcs.jpg
    
(#) Kutyuli válasza riddler17 hozzászólására (») Júl 31, 2010 /
 
Szia !

A túl vagy alulvezérlés nem igazán szerencsés dolog. A gyártok hosszas kisérletezések után adnak meg ajánlott értékeket ez igaz a potira is. Ez után elkészítenek egy ún. ajánlott kapcsolási rajzot.
Én az urbán féle kapcsolást készítettem el. A használat során azt tapasztaltam, hogy a mély hangok terén nem igazás ütős ez az IC. De ez a fórum olvasása során gondolom neked is szembetűnt. Jó lenne valami mélyhang kiemelővel ezt a kapcsolást is megturbózni így igazi jó kis kapcsolás lehetne belőle.

A hahgfal zúghat a miatt is, hogy a táp résznek nem igazán megfelelő egyenirányítása vagy tabilitása. E miatt a tápfesz erőrsen igadozik és már majdnem olyan mint ha Ac-ra kötötted volna. Az előerősítőnek jól szűrt stabilizált tápegység dukál ami max 5-10 mV igadozást mutat + / - irányban. Ugyanis ha az előerősítő valamilyen zavart összeszed pl. a bemenő jelből vagy a táegységtől akkor a végfokod a nem megfelelő jelet ugyanúgy fel fogja erősíteni mint a tiszta jelet.
(#) Kutyuli válasza (Felhasználó 13571) hozzászólására (») Júl 31, 2010 /
 
Szia !
Elnézésedet kérem de az üzeneteket is olvastam és a rajzot-rajzokat is láttam. A teljeség kedvéért rövid időn belül ő a második aki 12V 1A-es úgynevezett DC adapterrel óhajtja meghajtani az Lm 1036-ot. Szerintem jó lenne ezt az adapteres témát ejteni, mert egy ilyen adapter nem sok mindere jó a maga konstrukciójában. Az efféle adaptereket EI vasmagra tekercselik. Az EI magos trafók pedig nem éppenséggel arról lennének híresek, hogy egy erősítő számára a legmegfelelőbbek lennének. Sokkal inkább megfelelnek egy éjjeli lámpába mint egy előerősítő mellé.
Az már nekem kicsit magas, hogy miért is kéne egy DC-nek nevezett tápott tovább egyenirányítani, mikor már maga is DC azaz egyenáramot szolgáltat. Arról pedig nem is beszélve, hogy egy valamire való erősítőnek 12W kicsit kevéske.
Az altalam épített kis erősítőbe egy pc AT táp szolgáltatja a 12V-ot. A 12V 8A elegendőnek bizonyul minden áramkörnek és szép tiszta hangzást produkál a cucc. Legalább is az erősítő és hangfalak által befolyásolt maximumra értem.
(#) Kutyuli válasza (Felhasználó 13571) hozzászólására (») Júl 31, 2010 /
 
Semmi gond.
(#) riddler17 válasza (Felhasználó 13571) hozzászólására (») Júl 31, 2010 /
 
Azért tettem a trafó után a diódákat és a pufferkondit, hogy stabil tápot biztosítsak az erősítőmnek és hogy megvédjem a "hátbatámadásoktól". Hálás vagyok, hogy így megvitatjátok a trafós kérdést is, le is cseréltem egy másfajta trafóra, egy fémházasra, amit egy HiFi-ből szedtem. Abban tudomásom szerint csak a 2 tekercs van.
Olvastam a délután folyamán a hozzászólásokat,láttam kapcsolásokat a táppal és az LM1036-tal kapcsolatban. De mivel töröltétek,így nem valósítottam meg. Ezek ismeretében tudna nekem valaki ajánlani egy kapcsolást vagy vmi mást?
(#) Kutyuli válasza (Felhasználó 13571) hozzászólására (») Aug 1, 2010 /
 
"De amúgy az EI vassal semmi baj, hiszen van ez nagyobb teljesítményben is, és nagyon sok szép gyári gépben jó, akkor nekünk is megfelel,"

Igen ezzel nem is lenne semmi baj csak a magára adó gyár ezeket a trafókat impregnálja. Úgy szólván nem nagyon hiszem, hogy egy boltban kapható 1-2 ezer forintos kis adapter trafója impregnálva is lenne.
A másik nagyon fontos dolog az elhelyezés , hogy ne kerüljön zavar az erre érzékeny fokozatokra. Pl oszcillátorok, keverők (akár rádiófrekvenciás) vagy ez esetben az előerősítőre. Az ilyen áramköröktől minnél távolabb kell elhelyezni a tápot lehetőség szerint ezekre a fokozatokra merőlegesen és nem párhuzamosan figyelembe véve a mágneses erővonalakat is.
(#) storm válasza Kutyuli hozzászólására (») Aug 1, 2010 /
 
A mágneses erővonalakat esetleg akkor kéne figyelembe venni ha a dobozba ott lenne egy 500-1000W-os trafó. Szedj szét akár milyen erősítőt egyikbe se fogod azt látni, hogy a trafót bármi módon is elszigetelnék a többi áramkörtől És ha azt vesszük, hogy ez az IC a max tápfesz mellett (16V) mondjuk felvesz 2W-ot nem hiszem, hogy akármelyik dugasztápot 'megrángatná' esetleg egy kis búgás hallatszódhat a kevés puffer miatt.
szerk.: Az adatlap szerint az abszolút maximum felvett teljesítmény 1,72W 16V-on
(#) Kutyuli válasza storm hozzászólására (») Aug 1, 2010 /
 
Szia !

Próbáld ki és rájössz milyen kellemes élmény mikor csak max 5-10 W-os trafónak a brummját felerősíted. Azaz az előerősítőt a trafó mellé betszed és mindezt fel is erősíted. Szép kis morgás fog kijönni belőle. Főleg ha ezt még egy rádióval is megteszed akkor érdekes tapasztalotkkal leszel gazdagabb.
(#) riddler17 hozzászólása Aug 4, 2010 /
 
Dolgozgattam egy kicsit ezen a búgáson. Rájöttem, hogy a bemenetet véletlen összekötöttem. Mostmár fele olyan hangosan búg, viszont még most sem tökéletes. Valamiért nem megy át a jel
Egyébként a bemenetet és a kimenetet is kössem a földre?
(#) poros válasza riddler17 hozzászólására (») Aug 4, 2010 /
 
Miért hova kötötted a be és kimenő földet ?
(#) riddler17 válasza poros hozzászólására (») Aug 4, 2010 /
 
A GND-re kötöttem a "-" és a földet. A Input-ot és az Output-ot nem kötöttem a földre,mivel azt sem a kapcsolási sem az elvi rajzban nem szerepel. Annak oka,hogy nem megy át a jel,az betudható a hibás IC-nek? Olvastam a topic közepefele,hogy páran írták,hogy ez a típusú IC szerencse dolga,azaz a gyárból jópár hibásan fut ki.
(#) riddler17 hozzászólása Aug 4, 2010 /
 
Na mostmár teljesen megszűntettem a zúgást,nincs semmi zaj Hálistennek! Viszont. Vmiért nagyon halkan megy át a jel. PC-rőla jelet nem is hallani. Egy CD-s magnót használtam "előerősítőnek" és úgy már lehetett hallani valamit maxon,bár az nagyon torzított hang volt. Ötlet?
(#) poros válasza riddler17 hozzászólására (») Aug 4, 2010 /
 
Jobb rajz most nem telt tőlem de a bemenetek és kimenetek negatív pontjait össze kell kötni . Mind a jelet szolgáltató készülék az előerősítő és az erősítő nél is. Valahogy így ahogy ezen a rajzon látod. Ha így bekötve van akkor lehet az IC nem jó. A kettős táp negatívját nem szabad összekeverni a földeléssel ha olyan erősítőd van amihez az kell ! Nem akarom senki munkáját lebecsülni de azon a nyák rajzon amit korábban feltettél keveslem a GND felületet lehet így is működik én jobban szeretem a tele GND s nyákot. Azt tapasztaltam annál nincsenek ilyen problémák.

Bekötés.png
    
(#) poros válasza Electricboy hozzászólására (») Aug 4, 2010 /
 
Próbáld meg ezt zsa egyik hozzászólásánál találtam azt hiszem neki segített ez a kapcsolás.http://www.hobbielektronika.hu/forum/getfile.php?fn=96c42ac77e4069787acc72cab0ef4459.pdf&orig_fn=195359-as-02-de-Universal-Vorverstaerker.pdf
(#) poros válasza poros hozzászólására (») Aug 5, 2010 /
 
Valamit elnéztem riddler17 nek akartam küldeni a linket.
(#) riddler17 válasza poros hozzászólására (») Aug 5, 2010 /
 
Az "A" és az "E" kapcsok mire jók?Vagyis oda mit kell kötni,meg mi cél szolgál ez a kis kapcsolás?
(#) zsa válasza riddler17 hozzászólására (») Aug 6, 2010 /
 
Szia

Ezt a kapcsolást én alkalmaztam. Jelszinterősítő egyébként . Az LM1036 nem tudta meghajtani az erősítőt kelőképen , mivel a PC kimenti jelem kicsinek bizonyúlt. Ezért ezzel a kapcsolással kiegészítettem, ami meghozta a kívánt eredményt. Ha alkalmazod figyelj oda a táp megfelelő szűrésére, és a jelszintek beállítására is. Az (A) bemenet (E) kimenet.

Így visszanézve az eddigi problémáidat ezzel a kapcsolással, én inkább (ne haragudj) más honét közelíteném meg a hiba okát .( magam példáján). Nem lehet az hogy esetleg a többszöri bakid hibájából esetleg sérült valamelyest az ic? És ez okozná a nem megfelelő kimeneti jelszinteket és torz hangot?

Na de itt egy tanács azért ! Szerintem felejtsd el az LM1036-ot egy pillanatra, és teszteld csak maga az erősítőt hogy megfelelően szól-e. Ha jó ,vissza az LM-hez mert ott a hiba. Nézd meg nincs-e elkötve valami esetleg , vagy pedig az előírtnak nem megfelelő értékű alkatrészt használtál valahol (PL kondi fólia/elko). És ha ezek után sem jó, akkor az IC a ludas szerintem. Persze a megfelelő tápegység tekintetében. Ja még valami nem-e véletlenűl az LM kimenetét egy hangszóróra kötötted? (mert az úgy elég halk pc-vel ,és a nagyobb bemeneti jelszintnél a torzítás is jelen van.)

Az LM azért PC-ről is szépen dolgozik nem kellene ilyen problémának leni-e

Bocs ha szívedre vennéd az írtakat , de csak segíteni szeretnék. Szerintem te is kezdő vagy mint én, ezért ne minden esetben a kapcsolásba keresd a hibát , hanem magadban! Lehet te hibáztál valahol .

Sok sikert.
(#) Steven19 válasza zsa hozzászólására (») Aug 7, 2010 /
 
Hello. Szerintem nagyon frankó IC, az LM 1036N nagyon tiszta hangú előerősítő 12000UF szűrést adtam neki nekem kifogástalan így.
(#) zsa válasza Steven19 hozzászólására (») Aug 8, 2010 /
 
Egyet értek veled jó, és a kapcsolása is egyszerű . Igaz nekem valamiért az alapzaja nagynak tünt (sustorgás) ha a hangerőt feltekerem rajta. De lehet a tda7294-en a 47K nyílhurok erősítése az oka. Bár hangszinszbályzó nélkül az egyáltalán nem zajos.
(#) Steven19 válasza zsa hozzászólására (») Aug 8, 2010 /
 
Én az urbános változatot építettem meg annó és abban műveletierősítő is van a bemenetén aminek a tipusa NE5532 ami lábkompatibilis az lm4562-vel ami gyakorlatilag csillagászati minőségő, darabja több mint egy ezres de nagyon jó minőségű én az utóbbit használom benne, mert tényleg sokkal jobb.
Harmónikus torzítása az utóbbinak gyakorlatilag nincs. . Én azért cseréltem ki mert tudni akartam azt hogy tényleg jobb-e, és igen......

Ja és teszem hozzá nállam semmilyen zaj nem tapasztalható. Végfokja TDA2030A. Tegnap sokan megdicsértek. Egy szabad téri házibulin álltam ki vele zenélni, és a 3. utcából is megdicsértek a zenéért hívtak oda is zenélni
(#) poros hozzászólása Aug 8, 2010 /
 
Csak megerősíthetem azt amit Steven19 tapasztalt az LM1036 előerősítő felhasználása során. Bár én NE 5532 IC vel építettem meg sajátomat . A nyákot kicsit átszabtam a saját alkatrészeim méretére tele GND s ,minden alkatrész rajz szerinti érték . 4700µF kondenzátor a grécz híd után LM7812 és LM 7805 feszültség stabilizátorokat is építetem be. Első bekapcsolásra minden probléma nélkül megy. Szerintem ha már egy ilyen viszonylag drága IC t beszerez valaki ne sajnálja hozzá az előirt alkatrészeket, ha bont hozzá alkatrészt az is jó de a gyártó által előirt paraméterekkel rendelkezzen. Mert csak így bízhat abban ,hogy működik a kapcsolás és rengeteg kellemetlenségtől kíméli meg saját magát.
(#) kissadam hozzászólása Aug 9, 2010 /
 
Üdv!

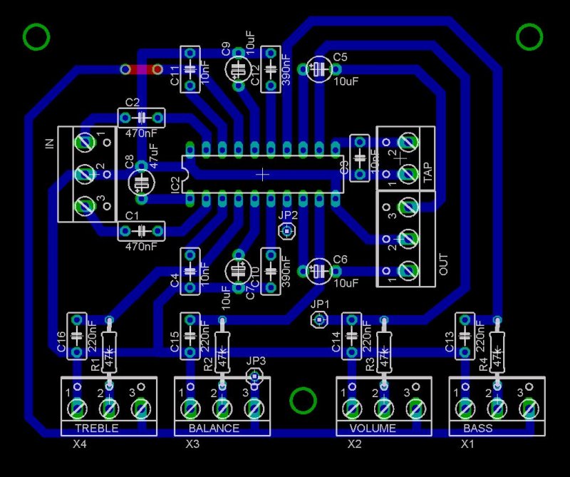
Megépítettem az LM1036-ot a gyári adatlapban szereplő kapcsolás alapján. Nekem jól működött a kipróbálás során, nem tapasztaltam semmi különös dolgot. Azóta sem volt vele időm foglalkozni, de ha valakinek segítek vele akkor itt a nyák és a beültetési rajz.
(#) kissadam válasza kissadam hozzászólására (») Aug 10, 2010 /
 
A JP1, JP2, JP3 pontok a loudness kapcsoló csatlakozási pontjai. A gyári adatlapban szereplő kapcsolás alapján bekötendő.
Következő: »»   33 / 91
Bejelentkezés

Belépés

Hirdetés
XDT.hu
Az oldalon sütiket használunk a helyes működéshez. Bővebb információt az adatvédelmi szabályzatban olvashatsz. Megértettem