Fórum témák
» Több friss téma |
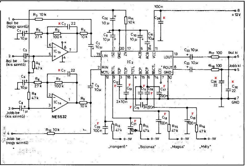
Fórum » LM1036 sztereo hangszínszabályzó áramkör
Témaindító: Krajcsooo, idő: Máj 29, 2006
Témakörök:
Sziasztok!
Megépítettem az IC adatlapján lévő alapkapcsolást és működik is szépen de messze nem úgy ahogy kéne, ezért kérném segítségeteket. 1. probléma - A hangerő szabályzó potit ha tekerem akkor 0-50 %-ig csönd van és csak aztán indul meg a hangerő. 2. probléma - Ha a balance potit úgy tekerem hogy csak a bal hangszóró szóljon akkor a jobb elkezd sziszegő hangot adni. Fordítva nincs ilyen baj. 3. probléma - A balance poti ha kb középre van tekerve akkor mindkét hangszóróban egy nagyon halk recsegés hallható. Csak ennyi gondom lenne remélem tudtok segíteni. Előre is köszönöm!
A mai nap kicsit kísérleteztem és rájöttem hogy 2 problémát én okoztam mivel csak úgy összedobtam itt a kócerájt beépítés előtt hogy működik-e vagy nem. :vigyor4: A balance poti tekergetésénél jelentkező hiba azért volt mert árnyékolatlan kábellel vittem a jelet trafó mellett.
Egy probléma még mindég van és nem tudok rájönni, hogy mi okozhatja. A hangerő potit ha a feléig tekerem nincs hang csak a felétől a maxra tekert állapotig szabályoz hangot. :help:
Nem lehet, hogy "B" jelzésű azaz logaritmikus potit használsz ? Az tud hasonlót pordulálni. Ha van otthon ellenállást is mérő műszered könnyedén rá fogsz jönni a lényegre. A poti első részén az ellenállás értéke épp, hogy csak változik míg a másik felén rohamos léptékű ellenállás változást fogsz tapasztalni. A lineáris azaz "A" jelzésű potik esetében ez az ellenállás változás folyamatos. Tulajdonképpen a kép poti között "csak" ennyi az eltérés.
Hali!
A múltkor a boltban pont 'B' jelzéső potit adtak erre én mondtam h nekem lináris kéne erre mondták hogy ez lináris csak 'B' jelzés van rajta. Most akkor hogyvan?
Az idióta sárgák direkt fordítva betűzik, így sosem tudhatod melyik milyen
Ennyi erővel a 10K-s potira írhatnának 100K-t
És ez nekik miért jó, hogy fordítva betűzik?
Mint általában mindent, így ezt is megbonyolítják
Jaj igen, és még annyit, hogy lehetőleg ne fémtokozású potit vegyél, mert néha zajgenerátorként működnek. De ha ilyened van, akkor sem kell elkeseredni, le kell földelni.Üdv
B jelzésű legolcsóbb fajta fémtokos potim van de a boltban aztmondták hogy lineáris. A potit megmértem teljesen lineáris a pálya. A földelést talán megpróbálom.
Az "A" jelzésű poti Lineáris a"B" logaritmikus. Ez olyan szabvány jelölés mint az ellenállások színkódja. Ha csak valamelyik alkatrészgyártó cég nem jelölte (bélyegezte) fel helytelenül.
Szia!
Idézet: „Az "A" jelzésű poti Lineáris a"B" logaritmikus.” Sajnos ez csak régen volt így. Manapság sok gyártó éppen fordítva jelöli a potikat. Legegyszerűbb kimérni őket.
Hali.
Megépítettem az lm1036-os kapcsolást egy NE5532-vel de nem működik. Egy TDA1558q erősítővel használom.
Sziasztok.
Rendeltem 1 egységcsomagot LM1036-al az urban elektronikátol, de valamit nagyon elcsesztek. Az rossz alkatrészeket adtak hozzá, némelyik kondi értéke nem az volt mint a kapcsolási rajzban. Összeszeretlem azért, hátha... nem megy, iszonyatos búgás van a kimeneten, és nemreagál semmire:S Tud valaki segíteni? Mértem a panelt, de nemtaláltam rajz zárlatot. Előre is köszönöm a választ!
Melyik kondi értéke nem stimmel? Áruld el. Milyen tápegységről táplálod?
probáltam ilyen univerzális adapterröl is, (4-12V) meg probáltam sima egy roadstar hifiből kiszedett trafóval is egyenirányítás, majd egy 1000µF-os, és egy 100nf-os kondival a föld és + között,, és nem. A bementi kondi nemstimmel, 1u-ot ír, nemtaláltam ilyet értékü kondit a csomagban. Írta hogy az NE5532 kimenetén 5V-ot kell hogy mérjek, hát az nekem nincs ott.
Pedig én úgy látom, hogy ott van az az 1µF-os kondi a bemenetnél, ahogy a rajzon is van. De szerintem te azt hitted, hogy az 1 µF csak elkó lehet.
akkor örülök hogy sikerült jól összeraknom, de akkor miért nem hajnaldó müködni?
csak bug iszonyatosan a kimeneten, és semmi reakció semmire
Esetleg ellenőrizd le, hogy nem cseréltél-e fel alkatrészt pl. ellenállást.
Leellenőrizted, hogy nincs-e valahol zárlat? Egy-kér helyen elég közel vannak egymáshoz a forrasztások. Mit kötöttél a kimenetére?
aha leelenőriztem, zárlatot nemtaláltam. ellenállások meg miután megmértem őket beforrasztottam és összehasonlítottam az urban elektronika oldalán található képpel, és az ellenálások ugyanazok, mármint ugyanolyan színkodúak ugyanott helyezkednek el az övükén mint az enyémen. kimenetre egy genius spf-200as számítógépez való hangfalpár erősítőrészét (3-4 W) kb, és iszonyatosan bebúgott. Majd megmértem a kimenetet volt mérővel, és kb 0.5 - 1 V van jelen a kimeneten.
Próbáld meg úgy, hogy a bemenő jeledet az LM1036 elé kötöd be, vagyis kihagyva az NE5532-t a másik bemenet használod.
Akkor is zúg?
üdv!
Nincs valakinek tapasztalata,hogy mennyit fogyaszt ez a panel!? Ill. ha még ennek a 12V-ra tennék egy hangszoróvédelmet akkor kb. mekkora trafót érdemes tenni!?
Meg még egy olyan kérdés,hogy kipróbáltam egy pc hangszóróval 4ohm 3W!
Nem tudom mennyire kellett volna meghajtania de a hangszínt lehetett szabályozni! Működik!? Szerintetek!?
aham probáltam, akkor is, és akkor is zug ha kiszedem az NE5532-őt a foglalatbol, ill azt is néztem ha nincs bemenőjel akkor is zug :S
ez 1 átok ez az egész áramkör
Nem lehet, hogy földhurok van?
Szerintem ott kellene szétnézned... Próbáltál rákötni más végfokot?
ha Bővebben: Link ezt 47Kohmos potmeterek helyett 100kohm al építtem meg az baj? illetve kell valamit valahol változtatni?
nem probáltam, kiprobálom. de számomra azért frucsa ha nemkötök semmit a bemenetre akkor is bug. ez a földhurok hogy alakulhat ki tulajdonképp?
Ja, és van egy ilyen cikk. Bővebben: Link
Ne köss az LM1036 kimenetére közvetlenül hangszórót, mert nem erre lett tervezve, könnyen tönkre mehet! Csak erősítő elé lehet rakni!
Szisztok. Lehet hülye kérdést teszek fel, de a potik lineárisak. Ugye?
Helló! Igen, lineáris mind a 4.
Korábban én is építettem egyet, de nem teljesen működött hibátlanul a nyákterv miatt. Azóta készítettem már neki egy másik nyákot, azt a verziót, aminél már van mellette egy NE5532 és egy 7805 is, ez már tökéletesen működik Ezt ajánlom hozzá neked is. Üdv, Arpy |
Bejelentkezés
Hirdetés |




Egy probléma még mindég van és nem tudok rájönni, hogy mi okozhatja. A hangerő potit ha a feléig tekerem nincs hang csak a felétől a maxra tekert állapotig szabályoz hangot. :help:
És ez nekik miért jó, hogy fordítva betűzik?





csak bug iszonyatosan a kimeneten, és semmi reakció semmire 




