Fórum témák
» Több friss téma |
Fórum » Nagyfeszültség sorkimenő trafóval
Témaindító: (Felhasználó 1306), idő: Márc 1, 2006
Attól függ, hogy milyen típusúak. Sorbakötés nem lehetséges, párhuzamos esetleg. Az egyetlen lehetőség az ellenütem, csak az egyenirányított trafóknál ez a lehetőség is kilőve.
Indukciós hevítőnek sokféle primert lehet használni. Én néztem spirális tekercselésűvel is. Tuninghoz told fel a feszültséget 40V-ig. Vezeték nélküli energiatovábbításhoz inkább mikrohullámokkal érdemes szórakozni.
Hát "sajnos" mindegyik monitroból való és egyenirányított...
Eddig csak 24 voltról próbáltam meg működtetni, így is volt vagy 9-10 centis.... Valamennyire csak számít az idukciós hevítőnél, hogy milyen a primer, mert nekem elpukkant a fet is meg az egyik dióda is.... Amúgy a primert ehhez egy szárító drótjából csináltam meg. Ment is egy ideig (3-4 másodperc) és a csavar is felforrósodott, de az izzásig sajnos nem jutottam el. Ezzel tényleg lehet javítani a zvs hatásfokát? (ha jól értelmezem, akkor 3-3 plusz menetet kell rakni az primerre még (plusz ellenállást)) Valaki próbálta már? Idézet: „Arra van valamilyen adat, hogy ilyenkor milyen tekercset használjunk? (gondolom minél vastagabb huzalból legyen...” Azért ez nem egészen így van,a huzalkeresztmetszetet sem lehet az egekbe növelni ugyanis ilyenkor nő a tekercs felvett teljesítménye is(főleg hevítéskor) amire ha nem figyelünk oda meghaladhatja a FET-ek tűréshatárát és ez könnyen a halálukat is okozhatja(elképzelhető hogy nálad is emiatt szálltak el),egyébként meg ha jól emlékszem a ZVS indukciós hevítőknél általában 6-7mm2 körüli huzalból készül a tekercs.
****... tanulmányoztam Hodinka rovarcsapdás kapcsolását, és ha jól vettem észre a PNP típusú tranyóknál az emiterére megy a pozitív pólus.
Szóval fogtam a régi kapcsolásomat, és először fogtam egy 2sb468 típusú vég tranyót, másodszor megcseréltem a polaritást, harmadszor megcseréltem az ellenállásokat. Egyszer csak elkezdet sípolni a tranya, és egy szép 12-14mm-s ívet kaptam. Tehát külön köszönet Hodinkának. Szóval már ismerem az NPN, és a PNP meghajtás rejtélyét. Most a FET-re fogok koncentrálni.
Sziasztok! Lenne 1 olyan kérdésem, hogy bogárcsapdába melyik meghajtás jobb, a ZVS vagy a sima 1 tranzisztoros. Milyen sorkimenőt érdemes használni a simát vagy az egyenirányítottat.
Szia.
A ZVS-el már madarakat is lehetne fogni. Az egyenirányitott trafóknak nagyobb a hatásfoka (legalább is én ugy tudom) ezért nagyobb íved lessz. Ezt szerintem a hely igény és az egyszerüségnek kellene eldönteni.
Halli.
Az egy tranyós meghajtás is jó hozzá. De ha nem akarod h szegénykék szenvedjenek akkor a ZVS megoldás is jó. Igaz a bogárcsapdánál nem kell 10-20 kV. 5vK bőven elég, ezt úgy érheted el ha növeled a primer, és a visszacsatoló tekercs menetszámát, pl. 24menet a primer és a VCS 15menet. persze ezt is ki kell kísérletezni. Vagy egyszerűbb megoldást itt találsz.
Szia!
Fölösleges ZVS-t használni,erre a célra bőven megteszi bármilyen sima egytranzisztoros kapcsolás is,amúgy meg ha lehet akkor inkább egyenirányított sorkimenőt használj,így a meghajtód nem lesz túlterhelve az esetleges szekunderköri kapacitív ellenállás miatt,és egyben nem lesz olyan intenzív az interferencia sem.
Sziasztok.
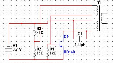
Azt szeretném kérdezni hogy a visszacsatolós áramkört hogyan lehetne müködtetni 3.7V-ról, és a gázgyujtókban lévó trafót lehet-e használni nagyfeszültség előállitására?
Sziasztok! Az lenne a kérdésem ennek a kapcsolásnak, hogy csökkentsem az áramfelvételét kb. 500mA -ra max. 1A. Szúnyogcsapdának akarom használni, csak annyi a probléma, hogy 24V-on 1,73A vesz fel. Úgy szeretném megoldani, hogy csak 5-14 VA-s trafót szeretnék használni a meghajtásra.
Az előző napokban az EM (Ezer Mester) újságaimat, és egy szer csak rábukkantam erre a cikkre. Lányegében egy képcsőfőtés tisztításához használt nagyfesz generátor. A kapcsolásban használt tranzisztorról nem találtam semmit csak annyit tudok, hogy PNP típusúak, és talán nagy teljesítményűek, 250V emitter-collektor fesz.
Érdemes elolvasni a cikket.
Úgy oldottam meg, hogy az R1-et levettem 47 ohm -ra a visszacsatoló tekercset levettem 2menetre , a tranzisztor (BU508) kicseréltem 2sc4242-re. A tápot 2200µF/35V + 1000µF/35V +100nF/100V kondikkal szűrtem, és így 0,94A vett fel. Köszönöm a segítséget.
Már be is dobozoltam a sorkimenőm.
Cirka másfél óra alatt össze raktam. Ki hány pontot adna 1-öl 10-ig a skálán(őszintén)?
Hát igen egy ékszeres doboz ellen nem tudok versenyezni.
Nekem elsősorban inkább az egyszerűség a volt a fontos. Meg amikor egyszer megrázott a primer, eldöntöttem hogy bedobozolom.
Találtam egy oldalt, amin rengeteg tranzisztor van alapvető infóval.
Na itt tényleg lehet szemezgetni. Bővebben: Link
Hali!
Szeretnék építeni egy sorkimenős cuccot PL500-504-es csővel ahogy volt eredetileg. De nekem nincs hozzá kapcsolás. Ha valaki tudna adni azt meg
Köszi szépen ez sokat segített
Halli.
Ha jól látom valószínű hogy működhet. Telefon aksival szeretnéd hajtani? Ha igen, az egy remek táp forrás, mivel nekem is ment Li-on akkuval. Ha működik, akkor az ív mérete 3-5 mm, az-az 4-6kV lesz. Tegyem hozzá hogy az R3 és az R2 úgy lefogja szívni az akkut hogy csak na. Még egy kérdés, a hogy az sorkimenő eredeti tekercseit, vagy a magad készítette tekercseket használod?
Nekem is lenne egy-két kérdésem.
Egy liftert szeretnék készíteni. Van egy uni sokszorozóm, a bekötéseket is ismerem, de hiába vezetek bele 8 kV-ot, ugyan annyi jön ki. Meg van hozzá az eredeti tekercs, inkább azt használjam? Egy kép a lifteremről.(félkész állapotban)
Igen telefon akkuval szeretném hajtani. Te milyen kapcsolással müködtetted 3.7V-ról? Ha az R3-mat kicserélném 100Ω-ra és az R2-őt 50Ω-ra akkor müködne? A sorkimenőre az általam tkert tekercset szeretném használni. Még két kérdés primer és visszacsatoló tekercsnek hány menetet tekerjek, milyen tranzisztort használtál az akkus áramkörben?
Áruld már el mit akarsz te egy mobiltelefon akku szánalmas 2-3W-jával,az még a BD140-es irányítására is kevés,nem tudom olvastad-e az adatlapját,a B-E nyitó feszültség 5V,a te tápod meg 3,7V amit még a kapcsolásban lévő feszosztó tovább csökkent majd,a másik meg az,hogy legyen például 20kHz az üzemi frekvencia,amin már eléggé mókás lenne ilyen alacsony tápfesznél a tekercsek meneteinek meghatározása főleg,ha a sorkimenő vasmagkeresztmetszetével számolunk,így a primer tekercs ha csak egy menetből fog állni,akkor az már túl lesz méretezve,és akkor hol van a v.cs tekercs.Ahhoz hogy egyáltalán működjön a kapcsolás elsősorban jóval kissebb trafóra lenne szügség és nem hasraütésszerűen választani meg az alkatrészeket,meg aztán különben sincs sok értelme sorkimenőt használni ilyen alacsony teljesítménynél...
Idézet: „hiába vezetek bele 8 kV-ot, ugyan annyi jön ki” Könnyen meglehet,hogy átvan ütve.
Nekem az is hasonló kapcsolásom van, annyi különbséggel hogy nincs R1, és C1 komponens.
A tranzisztor egy PNP típusú 2SB468. A gyári tekercseket használom mert az pöcre indult. Találtam adatlapot a tranzisztorodhoz.(áá.. nem kel meg köszönni) Ha a sorkimenőd modern TV származik, akkor a rajta lévő sorozatszám alapján megtalálhatod a lábkiosztást. (néhány oldallal visszább segítettem már másnak) Az ellenállásokkal kapcsolatban kísérletezgetni érdemes. Mivel ha túl kicsik, lemerül az akku, ha túl nagy, akkor a nem kapcsol be a tranzisztor.
Azt hiszem hogy hol rontottam el, 8-10kV, és nem egyenirányított, akkor működne.
Hát akkor készítek még egyet ami nem lesz egyenirányított.
Köszönöm, hogy felvilágositottál. Igy már semmit nem akarok a mobiltelefon akkuval. Ugylátszik van még mit tanulnom a tranzisztorokról.
Sziasztok!
Amúgy egy ilyen csővel el lehet érni azt a teljesítményt, amit a zvs meghajtás tud? Üdv, Pisti
1. Az viszont látszik hogy te nem olvastad el az adatlapját, vagy csak nem tudod értelmezni, vagy nem tudsz angolul.
2. Idézet: Halvány fogalmad sincs a LiPol akkukról ezekszerint.„mobiltelefon akku szánalmas 2-3W-jával” (Ugye, akkut először is nem teljesítménnyel jellemzünk, hanem kapacítással és még folytathatnám...) A hasraütés szerű alkatrészmegválasztásról meg neked szerintem nem kéne beszélned. B.I: 31-es oldal legvége, royer oszcillátor, 0.6V-tól működőképes. LiPol akkuval vígan elmegy. |
Bejelentkezés
Hirdetés |




Az egyenirányitott trafóknak nagyobb a hatásfoka (legalább is én ugy tudom) ezért nagyobb íved lessz. Ezt szerintem a hely igény és az egyszerüségnek kellene eldönteni. 








