Fórum témák
» Több friss téma |
Szia!
Itt egy tranzisztoros, 300W-os.
Üdv!
Hát annyival amennyi a kapcs. rajzon van feltüntetve, +-55V-al.
Értem, kössz.
Már kaptam kapcsolásokat remélem jóklesznek. Ha érdekel, akkor írj rám.
Hali.
Ha érdekel akkor tudok STK4048 vagy 4050 hez kapcsolási rajzot adni. Én is keresgéltem de nem találtam megfelelőt ezért csináltam egyet. Nagyon jó lett. Nekem 4050-es van benne a Hornos-nál olcsó is és ha ajánlhatom csak a II-es verziót vedd mert az V-ös csak 8ohm-hoz van és hamar el tudod égetni (tapasztalat). Ja és nekem az ART Audio H150 -es hangfalaimat szétszaggatja ![]() Na ha kell írj. Idézet: „a II-es verziót vedd mert az V-ös csak 8ohm-hoz van” A típusszámozás utáni II; V; X; XI jelzés a THD-t, azaz a teljes harmonikus torzítási szintet jelzi. Minél magasabb, annál kisebb a szint.
Hát ha nem nézel utána rendesen akkor igen csak ennyi a különbség.
Ezt itt megteheted. Mivel a Sanyo már nem gyártja az STK-nak ezt a típusát ha raktárról maradtat veszel az meg igen drága ezért marad a PMC gyártmányú STK IC. Olcsóbb de nem teljesen ugyan olyan mint az eredeti Sanyo ha érdekel teszek fel képet az eredetiről és a PMC-sről. Na és a PMC- nél mint már említettem a II típus bírja a 4ohm-ot és hát nálam a gyakorlat is ezt bizonyította sajnos. Az V-ös típust többet is elégettem, eredetit is meg PMC-set is. Valahol már írtam róla .Na azért akkor már megírom hogy füllel nem hallható a rosszabb mínőség. Üdv.
Hali! Szerintetek ezt az stk ic-t lehetne működtetni egy szimpla táppal? Vagyis a szimplából szimmetrikus feszt. előállítani? Mert van itthon egy 42V-os sec és 400 VA. Hifi célra érdekelne a kapcsolás. Előre is kösz.
Igen lehet, lebegő testpontos táppal, vagy rosszabb esetben kétutas egyenirányítással.
Ezek a kétutas egyenirányítások. Ilyen a lebegős.
Köszi szamóca, és szerinted meiket érdemes megcsinálni? A trafóm adatait azért elmondom.:
Pri:220V Sec:42V 400VA plussz vannak elvárások az ilyen táp készítésénél pl.: 2x -es pufferelés ilyesmi...
Én az utóbbira szavaznék. Ebből a 42AC-ból kapsz egy +-29V nyugalmi feszültséget.
Mármint amit te raktál fel képet a lebegőtestpontos-ra szavaznál? Meg akkor nem 59V egyen lesz?
Feleződik az egyenirányított feszültség.
Valaki elmagyarázná nekem ezt a szimpla trafóból szimetrikus dolgot?
Sziasztok!
Került hozzám javításra egy STK4048 II tipusú IC-vel szerelt gitárkombó. Már a szétszedése előtt észrevettem, ez nem egy gyári kivitel, mert nagyon "gyenge" vaslemez vázra lett építve. (Horganyzott vaslemez...). Ennek ellenére mégis belefogtam a javításába, mert érdekelt ez az összeállítás, mit is tud egyáltalán egy ilyen "maszek" szerkezet. Az egész erősítő felépítése nagyon hasonló egy "gyári" kombó kialakításához minden tekintetben. (Sokan alakitottak már rajta). Az STK4048 II (+-) 67V feszülséggel járatva, 15000 mikros 80V-os elektrolitokkal. A Toroid trafó egy 300W teljesítmányű masszív, stabil szerkezetű egység, más helyen is megállná a helyét. Hanszóró, egy 200W Gauss, papirmembrán, 40cm-es átmérőben, Már készen van, (nagyot) szól. Néhány felvételben az erősitőról röviden. Sziasztok.
Nagyon brutál!
Hát igen nem minden a külső. Szerintem sok más gépezetet odaverne .Ha végre lesz időm befejezem az én kis STK4050II erősítőmet is. Tesztelve már volt csak elég rémisztő volt doboz nélkül a cucc.
Hali.
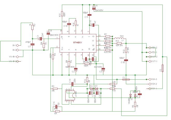
Segítséget szeretnék kérni STK4050II(stk4048 ugyanaz) rövid zár védelmével kapcsolatban. Találtam egy leírást csak STK4030V (+-30V,35W). Ezt szeretném átvezetni az STK4050-re ha lehet. Valaki elmagyarázná, hogy is működik ez a dolog, hogy ki tudjam számolni a saját STK-mhoz az értékeket, és a tranzisztorok típusa is érdekelne vagy mindegy csak az NPN, PNP-re kell figyelni? Egyébként az én STK-m +-59V al megy és a különbség rajzügyileg,hogy nem 1 hanem 4x0,22 ellenállás van párhuzamosan aminek az eredője :0,055ohm Előre is köszönöm a segítséget!
Hát rejtéj elöttem, hogy lehet a 100-as lengőjű Gaussal gitára jó hangot csinálni. Pláne félvezetővel hajtva.
Szia!
A két IC belső kapcsolása nem teljesen egyforma, nem biztos, hogy egyszerűen alkalmazható hozzá ez a kapcsolás.
Sziasztok
Van valakinek, öltette, hogy lehet hídba kötni a STK4048-ast?? Kapcsolása vagy építet valaki ilyet
Huh ! Valaki szétdolgozta magát. Tetszik
Meglehet tudni ki csinálta ? A Gauss a 100-as lengöje miatt nem szerencsés gitárra A vaslemezes vázon ne csodálkozz, mert nagyon-nagyon kevés (lehet, hogy nincs is) gyári cuc van egyébből
Szia!
Már (akkor) el is vitték, nagyon kellett az az erősítő. A tulaj nem gitárral használta, billentyüs volt, de ezt nem is kérdeztem töle. Tulajdonképpen nem lehetett megtudni semmit a cuccról, azt sem honnan származik, ki készitette el. (Erős a gyanúm, hogy talán orosz gyártmányú lehetett, mert voltak rá utaló jelek. Pl.: egy effekt is be volt épitve, jellegzetes eredeti nyákon, a saját alkatrészeivel). A hangszóró? Öntött vázas, rendkívül nehéz, gyűrűs-papirmembrános. Nagyon "öblösen" szólt, de tényleg hatalmasat. Azt sem kérdeztem, van-e még hozzá valami külső hangfal, a lehetősége a használathoz adva volt. Egyébként, teljesen "maszek" gyártmány minden tekintetben, ez szerintem egyértelmű. Ha valamit megtudnék még erről, jelezni fogom. Szia.
Köszi
Billentyüre lehet jó a Gass, nagyon jó szerkezet, főleg a régiek, mert azokban még jóhangú mágnesek voltak Csak a javitásuk utálatos, macerás a dupla pille miatt
Sziasztok
Van valakinek, öltette, hogy lehet hídba kötni a STK4048-ast?? Kapcsolása vagy építet valaki ilyet
Az egyik oldal fázisfordított jelet kap. +-59V-on én max 16ohmmal terhelném.
Köszönöm a kapcsolást
Úgy nézem, hogy más erősítőkhöz is tudom ezt a kapcsolást használni |
Bejelentkezés
Hirdetés |




remélem jóklesznek. Ha érdekel, akkor írj rám. 













