Fórum témák
» Több friss téma |
Vannak már jó kis távirányítók is ilyen célokra, de hogy miként csinálják, azt nem tudom.
Hát, igazából az lenne a jó, hogy lekapcsolni egy mozdulattal le lehessen... Ha már programozásról van szó, akkor biztosan meg tunám írni valamilyen nyelven (pascal, basic, perl mennek), a programot hozzá, de mikrokontrollert még életemben nem használtam. De úgy gondolom, hogy ami kompakt-led fényforrás kombinációkat 2000Ft körül árulnak, valószínűleg nem tartalmaznak mikrokontrollert.
Valami relés megoldás lenne a legegyszerűbb, vagy nem?
Sziasztok!
Én otthon csináltam magamnak egy úgynevezett led tree ( led fát ) itt megis nézhetitek a vidit Bővebben: Link nagyon baró és nagyon feldobja a lakást szerintem mindenkinek ajánlom!!! :yes: :
Akkór Bocsi remélem mosmá megfelel neked!
[OFF]Úgy látom a helyesírás oktatás nem nagyon erős Debrecenben.
Szia! A nyákterven az Lm317 nem jól szerepel! Más a lábkiosztás!Bővebben: Link
Utólagos engedelmeddel a módosítás után.
Észre vettem, hogy a 12V regulátor nem lett kicserélve de elfeledkeztem azóta arról ,hogy kijavítsam .
Köszönöm hogy, megtetted helyettem. Egyébként működik BEMcorp a tanúm rá.
Érdekelne a kapcsolási rajz, ami alapján készült a készülék, szeretném után építeni, és köszi hogy közzétetted az általad írt programot.
Sajnos van egy rossz szokásom, nagyon ritkán készítek kapcsolási rajzot. Így még ehhez sem készült, de ha elmondod mit szeretnél segítek ha tudok.
Hy!
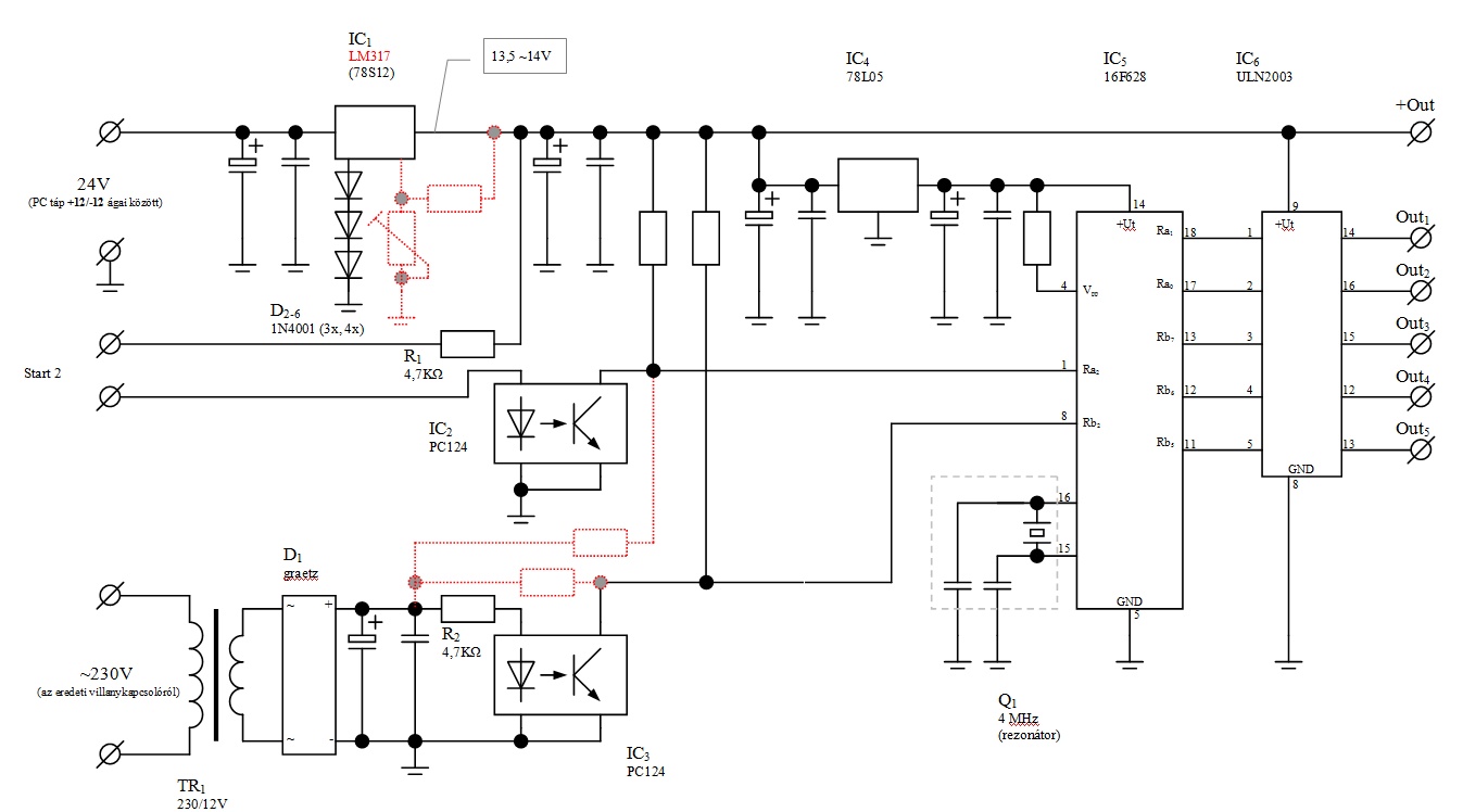
Engedelmetekkel az általam megépített verzió rajzát közreadnám. A rajzon pirossal az eredeti áramkör van, úgy nekem nem volt hajlandó elindulni (valószínűleg a felhúzó ellenállások nem jó pozitív ágra csatlakoztak). Miután átszerkesztettem, már tökéletesen funkcionál (a piros részt elhagyva). Én LM317 helyett 7812-őt használtam, pár diófával felturbózva. A nem jelölt elektrolit kondik 10 - 100mikrosak, a kerámiák 100nF (kivéve a kvarcnál), az ellenállások 10Kohm-osak. Ha valamit nem jól rajzoltam (mert a panelról fejtettem vissza...), akkor szóljatok. Sok sikert a megépítéséhez!
Sziasztok!
Én csináltam otthon magamnak egy úgynevezett ledes térbeli testeket ! Plexi lapból kell őszerakni bármilyen idomot Pl:Gula, téglatest vagy hatszögű test( amit én is építettem) majd ebbe kell belesűllyeszteni a ledet!! Esti képet majd rakok fel! Igaz én kapcsolós elrendezést csináltam hogy többet is tudjak irányítani! De ez most mindegy! Szentem nagyon jó és nagyon feldobja a házat!
Üdv!
Légy szíves, legközelebb beszédesebb képneveket találj ki a képeidnek és valahogy majd próbáld meg kiszedni az extraspeciális karaktereket is!
Oks!! bocs
Ja és itt az esti kép Ja és ez már jobb!!(nével ellátva!)
Egy ötlet: Mondjuk összeraknánk 3 db 3W-os kék, sárga, zöld ledet külön szabályozható táppal. Így olyan színt keverhetnénk ki amilyet akarunk. Hülyeség ?
Erre gondolsz? Ilyen sokféle kapható.Bővebben: Link
Hát igen Rgb led az kihúz a csávából!!
Nem egészen:
RGB 3W, 45/55/16 lm 1000Ft BLUE 2 W 21lm 500Ft GREEN 2 W 130lm 500Ft RED 2 W 80lm 500Ft Van különbség, és nagyobb teljesítményen még több.
egy cég kínálatából:
3×1W TRIO Color 35° - RGB Power LED spot 13990,- Ft/db nofene.
Azt hittem ez nem a "vedd meg szereltesd be" topic
Én kipróbáltam a korábban hivatkozott Skori veblapján
fellelhető kondenzátoros kapcsolást. Több ledem bánta. Tehát jó lenne kidolgozni egy 220 V-ról működő kis fogyasztású kapcsolást ami jól kézben tartható. Vélemény ? (mielőtt lehülyéznétek led rákapcsolása előtt mértem az áramot)
Nem is azért tettem be, hanem mert kérdezted, hogy hülyeség-e. :yes:
Sziasztok
Szeretnék egy ilyen kis led falat "MOOD LIGHT"-et disco fényként használni Erről lenne szó! http://www.youtube.com/watch?v=jIFh3D-gJt0&feature=related Valaki tudna mesélni róla? mi vezérli? mennyire építhető házilag Köszi a válaszokat. Dávid
Sziasztok!
Tud e valaki íróasztalra valmi jó ledes díszítés bármi jöhet!!! úgy 35-40 led ből kb..
Ez attól függ mennyit szánsz rá illetve milyen anyagok elérhetők számodra és milyen profin tudod megmunkálni. Pl: szétszedsz egy asztali lámpát ebbe több színű ledet raksz és ezeket kevered éppen amilyen kedved van.
Vagy a másik lehetőség ,hogy műanyagból vagy valódi fábol szépen csinálsz egy dobozhoz hasonló tárgyat ami úgy néz ki mint egy dobókocka csak nagyobb. Több színű ledet raksz bele ami egy megadott időközönként változtatja a színét. Persze a kockának minden oldala világít. Az első kb 500 Ft a második 5000 Ft |
Bejelentkezés
Hirdetés |












