Fórum témák

» Több friss téma
Fórum » Elektronikában kezdők kérdései
- Ez a felület kizárólag, az elektronikában kezdők kérdéseinek van fenntartva és nem elfelejtve, hogy hobbielektronika a fórumunk!
- Ami tehát azt jelenti, hogy a nagymama bevásárlását nem itt beszéljük meg, ill. ez nem üzenőfal!
- Kerülendő az olyan kérdés, amit egy másik meglévő (több mint 17000 van), témában kellene kitárgyalni!
- És végül büntetés terhe mellett kerülendő az MSN és egyéb szleng, a magyar helyesírás mellőzése, beleértve a mondateleji nagybetűket is!
Lapozás: OK   969 / 4038
(#) nincsmsnem hozzászólása Aug 24, 2010 /
 
Köszi! MÉg egy kérdés és kapod a pontot, ugye az 1000 uf és a 100uf az fóliakondi a 100nm az is vagy az mi ?
(#) MaTe193 válasza nincsmsnem hozzászólására (») Aug 24, 2010 / 7
 
Szívesen.Valójában a 1000µF és a 100µF elektrolyt,a 100nF(nanofarád) az fólia.(Oldalasan van írva...)
Máté.
(#) nincsmsnem hozzászólása Aug 24, 2010 /
 
Köszi nagyon bocsi elnéztem.
(#) MaTe193 válasza nincsmsnem hozzászólására (») Aug 24, 2010 /
 
Szívesen.Köszönöm a pontot! Még valami:Használd a "Válasz" gombot,ha nem új kérdést teszel fel!
Máté.
(#) Péter98 hozzászólása Aug 24, 2010 /
 
Sziasztok.
Valaki el tudná nekem magyarázni hogy hogyan kel értelmezni a kapcsolási rajzokat.(még kezdő vagyok)
(#) MaTe193 válasza Péter98 hozzászólására (») Aug 24, 2010 /
 
Üdv.
Ez egy kicsit tág fogalom...Milyen kapcsolási rajzot?
Máté.
(#) nincsmsnem hozzászólása Aug 24, 2010 /
 
Hello mi a küldömbség az smd és a sima ellenállás között ? előre is köszi a vállaszt.
(#) Péter98 válasza MaTe193 hozzászólására (») Aug 24, 2010 /
 
(#) Péter98 válasza MaTe193 hozzászólására (») Aug 24, 2010 /
 
meg erre
(#) MaTe193 válasza nincsmsnem hozzászólására (») Aug 24, 2010 / 1
 
Hali!
Akkor kezdjük:SMD és a sima ellenállás között gyakorlatilag a méret a különbség.A HF erősítő:Aranyos kapcsolás,nekem is ez volt az első erősítőm.Javaslom nézd meg az IC adatlapját,az sokat segít.De a lényeg:Van két bemenet(6,7),a felőső(sztereo) ezt ki is használja.A másik egy mono,ez hídba van kapcsolva.A harmadik dolog...Ez egy mikrofon erősítő?Ha igen,akkor a transzisztorok erősítésére alapul,van cikk itt az oldalon is.

Remélem tudtam valamit segíteni:Máté.
(#) Péter98 válasza MaTe193 hozzászólására (») Aug 24, 2010 /
 
biztos megértem egyszer. mivel még csak 12 éves vagyok nem sokat értek belőle
(#) Péter98 válasza Péter98 hozzászólására (») Aug 24, 2010 /
 
csak van egy volki tolkiból kiszedett mikrofonom és ahoz akartam 1 erősítőt építeni
(#) Péter98 válasza MaTe193 hozzászólására (») Aug 24, 2010 /
 
(#) MaTe193 válasza Péter98 hozzászólására (») Aug 24, 2010 /
 
Akár hiszed,akár nem,én 2 évvel vagyok idősebb és minden tudásom innen szereztem Durván fél éve foglalkozom a dologgal,de ne csüggedj el,majd belejössz.Egyébként javaslom az általad másodjára linkelt kapcsolást.első látásra jónak tűnik...

Máté.
(#) gabi127 hozzászólása Aug 24, 2010 /
 
sziasztok.azt szeretném kérdezni hogy, van 1légpárnás csónakom ami 27mhz de nincs saját távirányitója meg.viszont van 1 carson tip. 4csatornás 35mhz távirányitóm.össze lehetne hangolni? ha igen akkor hogyan? válaszotokat előre is köszönöm.
(#) tib12 válasza Péter98 hozzászólására (») Aug 24, 2010 /
 
Üdv.
Én csak 1 évvel vagyok időssebb nállad de már régóta érdekel a téma(mármint az elektronika)! Bár még nem építettem jelentőset de értem mi micsoda! Haveroktol és apámtol tanultam mindent de most hogy ugy egy hónapja itt böngészgetek kétszeresére nőtt a tudásom! Azt ajánlom olvasgass és próbálgass! És sok sikert a mikrofonerősítőhöz!
(#) mate_x válasza gabi127 hozzászólására (») Aug 24, 2010 /
 
Szia!

Vegyél egy 27 MHz-es kristályt, és cseréld ki a 35 MHz-est.
Remélhetőleg, így működni fog.

Üdv.:
mate_x
(#) tib12 válasza mate_x hozzászólására (») Aug 24, 2010 /
 
Üdv.
Én már próbálkoztam ilyennel és nem volt teljes a siker(nem azt csinálta amit kellett volna)!
(#) pucuka válasza tib12 hozzászólására (») Aug 24, 2010 /
 
Ez így nem fog menni. Az adó és vevő hangolt köreit is át kell hangolni (cserélni)
De miért nem a modellezős topikok egyikében tetted fel a kérdésed, ez amúgy sem kezdőknek való feladat.
(#) Péter98 válasza tib12 hozzászólására (») Aug 24, 2010 /
 
Köszi. most már a mikrofont is máshogy csinálom 1 kapcsolási rajz alapján
(#) wolverine14 hozzászólása Aug 24, 2010 /
 
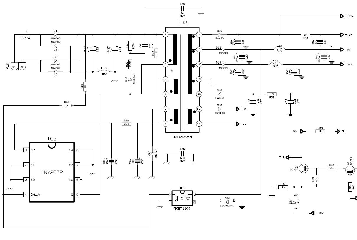
Sziasztok van egy Orion Vestel 2602 típusú DVD lejátszóm ,melyben kicseréltem a táprészben a tny 267p típusú IC-t ,mert el volt szállva ,a probléma következő: az IC már megint meghalt(elfüstölt), és nem értem miért.
(#) tib12 válasza pucuka hozzászólására (») Aug 24, 2010 /
 
Nem én tettem fel a kérdést csak válaszoltam!
(#) pucuka válasza tib12 hozzászólására (») Aug 24, 2010 /
 
Bocs, gondolom mindenki elolvassa akit érint.
(#) MaTe193 válasza wolverine14 hozzászólására (») Aug 24, 2010 /
 
[OFF]Brutál egy kapcsolási rajz! Kissé zavaros.De nem annyira,mint az orosz.
(#) wolverine14 válasza MaTe193 hozzászólására (») Aug 24, 2010 /
 
Csak a táprészt nézd az 5. oldalon.
(#) kadarist válasza wolverine14 hozzászólására (») Aug 24, 2010 /
 
Szia!
Valameddig jó volt az új IC-vel, vagy rögtön elpusztult a TNY?
Az optocsatoló, a diódák , kondenzátorok is rosszak lehetnek az IC-n kívül. Az érdekes rész a csatolt képen. De talán valamelyik DVD-s topicban kellene folytatni
(#) wolverine14 válasza kadarist hozzászólására (») Aug 24, 2010 /
 
Ment úgy öt percig ,aztán elfüstölt.
U.I.:Hogy jöhetek rá ,hogy mi a rossz?
(#) kadarist válasza wolverine14 hozzászólására (») Aug 24, 2010 /
 
Az optót mérés nélkül cseréld, a többit általában méréssel kiszűrheted. A szekunder oldali elkók is lehetnek rosszak!
(#) wolverine14 válasza kadarist hozzászólására (») Aug 24, 2010 /
 
Ok köszi a segítséget.
(#) vasa95 hozzászólása Aug 24, 2010 /
 
Hello
az a kérdésem hogyha építek valaminek egy tápot(nem szimetrikus) akkor ha az abból kijővő feszültséget egyenirányítom akk vesztek vagy nyerek valamennyi tápfeszt, és erre van képlet?
Következő: »»   969 / 4038
Bejelentkezés

Belépés

Hirdetés
XDT.hu
Az oldalon sütiket használunk a helyes működéshez. Bővebb információt az adatvédelmi szabályzatban olvashatsz. Megértettem