Fórum témák
» Több friss téma |
Az IrDA-porton keresztül ez aligha fog menni, ha a neten rákeresel, tucatnyi oldal magyarázza el, miért.
Viszont ez a megoldás működőképes, és alig van anyagigénye, talán meg lehet fontolni.
Üdv.mindenkinek! látam pc vezérléseknél a Girder pc-ir távirányítót. De viszont a gépemen nincsen kis soros port. az lenne kérdésem hogy úgy érzékelné program a vevő egységet ha közbe iktatók USB-Soros átalakítót igy tulajdonképen egy áll soros portot csinál usb-n keresztül??? Vagy mindenképen csak közvetlenül kis soros portról menne? segítséget előre is köszi.
Nem valószínű, hogy működik, én próbáltam is, nem működött, az igorplug eredeti honlapon is nagynehezen megtaláltam írja a srác, hogy nem működik, mert az usb-nek lassabb a válaszideje a sorosporthoz képest itt meg bitenként megy az információ és lényeges az időzítés elvileg, viszont ha akarsz építeni akkor az ft232 ic nek van egy ún bit-bang módja amivel állítólag működik ilyen projektet találtam is valahol a neten... de egyszerűbb, ha építessz egy igorplugUSB-t attiny2313 processzorral ami ha épp van készleten akkor az mscbp kft-től a magyarországi atmel forgalmazótól be is szerezhető kapható tipus... Ez olcsóbb is mint az ft232 és egyszerűbb forrasztani mert van dip-tokosban is, bár azt nem tudom , hogy neked mennyire gond a sűrű-lábú smd forrasztása
és mondjuk mert ez egy rendes számítógép amúgy nem forgalmaznak olyat soros portot bővítő kártyába tudod amit oda alulra pci hez lehetne dugni mint a hálozati kártyát vagy hangkártyát is.
Segítséget előre is köszi
Ezt kérdezed vagy mondod?
Ha kérdezted, akkor hát keress rá: azt nem tudom hogy a barátod-e a google, de hogy a keresésben segít az tuti egyébként ahogy láttam elég sok helyen árulnak ilyet...
üdv.mindenkinek! meg építettem kapcsolást müködik de néhány furcs dolgot produkál
pl hogy ha elöször meg nyitom progit és és nyomok egy gombot távírányíton akkor bezárja automatán gomb nyomásra girdert. elötte kell matatgatnom kicsit egérel katingatni progiba utána már jó. meg ilyen mikor engedélyezni akarom f9 el vevőt akkor ki irja hogy valami komunikációs gond van és hogy ismét gomb vagy mégse rányomok mégséreeltünik ez üzi és még is engedélyezte vevőt. valami gáz van kapcsolásba vagy csak rossz kapcsolást építettem meg ? mert ezen kivül müködik cucc csak ezeket ki kéne küszöbölni valakinek valami ötlete?
köszi így már normálisan müködik hibátlanul
Hali valaki tudnekem segíteni hogy windows 7 hez müködik-e ez a távírányítósdi és ha igen kell -e változtatás vagy némi beállítás hozzá
![]() Segítséget előre is köszi.
Hali!
tudnátok segíteni a girder3.2 beállításában mert olvastam a beállításról szóló hsz-t de nálam a pluginok listájában nincs semmi.. hogy lehet winampot vezérelni?üdv.: Peti
A pluginok listájában maga az igor vevő pluginja sincs ott? Nekem legalábbis nem pluginnal sikerült a winamp-ot távirányítani hanem a neten kell keresni GML file-t winamp-hoz és ezt meg kell nyitni a girder-rel és ott talán már látható hogy hogy kell betanítani ha elakadnál majd benne írj ide, de egyébként létezik winamp-pluginként igor távvezérlőt közvetlenül kezelő ide emlékeim szerint a girder így nem is kell, viszont ez működéséből fakadóan nem tudja elindítani a winamp-ot, mivel a winamp plugin csak a winamp indulásakor kezd futni, de a winamp-on belül a funkciókat tudtam vele vezérelni meg kikapcsolni is a winampot
Hali!
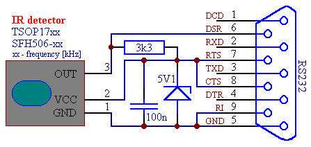
Háát az az igazság én már sok mindent olvastam, próbálgattam ezzel kapcsolatban, de nem sikerült semmi és már bele is zavarodtam... Ezt a kapcsolást építettem meg: (melléklet) ráraktam a com portra, de semmit sem tudok kezdeni vele, pedig követtem a leírást; átállítottam magyarra, file menü beállítások, pluginok, de az ablakban nincs semmi amiből választani lehetne... leginkább winampot szeretnék vezérelni ezzel, de nemértem hogyan.. tudnál ebben segíteni? előre is köszönöm szépen..üdv.: Peti
Hali!
Annyi változást sikerült elérni, hogy most már ha megnyomok egy gombot a távirányítón, akkor azt érzékeli a gép (progi), meg letöltöttem egy winamp vezérlőt innen a fórumból, abban csak a parancsokat kell átnevezgetni a távirányító kódjára ha jól értem..? háát én több távirányítót is próbáltam de mindegyiknél csak ennyi az eredmény bármely gombra: FFFF De a winamp változatlanul nem csinál semmit.. Kell valamit variálni v beállítani a winampon is?előre is kösz..
Így van beállítva a Girder mint a képen?
Lehet nálad nem pont így kell beállítani, de az igor kell hozzá.
Hali!
Igen, így van beállítva, mostmár egy adott gombbal meg tudom nyitni a winampot de a többit nemtudom beállítani..
Szerintem ne keress winampos gml fájlokat, inkább saját magad állítgasd be a parancsokat.
Nézd meg a winamp billentyűkiosztását, és úgy meg tudod adni az "értékeket". Csak akkor fog működni a távirányítás, ha a Winamp az előtérben fut.
Viszont winamp gml-lel ha tálcaikonba van lerakva a winamp akkor is működött nekem ha jól emlékszek
Az ha nincs semmi a pluginok között nézd meg hogy a plugin mappád hova van beállítva, ha a sok helyen elérhető girger 3.2.9 pack-od van meg az pl annak ellenére hogy nem "települ" fel a gépre csak egy mappába kicsomagolja magát nem rak parancsikont a startmenübe meg máshova se, attól még a win. regisztrációs adatbázisába beírja magát így, ha máshova másolod a programot akkor is az első "telepítés" helyén keresi a pluginokat, megnézheted, hogy mi van ott a plugins fülön hogy melyik mappában keresi ezt ellenőrizd, én ezt a kapcsolást egyébként még megfejeltem 1-1 db diódával úgy, hogy a 7-es 8-as lábon a portból kifelé folyjon az áram és a 100n kondi helyett 4u7-es van, illetve a zener után sorban van egy 100ohm-os ellenállás az infra tápja felé előtte nekem is szórakozott, ja és a 2 dióda schottky az jobb simával laptopba dugva (ott valószínűleg kisebb a feszültség a portban), leesett a zeneren a feszültség és néha hülyeséget vett a távirányítóból, nekem így viszont az itthon található összes kb 8 távirányító mindegyikével működött...
Hali!
Lehet,hogy én írtam félreérthetően, de akkor megpróbálom összefoglalni még egyszer; tehát adott ez a Girder nevű progi amit letöltöttem, telepítettem, beállítottam úgy ahogyan a képen látszik, plugins is stimmel most már (igor) , a letöltött winamp gml-filet beraktam a progiba, és minden egyes parancsát betanítottam egy gombhoz a távirányítón, namost bekapcsolom a gépet, automatikusan elindul a girder (így állítottam be) ha megnyomom a gombot a távirányítón, akkor megnyitja a winampot, de a többi parancsot nem tudom sehogy beállítani pl.: play stop next track stb... ezt el tudná valaki magyarázni, hogy hogyan kell? Előre is köszönöm.. Üdv.: Peti Idézet: Én ebből értettem azt, hogy valami hardveres gondod is lehet, viszont hogyha a winamp megnyitásához hozzá tudtál rendelni egy gombot, akkor mi a probléma? Főleg ha van gml file-od, ugyanúgy kell a többi parancshoz is gombot rendelni valami Learn vagy valami hasonló gomb van a girderben aztán vár gombnyomásra megnyomod, kész. Azt az egyet akkor hogy állítottad be? „ennyi az eredmény bármely gombra: FFFF”
Hali!
Háát ezaz! azt az egyet sikerült de a többit hiába csinálom ugyanúgy nem megy.. Majd holnap kipihent fejjel átnézem megint az egészet és majd írok, hogy mire jutottam.. Üdv.: Peti
Nahh, sikerült végre beállítanom mindent, most kitűnően működik, nem tudom mit rontottam el eddig, de lényeg hogy most jó.. Köszönöm a segítséget mindenkinek!
további szép napot.. Üdv.: Peti
Sziasztok,egy kérdés,soros port hiányában kérdezem,páthuzamos porton nem működik a dolog?
Köszi előre is
windows 7-el is elmegy ez a távrányítós dolog
??? vagy valamit kell változtatni? választ előre is köszi
windows 7-el is elmegy ez a távrányítós dolog
??? vagy valamit kell változtatni? választ előre is köszi
Ha találsz hozzá programot ami kezeli, az igorplug plugin a girderhez elvileg csak soros, usb, vagy ethernet-es változatot kezel, ezek mind fent vannak az eredeti Igor-féle honlapon, de amúgy létezik egészen sokféle ilyen táv-vevő projekt a neten , lehet, hogy találsz én nem nagyon emlékszek ilyenre mondjuk, ha találsz tedd itt közkinccsé, hátha másnak is jól jön
Valaki letudná nekem írni hogyan lehet programot elindítani girder-el??? választ előre is köszi!
Nekem távirányításhoz mindig is a telefonom volt beállítva. Anno neten vettem 1000Ft-ért egy mini bluetooth usb adó-vevőt. (de amúgyis 2ezer forint bárhol) Bedugtam a gépbe, és a sony ericsson k750i-mel párosítottam. Az egyből kérdezte, hogy "távvezérlés indít?"
![]() Mindent tudok rajta állítani. De pl VLC-hez van külön program ami kifejezetten azt állítja. Pl nyelvek, hangsávok, feliratok buzerálása. Azóta már a 2. telefonomat nyúzom, de a k750 mindig ott pihen az ágyam mellett. A gépem ébreszt zenével, azzal nyomom le... Vagy épp adok rá hangerőt. Előzőleg egy panelháztömb első emeletén laktam. Ha jött ismerős hogy szereljünk autót és dobjak ki hosszabbítót az ablakon, meg vigyem a szerszámot és beparkolt a ház elé, levittem a telefont is és csuda, a ház előtt válogattuk, hog ymikor mit akarunk hallgatni. És nem kellett belőni, hogy az a hülye infra jó helyre pattanjon, nem kellett hosszabbítóval kitennem a vevőt az ablakba... Szóval én azért oly nagyon nem értem miért erőlteti bárki is ezt az infra dolgot. Oprendszer független, nekem linux, xp, win7, vista alatt is ment. Driver mindegyikben van a bluetooth-hoz. . . Egy alap bluetoothos sony ericsson meg 3000ft és az bőven bírja. Egy lejárt sim kártyát bárki tud szerezni, és ha az van benne, akkor az akksi is jól bírja. Én a most 3 éves k750i-met 3hetente töltök. Ez az egyetlen hátrány egy távirányítóval szemben. De minden másban jobbnak vélem. Egy univerzális távirányító mennyibe kerül? Hozzátenném így a végén, hogy EZ csak az ÉN véleményem. Nem olvastam végig az összes hozzászólást a témában, de elég sokat igen és nem értettem, miért kell erőltetni ezt. Ha valamit kihagytam, hogy miért egyértelműen jobb az infra, akkor elnézést kérek, elismerem, hogy én sem vagyok mindent tudó. De azt még tudom, hogy anno érettségi alatt a telefon infrájával be tudtam kapcsolni a tévét a teremben. Persze az 2-4 méternél többet nem visz. Ami megint csak megtalálható egy sony ericssonon XDNos, kellemes napot! |
Bejelentkezés
Hirdetés |





hogy lehet winampot vezérelni?
leginkább winampot szeretnék vezérelni ezzel, de nemértem hogyan.. tudnál ebben segíteni? előre is köszönöm szépen..







