Fórum témák
» Több friss téma |
Fórum » Akkumulátor töltő
Végül is nem kell megépítenem az akkumulátor-töltő áramkört, a gazda vett új töltőt... Kíváncsi leszek, meddig fogja bírni.
Azért köszönöm a válaszokat!
A relés gondolatom csak egy ötlet volt az egyszerű megoldásra és tudom hogy azzal nem lehetne fesz és áramgenerátoros.De szerintem működne és az akksit is védené a túltöltéstöl.De maradjunk az álltalad kigondolt megoldásnál.
A rajzal kapcsolatban csak annyi kérdésem van hogy az U1 a hállózati feszültség meglétét figyeli?Gondolom a vezérlést fogja tiltani vagy engedéjezni a továbbiakban.Ez nem is volna baj mert előszeretettel húzzák ki a töltőt a hállózatbol és utánna veszik észre hogy le is kellett volna kapcsolni. Értem már hogy mikőze van a TL494-nek egy akksitöltőhöz (ami nem kapcsüzemű) Nagyon ötletes és eredeti.Azthiszem megint megtaláltam a megfelelő embert. Kimaradt PWM vezérlőm van készen.A nagyfesz részt megrajzolom megvasalom marom és remélhetőleg addigra beszerzem ami kell hozzá.Nálam ez nemmegy holnaputánra.Ha megvagyok az első tesztekkel,jelentkezem. Addig is köszönöm szépen a segitséged.
Hello!
"Azthiszem megint megtaláltam a megfelelő embert." Jó hogy Te legalább biztos vagy benne.. - Egyébként egyáltalán nem biztos, hogy a 494-el fogom készíteni, majd meglátjuk. De a kapcsolás, analóg jellel, és PWM-el egyaránt működhet. - Alapból úgy gondoltam, hogy az U1 a tápfeszültséget fogja bekapcsolni, ami már a szekunder oldalon lesz, és maga az aksi fogja ellátni a szabályzót táppal. (de ha menet közben leveszed, érdekes dolgok fognak kiderülni..) Valami ilyesmi, mint a képen.. - Közben mérhetnél néhány töltéssel kapcsolatos dolgot, de csak ha van rá módod. Pld. lemerült és feltöltött aksinál a kapocsfeszültséget, különböző töltőáramok mellett függvényében. Hogy tényleg van-e valami abban, amit állítok. (Munka aksim még nem volta.) üdv! proli007
Bedöglött... ez mit jelent? Egyszerűen nem tölt? Füstölt? Teljesen kiégett? Vagy rálépett egy tehén, és rommá tört?
Nem árultál el semmit sem az akkumulátorról, sem a töltőről, legkevésbé a hibajelenségről. Várhatsz tovább, de jobb ha esélyt adsz arra, hogy segítsen valaki!
Ez tényleg furcsa, az egyik tag azt írja van 1 akkumulátorom,de nem tudom milyen, van 700mA-es töltőm de nem tudom hogy feltölti e azt?
A másik tag meg leírja, az Pb.és Ni-Mh,akkukat 10% al kell tölteni, ennyivel kell számolni az ősrégi képlet szerint. De mihez képest 10%, és miért pont 10% ?. Mert 25éve ez van a közvéleményben,az autósok félművelt átlagemberek emlékezetében. Ma már mindenki előtt van internet,wikipédiában valamint az adott akkugyártó honlapján, le van írva, kapacitásának hány %-ával lehet tölteni a Ni-mh.Pb.zárt cellákat. Meg van adva az egyes akkuk,Unévl.értéke,a tárolási hőmérséklet, az üzemi hőmérséklet a töltés végén. Pl.zárt savas Pb.akkunál 40C fok/max.a töltőáram legtöbb esetben,C-nek a 30-35%-a lehet, károsodás nélkül. Létezik olyan GP.Energizer gyorstöltő, ami 70-80perc alatt tölti fel,a hozzávaló 2400mA/h,kapacitású cellákat,akár 600-700szor, nincs vele gond. Lehet hogy ez már sokaknál lustaság, nem néz utána.
Jó kis cikkeket írnak amúgy sok helyen, de a kerékpár boltban is határozottan állítják,sokat bírnak az akkuk, elektromos bicikli 120ezres Tornádó,kínai csoda vételekor.
Ezek a a zárt gondozásmentes akkuk,akár 1000feltöltést is tudnak, nyugtatják az eladók a vevőt. Hát persze, talán a holdon. Én meg nem győzöm őket cserélgetni, olyan vacakok, 3db.cellából 1vagy 2 szulfátosodik,netán kiszárad 300adik töltés 2-2,5év használat után. A kínai importőr 350-400 ciklust szokott megadni, honlapján. Milyen jó. Igaz csak 31ezer ft.a hármas pakk, végül is megéri, mert nem kell tekerni.
Szia.
Bocsi hogy csak most irok de... (nemide tartozik) Én meg csak szinte munkaakkumulátorokat méricskéltem eddig töltés közben.A szóban forgó akksit még nem meritettem le teljesen de ha félig le van merülve és megküldöm 40A-al akkor természetesen felugrik a kapocsfesz is.De ha odakerül a sor akkor tudok csinálni próbaméréseket.Persze meg is osztom. A hiányzó alkatrészek csak hétvégére érnek ide igy csak jövő héten tudom összedobni sajnos. Rajzoltam egy nagyáboli nyáktervet.Rákukkantanál nekem hogy az elrendezés megfelelő lehet e?A lábkiosztásokat még ne vedd figyelembe csak az alkatrészek elhejezésére és huzalozására vagyok kiváncsi. Arra gondoltam hogy az első inditásnál az U2 hejére egy potit teszek és ha beindul csak utánna teszem be az IC-t és tesztelem PWM-el is.Vélemény? És mégegy nemteljesen idevágó kérdés. Szkóppal hogyan tudok mérni a kapcsolásban? (nemszeretném hazavégni a szkópom) Ha netán kiváncsi vagyok a C2 után a fűrészjelre,vagy az UJT gyujtóimpulzusaira?Vagy a triakéra? Értem a kapcsolás működését csak ez a közösitett 230V+24V kicsit megkavar.
Hello!
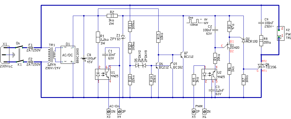
Van a nyákon néhány hiányosság. - Az U2 5. lába nincs bekötve. (felette a vezetősáv) - Aoptocsatolók lábai közt ne vezess át sávot, vagy legfeljebb egyet, nehogy átvezessen. (töltőcsatlakozóra kerülhet a hhálózati feszültség) - A 200ohm-osnak tegyél nagyobb helyet, mert valami inpulzustűrő 2W-os ellenállás lenne az optimális. - A 100nF-os kondinál, valami fólia kondit kellene használni, nem egy kis zavarszűrőt. - Nem tudom milyen Triac-ot fogsz használni (én csak beírtam valamit) de ellenőrizd a bekötését, mert ha jól emlékszem, általában az MT2 láb a középső.. Szerintem nem szükséges a potis próba. Az optóval működni fog akár PWM-ről, akár árammal hajtva a diódát. (Pontosabban nem sok műlik az optón.) Szkóppal mérni itt elég körülményes. Erősen javallott, a leválasztó trafó alkalmazása. De ha már ilyen gondjaid vannak, akkor a Tiac körét egy izzóval terhelve, és 24V váltóval táplálva, is lehet méréseket végezni a próba alatt. Akkor sem feszültség, sem életvédelmi gond nincs. Aztán majd a főtrafó szekunderén.. Megoldás lehet még, ha erősebb 24V váltóról táplálod a kapcsolás, és egy 24V-2W-os izzót kötsz, az MT2 és a Graetz minusza közé. Egy kicsit szokatlan a megtáplálás, de semmi különleges. A Triac esetében az MT1 a közös pont, ahol a villany is folyik, és a vezérlés is ehhez képest van. Ezért ez a hálózat egyik közös pontja. A Tirisztornál, meg a katód a közös pont. De ez meg a minusz táp. Így az lesz at áramkör tápja, és a plusz táp a Triac közös pontján. Csak így ábrázolva a Tirirsztor és az UJT vezérlés "fejjel lefelé" van. Viszont a Tirisztor a plsut tudja kapcsolni, így a triac negatív gyújtófeszültséggel dolgozi, akár pozitív, akár negatív az MT2 feszültsége. De szerencsére a II és III. síknegyedben a Triac a legérzékenyebb.. Szkóppal a Triac gyújtóimpulzusát az MT1-hez képest (plusz táp) kell nézni, az UJT kondit, és a Tirisztor gyujtását-anódját a minusz táphoz képest. üdv! proli007
Na ezért szeretek én kérdezni.
A panel még csak félkész valami de megérte föltenni.Valószinűleg áttervezem az egészet.(van még rá pár napom) A laválasztótrafós mérésnek majd utánnanézek mert pontosan nem tudom hogy mi is ez. (a megfelelő fórumon) És ha nem megy 230V-rol akkor kicsiben keresem a hibát. De van mégegy kérdésem.Kicsit zavaros az UJT rajzjele és lábkiosztása.Jól gondolom hogy a B2 láb megy a - ra (a tirisztor gate lába) és a B1 megy az 1K on a + ra?
Hello!
Nem a Bázis1 megy a tirisztorra, és a Bázis2 az 1kohm-ra. (Emitter meg adott). üdv! proli007
Szia.
Sikerült összedobnom a kapcsolást de csak félsiker van. Minden úgy ahogy a rajzon van.Egy 220/24V-os főtrafó aminek a szekunderén van egy 24V/21W-os izzó.És egy kis táptrafó de annak csak 21V-os a szekundere. A főtrafó szekunderén igy 4-5V kozőtt válltozik a feszültség a kitöltéstöl függően amit az izzón is látni. Ha az R4 értékét 12K-ra cserélem akkor ugyan ez a hejzet csak a főtrafó szekunderén 3-4V-van. De ha R4 8.2K vagy ennél kissebb akkor egy bizonyos kitöltésnél bekapcsol az izzó teljes fényerővel (24V) és nem is lehet állitani.Az érdekesség az hogy R4 hejére beteszek egy 10K potit akkor is csak be és kikapcsol de nem szabájoz. Sajna nincs még leválasztótrafóm és igy nem tudtam körbenézni szkóppal és mielőtt elkezdek kókányolni,vagy átpókozni 24V-osra a betápot,gondoltam megkérdezem merre keressem a hibát. Az U1,C1 és R1 nincs még beültetve a panelra de gondolom ez nem befolyásol még semmit.Ha kivan kapcsolva az egész és csak az U2 diódáját hajtom meg PWM-el akkor 4-es 5-ös láb között multiméterrel 4.5K-0.5K ig válltozik az ellenállás a kitöltés fögvényében. Az UJT tipusa:2N2646.A tirisztor:MCR1008. A triak:BT138. 600V 12A Ha nincs ötleted a bibire akkor valahogy összehozom a szkópos mérést.
Hello!
Még is össze kellett volna dobnom valamit és megszkópolni.. Sajnos a két trafó fázistolása is okozhat problémát (mivel a főtrafó vezérelve ven, onnan nem lehet szinkronjelet levenni a gyújtóegység részére. Ha beugrik a 24V, és nem lehet szabályozni, az általában annak a jele, hogy a gyújtásjel, átlóg a másik periódusra. - Próbáld meg a nagy trafó helyett egy izzóval terhelni a triac-ot. - Majd a nagy trafóval párhuzamosan kötni egy 40..60W-os 230V-os izzót, hogy változik-e a helyzet. - Próbáld meg a kis trafó váltó részét terhelni valamivel, hátha kisebb lesz a fázistolása. Esetleg tegyél kondit a kistrafó szekunderére. (Remélem a triac MT1-MT2 elektródája most már helyesen van bekötve..) üdv! proli007
Hello!
Nem tudom mire jutottál, vagy sem.. Megmódosítottam a kapcsolást, hogy a szinkronjelet a hálózatból vegye.- Egyben a nullpont körüli tiltást is megoldottam. A UJT most egyen feszültségről megy, és amikor az UJT begyújtja a tirisztort, a zéner feszültségét(áramát) rákapcsolja a tirisztor, a triac-ra. De így a tirisztor nem kapcsolna ki. De a nullpont közelében a szinkron fokozat rövidre zárja a tirisztort, így az kiolt. A gyújtó jel, így a nullpont előtt és után, kb. 1msec időre le van tiltva, megakadályozva ezzel az átfedést. A kioltás szélességét, az osztó 22kohm-os ellenállásával be lehet állítani. A két zéner itt nem egyforma, mert az egyik tranyó bázis "egy feszültséggel" érzékenyebb a másiknál. De nem lőnek nyulat vele, így nem gond ha mind kettő egyforma. (Lehet, hogy a megoldás már kezd túllendülni a dolog, és egy gyújtásvezérlő IC alkalmazása már ésszerűbb lenne, de nem igazán lehet már beszerezni.) Az UJT bekötését ellenőrizzed! Ezúttal oda írtam a kivezetések jeleit is. Ha kínosan vigyázol, hogy a triac MT1 elektródája kerüljön a hálózat nulla pontjára, és ha a szkópod háza földeletlen, lehet mérni az áramkörben, kellő óvatossággal. De a földeléssel vigyázni kell, mert láttam már leégett mérőfej árnyékoló harisnyát. Ugyan is kis feszültség különbség mellett is folyhatnak nagy áramok.. üdv! proli007
Hát sajnos 230V-os izzóval sem megy és a táptrafót is hiába terhelem.Csak kát fokozat van a PWM töl függetlenül. (be-ki)
Elvileg jól van kötve minden a kapcsolásban (többször ellenőrizve) Amit nemértek az előző kapcsolásban az az R2 szerepe és értékének fontossága.De szerintem áram kell a tirisztor nyitásához is. A 100n 250V rendes méretes fóliakondi,viszont 200ohm-nak még csak egy sima 0.8W-os szénréteg van benne.(beszerzési okok miatt) Ez nem okozhat hasonó jelenséget? A szkóp egyböl megmondaná a hibát de leválasztótrafó beszerzéssel is gondban vagyok. (boltbol drága) Azt pedig nemtudom hogy a szkóp háza földeletlen e,de a tipusa Tektronix 465.De nem szeretném tönkrevágni mert eddigi tapasztalataim alapján odafigyelni oda tudok de kinosan vigyázni nem. Köszönöm az új rajzot.Még emésztenem kell a működését (szinkron) de holnap összedobom és majd kiderül. Én is tudom hogy az IC volna a tuti.Talán még egyedül is összehoznám vele (a vezérlést de a szabéjzást már nem) de ha van is irreálisan drága.Szóval inkább kinlódok még egy kicsit. Viszont tudom hogyha összejön az nagyon tuti töltő lessz.
Bonyolódik a hejzet.
A módositott kapcsolás sem működik. Nagy méréseket még nem eszközöltem de a triak gate és MT1 lába között multival nem lehet mérni feszültséget.Azt nemtudom rendes működés esetén mit kellene ott mérni de szerintem semmit vagy nagyon keveset.Viszont ha igy van akkor szerintem a triak nem zár le. Találtam egy méretesebb lemezelt trafót.Esek neki és szedem szét.Muszáj lessz tekerni belőle egy leválasztótrafót.
Hello!
Ha izzóval sem megy, az már elég érdekes. Fázistolása akkor is van a kis trafónak, de valamelyest akkor is működnie kellene. Az R2 ellenállásnak az első kapcsolásban két szerepe van. (értéke nem túl kritikus, csak ne lépjük túl a Gate türelmi határát) Részben a zéneren ez képez trapéz feszültséget az UJT vezérléséhez. Mert így a nullpont környékén a tápfeszültség nulla, ami az UJT-t feszültség csökkenésekor begyújtja, és így kisütve tartja a 100nF-os kondit. Így az minden periódus kezdetekor kisütött állapotból indul. Más kapcsolásokban, a váltófeszültség értéke 48..110V értékű, de csak azért, hogy a trapézjel nulla szakasza, minél szűkebb legyen. Biztosítva ezzel, a nagy szögtartományú gyújtás lehetőségét. De itt az aksi esetén erre nincs szükség, mert mint említettem áram úgy is csak akkor folyhat, mikor a szinusz pillanatnyi feszültsége meghaladja az aksi feszültségét. A másik szerepe, hogy mikor a tirisztor begyújt, korlátozza a Gate áramot. Mert itt a gyújtás pillanatától, folyamatos Gate áram folyik, a félperiódus végéig. Mind ez az induktív terhelés miatt lenne. A MT1-Gate-en mérni sokat nem lehet, mert annak bemeneti diódáján, kb. 1V nyitó feszültség lesz. De ha a gyújtásszög változik, akkor annak átlagértékének is arányosan változni kell. Minden esetre ez egy negatív egyenfeszültség, mert a tirisztor kapcsolja rá. Tekintve, hogy a tirisztor a zéner feszültségét rákapcsolja a Triac Gate-jére, vizsgálható az áramkör úgy is, hogy nem adsz rá 230V-ot, csak a 24V-ot. Ekkor az UJT-tirisztor-triac a Gate-ig vizsgálható. Tehát szkópon látni kell a gyújtó impulzust. Ha egyik csatornára a kis trafó feszültségét kapcsolod (és a szinkron jelét is innen veszed), a másikkal meg mérsz akkor szépen látható lesz a gyújtásszög vezérlése. (Első kapcsolásnál, még a triac működése is mérhető, ha egy 24V-os izzót kötsz a T2 és az egyenirányító mínusz pontja közé. (Csak éppen a III. síknegyedben fog működni, de működni fog.) A második kapcsolást is vizsgálhatod 24V-ról, csak éppen a 2*100kohm helyett 22kohm-ot használsz, és a szinkron jelet, a 230V helyett, egy másik 24V-os trafóról veszed le. Így 24V-os izzót is köthetsz a nagy trafó eredeti helyére.. Úgy látom nekem is kísérletezni kellene, mert nem jutunk dűlőre. Csak éppen nem tudok nyákot készíteni. Pókháló meg ide nem éppen a legjobb módszer, az biztos halála lesz valaminek. (Szkópnak nem, mert nekem egy C70-es CCP szkópon van, és azt nem kel annyira félteni.) üdv! proli007
Ne kezdj bele a pókozásba.Nekem sincs vele jó tapasztalatom.Különben is nekem kell megoldani.A segitségnek nagyon örülök (mert nekem annélkül nem menne) de nem várom el senkitöl hogy időt és pénzt áldozzon rám.
A leválasztótrafóval megszenvedek.Még szét sem birtam szedni,szóval nem lessz kész holnapra.De pont azon agyaltam hogy a főtrafót lecserélem 24V-osra,terhelésnek 24V izzó és akkor mérhetek mindent nyugodtan a kapcsolásban. (hozzáteszem alig várom a méréseket mert nem muszájbol csinálom hanem élvezetböl.Az egy másik dolog hogy ez a projekt kezd sürgőssé válni) Remélem holnap estére meglessz a hiba.Szeretném a mésodik rajzod életre kellteni mert hasznosnak tartom a szinkronizálást és kitudja mi történik majd a töltő trafójával. A minap láttam egy HAGEN töltőt.24V/70A. Abban egy 40A-os triak volt és szintén a primmer volt szabájozva.Processzoros volt a vezérlése de sok hasznát nem láttam neki az amperóraszámlálón kivül.
Nem megy ez nekem,passzolom a hibát.
2db 24V-os trafórol megy a kapcsolás és 24V/21W a terhelés. Csináltam két képet a mérésröl. Az első képnél nem égett az izzó.A felső jel a kondi (E) és a képernyő közepére volt téve a GND. 0.5V/DIV +X10 az osztás.Az alsó jel a B1 (tirisztor gate) és a képernyő közepétöl lefelé két osztással volt téve a GND. 0.1V/DIV +x10 az osztása.Ezen a jelen kissebb osztáson szépen látni a trapéz jelet. A másik képnél bekapcsolt az izzó.Hát én ezt nemigazán tudom értelmezni de nem azt látom amit én szeretnék. Az MT1 és a gate között nem tudok mérni mert be sem kapcsol az izzó. És az első kapcsolásodrol van szó.Gondoltam előbb az egyszerűbb működjön aztán majd a hállózatis szinkronizálós. Szerinted mi lehet a bibi?
Újabb fejlemények.
Kezdek belekavarodni a jelekbe de félig működik a kapcsolás.Ezt úgy értem hogy most vettem észre hogyha a PWM potiját a bekapcsolásnál nagyon finoman tekerem akkor szabájoz.De ha egy p.na szőrszálnyit is túlmozditom akkor már teljes fényerővel ég az izzó.És az alsó majdnem négyszög jel úgymond kitöltése a fényerő fügvényében válltozik.De Tényleg iszonyat keveset kell mozditani ahoz a potin hogy szabájozza a fényerőt.Szerintem szinte csak ohm-okat válltozik a fototranzisztor ellenállása.És hiába cserélgetem az R4 et 2-15K ig,ugyan ez a hejzet. Egyszerűen nem értem hogy miért ilyen érzékeny. De szerintem ez segit neked a probléma kideritésében.
Hello!
Nem olyan rosszak ezek a jelek, mint gondolod. De.. - Először a zéneren látható feszültséget kellett volna az "A" csatornára vinni. Így látható, a tényleges trapéz jel. - Ehhez képest már értelmezhető a 100nF töltődése, vagy a tirisztor Gate feszültsége. - Első beállításnak azt kellett volna elkövetni, hogy a 10kohm-al egy potit sorba, és ezzel változtatni, a gyújtásszöget, a két véglet között. Ha meg van mekkora ellenállásnál éred el a tejes fényerőt, akkor arra az értékre (poti+10k) cserélni a 10kohm-ot. Mert ez függ a kondi és a zéneres trapézjel nagyságától, az UJT kapcsolási küszöbarányától, a B2-höz képest.. - Ez után próbálkozni az optóval. Apropó! Mi az opto? Mert annak áthatási tényezője nem mindegy. A 4N25-é, elég kicsi, így "szabályozható" a tranyóval mint ellenállással. Aztán érdemes az optóval sorba kötött ellenállás értékét beállítani úgy, hogy kicsit kisebb legyen az értéke, (ha a PWM tápfesszel meghajtod direktbe) mint a maximális kivezérléshez tartozó diódával soros ellenállás. Ekkor az egész kör "erősítése" nem lesz nagy, mert most úgy néz ki, ez a helyzet. - Ez után kell a PWM-el nézni a kapcsolást. Kissé "analóg jellegű a dolog, de mivel ez elég egyszerű is, hát ez van. Túl nagy erősítés nem optimális, mert a szabályzó vagy kiküszöböli, vagy "kattogni fog " működés közben.. üdv! proli007
Szia.
A max fényerő 13k-nál van.A minimális pedig 80K. Viszont ez az erősitéses tényezős dolog teljesen szürke köd nálam. Mivel már kinyirtam egy optot és nem is igazán értem amit tegnap irtál ezért inkább megkérdezem mégegyszer hogy pontosan melyik ellenállást melyikhez állitsam?Hogy lőjjem be az értékeket? Ez a rész nem tudom összerakni. Idézet: „- Ez után próbálkozni az optóval. Apropó! Mi az opto? Mert annak áthatási tényezője nem mindegy. A 4N25-é, elég kicsi, így "szabályozható" a tranyóval mint ellenállással. Aztán érdemes az optóval sorba kötött ellenállás értékét beállítani úgy, hogy kicsit kisebb legyen az értéke, (ha a PWM tápfesszel meghajtod direktbe) mint a maximális kivezérléshez tartozó diódával soros ellenállás. Ekkor az egész kör "erősítése" nem lesz nagy, mert most úgy néz ki, ez a helyzet. ” Légyszives segits ezt jobban megérteni.Már csak egy darab optom van.
Hello!
"Szóval ötletek még vannak, de a kacsák már fogyóban.." Bocsi.. Amit én "áthatási tényezőnek" hívok, az nem más, mint az adatlap "Current Transfer Ratio"-nak nevezi, és %-ban adja meg. Ez nem más, mint ha pld. 10mA-el belevilágítsz az Infra Led-be, és ennek hatására mekkora a várható kollektor áram a fototranyónál. Természetesen ez egyedenként változó, de azért egy opto típusra jellemző adat. Sima fotótranyónál ez alacsony, kb. 100% alatt marad, darlingtonnál, meg rendesen 100 felett van. Az optóban lévő tranyónál, ha a Led belevilágít, olyan mint ha a tranyónak megnövekedne a kollektor-bázis záróirányú viszárama. Ezt erősíti fel a tranyó béta-szorosára (darlington esetében, meg béta-szor béta). Ha a szükséges kollektoráram alacsony értékű, akkor kis Led-áramra a tranyó már egyből nyitva is van. Ha sok számunkra ez a CTR, akkor csökkenthető úgy, hogy a bázis-emitter közé ellenállást teszünk. A kollektor-bázis viszáram egy része, ezen az ellenálláson "lefolyik az emitterbe", és így a tranyó nem tudja az egészet felerősíteni. De már 1Mohm is csökkenti a CTR értékét. Azért a tranyó, nem egy szabályozható ellenállás (opto-fet meg biztos jobb lenne, de az meg nem minden bokorban található) , aminek mi itt használjuk, de azért én már valaha alkalmaztam hasonló kapcsolásban, ahol a 4..20mA-es áram változása, szabályozta a gyújtásszögét és szépen hozzá lehettett igazítani a vezérlő jelhez a szükséges gyújtásszöget.. A kollektor-bázis közötti kondi is növeli a Miller-kapacitását a tranyónak, így csökkentve annak sebességét. Így a kapcsoló PWM jel, nem látszik annyira meg a 100nF töltésénél. Mert ha igen, a két freki interferál. Na, remélem sikerült kellő képen tévútra vezetni Téged.. (Amúgy nem tudom, hogyan lehetett meghalasztani az optót, mert a kapcsolásban nincs olyan állapot/paraméter, ami megártana az egészségének.) üdv! proli007
Lassan de halad a dolog.
Most ott járok hogy potméter rengeteget csináltam a panelbol és mindent csavargatok. (össze vissza) Eddigi legjobb beállitás a kb.80%- (nemtudom hogy ez hány foknak felel meg) és 0% közötti fényerő szabájzás,és még lineárisnak is mondható a PWM hez viszonyitva.Csak egy bibi van vele.Ha engedem a PWM jelet 0% kitöltésig (vagyis kikapcsol) és onnan kezdem el fölfele csavarni akkor a lámpa kb 25% kitöltésnél gyullad fel és az ehez tartozó fényerővel.Viszont visszafele megint szépen lehet állitani. Szerintem nincs szükség a teljes kivezérlésig mert a töltő 24V-os volt amit átalakitottak 12V-osra.(primmer oldali triakkal és egy mágneskapcsolóval ami lekapcsol a töltési végfeszültségnél) A másik gond nemtudom mekkora problémát okoz a szabájzásban.Úgyértem működhet ez igy? Persze majd kipróbálom még 230V-rol a hállózatbol szinkronizálóst is de szerintem ugyan igy fog működni az is. Nemtudom hogy állsz a szabájzó résszel de lassan azt is rámzúdithatod.Emésztenem is kell,meg nyákot csinálni neki és a cuccokat is be kell szerezni. Elmondom hogy lehet kinyirni egy optot de senki ne tanuljon belőle.Az opto diódáján lévő 1K kicseréltem potira előtétellenállás nélkül és sikerült túl alacsonyra tekerni.Magyarul kiégettem benne az égőt.Elég égő,nem?
Hello!
El nem tudom képzelni, hogy a PWM esetén, hogyan lehet hiszterézise a dolognak. Nem lehet, hogy magával a PWM generátorral van a gond, és az áll le 0% kitöltés esetén? És ha nem mész le nullára, hanem mondjuk csak 10%-ig akkor onnan vissza tud szabályozni? Mint említettem szerintem, az aksival kicsit más lesz a gyújtásszög igénye. Mert hiába gyújtanád be 180 foknál a triac-ot, az aksi feszültsége magasabb és addig nem folyik majd áram a szekunderen, míg a trafó el nem éri az aksi feszültségét. Most már egy vacak aksival is ki lehetne próbálni, mit tesz. Mindig elfelejtem írni, hogy a C4-R8-at lehet a triac-al kellene párhuzamosan kötnünk, nem a trafóval. Persze az eddigi lényegi dolgon ez nem változtat. Akartam írni, hogy csak akkor pusztul meg, ha közvetlen feszültséget kap a dióda, de végül elvetettem, mert a panelen ott van beültetve az ellenállás. (Én a potikat nem díjazom, abból mindig gubanc van.) De ahogy a barátom mondani szokta, halottak nélkül nincs háború.. A szabályzó egyféle formáját, már lerajzoltam, csak még nem küldtem el. Ez kb. azt tenné, amire Te gondoltál. Persze ha igaz, és nem áll úgy ellen mint ez az egyszerű UJT.. üdv! proli007
Szia.
Igen ha a PWM generátort letekerem akkor teljesen kikapcsol a PWM. (ez ilyen) De ha csak kb 10%.ig tekerem le akkor onnan szépen vissza tud szabájozni a gyujtásszög.Ha leengedem kb 5%-ra akkor 1s-en belül teljesen kialszik az izzó.Na innen kell neki vagy 30% kitöltés hogy újra felgyulladjon az ehez a kitöltéshez tartozó gyujtászöggel. Viszont az első kapcsolásodat elinditottam 230V-rol és ugyan úgy működik mint 24V-rol. (mondhatnám azt is hogy jól) A főtrafó most 230/24V.Aztán kapott a szekunder egy diódahidat és egy 12V-os kismotor akksit amiben volt vagy 10.5V. (azt mondtad hogy vacak legyen az akksi,hát ez az )Most kb 11.5-15.2V-ig tudom állitani a kapocsfeszültséget és tölti az akksit.Remélem hogy mostmár lessz belőle valami.Ahogy nézem az adatlapokat a 4N27-nek a CTR értéke 10%.Akkor elvileg ez mégjobb választás volna erre a felhasználási területre?Lehet rendelek egyet jövőhéten. Ha véglegessé vélik a dolog akkor kiméricskélem hogy most milyen beállitással (ellenállásértékekkel) múkodik és közzéteszem. Szerintem küldheted a másik rajzot is mert már alig várom.Aztán majd kiforrja magát az is. C4-R8 még mindig a trafóval van párhuzamosan. Még talán áramgenerátorral volna érdemes kipróbálni de nemtudom ez mennyire vettné vissza a dolgot.
Hello!
Mint mondtam, a CTR értéket a fototranzisztor bázis-emittere közé kötött ellenállással, "oda rontod" ahova csak akarod.. Esetleg megpróbálhatod, a tranyó kollektor-bázisát is felhasználni (Emitter szakadtan marad, mert így mint fotodiódát használod a tranyót. CTR így sokkal kisebb. De nem lehet darlington a tranyó.) Akkor jöjjön a rajz. A töltőt magát nem rajzoltam le. De a Shunt ellenállás, a töltő negatív ágában van. Az áramkör GND pontja, az aksival negatívval közös. így ehhez a ponthoz képest a Shunt ellenálláson 0..-200mV negatív feszültség lesz. Ezt felerősíti és integrálja (mert a töltőáram átlagértékére lesz szükségünk) egy erősítő fokozat. Melynek kimenetéről a töltőárammal arányos feszültség vehető le, 0..2V formájában. A várható töltési karakterisztika az ábra közepén látható. A töltést egy nyomógombbal lehet el indítani. Az áramszabályzó integráló tagjainak átviteli függvényét (időállandóját) csak saccoltam. A feszültségszabályzó, nem meredeken lép be, és maximum 14,5V feszültségig engedi fel a töltési feszültséget. Így a töltőáram csökkenni kezd. Ha ez eléri a 20% értéket, akkor leáll a töltés. üdv! proli007
Most a bázis emitter között 1.2M ellenállás van de majd még szórakozok vele.Azért lehetne ez még jobb is.A tippek mindig segitenek.
Ilyen töltési karakterisztikára gondoltam.Ez szuper.Már csak azt kéne tudni hogy hogyan csinálja.Körvonalakban nagyábol stimmel.Egy-két részletet ugyis bedobálok szimulátorba.Aztán ha meglesznek a részletek akkor hátha jobban összeáll az egész.Ami most sötét folt az a TL vezérlőköre.Szóval ha nembánnád akkor lenne majd egy pár kérdésem. Van egy gyári shönt a töltöben amire egy deprez ampermérő van rákötve.Majd megnézem az értékét és ehez igazitom az integrátort.Meg lehet kevés is a 20A töltőáram.De ezek már részletkérdések.A többi meg majd kiderül hamarosan. Ui.: Köszönöm szépen.
Hello!
Alapvetően nem komplikált a dolog, csak fura, hogy a két szabályzó visszacsatolásához egy kimenet van a 3-as láb. Ezt egy áramgenerátor húzza a GND felé, és minden műveleti erősítő, (egy PNP nyitott kollektoros tranyóval) húzza fel. Ha a 3-as láb alacsony szinten van, akkor a kitöltés maximális. Ha a valamelyik műveleti erősítő felhúzza, akkor a kitöltés csökken nulláig. (tehát így a szabályzó erősítők kimenete között, analóg vagy kapcsolat van. Ha az aksi leosztott feszültsége túllépi a referencia feszültséget, akkor csökken a kitöltési tényező. Így a feszültség is csökkenni fog. Így az állandósul egy szinten. (Közben van egy visszacsatolás az erősítőnél, hogy ne "hirtelen", következzen be a dolog.) Tehát nem nyílt-hurokkal üzemel sz erősítő fokozat. A leszabályozás így nem egy sarok szerűen következik be 14,2V-nál, hanem már kicsit előbb kezd leszabályozni. Így a könyök nem éles, hanem lekerekített. Az áram szabályzó teljesen analóg módon működik, csak azzal a különbséggel, hogy ott áramimpulzusok vannak, amit integrálni kell. Ehhez viszont idő kell. így a szabályzó jel később jelenik meg időben. ezért a szabályzó működését jelentősen lassítani kell, és majd összehangolni, hogy a szabályozási eltérés ne legyen nagy, de ne is lengjen a szabályzó kör. Erre szolgálna a visszacsatolásban az RC komplexum. A 3-as lábat, nem csak belülről, de kívülről is fel lehet húzni. Ezt végzi a PNP tranyó. Ha az áram egy szint alá csökken, akkor az IC kinyitja a tranyót, az csökkenti a kitöltést és ezzel a töltőáramot. Így egy pozitív visszacsatolás jön létre, hiszen az áram még kisebb lesz. Így gyakorlatilag leállítja a töltést. Bekapcsoláskor a kondi lemerült állapotban van, így az IC kinyitja a tranyót és nem indulhat el a töltés. Ha a tranyó bázis-emitterét rövidre zárjuk, akkor a leállítás erre az időre hatástalanodik, és létrejön a töltőáram. Ha az aksi feszültsége kisebb mint a töltési végfeszültség, akkor az áram szabályzó fog szabályozni, és állandósítja a töltőáramot. Ha elérjük a töltési végfeszültséget, akkor a feszültségszabályzó belép, és csökkenti a kitöltési tényezőt. Ezzel az áramszabályzó hatástalanodik, de a töltőáram a töltésfeszültség növekedésével, csökkenni kezd. Ha a csökkenés eléri a maximális áram 20%-át, akkor belép az áramkomparátor és lekapcsolja a töltést. (Mind addig, míg újra meg nem nyomjuk a gombot) A C4-R4 biztosítja a PWM lágy indítását, bekapcsoláskor. (Sajnos az IC-ben feszültségcsökkenés figyelés nincs, mint az UC-ben..) Minden esetre ez a tervezett működési mód. Ha kész az áramkör, akkor a működése egyszerűen tesztelhető, ha az X1 csatira (aksi helyére) egy labortápot kötünk, majd azt változtatjuk, mint az "aksi töltéséi feszültségét". A töltőáramot szimulálhatjuk X4 kapcson, egy másik tápegységgel, ami 0..-200mV-ot tud adni. A kimenetre, meg egy Led diódát kötünk és azon nézzük a kitöltést. A bekapcsolt állapotot, az X2 rövidre zárásával szimuláljuk. (A tényleges kapcsolásnál, az X4-1 pontja és az X2-1 pontja összeköttetésben van (mert az a Shunt és a kimenet negatív pontja is egyben). Így ezt a két pontot közösítjük. Tehát ezzel a szemmel kell nézni a TL működését. Gyakorlatilag semmi változás nincs benne egy PC-táp szabályozásához képest. Csak ott a letiltó jeleket, a 4-es lábra vezetik, nem a 3-asra. Azért rajzolta, bele a TL belső tömbvázlatát is, hogy jobban nyomon követhető legyen a PWM szabályozás. Remélem ez így érthető, de nyugodtan kérdezzél, ha valami nem világos. üdv! proli007
Köszönöm a leirást,nagyon hasznos egy kezdőnek.
Gyorsan szeretném összedobni és kipróbálni.Szóval most a kevés szabadidőmben a nyákot rajzolgatom.Aztán majd lessz még kérdés. Alakul a gyujtásszög vezérlés is.Bejött a bázis emitteres dolog.Annyira el tudom tolni PWM-el a gyujtást hogy a 24V-os égőben az izzószál csak a közepén narancssárgállik egy picit.És sehol semmi hiszterézis.Nagyon király. Megnéztem a töltőben a shöntöt de nem lettem sokkal okosabb.Annyi van rajta hogy Amper:100A Rv:50mv Gondolom maximum 100A tud de passzolom hogy hogyan érti az 50mV-ot.100A-nál ennyi esik rajta?Te gondolom több ilyennel találkoztál.Ha te is passzolod akkor legfeljebb átengedek rajta pár ampert és megnézem mennyi feszültség esik rajta.
Hello!
Ez pontosan így van! Ha az van ráírva, hogy 100A 50mV, akkor tényleg 100A esetén 50mV-ot ad. Ez pld. 75mV-os.. (szép darab és 30dkg!) Ha csak ekkora feszültség lesz, akkor a differencia erősítő erősítését növelni kell. (Bár az LM358 nem egy precíziós darab, de egy aksitöltőnek azért biztos megfelel.) üdv! proli007 |
Bejelentkezés
Hirdetés |








)Most kb 11.5-15.2V-ig tudom állitani a kapocsfeszültséget és tölti az akksit.Remélem hogy mostmár lessz belőle valami.





