Fórum témák
» Több friss téma |
Fórum » NYÁK-lap készítés kérdések
A témában nincs helye a nem szakmai indíttatású vitáknak, ezért a szabályszegést elkövetők azonnali figyelmeztetés nélküli kitiltásban, vagy némításban részesülnek. Ugyan így járunk el azokkal szemben, akik "blog"-nak nézik a fórumot. Ezt mindenki tartsa szem előtt!
De érdekes... Esküszöm hogy a valóságban annak a panelnak a szélén nincs semmi hiba! Ez valami optikai gubanc lehet. Az utolsó képen viszont nincs rajta, lehet hogy valami kosz volt és letöröltem, miközben forgattam a panelt az asztalon. De ha esetleg tényleg nem hiszi valaki, lefényképezem mind a 12db panelt.
Persze, nincs itt semmi titok, a Satronik-nál gyártattam mert egy kollégám ajánlotta őket aki már rengeteg panelt készíttetett velük. Nagyon normálisak amúgy... :yes:
A furatgalvanizálás nem megy, valamint nem figyelsz, írtam, hogy 20-as darabszámnál már simán megéri gyártatni a panelt. Nem azt mondtam, hogy drága, hanem hogy nyáküzemhez képest ócska. Szó nem volt kontúrmarásról furatgalvánról, feliratokról vagy bármi másról. Ez egy nyáküzemben alapnak kell hogy legyen.
A lukak nem középpontosak. Én spec acért építek cnc-t, hogy tizedmiliméternél pontosabban tudjak fúrni, galvánozni, és utána maratni. Ehhez képest itt egy cég, cnc-vel kifúrják, majd hányavetin pozícionálnak, és egy finomabb nyáknak ezzel már lőttek volna. Én is csináltattam velük nyákot (céget nem írok mert a végén reklám miatt moderálnak) gondolom az árakból és a panelméretből, hogy Te is ott gyártattad, és bizony nekem kisebb furataim voltak, vékonyabb vonalak, és van ahol a furat belevág az átmenő vezetékbe, mert elpozicionálták a nyákot, vagy annyira a szélén van, hogy alig maradt karika körülötte. Tehát még egyszer, hogy nehogy félreértsd. Profi céggel gyártatott nyákhoz képest ócska. Az otthonoz képest szép, bár egyedül a furatgalván a megoldhatatlan házilag, a többi csak festék és vegyszer dolga. Egyszer nézz meg egy egyetemi panelt, azzal hasonlítsd ne az otthonival. Gondolj kicsit utána! Profi cég és bénán pozicionál!! Azt a nyákot amit nemrég linkeltem nem is vállalják, mert nekik az már túl vékony vonalakt tartalmaz. Ezekkel a paraméterekkel dolgoznak: Legkisebb vezetékszélesség: 10 mil Legkisebb szigetelési távolság: 8 mil Legkisebb furat: 0,5mm (nem javasolt, javasolt 0.7 mm vagy nagyobb ha a méretek megengedik) Azaz 10milnél vékonyabb vezetőt nem vállalnak. Ezért ilyen olcsó, de csak adj le nekik egy olyat amit felraktam a múltkor, és nem vállalják. Ezek szerint lehet hogy jobbat csinálok, vagy igyekszem jobbat csinálni. Igaz nem használok hozzá 6 filmet, csak egyet. Szerettem volna neked egy igazi nyákot szkennelni, de beültettem, és nem fér a szkenner alá. De ha össze akarsz hasonlítani valamit akkor p.l vegyél elő egy 2*16-os kijelző paneljét és azzal hasonlítsd össze. Lehet hogy első ránézésre jó, amit csináltak neked, de tényleg egy profi nyákkal vesd össze, és meg fogod látni, hogy bizony amit kaptál az szép, de nem vérprofi, és nem azért, mert nincs meg hozzá a technológia, a gépsor, hanem mert hányaveti módon dolgoznak, emberek illesztenek filmet szemre, és olyan lesz amilyen. Gondolom a filmeket megkaptad, láthatod, hogy minden feltétel adott volt egy tökéletes nyák elkészítéséhez, és mégis olyan lett amilyen. Egyébként a helyedben mind az 50-et tüzetesen átnézném, biztos találsz olyat ami jobban sikerült, és lehet hogy olyat is ami kevésbé. A körbemarást is szeretném egyébként a cnc-be berakni, és akkor az sem lesz akadály. Tény hogy Ők a legolcsóbbak, és 50 panelt házilag nem éri meg megcsinálni még egyoldalas esetén sem. A legtöbb amit csináltam, forrasztásgátlóval az 12 darab volt, nagyrésze smd, ha azt ki kellett volna fúrni és kétoldalas lett volna biztos nem vállalom, de volt nem egy olyan emberke, aki velem legyártatta a kétoldalas panelt megcsinálta az átkötéseket, azon kitesztelte a működést, pár változtatást eszközölt rajta, és utána adta le az egyetemre, de az eredeti panelt még egy évig használták mielőtt kompatibilitási okokból kicserélték a gyári panelra. Mondjuk direkt úgy tervezte hogy kevés átkötés legyen rajta, és ha lehet az is ellenálláslábaknál.
Szia!
Miből származik a motor? Én egy tintás Canon fejmozgató motorját használtam fel. Az sem tűnt nagyon erősnek elsőre. Aztán kiderült, hogy a vezérlő programban volt a bibi. Miután ezt kiderült, hajtott szépen, igaz én nem meghajtó IC -t használtam hozzá, hanem saját teljesítményfokozatot építettem. Azóta már jópár nyákot lamináltam vele, és pöpec...
Igen eltaláltam kinél gyártattad. Egy normális forrasztásgátló maszkot meg nem tudsz letörölni, de még lehorzsolni sem. Nekem késsel kellet kaparnom a sajátomat mikor teszteltem mennyire erős. na jó berakom amit tőlük kaptam aztán meg lehet nézni az milyen.
Egyébként pont a 4-es képen az ic3 melett látható a forrasztásgátló elpozícionálása is, ez normális helyen megengedhetetlen, mert a vékony 80-100 lábú ic-knek pont a forrszemére menne a forrasztásgátló.
Valami nyomtatóból ,nem tudok róla sokat
Mondom hogy nincs azon letörölve semmi! Szerintem az kosz volt. Átnéztem mind a 12 panelt, de egyiknek sem olyan a széle.
Az első két képen is látszik a hiba. :hide:
Na, így kell ezt! Kellemesen csalódtam benned, mert nem épp egy ilyen hozzászólást vártam tőled. Ha tényszerűen, valós ész érveket sorakoztatsz fel (és vagy nem vulgáris) akkor meg tudsz győzni. Ugyanis igazad van! Tényleg.
A nyák valóban nem a legjobb, de ezeket a határértékeket gondolom épp ezért szabták így. Ez a panelom ezeken a határértékeken belül van, így ha szemre nem is a legprecízebb, hiba az nincs rajta, szóval teljesen használható. Ha majd FPGA tokos dolgokat csinálok azt lehet hogy máshol fogom gyártatni, ilyen kaliberű nyáknál viszont marad a Satronik mert tényleg nagyon olcsó és kimondottan segítőkészek.
Á nem állítottam át hogy ne méretezze át a képet. A fúrásokat nézd meg a forrszemeknél, botrányos!
Ezért vagyok kiakadva rájuk, mert első blikkre tényleg szép meg jó, de mikor jobban megnézed akkor derülnek ki a turpisságok. És mondom minden feltétel adott, és tényleg kedvesek, meg aranyosak, csak nem jól dolgoznak, és nem sokon múlik csak egy kis odafigyelés és pontosság. Ha nekem ilyen gépsorom lenne, ilyet nem adnék ki a kezem közül.
Cnc vel kopott fúróval és persze nullpontot is rosszul vették fel. Amúgy ha akarnák kb a második darab jó lenne ez meg mehetne a kukába. Vagy megkérdeznék ez az egy darab így neked jó-e. Vagy mivel többől csinálják az a 4-6 darab oké-e.
Esetleg valaki tud mondnai valamit az ammónium petrszulfátról? Mintha a neten azt sikerült volna összekaparni, hogy azzal lehet a rezet lemarni, de az ónt nem marja, de lehet hogy valamit félreértettem.
Ez jogos vagy ne válalják el az ilyen pontosságot igénylő munkát vagy használjanak normális fúrót és persze pozicionálják azt a maszkot. De ez még otthoni szintnek sem extra, saját magának az ember nem poziciónálja el a forrasztásgátlót, annyir hogy már a forrszem rovására megy.
És mindezt profi technikával a kezükben, ez csak az ára miatt éri meg több db.-nál.
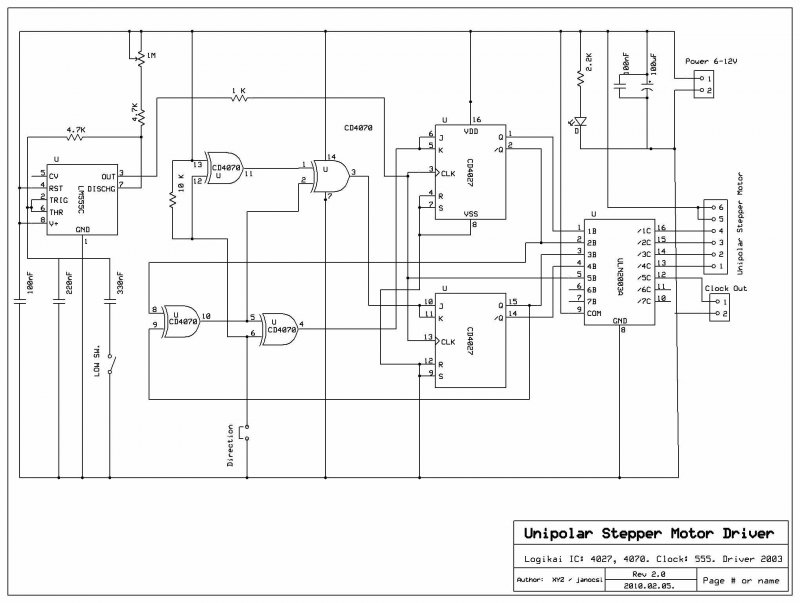
Szia! Ha jól látom a motor 24V-os, nekem is van ilyenem, és nagyon bika áttétellel ehhez a feladathoz. Tehát 24V-al hajtsd meg. Valószínűleg a vezérlésénél lesz a hiba ha nem akar rendesen működni. Nagyon fontos hogy a kivezetések a megfelelő sorrendben kapják a feszültséget, különben lépésvesztés és egyéb gondok vannak. Minél lassabban forgatod, annál nagyobb az ereje. Ezeknél a motoroknál a melegedés természetes dolog, álló helyzetben is teljes feszültséget és áramerősséget kap a tekercse. Azt szokták csinálni, hogy nagyáramú fet-en keresztül kap tápot forgás közben, ha áll akkor ezt a fetet kikapcsolják, és egy másikon keresztül fél tápfeszültséget kap. Így nem melegszik annyira. Ha például 30-35 voltról hajtod meg pwm-el, akkor is csak forgás közben kapja meg a teljes tápfeszt. Próbáld ki ezzel a kapcsolással, az egyik fórumtárs munkálya.
Ez a kapcsolás tökéletesen működik nekem is ez van a laminálóban.. janocsi tervezte és én terveztem neki nyákot. Ez mit felraktam tartalmazza a hőszabályzó részt is..
Koszi. Probalkozok.
Ha csak a sima motorvezérlő kell akkor az ITT található
Hát nagy baj van. Megkérdeztem a savas ónozáshoz az anyagokat:
Érdeklődni szeretnék az alábbi anyagok minimális rendelhető mennyiségéről és áráról. Mivel ezek először csak kísérletezésre kellenének, ezért a kilós mennyiségek túl sokak. ón(II)-szulfát......100gr/16800Ft.....500gr/58000Ft a.r. fenol.........1000gr/9950Ft a.r. nátrium-sztanát....1kg/5000Ft tecn. 1literbe ezek szerint 54gr onII-szulfát kell. ami 8000Ft! Horror, és nem is vehető ennyi csak 100gr ami meg 16000 forint. Az a röhej, hogy a kisönvben két módszer van onII szulfát előállítására, mind a kettő filléres dolog, az elektrokémiaihoz csak ón kell, ici pici kénsav és 20 2 óra. Lehet inkább kipróbálom magam. A lúgoshoz még csak csak megfizethető, de az meg szétszedi a maszkot, mert az meg ugye lúgban oldódik. Hogy a nyákgyártó cégek ezt hogy oldják meg ilyen árak mellett, azt nem tudom de holnap hívhatom a másik vonalat, remélem ott jobb árakat kapok.
Öröm olvasni amilyen szakértő módon írtok a NYÁK technológiákról .
Nekem nem tudnátok valamit írni a 786194 -es témámmal kapcsolatban? Az ilyen átlátszó ,hajlékony fóliára hogy viszik fel gyárilag a fekete színű vezetősávokat,és külön arról,hogyan van rögzítve a NYÁK érinkező sávjára?Létezik valami módszer amivel vissza lehet rögzíteni ,ha valami miatt elengedett a "ragasztás" vagy mi?
Szalagkábel problémád van?
Áttetsző műanyag alapú hordozóra "nyomtatják" laminálják a szénréteg "réz fólia" vezetőket, javításukra folyékony ezüst javasolt. A te esetedben azért kellene kép a problémáról hogy konkrét megoldásokat lehessen találni.
Szia! Ha kérhetném inkább a kapcsolási rajzot tedd fel. Eagléval szeretek dolgozni, mást nem is használok. Ha akarok valamit csinálni, előnyben részesítem a saját panel tervezését. Egyrészt jó móka, másrészt nem mindegy hogy lamináláshoz vagy cnc-hez tervezem a panelt. Előbbi kisebb méretet eredményez, utóbbi előnye hogy mindent a gép végez, még a fúrást is.
Szerintem alapjában véve jó lett a panelod. Nekem sajna nem jó gyártatni, mert a legtöbb cuccot 1 példányban gyártom le. Így marad a saját magam által készített nyák. A furat galván itthon még nem megy, és a lötstop tetejére a pozíció feliratok se. A többit már meg oldottam. Mondjuk az Octamexes lötstop nem olyan jól bírja a hőt mint egy gyári forrasztásálló réteg. Oda kell figyelni, hogy ne melegítsem túl. Azért oxidáció ellen tökéletes.
Szia! Itt is van, tessék.
Szia! Én is ezt tettem fel pár hozzászólással ezelőtt
. Engem a hőfokszabályzó résszel együtt érdekelne. Azért köszönöm szépen a figyelmességedet.
Szia!
Elnézésed kérem. Arra gondoltam, a korábbi rajz minősége helyett, inkább ebben a felbontásban szeretnéd látni.
Hali. Szerintem felesleges házi nyákhoz lötstoppot használni. Én inkább forrasztógyantát oldok fel tiszta szeszben amit egy kis flakonban tárolok amin van szórófej és így vékony réteget tudok a nyákon kialakítani ami megvédi a rezet az oxidációtól és még a forrasztást is elősegíti.
Jól olvastad. Ilyen technológiával dolgoznak pl. az Eurocircuit-nél. Először inverz maszkkal levilágítják a nyákot, utána ónozzák, fényérzékeny maszkot eltávolítják, ezután jön az ammóniás maratás majd az ón eltávolítása.
Nyilván ha nem tudja amit a gyári lötstop, akkor nem éri meg. Na de azért a mechanikai védelme van olyan jó, mint a gyári. Csak a forrasztásnál kell észnél lenni.
Nem utolsó sorban szép is. itt van 2 link: Bővebben: Link 1 Bővebben: Link 2 Annak idején vettem belőle egy nagyobb adagot. Ezért el is használom. Ha elfogy?? Hát lehet hiányozni fog. Vagy keresek jobbat, vagy legrosszabb esetben rendelek ebből.
Köszi mindenkinek a segítséget.
Másik motort választottam ,ez lesz a jó.
Házilag szerintem ónos technika felejtős, jobban jársz , ha inkább dupla maszkot használsz ón-védelem helyett. Furatgalván védelmet is meg lehet oldani így pl. Én legalább is elvetettem ezt a módszert anno.
Ha jól láttam szkarabeusznál ón2-szulfát van olcsóbban is (~10kHUF-ért láttam), de tényleg az a legolcsóbb, ha megcsinálod magadnak, vagy kunyizol a nyák gyártóktól keveset. Másrészt, ha tényleg használni is akarod és nem csak egy darabon, akkor minimum kell építened/venned/szerezned HULL cellát meg "brightener"-t, hogy mérni tudd a fürdő állapotát és szép fényes legyen a felület, ne csúnya fekete meg porózus. Szerintem nem éri meg. Rézgalvánnál dettó ez a helyzet. (Meg amúgy is, ahogy láttam a te nyákjaid fényévekkel jobbak, mint általában a gyártóké, szerintem.) Ja és házi furatgalvanizálással is előre haladott kísérleteim vannak, csomó technikát ki tudok már zárni. |
Bejelentkezés
Hirdetés |







hogy viszik fel gyárilag a fekete színű vezetősávokat,és külön arról,hogyan van rögzítve a NYÁK érinkező sávjára?
. Engem a hőfokszabályzó résszel együtt érdekelne. Azért köszönöm szépen a figyelmességedet.



