Fórum témák
» Több friss téma |
- Ez a felület kizárólag, az elektronikában kezdők kérdéseinek van fenntartva és nem elfelejtve, hogy hobbielektronika a fórumunk!
- Ami tehát azt jelenti, hogy a nagymama bevásárlását nem itt beszéljük meg, ill. ez nem üzenőfal! - Kerülendő az olyan kérdés, amit egy másik meglévő (több mint 17000 van), témában kellene kitárgyalni! - És végül büntetés terhe mellett kerülendő az MSN és egyéb szleng, a magyar helyesírás mellőzése, beleértve a mondateleji nagybetűket is!
Igen, lineáris potméter kell bele(így is kell kérni, mert sajnos ma már az A- vagy B jelölés nem mond semmit..
).Érdemes tápnak +-12V-ot választani, ezt egyszerű esetben a végfok tápjából is elő lehet állítani 7812-7912 vagy LM317-LM337 párossal. Ha ez az egész a TDA 2040-el lesz összeépítve, akkor egy 80-100VA-es 2*12-13V váltó szekunder feszültségű transzformátor megfelelő lehet.
Hello!
Ha lerajzolsz egy kőrt, akkor megérted. A LIFO azt jelenti, hogy amelyik adat megy be először, az jön ki utoljára. Ha a tároló címzését egy számlálóról hajtod, akkor amikor a számláló a végére ér, újból nullára esik vissza. Ez egy tulajdonképpen cím szerint egy kőrt alkot. Tehát ha először az 0-ás tároló rekeszét előbb olvasod ki, majd ide beírod az új adatot, és rálépsz a következő 1-es rekeszre, és folytatod az olvasást-írást akkor, akkor már láthatod is, hogy amit a 0-ás tárolóba írtál, azt fogod legutoljára kiolvasni. Hiszen ahhoz körbe kell forgatni a tárolót, hogy újból a nullás címhez érj. Avagy semmire nincs szükséged, csak egy számlálóra, ami a címeket inkrementálja, és először kiolvasod a régi adatot, majd beírod az újat. üdv! proli007
Hello,ellenállás értékeknél ha 2K2 és 22(ez gondolom22ohm)van írva akkor ezeknek mekkora az értékük.
Szia! 2K2 = 2200 ohm (azaz: 2,2 k Ohm), 22 illetve 22R = 22 ohm.
Kieg: Frankye
Légy szíves, használd a "Válasz" gombot!
Köszönöm.
Megint köszönöm a választ.
Lehet egy hülye kérdés lesz de van itthon 2 db 220/15 voltos trafóm kb 30VA-s, de csak két kivezetése van, gondolom akkor ebből csak asszimetrikus táp lehet. Valahogy fel lehetne őket használni? Igazából erre épülne a projekt ![]() Ha nem akkor irány a trafóvadászat ![]() Eddig nagyon sokat segítettél! Köszönöm!
Ha mindkettőt felhasználod tudsz szimmetrikus tápok készíteni belőlük. A feszültség kicsit sok lesz, ezért ,ha még nem vettél IC-t inkább a TDA2030A-t kell választani, ez +-22V-ig használható, vagy inkább az LM1875-öt, ami minőségileg is jobb egy kategóriával.
Lehet érdemes megépíteni a tápot először, és leterhelve megmérni a feszültségeket, hogy pontos értéket kapj.
Hogyan tudom kiolvasni az adatot, és írni az adatot? Az adatbeolvasás , és a kiírás nem világos.
Hello!
Talán nézd meg az IC adatlapját. Mindkét eljárás le van benne írva.. üdv! proli007
Köszi!
Remélem csak a tápnál leszek ennyire elakadva ![]() Nem vettem IC-t, kaptam. TDA 2040-est ést 2050-est. Egy ismerősőm vette mikor rátört a láz, de nem csinált belőle semmit. Így van 6-6 db-om. ![]() A képen lerajzoltam hogy én hogy gondolom a szimmetrikus felhasználást. Persze ez messze állhat a valóságtól. Megnéznéd hogy jó-e az elgondolásom? Ha a két trafó nem egyforma, akkor is össze lehet őket így hozni?
Az elgondolás jó, de nem árt, ha egyforma a két trafó, mert egyébként nem lesz egyforma a terhelés. Kell még egy diódahíd, és két puffer is a táphoz, csak akkor lesz igaz a V+ V- felirat.
Köszi, akkor a két egyformából megcsinálom és utána méricskélek
Haveromnak mondta nem lehet megcsinálni házilag egy ilyen cigitöltőt. Már pedig én szeretném bebizonyítani hogy meg lehet csinálni. Csak nem nagyon tudom mit-hogy kéne csinálni. Gondolom kéne hozzá egy elektromos motor(meghajtás) egy spirál ami kitolja a dohányt meg egy cső amire a hüvelyt helyezem ja és egy valamilyen doboz amibe mind ezt beleteszem. Kb.ennyi az elképzelés.
Köszönöm a választ! Neked is kendre256!
Szerintem kivitelezhető, de csak akkor, ha valahol találsz egy megfelelő spirált, és egy alkalmas dobozt. A cső már könnyebb eset.
Egyébként ha jól vettem ki, akkor semmi extra. A keménység állítása pedig nem más, mint a egy rugó feszítésének a változtatása. Erősebben nyomja a papírt a csőhöz, akkor keményebb a cigi. A lényeg, kivitelezhető, de csak ha van spirál.
Hello!
Készítettem egy elvi kapcsolási rajzot.Valahogy így gondoltad az elvét?
A kapcsolás teljesen rossz!
Arra is, amit proli007 javasolt, de szerintem különben nem egy állandóan előre számláló kellene, hanem egy előre-hátra számláló. A LIFO a "last in first out" rövidítése, vagyis amit utoljára beírtunk, azt tudjuk legelőször kiolvasni. Ennek tipikus példája a veremtár (stack), amit pl. egy géppisztoly tárával is lehet szemléltetni. A számítástechnikában ez úgy működik, hogy van egy számláló (veremtár mutató, stack pointer) amit növelnek illetve csökkentenek a veremtárba íráskor, illetve olvasáskor. Ez mindig arra a memóriacímre mutat, ami a veremtár "teteje", vagyis a legutoljára beírt adat címére. Ha a memóriát kényelmesen akarjuk használni, akkor célszerű a veremtárat legnagyobb címtől lefelé betöltve használni (ekkor lesz a "legtávolabb" a verem a memória egyéb célokra használt alsó részétől). Ekkor a számlálónak kezdetben a legnagyobb memóriacímre kell mutatnia. Adat beírása előtt mindig csökkenteni kell a számláló értékét, kiolvasás után pedig növelni egyet. Ekkor teljesül az, hogy a számláló mindig a legutoljára beírt adat címére mutat. Ha a memória csak a veremtár céljára van használva, akkor nem kell így "visszafelé" betölteni az adatokat, lehet a legkisebb memóriacímtől kezdve is. Ekkor alapból 0-án áll a számláló, beírás előtt növelni, kiolvasás után csökkenteni kell az értékén. Valami olyan számlálóval lehetne ezt hardveresen megoldani, ami beírható, előre-hátra számláló, pl. CD40193. Mire akarod a LIFO-t használni? Mekkora a maximális adat, amit bele akarsz tölteni? Vagy ez csak egy feladat?
Hello ennél a kapcsolásnál a BD 249-es tranzisztorhoz jó lesz a BD249 C jelü is?
Hogyne lenne jó, a C azt jelenti nagyobb fesztűrésű.
Sziasztok! Ismét a segítségeteket szeretném kérni!
Vettem egy ilyen mozgásérzékelőt. Ezt át lehet-e alakítani 12 vagy 4,5V-osra? Előre is köszi a válaszokat!
Hello!
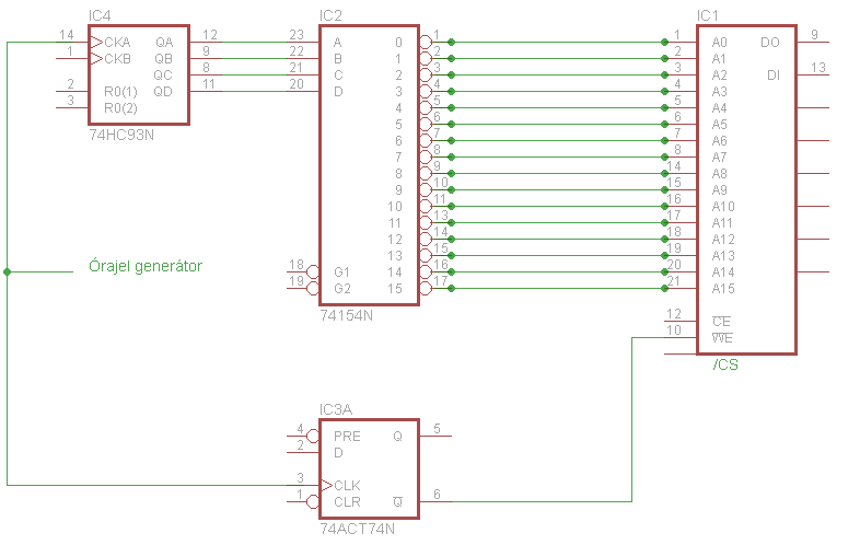
Ez csak egy feladat lenne.Adva van a 64 Ki x 8 SRAM. Három vezérlőjeles.64 mélységű LIFO memóriát kell tervezni, ennek a megadott memória felhasználásával.De az interneten nem találtam eddig még semmilyen információt a LIFO memóriáról.Ezért nem tudom hogyan lehetne ez megoldani.
Hello megépítettem ezt a kapcsolást hát érdekes lett azt hittem,hogy erősebben fog villogni de csak reszketve világít
Csak a poti két szélső állása között esetleg nem lehetne megoldani,hogy egy kicsit villogjon is?Köszi
Sziasztok!
Szeretnék valamilyen elektronikai kísérletező készletet, ami nem ilyen gyerekeknek való (kapcsoljuk össze és világít) és anyira nem túl húzós az ára max. 20eFt. Ilyesmikre gondolok: Bővebben: Link Ti mit ajánltok?
Jobbat mondok, ami neked kell, az tulajdonképen egy fejlesztő panel, ledekkel, LCD kijelzővel, stb, amin próba kapcsolásokat össze tudsz állítani, nade akkor miért nem építesz egyből PIc fejlesztő panelt? Elsőre tudományosnak hangzik, pedig borzasztó egyszerű és szinte mindenre használható a dolog. Én most kóstolgatom, hihetetlen mennyi lehetőség van benne. Teljes leírással, programozási segédlettel. A szerző egyébként nagyon jó barátom, és a fórumon is segítünk ha elakadsz. Érdemes megcsinálni, ezen lehet igazán tanulni, és fejleszteni. Bővebben: Link
Az adatlapomon lévő webalbumomba vannak képek az éppen épülő panelról is.
hát... nem is tudom, egyenlőre nem PIC-ekkel szeretnék kezdeni. ez:Bővebben: Link tetszik a legjobban edigg, csak az aggaszt hogy oda van irva hogy 10 éves kortól, hasanlókat tudtok ajánlani?
köszi!
Ezeket mind tudja a panel, meg még vagy haszor ennyit, ez egy szépen kivitelezett bohóc panel jó drágán. A fejlesztő panelt fele ennyiből is össze lehet rakni ha ügyes is vagy egy kicsit, persze mindenki azt épít vagy vesz amit szeretne. Én csak elmondtam a véleményem.
|
Bejelentkezés
Hirdetés |




).










