Fórum témák

» Több friss téma
Fórum » Poloska avagy vezetéknélküli mikrofon
Lapozás: OK   30 / 48
(#) vladcepes válasza kadarist hozzászólására (») Szept 21, 2010 /
 
Nagyon köszöntem a gyors választ.
(#) vladcepes válasza kadarist hozzászólására (») Szept 24, 2010 /
 
Szia. Megvettem az alkatrészeket. Kivéve egyet. BB105 dióda,ilyen nem volt,kérdeztem az eladót hogy mivel lehet helyettesíteni azt mondta hogy passz. Szerinted melyikkel lehet? Köszi.
(#) kadarist válasza vladcepes hozzászólására (») Szept 24, 2010 /
 
Itt vannak a helyettesítők. Írd fel a típusukat, és nyomd az eladó orra alá a cetlit.
(#) vladcepes válasza kadarist hozzászólására (») Szept 24, 2010 /
 
Ja köszönöm ááááááá most nézem hogy erre már egyszer rákérdeztem.Még egyszer köszi.
(#) vladcepes válasza kadarist hozzászólására (») Szept 24, 2010 /
 
Lesznek majd még kérdéseim ha esetleg segít(etek)esz.
(#) gaben62 válasza vladcepes hozzászólására (») Szept 25, 2010 /
 
Az olcsóbb kínai hong kongi,10ez.ft.körüli áron beszerezhető mikrofonok 10cm.illesztetlen drótantennával működnek.
Javarészt 104-116MHz,a régebbiek 160-200MHz, sávban adnak.
A profi hangminőséget produkáló wirelles mikrofonok,833MHz, és az 1GHz,frekvencián, annak közelében dolgoznak.
Ezek hatótávolsága a hozzájuk gyártott vevővel mérve, épülettől tereptől függően 50m-120m. szokott lenni.
Az rf. teljesítményük csekély, 5-10mW.ám ez is lényegesen nagyobb a fórum oldalain található skori féle 2-3tranzisztoros csoda kütyüknek.
Amelyek csak lakáson belüli, oszcillátor/fm.vevő beméréshez beállításhoz valók.
(#) ekkold válasza vladcepes hozzászólására (») Szept 25, 2010 /
 
A BB105 varikap helyettesíthető egy BC212-es tranyó B-C kivezetését hasznáva (az emittert nem kell bekötni).
(#) mrex válasza vladcepes hozzászólására (») Szept 25, 2010 /
 
nekem van varikapom vagy 10 darab de inkább ajánlanám a neked szükséges célra ezt
Elektret miki a he storeban a 80 forintos de 20-16kHz ig átvivő eza nyák nyíl alakú részére forrassz egy 20cm es bicikliküllőt aminek megvan a lencse feje amit satuban kiegyenesítesz lakásban ez tuti jó még a légyzümmögést is meghallod vele és nem kell szórakoznod a tekercs hangolással sem, mert a trimmerkondival hangolod.
3x7 cm nem sokkal nagyobb int az elem a hangminőség pedig kiváló
(#) vladcepes hozzászólása Szept 26, 2010 /
 
Sziasztok.Köszöntem a segítséget.Már megvettem a cuccokat a másikhoz de mrex ha azt mondod hogy ez egy biztos bevált akkor inkább ennek csinálom meg a nyákját.
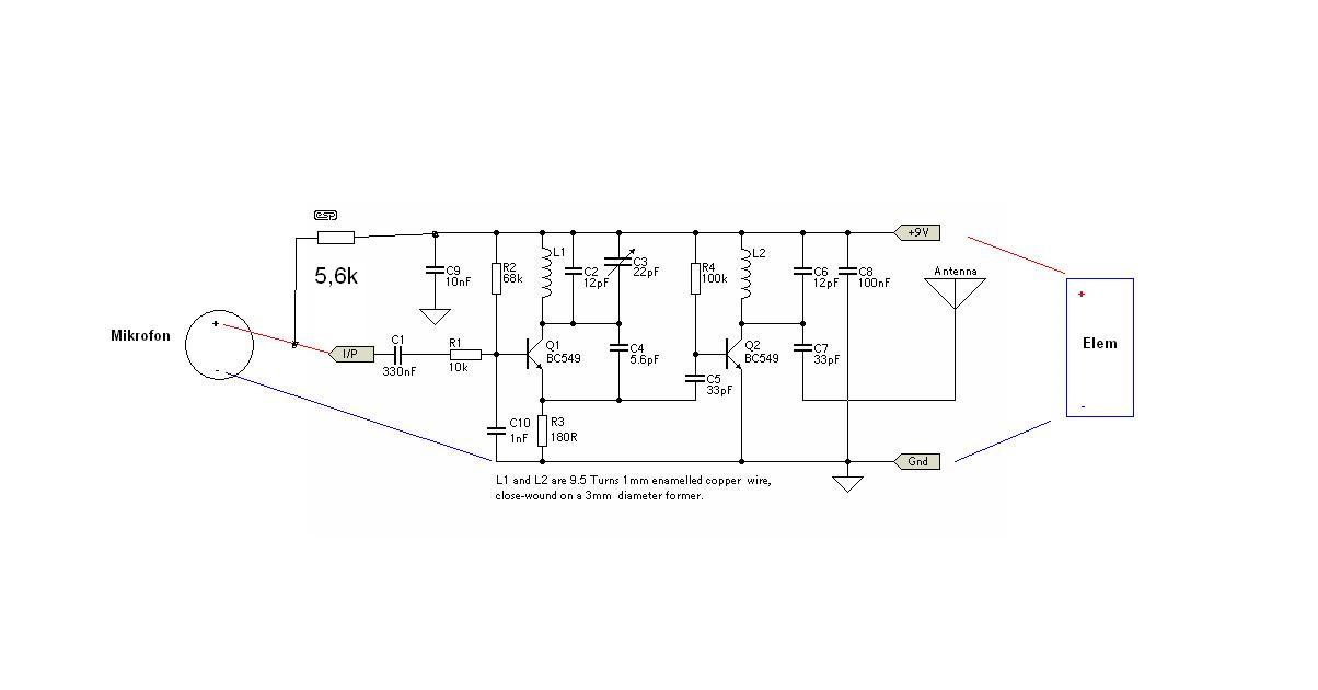
Angolul nem tudok úgy hogy megpróbálom lefordítani(neten) Esetleg ha nincs semmi különös benne akkor nem fordíttatok semmit de mire kel figyelni? Pl a L1,L2 1mm es réz drótból 10 menet kb 11 mm hosszú és kb 5 mm magas? ha jól értelmezem. A küllőt antennának úgy értelmezzem hogy egyenesítsem ki és azt forrasszam be és az legyen az antenna? A fájl amit beraktál nem tudom megnyitni.
(#) vladcepes hozzászólása Szept 26, 2010 /
 
Jól gondolom? így kell bekötni? Bővebben: Link
Itt a 9V elemet kb mennyi idő alatt eszi meg?
(#) kadarist válasza vladcepes hozzászólására (») Szept 26, 2010 /
 
Kösd be így a mikrofont. Áramot is igényel, ezért kell az ellenállás.
(#) mrex válasza vladcepes hozzászólására (») Szept 26, 2010 /
 
1 a fájl amit küldtem sprint layout 5.0 fájl ehhez vagy egy wieverre vagy a sprint layoutra5,0 van szükséged de csatolom pdf-ben is
2 én is a google fordítóval fordítom a tekrcs leirása tök egyértelmű de lehet kapni induktívítást ez szabványos érték.De egy 3mm átmérőjű fúróra tekersz 10menetet 1mm zománcszigetelésű huzalból ha nincs ilyen huzalod akkor találsz a neten egy tucat coil calculator programotPl ezt
amivel kedvedre átszámíthatod ahhoz amid van éppen.
3 a rajzoknál az első az maga az adó ehhez kell még a figure3 ből neked a baloldali azaz a mikrofonelőerősítő a jobboldali az egy vonalszintű bemenethez illeszt.
a nyákon rajta van minden.
az elektret mikrofon érzékenysége állítható pokolian érzékeny a suttogást 3m ről kristálytisztán veszi
4 az antennaegy merev hutzal kell hogy legyen . a topológiája miatt választottam a bicikliküllőt az antenna
a legvégén sugároz a lencsefej aminek a felületéről szakadnak le a rádióhullámok. s a bicikliküllő hozganyzott amit lehet forrasztani ilyen egyszerű. valójában 1/4 hullámhossz kéne de az több mint 40cm akkora küllő nincs.
5 elem élettartam a kísérleti darab egy energizer tartós elemről 5 napig ment 5x24 óráig és még egy led is volt rajta de utána is működött volna de meguntam és még jó ideig használtam generátorban ezt a teleopet. Itt a fogyasztást a TL061 határozza meg ez fontos mert ennek kicsi a fogyasztása TL071-el még egy napig sem menne el! A trimmerrel a mikrofon érzékenysége állítható a trimmerkondival a frekit hangolhatjuk. Ha nem elektret hanem dinamikus mikrofon van akkor a 3 ábra baloldali kapcsolásából elhagyod R1-et és máris dinamikus mikrofonerősítőd van!
Én is Skory transmittereivekl kezdtem jók mert tényleg jók csak nekemnem szimpatikus a tekercset deformálgatni a hangoláshoz és egy agyrém volt viasszal lestabilizálni a hűlő összehúzódó viasz vagy sziloplaszt azonnal elhangolta az egészet. ebből is látszik milyen fontos a tekercs geometriája! Tehát ez sokkal korrektebb a nyíl hegye nem jelent semmit épp a násik irányban áll az antenna mert ezen a felén van a mikofon.
(#) vladcepes válasza mrex hozzászólására (») Szept 26, 2010 /
 
Nagyon köszöntem a rajzokat. Ki is nyomtattam. A beültetési (nagyított) rajzon az első kondi ott 1µF os ugye? Gondolom csak te írtad el 10-re. Az eredeti rajzán nem találom a diódát.Én vagyok vak? vagy utólag lett beépítve? És a küllőt azt így forrasszam be? Felső piros csík vagy alsó? Bővebben: Link vagy pont fordítva forrasszam? csak hogy a végétől?hogy minél hosszabb legyen? vagy fele benne lehet végig a nyákon ahogy van a vonal?
(#) kadarist válasza vladcepes hozzászólására (») Szept 26, 2010 /
 
Ez olyan kapcsolás, hogy nem kell hozzá varikapdióda.
(#) vladcepes válasza kadarist hozzászólására (») Szept 26, 2010 /
 
Na de itt látom benne a diódát.Bővebben: Link

Bővebben: Link
(#) pucuka válasza vladcepes hozzászólására (») Szept 26, 2010 /
 
Nincs is, 12 pF van helyette.
Amit látsz diódát 1N4001 az csak fordított táp bekötés ellen véd
(#) kadarist válasza vladcepes hozzászólására (») Szept 26, 2010 /
 
Az a 6V-os tápfeszültség + és - pontja közé van kötve, szerepe a fordított polaritás elleni védelem.
(#) mrex válasza kadarist hozzászólására (») Szept 26, 2010 /
 
pontosan a fordított polaritás ellen véd és nincs a rajzon a 10mikro meg valóban 1 mikro csak a srint makrom alapból 10mikrosra van írva ás elfelejtettem átírni de gyakorlatilag lényegtelen a tápfesz 9v egyébként a másikk 10 mikro a trimmer alatt meg a táp szokásos szűrőkondija és a 100n is ha esetéeg dc adapterról menne. a küllőt bmeg fektesd a fóliára és ellnkező irányba álljon a lencsefej meg a távolabbi sugárzó végén legyen. a hossza meg elsősorban kísérletezés kérdése a számítása pedig a( terjedési sebesség m/sec ben /frekvecia hz ben )/4 az ideális tehát (300000000m/sec/108000000 1/sec)/4=0,694m kb 70 cm hosszú antennával lenne az ideális de próbálkozás kérdése gyakorlatilag a teleszkópos antenna éppen azért olyan amilyen hogy a hosszának a változtatásával is elvileg lehet a nyereségét állítani. de ez már nem az én szakterületem. Annyit tudok, hogy ez nekem működik csak nem elég erős a nagyobb távolsághoz de két vasbeton födémen keresztül szép tiszta hangot ad de azt írtad lakásban kell poloskának hosszabb távolságra alkalmatlan(tapasztalat) vagyis alkalmas de tiszta rálátás kell hozzá vagy az adó rést kell finomítani ha valaki ért hozzá tegye meg.
(#) pucuka válasza mrex hozzászólására (») Szept 26, 2010 /
 
vladcepes nyilván a varikap diódát kereste, merthogy erről beszéltél vele.
(#) kadarist válasza mrex hozzászólására (») Szept 26, 2010 /
 
[OFF]Akkor fordítva néztem a 9-est Drakula fórumtársunknak biztosan hasznos ez az infó Bocs, ezt nem hagyhattam ki[OFF]
(#) mrex válasza kadarist hozzászólására (») Szept 26, 2010 /
 
igen bár a 6-9 röl nekem más is eszembe jut hehehe
(#) mrex hozzászólása Szept 26, 2010 /
 
Egyébként én már nem ezekben a játékokban gondolkodom de korai még erről beszélni. Találtam egy direkt erre az fm adásra kifejlesztett ict de még nem jött meg kínából majd ha megjön, és be is jön akkor majd értekezünk. Az stereo adóchip elvileg 12 dollár volt csak még nem jött meg a légiposta bár már nagyon várom.
(#) mrex válasza kadarist hozzászólására (») Szept 26, 2010 /
 
hadd kérdezzem meg tőled hogy 115dBuV teljesítmény pl ezekhez a transmitterekhez képest kb mennyivel több ?
kösz
(#) pucuka válasza mrex hozzászólására (») Szept 26, 2010 /
 
Ez nem teljesítmény, hanem feszültség egyébként.
(#) mrex válasza pucuka hozzászólására (») Szept 26, 2010 /
 
ok az ic adatlapján szó szerint ez volt Pmax maximum RF power 115dBuV
(#) pucuka válasza mrex hozzászólására (») Szept 26, 2010 /
 
Esetleg olyat keress, hogy dBm. A 115 dBuV az kb 0.5 V.
(#) kadarist válasza mrex hozzászólására (») Szept 26, 2010 /
 
Erről van szó: Bővebben: Link?
(#) mrex válasza kadarist hozzászólására (») Szept 26, 2010 /
 
Igen erről
(#) kadarist válasza mrex hozzászólására (») Szept 26, 2010 /
 
Nem ismerem, de ilyen kis feszültség mellett tényleg csak transzmitter teljesítményt várhatunk tőle. Persze egy nagy érzékenységű, jó szelektivitású vevő+nyereséges antenna csodákra képes.
(#) mrex válasza kadarist hozzászólására (») Szept 26, 2010 /
 
Ismerni én sem ismerem épp azért rendeltem egyet hogy kipróbáljam más külföldi fórumokban 60m hatótávot adnak meg biztonsággal. Pl kollégiumi rádiókhoz vagy parkokban használják van egy egyel nagyobb másfél km es hatótávú típus de ahhoz már a megvásárláshoz is engedélyt kérnek.
Nekem a szinkörünkhöz ideális lenne kicsi a leírása szerint elég ügyes és még programozható is elméletileg programozva még a frekibe is bele lehet nyúlni a és 3 ezer forintban van csak még azt nem tudom hol van épp a világban bár visszaigazolták de még nem jött meg. Az antennáját miből csináljam?
Következő: »»   30 / 48
Bejelentkezés

Belépés

Hirdetés
XDT.hu
Az oldalon sütiket használunk a helyes működéshez. Bővebb információt az adatvédelmi szabályzatban olvashatsz. Megértettem