Fórum témák

» Több friss téma
Fórum » Poloska avagy vezetéknélküli mikrofon
Lapozás: OK   31 / 48
(#) pucuka válasza mrex hozzászólására (») Szept 26, 2010 /
 
Az adó kimeneti teljesítményét a terhelőellenálláson W -ban, vagy dBm -ben szokás megadni. Itt a dBV gondolom az üresjárási kimenőfeszültsége. Evvel a kimeneti ellenállás ismerete nélkül nem sokra megyünk.
(#) kadarist válasza mrex hozzászólására (») Szept 26, 2010 /
 
A hatótávolság éppen annyira függ a vevődtől, mint az adódtól. Tehát ha egy irányított antennát használsz, ami a transzmitter felé van fordítva, akkor extrém távolságok is áthidalhatók, aránylag kis adóteljesítmény mellett is. A vevőérzékenységről nem is beszélve.
(#) mrex válasza pucuka hozzászólására (») Szept 26, 2010 /
 
Az antenna ellenállására 50 ohm-ot ír az adatlap
(#) mrex válasza kadarist hozzászólására (») Szept 26, 2010 /
 
Hát az alkalmazás azt hiszem kizárja az irányított kivitelt.Itt emberek a ruhájukon fogják ezt hordani és nem biztosítható az adó és vevő irányba állítása. De ha az egytranzisztoros adó 20-30 m ig gond nélkül átvisz akkor talán vagy remélem ez egy kicsivel komolyabb lehet, mint pl az eddig taglaltak. bár ki tudja. De kísérlet nélkül sose tudom meg nem igaz? ha esetleg az antennáról adnátok infót azzal sokat segítenétek.
(#) kadarist válasza mrex hozzászólására (») Szept 26, 2010 /
 
Persze, színházi körülmények között az irányított antennának nincs értelme. De ha elvileg nézzük a dogot, akkor a vevőnél alkalmazott irányított antenna is sokat javít a hatótávolságon
(#) pucuka válasza kadarist hozzászólására (») Szept 26, 2010 /
 
A vezetéknélküli mikrofonoknál mindíg diversity vevőt alkalmaznak az üzembiztonság miatt. Reflexiós környezetben mozgó adó vétele csak ezzel a módszerrel oldható meg. (színházak, rendezvények, TV, rádió stb.)
(#) kadarist válasza pucuka hozzászólására (») Szept 26, 2010 /
 
Igen, ez a két antennás megoldás. Az előbb csak egy elvi eszmefuttatás volt a részemről adóról, vevőről, antennáról...
(#) vladcepes hozzászólása Szept 26, 2010 /
 
Köszöntem a választ meg a segítséget mindenkinek.
(#) kirally hozzászólása Okt 1, 2010 /
 
Sziasztok! megépítettem a következőt:.Bővebben: Link de nem tudom hogy 2n2222-es tranzisztor helyett lehet e BC182b tranzisztor tenni mert valahogy nem akar működni bc182 essel
(#) kadarist válasza kirally hozzászólására (») Okt 1, 2010 /
 
Működnie kellene BC-vel is. Próbáld meg egy másik példánnyal. Viszont jobban járnál egy másik kapcsolással. Ez nagyon fapados. ebben a topikban találsz példákat.
(#) kirally válasza kadarist hozzászólására (») Okt 1, 2010 /
 
Fm en hol lehetne fogni az adásátt?
(#) kadarist válasza kirally hozzászólására (») Okt 1, 2010 /
 
Akárhol lehet fogni a sávon belül, persze csak ha az adó frekvenciája bele esik a CCIR FM műsorszóró sávba. Próbálj hangolni a tekercs széthúzásával- összenyomásával.
(#) kirally válasza kadarist hozzászólására (») Okt 1, 2010 /
 
ok kösz.
(#) MetexM hozzászólása Nov 3, 2010 /
 
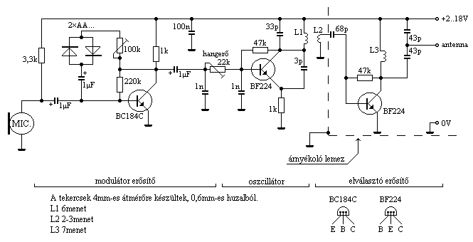
Sziasztok, Megépítettem a skori 1987-es régi vezetéknélküli-mikrofonját, mivel úgy véltem ez a legegyszerűbb az oldalán. Miután összeraktam próbáltam életre kelteni, de nem sikeredett. Meg tudnátok mondani hogy hol lehet a gubanc? Az L1 tekercs adatait lenne kedves és leírná valaki, mert nem láttam az oldalon feltüntetve?! Köszi!
(#) hackerfish hozzászólása Nov 4, 2010 /
 
Sziasztok!
Két kérdésem lenne:

Megépítettem ezt az IC-s rádiót (poloska.gif)
De nem akar működni. Először IC foglalat nélkül, majd foglalattal + új IC-vel. De így sem volt jó. Bevittem a suliba megmutatni a rendszergazdának, de ő sem látott benne elkötést. Nem lehet, hogy a kapcsolásban van a hiba? Képek: 1.jpg, 2.jpg

Építettem egy komolyabbat is (fmado3.gif)
Ez klasszul működik, csak nincs hozzá dobozom. Doboz nélkül meg elhangolódik, ha valamihez hozzáérek.
A méretei: 15 * 3,5 * 3,5 cm, de ilyet nem találok, és amik vannak drágák. Miből lehetne hozzá dobozt készíteni? Nincs valami ötletetek?
(#) hackerfish válasza kirally hozzászólására (») Nov 4, 2010 /
 
Szia!
Egy hasonló kapcsolást nekem sem sikerült működésre bírnom.
Ha végképp nem sikerül, próbáld meg ezt.
Szintén elég egyszerű kapcsolás, és működik is.
(A képen lévőn nincs trimmerkondi, a tekercsel lehet hangolni.)
(#) telectro válasza hackerfish hozzászólására (») Nov 4, 2010 /
 
Dobozt a legkülönfélébb anyagokból..., de ehhez jó lenne tudni, hogy mekkora lett a cucc.

Mert ha nagyon miniatűr akkor mondjuk egy USB pendrive házba, ha nagyobb egy mobiltelefonba, vagy szappantartóba, stb.
(#) hackerfish válasza telectro hozzászólására (») Nov 4, 2010 /
 
Leírtam: "A méretei: 15 * 3,5 * 3,5 cm".
Mérmint a doboz belselyének kellene minimum ekkorának lenni.
(#) hackerfish válasza MetexM hozzászólására (») Nov 4, 2010 /
 
Szerintem tölts föl róla képet, hátha észrevesznek rajta valamit a szakik!
(#) MetexM válasza hackerfish hozzászólására (») Nov 4, 2010 /
 
Köszi! itt a kép.

skori.png
    
(#) bbatka válasza MetexM hozzászólására (») Nov 4, 2010 /
 
A tekercset 6-os fúrószárra tekerd. kb.0.4mm huzalból.
(#) telectro válasza hackerfish hozzászólására (») Nov 4, 2010 /
 
Oh, bocsi, elveszett az 3 szám a sok információ közepette.
Hát nem építetted kicsire ahhoz képest, hogy poloskáról van szó

Szerintem tervezz hozzá egy kis panelt amin viszonylag zsúfoltan vannak a cuccok és akkor simán belefér egy pendrive vagy egy mp3 lejátszó házába.
(#) gg630504 válasza hackerfish hozzászólására (») Nov 4, 2010 /
 
Addig örülj, amíg az sn74ls13-as kapcsolás NEM működik.
Hangolhatatlan szikraadó.
(#) hackerfish válasza MetexM hozzászólására (») Nov 4, 2010 /
 
Én fényképre gondoltam.
Arról, amit összeraktál.
(#) hackerfish válasza telectro hozzászólására (») Nov 4, 2010 /
 
Nem tervezem poloskának használni.
Egyenlőre szeretném kipróbálni egy dobozzal a hatótávolságot, meg úgy egyáltalán, h jól használható -e, aztán ha igen, lehet hogy megépítem kicsiben is.
Csak kellene valami jó ötlet, hogy miből csináljak dobozt, vagy minek van ilyen méretű doboza?
(#) hackerfish válasza gg630504 hozzászólására (») Nov 4, 2010 /
 
Kár.
Pedig már örültem, hogy milyen kicsi, és egyszerű adót lehetne vele építeni.
De akkor tulajdonképpen ez az IC mire való? Nem rádióadónak lett kitalálva?
(#) gg630504 válasza hackerfish hozzászólására (») Nov 4, 2010 /
 
Logikai áramkör.
4 darab 2 bemenetű 'kizáró vagy' kapu nyitott kollektoros kimenetekkel.
http://wiki.ham.hu/index.php/Logikai_%C3%A1ramk%C3%B6rcsal%C3%A1dok...logika
Kristállyal, a kimenetet alaposan szűrve, távíró adónak talán. De ez olyan 'jobb kézzel a bal fület'.
(#) hackerfish válasza gg630504 hozzászólására (») Nov 5, 2010 /
 
Értem. A linket amit küldtél, már korábban megkaptam, és olvasgattam is, de azért köszi!
(#) hackerfish válasza (Felhasználó 15355) hozzászólására (») Nov 5, 2010 /
 
Köszi, ennek utánanézek, hogy árulják -e valahol a környéken!
(#) telectro válasza hackerfish hozzászólására (») Nov 5, 2010 /
 
Pl. tik-takos dobozba is lehet építkezni.
Még méret választék is van belőle

100_4367.JPG
    
Következő: »»   31 / 48
Bejelentkezés

Belépés

Hirdetés
XDT.hu
Az oldalon sütiket használunk a helyes működéshez. Bővebb információt az adatvédelmi szabályzatban olvashatsz. Megértettem