Fórum témák
» Több friss téma |
Akkor gondolom a 470 nanofarados kondenzator is folias ugye?
Hello!
Természetesen.. De ha most minden alkatrészt egyenként megkérdezel, akkor megkaparom magam.. természetesen látható, hogy a polarizált kondik elkó, a nem polarizáltak fóliák. Kerámia kondit, csak kis kapacitásút használunk, és csak olyan helye, ahol nagyfreki van, vagy zavarszűrés. Ahol időzítések vannak, oda célszerűbb a fólia kondi.. üdv! proi007
Orulok, es halas vagyok, hogy segitesz. Tobb kerdesem egyelore nincs. Megegyszer koszonom.
Sziasztok,a következő kérdésem lenne,adott egy időzítő áramkor(fotón mellékelt) ami ha jelet kap,behúzza a képen látható relét,x ideig.Ezt szeretném megcsinálni állíthatóra,a képről épp hiányzik egy 22µF es kondi.A lényege végülis az hogy jelet kap,kapcsol,x másodpercig,akármeddíg marad rajt a jel nem kapcsol újra,csak ha a jelet megszüntetik,és újra megkapja.Az sem gond ha van valakinek ilyenre kapcsolása.köszönöm
Hello!
Azért az X időt megírhattad volna, de.. A kondit töltő( vagy kisütő) ellenállás kel változtatható értékűre cserélni. De egy hasonló áramkört rajzoltam az imént itt. (esetleg a 470kohm-ot kell változtatni. üdv! proli007
üdv
nekem autóba kellene 1 késleltető pl. ha beindítom a verdát 2-3 másodperc múlva bekapcsolódnának a lámpák esetleg potival lehetne állitani az időt
Hello!
Ez a topik, kikapcsolás késleltetésről szól.. De az 555-ös topikban, számtalan kapcsolást találhatsz. Pld, ezt is.. üdv! proli007
sziasztok
Vettem egy házilag összeszerelhető időzítő kapcsolót, ami egy negatív impulzus hatására számol vissza és megszakítja az áramkört. Úgy szeretném megoldani, hogy autóban a gyújtás ráadása után induljon, tehát gondolom valami impulzus adó dolog kellene nekem.
Hello!
Egy egyszerű tranzisztorral, megfordíthatod a gyújtásjelet, hogy az lefutó él legyen. Gyakorlatilag bármilyen tranyót használhatsz, csak NPN legyen. üdv! proli007
az nem igazán jó megoldás szerintem, mert ha tovább marad rajta a negativ akkor nem kapcsol ki a kapcsoló, hanem mindig előről kezdi a visszaszámolást.
Hello!
Az mindig attól függ, hogy újraindítható, vagy nem újraindítható kapcsolású az időzítő. Előfordulhat, hogy ezt meg lehet választani. Ha nem, akkor ahogy Mex is rajzolta, triggerelni kell. (Persze fogalmunk sincs mit vettél..) A 182 és az 1N4007 megfelelő. üdv! proli007
Ilyet vettem
ezt kellene ugy megcsinálni, hogy ha ráadom a gyújtást akkor kezdjen el visszaszámolni, majd szakítsa meg egy izzónak az áramkörét. Ehhez jó mex rajza, a bc182 es és 1N4007 es cuccokkal?
Hello!
Tekintve, hogy nincs rajza (vagy legalább leírása), elég nehéz megmondani. De vélhetően jó lesz hozzá. De kipróbálni hamarabb lehet, mint ezt itt leírni... (Alkatrészek jók, mint írtam) üdv! proli007
Szia,nem tudod melyik lehet,a képemen,a töltő ill,kisütő ellenálás?
Hello!
Sajnos a képből nézve fogalmam sincs. De leggyanúsabb az lesz, aminek a kondival van közös lába. Mivel a kapcsolásban nem sok alkatrész van, egyszerűen kipróbálhatod szép sorba az ellenállások cseréjét, mondjuk a meglévő kétszeresére. Ha az idő, a kétszeresére nőt, nyertél.. üdv! proli007
Kipróbáltam mex áramkörét. Nem jó. Még rajtahagyom a pozitivon, akkor nem kapcsol ki a relé. Tehát behuzva marad. Ha leveszem, a pozitivról, akkor szakítja meg az áramkört a beállított idő után.
Mellékletben a kapcsoló rajza.
Jó lett csak fordítva raktam be a kondit.
Köszönök mindent!
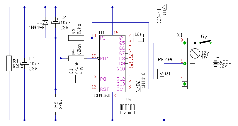
Mégsem jött össze ez a projekt. Tud valaki mutatni egy nagyon egyszerű kikapcsolás késleltető kapcsolást? Autóba gyújtás ráadása után kb 5 perc múlva bontja az áramkört. Egy pár wattos izzó negatív pólusát kellene kapcsolnia.
Hello!
Nem kell mindjárt más irányba szaladni, ha valami nem megy.. Alakítsd át így a kapcsolásodat, és működni fog. (A kondi egy 10µF/25V-os elko. Tranyó, meg lehet bármilyen NPN) üdv! proli007
Megcsináltam a cuccot. Igaz csak 1µF kondival. Elvileg C3374 npn tranzisztorral. úgy világít az izzó ha rárakom a nyújtásra és hozzáérintem a szálat, de viszont nem alszik el a lámpa és a tranzisztor melegszik.
Azért gondoltam a más irányba szaladást mert tegnap szerintem el is rontottam az időzító kapcsolót amit vettem. Mert tök süket lett.
Már megoldottam.
![]() Mégegy kérdés. Ez az áramkör mellé lehet berakni mégegy olyan áramkört ami villogtatja az izzót miközben késleltetés zajlik? Lehetőleg ne IC s legyen. köszi Bocs a sok kérdésért, amatőr vagyok e téren. Idézet: „Már megoldottam.” Mégis hogyan? Mindkettő utóbb feltett áramkör képes lenne kapcsolni a késleltetőt, annak rajza alapján, hacsak nem követtél el szarvashibát.
Úgy oldottam meg, hogy proli007 rajzából készítettem El a cuccot. Késleltető amit vettem, az nincs. Csak a kollega áramköre, oda raktam be a 10 ľF helyett egy 2200 és egy 3300 ľF asszem 230V os kondit, így kb 2 és fél percig világít az izzó.
Így most műxik.
Hello!
Jó ég! Most már fogalmam sincs, miről beszélünk. Vagy nem tudlak követni. De mi lesz ez a számomra értelmetlen valami, ami tranyós legyen, és villogjon 5 percig? :no: üdv! proli007
Akkor megpróbálom előről elmesélni mit csináltam.
Amit küldtél kapcs. rajzot azt építettem meg úgy, hogy a 10 µF kondi helyett egy 2200 µF és egy 3300 µF kondit kötöttem sorba. Így kb az izzó 2 percig világít. Amit legelőször írtam késleltető kapcsoló az nincs, csak a te kapcsolásod amit küldtél. A tranyo megfelelő lábára kötöttem az izzót. Izzó másik fele pedig a pozitivon van. Így szépen működik a dolog. A villogásra visszatérve pedig úgy gondoltam, ha működik a késleltetés, akkor kellene az áramköröd mellé még egy villogtató áramkör is. Remélem érted.
Hello!
Az, hogy "Így szépen működik a dolog." kissé kételkedem. Kivétel, ha az ominózus izzó igen kicsi, vagy egy Led dióda. Mert a végén lassan halványodik le az izzót, és fűt a tranyó. Persze ha áram is van. Öt percre, pedig már nem időzítünk kondival, hanem számlálóval. De akkor legyen már egy olyan kapcsolás is, ami késleltet és villog is. De nem tranyóval. Bár az IC-ben is tranyók vannak, csak nem kell egy kazallal össze-vissza drótozni. üdv! proli007 |
Bejelentkezés
Hirdetés |















