Fórum témák
» Több friss téma |
Miért jó a 2A-es munkapont?
Ott már a munkapont nem lineáris. AZ A osztálynak nem az a lényege,hogy minél jobban fűtsön, de ezt tudod. Illetve a kimeneti illesztés és a várt teljesítmény a meghatározó.
A 2A példaként szolgált. Szerintem 1,5 felett már felesleges (van aki 1,7A mellett járatja). A tervező eredeti ajánlásai lehetnek a legjobbak.
Ajaj! Ugy latom tobben is felreertelmezik az ok okozati osszefuggeseket ennel az A osztalyu JLH erositonel.
Ha valaki szeretne megepiteni ezt az erositot akkor eloszor azt kell(ene) tudnia, hogy mekkora a hangsugarzojanak a nevleges impedanciaja. Ez azert fontos mert ennek a parameternek es az elvart max. teljesitmenynek a figyelembevetelevel lehet meghatarozni a szukseges tapfeszultseg es nyugalmi aram erteket. Ezek alapvetoen meghatarozzak a szukseges trafo es tapegyseg tulajdonsagait/mereteit. Ha ez megvan akkor johet a szukseges hutofeluletet meghatarozasa figyelembe veve a vegtranzisztorokat is. Nem forditva csinaljuk, azaz nem a gombhoz vesszuk a kabatot! Persze bizonyos kiveteles esetekben tortenhet forditva is a tervezes, de ez mar sokkal inkabb specialis esetekre vonatkozik es tobb ismeretet/gyakorlatot feltetelez. 2A-es nyugalmi aram siman elkepzelheto (es szukseges is) ha a terhelo impedancia relative alacsony. Adott teljesitmenyhez alacsony terhelo impedancia eseten szukseges a nagy nyugalmi aramerosseg kulonben nem tudja az erosito leadni az elvart max. teljesitmenyt ha szukseges lenne. Tessek utananezni az erosito mukodesenek! Az olvasas nem szegyen.
Előző oldalon van egy táblázat erre vonatkozóan. 8 ohmra 1,2A-t és 27V-ot ír.
Kicseréltem a jack-et mostmár nem recseg
Viszont a kimenő teljesítményt nagyon kicsinek találom . Telóról hajtottam meg lehet, hogy kicsi a jel? Esetleg egy műveleti erősítő segítene?Köszi
Kifelejtettem, a tápfesz 26V a nyugalmi áram 1.1-2A. A kicsatoló kondi pedig 2200uF.
Hát ez nem házibuli erősítő. Milyen hangsugárzóval hallgatod?
Azt tudom, hogy nem arra van kitalálva
Egy kb 2-3W-os 8ohm-os hangszóróval teszteltem de szerintem 2W-nál nem jön ki több belőle
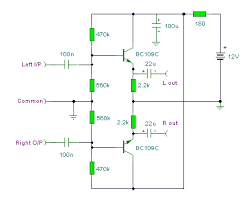
A JLH sajnos nem elég érzékeny, én annó akartam elé tenni egy kis előerősítőt, nekem sem hajtotta ki rendesen a jelforrás. JLH bácsinak van is ilyenje, két tranzisztor kell bele, azt hiszem BC109-ek, valahol meg is van a rajza is meg a nyák terve is.
Szerk: Azt hiszem ez az. Bővebben: Link De csinálhatsz elé egyszerű OPA-val is.
Ahham, megvan Bővebben: Link
Értem köszi a válaszod.
Esetleg még azt meg tudnád mondani, hogyha a boltba nem kapod bc109-et akkor mit kérjek helyette? Vagy ez nem egy kifutott típus?Szerk.: Melyik lenne jobb hangzás szempontjából ez a kapcsolás, vagy egy egyszerű műveleti előerősítő?
Ha itt visszakeresel, akkor elvileg megvan ez az előerősítő. Van hozzá nyákterv és stabilizált táp lm317-el. Talán hapro keze munkája. Egyet készítettem én is, de nem használtam, amíg hallgattam az erősítőt.
Hoppá, meg is van: JLH előfok.
Köszi már csak kapcsirajz kéne
Vagy ez a #810244-es hozzászólásban csatolt kapcsirajz továbbfejlesztett változata? És akkor mi lenne jobb egy ilyen tranyós előerősítő vagy műveleti erősítővel lenne jobb??szerk.: Most látom csak, hogy a panel fele a tápot szolgálja akkor márcsak az a a kérdés h műv erősítő vagy tranyós előfok??
Ez így van, ezt írtam az előbbi hsz. ben. A teljesítmény a hangszóró és a TRANZISZTOR határozzák meg a munkapontot. Lehet 2 A, de az a 2N3055-nél már nem lesz a lineáris szakaszban.
Hát hogy tranyós vagy műveleti, azt nem tudom. Talán ehhez a tranyós illik jobban. Egyszerűen ki kell próbálni. a rajz nem tudom, hol van. Régen építettem meg. Szerintem itt visszapörgetve, avyg rákeresve megtalálod.
Halkan jegyzem meg, mint abszolút hobbista, hogy hangra is be lehet álíltani. Úgyis az a lényeg, hogy tetszen, nyilván a fizikai korlátokon belül.
A műveleti erősítővel egyszerűbb és ha jó minőségűt használsz megleszel elégedve. ( kis zaj,kis torzítás, fázismenet a 10Hz-20Khz közt egyenes legyen, 1 szeres erősítés kb. 1 Mhz-nél- ennyi egyszerre).
Itt a hang a lényeg valóban. De ez a beállítás nekem így nem ment, nem vettem észre különbséget néhány tized A-nél. Lehet a hallásunk nem egyforma. Nagyobb torzításokat már lehet hallani,de ha tized százalékot vagy alatta szeretnénk már nem lehet füllel.
("egyszerű hobbista": Senkit sem szándékoztam megsérteni)
Nem a megsértődés miatt írtam, hanem a szemlélet és a technikai felkészültség tekintetében. Nekem, ahogy már írtam 1,3A felett már ha jól rémlik, semmi különbség nem volt a hangot tekintve (8ohmos Videoton hangládáim vannak (DC2050). Ugyanígy próbáltam több meghajtó tranzisztorral, de azokkal sem volt semmi extra. Lehet, hogy egy nagyon érzékeny, mondjuk Fostex, sugárzón másképpen szólna. Sajnos ezek a ládák nem igazán alkalmasak pár wattos erősítőkhöz a meglátásom szerint(félreértés ne essék, ezen is jól szólnak). A HTA30 már jól kihajtja őket. Mivel nagy bordám van, 35V körüli feszültséggel, bátran tekergettem a nyugalmis trimmert. Amúgy, bár szerintem jó a hallásom, messze nem vagyok vájtfülü.
Idézet: „Lehet 2 A, de az a 2N3055-nél már nem lesz a lineáris szakaszban.” Ezt honnan talaltad ki? Valamelyik katalogusadatbol? Ha igen akkor melyikbol?
Igen a katalógust is megnézheted!
Egyébként,ha olyan kíváncsi vagy mérd meg, biztosan tudod ,hogyan kell. Megfogsz lepődni, hogy igazam van. De járj utána és azután írj!
Tovabbra is erdekelne melyik katalogus adatbol vontad le a kovetkeztetest es hogyan? Nem csak a sajat, de masok okulasa vegett is kerdezem. Koszi!
Te mit értesz azon, hogy nem lesz lineáris szakaszban?
Esetleg nem tudja valaki, hogy az előző oldalon catolt előerősítőnek menyi a max torzitása?
Ha arra a kétranzisztorosra gondolsz, akkor annak nagyon kicsi. 0,05 % körül lehet.
Egy kicsit gerjed a bemenet ha szabadon van de amit jel megy rá eltűnik a zúgás. Mit csináljak, hogy ha a jack szabadon van akkor se legyen?
köszi!
Ha jól értelmezem akkor nincs potméter a bemeneteden ?
Idézet: „ha a jack szabadon van akkor se legyen” Létezik olyan jack aljzat is ami kapcsolós így ez ha úgy van bekötve nincs benne a dugó akkor rövidre zárt lesz a bemenet ,így nem hinném hogy lesz bármi zaj is .
Nincs potméter a bemeneten és ez egy sima jack csatlakozó de eza brumm elég zavaró mivel lehetne eltüntetni?
Hát ez lehet akár rossz kábelezés is. Nincs egy képed az erősítőről?
Most ugrik be, hogy van a föld kábelezve? A jack csak egy ponton csatlakozik a földhöz, vagy mindkét panelen?
Ez brumm ami van az előbb zúgást irtál!
Tegyél föl egy képet róla amin láthatóak a dolgok és akkor talán könnyebb válaszolni. |
Bejelentkezés
Hirdetés |




Viszont a kimenő teljesítményt nagyon kicsinek találom
. Telóról hajtottam meg lehet, hogy kicsi a jel? Esetleg egy műveleti erősítő segítene?
Esetleg még azt meg tudnád mondani, hogyha a boltba nem kapod bc109-et akkor mit kérjek helyette? Vagy ez nem egy kifutott típus?
Vagy ez a #810244-es hozzászólásban csatolt kapcsirajz továbbfejlesztett változata?
akkor márcsak az a a kérdés h műv erősítő vagy tranyós előfok??





