Fórum témák
» Több friss téma |
Fórum » Subwoofer szűrő
Sziasztok!
Csinaltam egy melynyomo ladat a hazimozi rendszeremhez mert a gyarilag hozza tartozo nagyon gyenge volt. Egy hidalt tda2030 benne az erosito es annyi a gondom hogy a hazimozibol mar erositett kimenet jon ki (kb 10w lehet) a melynyomomnak meg az sok. Hogyan lehet ezt lecsokkenteni?
Például egy egyszerű feszültségosztóval. Egy 10k potenciométer egyik végét rákötöd a hangkimenetre, másik végét a földre, a közepén pedig leveszed a leosztott feszt.
Avagy szétkapod az erősítőt, és megkeresed a még nem erősített mélynyomó csatorna jelét, és kivezeted azt.
Kossz!
Ez a potmeteres megoldas tetszik Nem szeretem szetbarmolni azt ami gyari es mukodik ugy ahogy van.Linearis vagy logaritmus potmeter kell bele? Ja, egy sima ellenallassal nem lehet megoldani? Ugy ertem, hogy a hangkimenetre rakotok egy ellenallast es ugy a tda erositomre.
Nem!
De 2db ellenállással már meg lehet oldani. De minimum a kisérletezéshez potméter kell, hogy be tudd lőni, hogy mikor maximumon van az erősítő többi kimenete -front rear center- akkor legyen maximumon a TDA végfokod kimenete is. Minden képen azt javaslom, hogy nyúlj bele egy picit az eredeti erősítőbe, mert ezzel az ócska megoldással a torzítást is átviszed egyik erősítőből a másikba, majdan szépen felerősíti azt is a TDA végfok. Lineáris potit javaslok próbálgatásra, a logaritmikussal nehéz beállítani a megfelelő osztásviszonyt, és elég hamar elég csúnya vége lehet a TDA végfoknak. (pl ha durván túlvezérled a bemenetét , amit lássunk be: nem nehéz egy log. potenciométerrel)
Kossz a tanacsot, de en maradok inkabb a potmeteres megoldasnal. Ha az nem jon be, akkor majd megprobalom amit tanacsolsz. Szoval akkor egy 10k linearis potmeter bal laba az eredeti erosito hangkimenetre, kozepso laba a tda bemenetere, a jobb laba meg testre, es akkor ezzel allitani tudom a bemeneti jelszint erosseget is, ugye?
Nem, ezzel CSAK azt tudod állítani. ("ezzel allítani tudom a bemeneti jelszint erosseget IS, ugye?")
Illetve közvetett módon a TDA végfok alsó határfrekvenciájára is hatással lesz, de csak elhanyagolható mértékben.
Oke, kossz! Akkor megcsinalom amint lesz idom ra.
Helló!
Erről a kapcsolásról lenne szó Bővebben: Link Belekezdtem az építésébe, de hány mA lesz az áramfelvétel? A trafót is én tekerem neki, hány mA-osra tekerjem meg? Illetve én TL072-vel szeretném összerakni, ez ellen valami kifogás (a +/- 12V-ot biztosan bírja, mert 15V a max feszültség amit kibír.) ??? Illetve a nyákrajz hányszor hanyas? Más kérdésem nem is lenne, valami ötletetek van?
Senki sem válaszol
? Topi legalább akkor te válaszolj a privátra, mert elvileg te vagy a kapcsolás atyja Köszi
Ha te tekered neki a trafót, akkor készíts egy 1-5 VA-es tekercset kb, és kész. Ha nagyobb lesz, az csak jobb. Áramot nem nagyon fog leadni, de a stabil tápot meghálálja.
Sziasztok .
Egy kis segítségre lenne szükségem az alábbi kapcsolásban Bővebben: Link Jelen kapcsolásból csak a frekvencia váltó része kellene amit lehet szabályozni,. De sajna nem igazán tudom kibogozni melyik a kimenet , és melyik alkatrészek kellenek hozzá pontosan ha az ic kimaradna. Vagy egy szabályozható Passzív szűrő kapcsolás is megtené segítség ként. Vagy esetleg a csatolt kapcsolás erre szolgálna ? köszönöm.
Szisztok
Egy kis segítség kellene ebben a kapcsolásban Bővebben: Link . A 22K sztereó potit kiszeretném hagyni de hogyan (max hangerő) ? És a 10R ellenállás az 10 Ohm -lenne?
Az nem a hangerő, hanem a vágási (nem a Feri.
) frekit állítja. Egyszerűsítve, hogy milyen mélytől vigyen át az erősítő.Ezt nem érdemes kihagyni belőle. A 10R az 10 Ohm.
Köszönöm. Lenne még egy kérdésem Bővebben: Link . Tápegységet készítem jelenleg és 2*10V Ac -ból buferolva let +-13V GND-hoz visszonyítva, (+/--on 27V) TL ic - helyet NE5532 használok , Nem lesz túl nagy a 13V ?
Sziasztok!
Nagyon sok sub szűrős téma van, fel is mérgesített, hogy nem tudom melyikbe tegyem fel a kérdést... Megépítettem, az egyik sub filteres témában is nagyon sokat tárgyalt szűrőt (csatolmány) de nekem sem működik! Meg lett építve az eredeti is és a feljavított változat is. Egy választ szeretnék, hogy aki ezt építette meg, annak működött-e vagy ha nem akkor milyen kapcsolást ajánl, ahol lehet állítani az alsú és felső vágási pontot?
Egyszerűen linkelhetted volna a hsz-om: Bővebben: Link.
És itt van egy vélemény: Bővebben: Link. Azóta nem használtam, már azt sem tudom, hol van A hangja jó volt, arra emlékszem, és jól be lehetett állítani. A többit leírtam a linkelt hsz-okban.
Oké, akkor ezek alapján a jövőhét közepe felé újból megpróbálom összeépíteni. Majd akkor beszámolok a fejleményekről! Nagyon fontos lenne, hogy működjön!
Köszi az infót, üdv! Szerk.: Írod, hogy a potit azt az elvi alapján kössük be, ne a nyákterv alapján. Ez az eredeti verzióra vonatkozik, vagy a te verziódra? Azt akarom kihozi ebből, ha kompletten megépítem csak a beültetési rajzod alapján, akkor annak úgy rendben kell lennie, igaz?
Az előző hsz-om azért írtam, hogy egy véleményt már kapj
Attól ha vársz, talán ír még valaki. Ezen az oldalon volt az eredeti kapcsolás: Bővebben: Link. Nem tudom, hogy még fent van-e, kicsit szét kellene nézni, mert a 2009-es hsz-omban lévő link már nem megfelelő helyre mutat... Meg belinkelem, hogy melyik nyáktervet készítsd el, mert egy-az-egyben ez volt fent az electronics-lab.com-on is, csak én átmásoltam Eagle-be. Bővebben: Link. A kondik értékét több kondi párhuzamos kötéséből pontosan állítsd össze.
Oké, rendben, köszi a segítséget, a jövőhét elején megépítem a kapcsolást teszt jelleggel, aztán ha tényleg működik, ahogy kell, akkor a rendes nyákra is kimarom, ahol több hasonló áramkör kerül 1db nyákra.
Lenne egy elég fontos kérdésem.
Mekkora a méretei ennek a nyákrajznak, hányszor nanyas a kép? Valaki gyorsban mondjon már valami infót, nyomtatnák ^^ köszi
Helo!
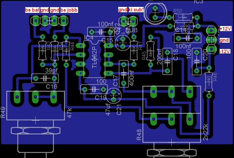
Na megépítettem, ma egész nap ezzel a kapcsolással foglalkoztam és semmi. Eléggé mérges vagyok, hogy nem működik és elvette az egész napom. Amit linkeltél beültetési rajz, az alapján építettem meg. A 200 és 400nF-os kondikat 100nanosok párhuzamba kötésével valósítottam meg. Van valami tanácsod, mit kezdhetnék ?
A 400 nF helyére csak 320nF kell.
De ennek menni kell, rakj fel képet a nyákról. Valami nem jó. Négyszer raktam össze eddig, mindig más nyákra és mindig jó volt.
Rendben, holnap du. csinálok képeket! Ja és akkor a 400nF helyett megpróbálok 320-at összerakni.
Helo!
Kikötöttem az egyik 100nF-os kondit a 4db közül, ami párhuamosan voltak kötve, így 300nF van ott. Annyi változás történt, hogy: Alapból én a hifi hangfalkimenetére kötök egy quad 405-öst és arról szoktam halytani a mélyládát, az erősítőt max 4-es hangerőig veszem fel. Most a quadból kimenő jelet kötöttem be a panelon a jel bemenetre, a jobb és a bal oldalát is rákötöttem, a kimenetre pedig ráraktam a mélyládát. Tapasztalat: A panel "működik" viszont mégsem jó, mert akkorát csillapít, hogy nem tudom mit lehet vele kezdeni, ha az erősítőn felveszem maxra, 9-re a hangerőt, füllel hallhatóan nem lesz hangosabb a mély. Ja igen ha nincs subfilter, akkor 4-es hangerőn a mély olyat szól, hogy nem merem tovább tekerni, féltem a hangfalat, ha meg be van kötve a subfilter, akkor oda kell a hangszóró elé tennem a fülem, hogy halljam, hogy szól-e. És csak úgy lehet hallani, ha mind a két poti közel teljesen fel van tekerve 90%+ A sztereó potinak 22K-snak kellene lennie, nem hiszem, hogy sokat befolyásolna, nekem 2x25K-s van. Valami tipped van, mi lehet a gond?
Ha LED világit, akkor lehet, hogy fordított tápfeszültséget kapott az IC. Nézd meg, hogy az adatlapjában melyik lábra megy a +12V, és melyikre a GND! Szerintem ez lesz a hiba. Én is csodálkoztam még anno, hogy a LED nem is világíthatna, mert fordítva van bekötve, de mivel nem akartam változtatni az eredeti nyákterven semmit, ezért egy-az-egyben lemásoltam, még ha hibásan is. Aztán készitettem egy kisebb tervet, és azon épitettem meg a kapcsolást. Azt pedig nem raktam fel, mert nem szerettem volna érte felelősséget vállalni. Amit pedig felraktam, azt azért raktam fel, mert egy-az-egyben lett lemásolva a nyákterv, tehát nem az én munkám.
Az IC jól van bekötve, nem kap fordított tápfeszt. Esetleg email-ben el tudod küldeni az általad készített tervet, ha itt nem akarod publikálni?
A led az folyamatosan világít, az általad átrajzolt (kék) beültetési rajz alapján forrasztottam be, viszont egy másik rajzon épp ellentétesen van beültetve.
A 25k –ban a 22k benne van szóval jó, meg különben is jó a 25k-s poti, ezt lehet kapni.
A -12V vezetősávja a 10r után elég sovány, lehet nem is vezet? Hangkártya kimenetről illik meghajtani, vonalszintű jel kell neki.
Idézet: „Most a quadból kimenő jelet kötöttem be a panelon a jel bemenetre, a jobb és a bal oldalát is rákötöttem, a kimenetre pedig ráraktam a mélyládát.” Ezt a szűrőt a hifi és a quad közé kell tenni jelen esetben!
Igen, figyeltem én is, de nincs szakadás.
Igen, tudom, hogy oda illene, de az egy nagy macera lenne - lesz, mert így is ki fogom próbálni, csak így elsőre ez volt a legegyszerűbb. Még lehet, hogy ma délután meg fogom tudni oldani, ha nem, akkor csak holnap, de mindenféleképpen le fogom írni a tapasztaltakat. |
Bejelentkezés
Hirdetés |




Nem szeretem szetbarmolni azt ami gyari es mukodik ugy ahogy van.
? Topi legalább akkor te válaszolj a privátra, mert elvileg te vagy a kapcsolás atyja

) frekit állítja. Egyszerűsítve, hogy milyen mélytől vigyen át az erősítő.
















