Fórum témák
» Több friss téma |
- Ez a felület kizárólag, az elektronikában kezdők kérdéseinek van fenntartva és nem elfelejtve, hogy hobbielektronika a fórumunk!
- Ami tehát azt jelenti, hogy a nagymama bevásárlását nem itt beszéljük meg, ill. ez nem üzenőfal! - Kerülendő az olyan kérdés, amit egy másik meglévő (több mint 17000 van), témában kellene kitárgyalni! - És végül büntetés terhe mellett kerülendő az MSN és egyéb szleng, a magyar helyesírás mellőzése, beleértve a mondateleji nagybetűket is!
Azok tranzisztorok vagy FET-ek. A diódákat azért mérd ki a kimenetnél.
Nem túl nagy teljesítményű ipari cső (18040), szélessávú pentóda. Körülbelül arra, mint egy EF80 -at
Megvan az mire jó. Az nem "ellenbrumm" hanem egyszerű relé vezérlés. Azaz egyfajta mute-bekapcsolás késleltetés. Egyszerűen ez kapcsol egy relét, amivel a végfok kimenetet lehet mondjuk megszakítani, vagy akármit.
Én sem hallottam még ilyesmiről azért is érdeklődtem..kár érte pedig jó lett volna pláne,ha működőképes...
Sziasztok!
Szükségem lenne egy 5-40 percig müködö idözitör. 555-ös icének ez sok lenne? Igaz? Ugy szeretném ha müködne hogy ha be kapcsolom akkor menne a beállitott ideig és ha letelik az idő akkor csak akkor indul ujra ha lekapcsolom a kapcsolot és vissza. Ha meglehet ezt oldani. De ha csak nyomogombos megoldás az egyszerübb akkor az. Nem kell hogy 100% pontosságu legyen az idő. Köszi
Szijasztok
egy ötletet szeretnék kérni:Van egy servo vezérlőm amiben van 1x556 os és egy 10kohm os potméter úgy működik hogy ahogy tekerem a potenciométert úgy fordul el a servo...tehát az 1Kohm az az egyik vég állás az 5Kohm a közép állás és a 10Kohm pedig a másik vég állás.Valami ilyesmi dolog kellene nekem tranzisztorokbol hogy mondjuk 3 tranzisztor 1x 1khom os ellenálásal 1x5Kohm os ellenállásal és 1x10kOhm os ellenálásal ...de van egy feltételem hogy csak 2kábelem van ami a bázisra köthető 2x 5V (van egy pic em és arra szeretném rákötni és csak 2 szabad láb van ezért csak 2x 5V) előre is köszönöm
Milyen tápot használsz hozzá, hogy "kissé búg"?
Szia!
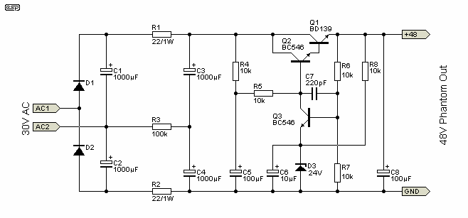
A fenti rész nem fantomtáp, hanem egy koppanásgátló távvezérlő egység, ami bekapcsoláskor késleltetve adja ki a tápot az AUX kimenetre, ha elmegy a hálózati feszültség egyből lekapcsolja az AUX jelet. Ezt fel lehet használni pl. egy végfok távvezérlésére a ki- és bekapcsolási tranziensek elkerülésére. Ha fantom tápot szeretnél, itt van a bekötése a mikrofon csatornába(A szerző ugyanaz): Bővebben: Link A hozzá való tápegység: Bővebben: Link Szerk.: Látom már rájöttél.
Bocs a rosz fogalmazásért
....nem igazán vágom a "szakszavakat" nem erre gondoltam hanem egy ilyenre: http://media.photobucket.com/image/usb%206.3%20jack%20cable/selecti...97.jpg csak persze két darab 6.3mm-es véggel....remélem így érthetőbben tudtam elmondani....ui: kössz a gyors reakciót!
igazából a keverőpoltomból kijövő hangot szeretném usb-n keresztül a gépbe vezetni....mostanában rengetegen ezt használják és azt mondják hogy sokkal jobb mintha a hangkártyámba vezetném.....
Ez attól függ, hogy az USB-s "hangkártya" jobb-e mint az alaplapi. Ez nem törvényszerű.
Vettem egy 3VA-es 2X18V-os nyáktrafót.
Ennek az üresjárati feszültsége 2X28V!!! Ha beterhelem, akkor tartja a 2X18V-ot. Szimmetrikus tápot szeretnék készíteni belőle, így a két középső kivezetést közösítettem, és a két szélsőre meg tettem egy 470ohm 2W ellenállást. Eddig minden rendben is volt, de a 2W ellenállás eléggé melegedett (milyen meglepő) és erre fogtam 2db 470 ohmos-t és azt kötöttem sorba. Így majd 1k-val beterhelve a két szélső kivezetést, nem volt elég neki a terhelés, és a 28 helyett csak 24V-ig esett a feszültség.Erre a terhelésre azért van szükség, mert az áramkör nem bírja azt a nagy feszültséget ami az üresjárati jelentene neki. Maximum 20-25V egyen feszt bír ki. Most - mivel csak 470ohm/2W van ez az érték közelében nekem - 2-2 sorba kötött 470 ohmot kötöttem párhuzamba, azaz maradt a 470 ohm, de 8W teljesítménnyel. Így is melegszik, de már nem vészes. Van-e egyéb ötlet arra, hogy csökkentsem a feszültségét a trafónak? Soros ellenállás nem megfelelő, mert az áramkör áramfelvétele nagyon minimális lesz 20-40mA-ra tendálnám. Ennek a tápegysége fesz stab IC-t tartalmaz. Így a kis áramfelvétel miatt a soros ellenállás nem megfelelő. Vissza vinni nem tudom már mert a lábaira forrasztottam. Igazából a puffer kondik miatt nem mehet rá nagyobb fesz, nagyobb viszont nem fér el oda. Az LM317 talán bírná még azt a cirka 40V-ot amit kapna, de kondikat nem szeretnék már cserélni.
bocs ha hülyeséget mondok....de itt szó sincs usb-s hangkártyáról....úgy tudom ezt a számítógép usb-jébe kell bedugni...
Pedig másképp nem megy. USB -be csak USB -t lehet dugni, jack csatlakozót (már ha a keverődből hangfreki jön rajta) csak átalakítón (úgy hívják, hogy USB -s hangkártya) keresztül tudod a számítógépbe vinni. Az Action2k csak azt mondja, hogy ez a kártya már benne van a számítógépedben, és ezt a külsőt csak akkor érdemes használni, ha a gépben levő gyenge minőségű, vagy más célra használod
Az usb -bét ha hangfrekvenciás bemenetnek szeretnéd használni akkor csak is külső úgynevezett usb-és hangkártya jöhet számitásba és ez nem is olyan egyszerű dolog mármint ha jót szeretnél akkor igen csak a pénztárca mélyére kell nyúlni .
A számítógép usb-je közvetlen hangfrekvenciás jel fogadására alkalmatlan ezért csak ez a megoldás jöhet előtérbe. ITT csemegézhetsz viszont mondom csak is a drágábbik szerkezetek alkalmasak jobb minőség átvitelére , már az alsó ár kategóriás is megszólal de korántsem hozza a minőségi tényezőket , egy alaplapi hangkártya is lehet jó !
78,7915-öst(3,6W szűrt táp)de nem azzal van a baj szerintem. Bár 317/337-tel jobb lett volna az biztos csak ez egy napos projekt volt és abból válogattam ami itthon volt.De rájöttem amúgy nem is a hálózati medvék szaladgálnak benne hanem full kivezéréskor összeszed valamit a jelútban,a poti 1/2-3/4 állapotában tökéletes.
Üdv mindenki egy kis segítség kellene.
Szóval a képen látható módon szeretném tölteni az akujaim, és ebben az ügyben várok észrevételeket, javaslatokat hogy helyes e az elméletem.
Szerintem dióda nélkül kösd őket párhuzamosan, mert a diódán eső feszültség miatt a két 80 Ah-s akku nem tud feltöltődni.
Igen ezen én is gondolkoztam hogy nem tölti fel az akut.
Azt szeretném elérni hogy a 2db 80A akku felegyen töltve és a 100A akku legyen tartalék nem kell hogy teljesen felegyen töltve. A másik meg hogy félek hogy a 100A akku kinyírja a 2 db 80A akkukat.
Hali!
BC 148 as tranzisztort mivel lehet helyettesíteni? Um66 al felépített dallamgenerátorba kellene.
Ha bontott kondenzátort nézel akkor az a lába a negatív amely felett ott a csík.
És ha már levágtad? Az oldalán van egy csík, amiben - - - (mínusz) jelek vannak.
Sziasztok!
Van egy RGB ledem, 4 lábú de egyszerűen nem tudom belőle kihozni a piros színt, bárhogyan is kötögetem a lábait... Csatoltam egy képet, hogy mely esetekben, milyen színnel világít a led... Van valami ötletetek, hogy mit lehetne csinálni?
Szasztok!
Zenehalgatáshoz szeretnék a cd lejátszómnak előállítani a hálózatinál tisztább 50Hz-es 230V-os feszt. A következőre gondoltam: egy 50Hz-es szinuszgenerátor,egy Quad 405-ös bemenetére,fix hangerőn,és a kimenetet egy trafóval feltranszformálni 230V-ra. Ez vajon működhet?
Szia!
Ez most vicc? A cédélejátszónak miért lenne jobb egy szuperszinusz, mint a hálózati?
Nem értem minek tisztább 50hz? A lejátszó úgyis egyenirányítja és puffereli tehát ott váltó áramról szó sincs..
Egyszer hallottam erről a módszerről és állítólag sokat számít,de végül is nem igazán értettem Én sem.valahogy azért mégis csak belekerülnek a zenébe a hálózat zavarai,sokszor hallani is lehet elég durván.
|
Bejelentkezés
Hirdetés |




egy ötletet szeretnék kérni:
....nem igazán vágom a "szakszavakat" nem erre gondoltam hanem egy ilyenre:





