Fórum témák
» Több friss téma |
Fórum » Kapcsolási rajzot keresek
Témaindító: Kallai Csaba, idő: Márc 11, 2006
Témakörök:
Szia!
Hálásan köszönöm a leírást! Nagyon nagy segítség lesz ez a helyes beállításokhoz.
Hali
Esetleg valakinek nincs meg a Peavey XR-684F rajza? XR-600 van, de ugy nez ki nem egyforma. Udv Vili
Hali
Az eleje megvan csak a 400SC vegfokrol kellene valami hasznalhato rajz.
Hello!
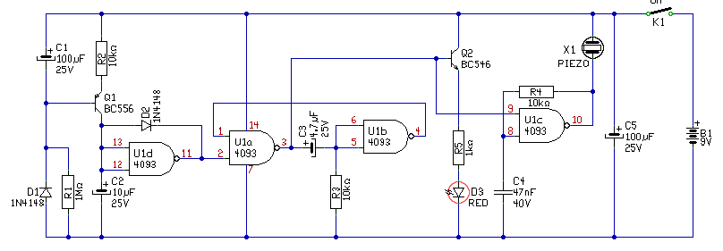
Lerajzolhatnád, hogyan (pld, hogy milyen sorrendben, vagy melyik együtt..) villog a 8 led. És mit jelent, hogy villog? Mert így nem lehet tudni, mire gondolsz. üdv! proli007
Ugyanezt akartam kérdezni én is, de rákerestem, aztán láttam, hogy van k1r is meg k10r, de a segítő szándék ottlett volna.
Hali!
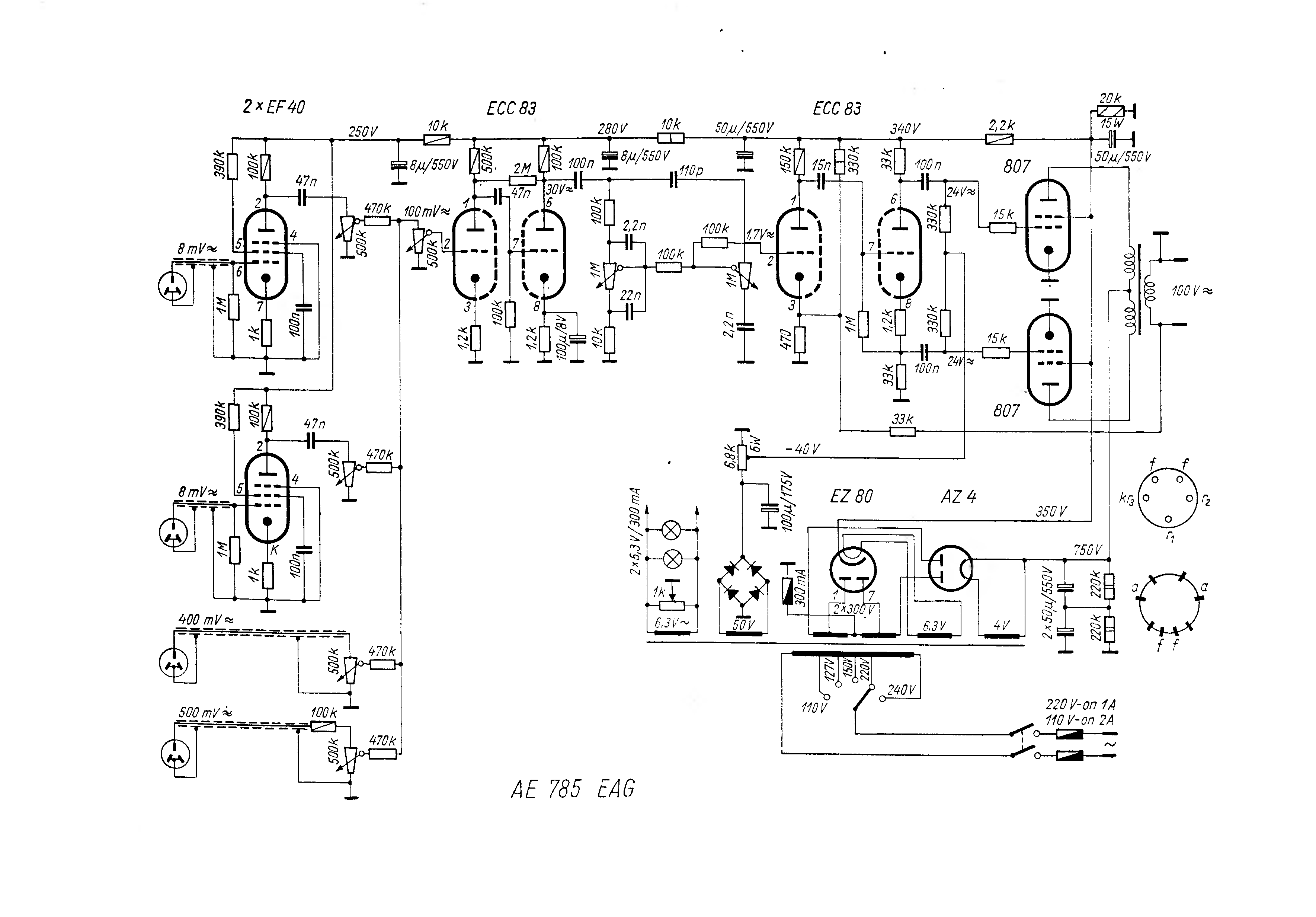
BEAG Eag AE785-ös szépségnek a rajza valakinek esetleg?
Fent van az elektrotanyán, djvu-ban :yes:
Addig oké,csak erre a gépre nem nagyon tudom letölteni.
Csupán 12kB-van szab hely mert gajra ment a vinyóm,olyan kéne akii vagy linkelné a konkrét rajzott vagy be tenné ide.
Hello!
Ez nagyon egyszerű, és számtalan rajzot találsz itt is, amiben egy 4017 van és négy Led-et villogtat. Mindössze a Led-eket páronként sorba kell kötni. (1-2,3-4,5-6,7-8) üdv! proli007
Hello!
Minél egyszerűbb kapcsolást, csak mikrovezérlővel lehet készíteni. Hiszen azért itt elő kell állítani a változó frekvenciás ütemjelet, és a hangfrekis jelet is a csipogásra. De azért legyen itt egy viszonylag egyszerű közelítő megoldás, hagyományos CMOS elemekkel. üdv! proli007
Tisztelt Uraim!
Szeretnék építeni egy HHO generátort és kellene hozzá egy impulzus generátor kapcsolási rajz. Nagyon megköszönném ha tudna valaki segíteni!
Köszönöm, amint időm engedi megpróbálom megépíteni próbapanelen.
Esetleg nincs valami készen vásárolható alternatíva? Ha nem horror összeg, lehet jobban járok ha készen veszem. Kerestem google-ben, de nem jutottam eredményre.
Sziasztok!
Egy 800W 4ohmos erősítőhöz kéne segítség. Elképzeltem egy kapcsolást -kapcsoló üzemű tápegységről- amiben nem vagyok biztos. Szerintetek az eredő feszültség 2x105V lesz és 1200Watt? Mert, ha igen akkor megvásárolnám a tápegységeket. Válaszokat előre is köszi.
Szia!
Remélem az feltűnt, hogy rövidrezártad a tápágakat!
Miért? Sorba vannak kötve. Legalábbis szerintem --elméletileg-- mint az elemeket is sorba kötöm akkor többszöröződik a feszültség. pl: 3x1.5V = 4.5V
Csak a teljesítményben nem vagyok biztos.
Minden tápnak összekötötted a kimeneti földjét, majd ugyanúgy összekötötted a +35V-ot a -35V-al. Magyarul 70V-ot zártál rövidre. A földeket nem kell összekötni.
Az ilyen összekötéseknek vannak veszélyei, eleve csak olyan tápokat lehet így összekötni aminek a szekunder oldala nincs rákötve a hálózati védőföldre, illetve, ha össze van kötve, akkor a két szélső tápnál meg kell szüntetni, persze megfelelő érintésvédelem kialakításával.
Hello!
Egy ilyen áramkör megépítése, egy próbapanelen, nem egy nagy kaland.. De én, nem nézegetek a hálón vehető dolgokat. üdv! proli007
P=UxI,tehát 100V-on 12A kell leadni a tápnak hogy meglegyen az 1200W.
Már csak egy jó erősítő rajz és 8db.nagy teljesítményű végtranzisztor kell,aminek pár ezer ft.darabja.
Valamit nem értek. Ha 2x105V kell neked akkor miért nem olyan tápot veszel, miért 3x35V-ból akarod összerakni?
Aztán kell mindkét ágba legalább 9 tranyó vagy fet ami 18db és ez csak egy csatorna.
Sziasztok!
Úgynevezett "lusta" index relé-hez keresnék rajzot. Ennek az lenne a lényege, hogy ha csak 1 pillanatra kapcsolom be az indexet akkor még villog néhányat. A segítséget előre is köszönöm.
Szia!
Ha neked le jöt akkor fel tennéd nekem ide az oldalra a Daewoo db 4 autós erősitő kapcs rajzát. Köszönöm előre is.
Hali!
Nincs valakinek egy olyan kapcsolás amivel 15kW-ot 230v-on tudok gombnyomásra kapcsolni? 2db szabályozható toroidot kapcsolnák vele egyik 10kW-os a másik 5kW-os!
Esetleg mágneskapcsoló nyomógombos öntartással?
Ezek drágál4
|
Bejelentkezés
Hirdetés |









