Fórum témák
» Több friss téma |
- Ez a felület kizárólag, az elektronikában kezdők kérdéseinek van fenntartva és nem elfelejtve, hogy hobbielektronika a fórumunk!
- Ami tehát azt jelenti, hogy a nagymama bevásárlását nem itt beszéljük meg, ill. ez nem üzenőfal! - Kerülendő az olyan kérdés, amit egy másik meglévő (több mint 17000 van), témában kellene kitárgyalni! - És végül büntetés terhe mellett kerülendő az MSN és egyéb szleng, a magyar helyesírás mellőzése, beleértve a mondateleji nagybetűket is!
ÜDv! Segítség kellene. Olvasgatom a fórumot, de egyre több a kérdés bennem a válszok helyett. A gondom röviden: van egy forgómágneses alternátorom, aminek a teljesítményét szeretném le(ki)mérni. Úgy tudom, ampert csak fogyasztón tudok mérni... Köszönöm a segítséget előre is!
-m-
Tegyél rá egy akkora fogyasztót, ami biztosn felveszi a maximális teljesítményt. Azon mérjél áramot és feszültséget. A kettő szorzata a leadott teljesítmény.
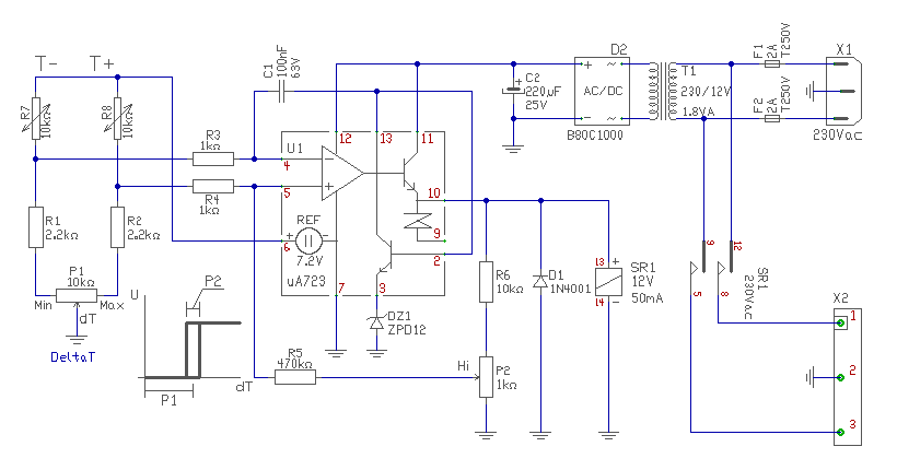
Sziasztok!
A következő kapcsolást szeretném kipróbálásra összerakni: Bővebben: Link (a felső kapcsolás) Ezzel eddig nincs is gond. Van hozzá egy kis leírás, abból idézem a következőt: "Inputra valami hőérzékelőt (vagy tranyót) tegyél, egy kis feszt vigyél rajta a bemenetre, és ennyi." A következőt megvalósítást javasolták nekem: Bővebben: Link Ha BD242C-t használok akkor, hogyan tudom kiszámolni az R1,R2,R3-mas ellenállások értékeit? Itt van előttem a tranzisztor adatlapja, csak nem tudom mit számoljak.
Az miért lehetett, hogy a védelemnek odatett 20V-os zener dióda egyszer csak lezárlatosodott?
Nem volt itthon 4X1000µF lowesr, csak 2db 330µF-os, azt tettem be a kimenetre próbára. Ohmos terheléssel terheltem, 2-3A-ral. És egyik pillanatról a másikra csak arra lettem figyelmes, hogy a labortápom egyik oldala meghalt, de itt most nem ez a lényeg, hanem, hogy mikor áttettem a másik oldalára a konvertert, akkor ott már tök zárlatban volt az. Lekötöttem a zenert és minden rendben vele, de a kérdés, hogy mitől mehetett tönkre a zener? 10W-os! Most találtam még itthon 2db 1000µF-os lowesr-t, azt betettem, és még 1db 330µF fér el, de majd lehet, hogy veszek helyettük valami nagyobb kapacitásút több darabot, ha elfér a nyákon. Képet róla itt láthatni: Bővebben: Link már csak azért, mert ne adj Isten... valami banális hibát elkövettem.
Általában, ha nem írják ki az értékét, akkor pF-ban (ellenállásoknál Ohm-ban) értendő az érték.
Hello!
Védelemnek tetted be a zénert. Nem? Működött a védelem! De oka számtalan lehetett, tippjeim: - Esetleg a sima kondik miatt, csúcsfeszültségű impulzusok voltak. - Egy Zénernek van feszültég tűrése. Megmérted hol nyit ki ténylegesen? - A zéner nem kapcsolóelem, a könyökfeszültsége alatt is szépen vezet, főleg a nagyáramúak. Lehet elfűtötte magát. üdv! proli007
Azok a 330µF-ok lowesr-ek voltak, nem sima elkok.
A zenert meg nem mértem meg, de a manővere után közvetlenül tök hideg volt, így nem fűthette szét magát. kb 20-30percig vígan és szépen ment minden, aztán egyik pillanatról a másikra huss.. Na már mindegy akkor ez van és kész. A 20V-ot egészen biztos meg sem közelítette a leadott feszültség, mert azt mértem, 19-19,1 között mozgott. És ha kicserélem a zenert az is megmúrdál? Tegyek be magasabb feszültségű típust?
Hello!
Hát jós nem vagyok.. De előbb mérj meg egy zéner karakterisztikát, és talán el tudod dönteni mit is szeretnél..Minden esetre, a zéner, biztos, hogy a feszültség emelkedéstől, (és persze, hogy ekkor semmi nem korlátozza az áramát) mehet tönkre. üdv! proli007
Hali!
Ha egy ilyen játék mozgásérzékelőt össze akarok kötni egy adóval hogy valami jelet küldjön B pontba hogy jelezzen ha elhalad előtte valami akkor (az érzékelő olyan hogy van egy led ami villog meg egy mini hangszóró ami szirénázik , az adó meg nyomógombos) a nyomógomb helyére kell kötnöm azt a vezetéket ami a hangszóróhoz megy az érzékelőben??
az adó igazából egy vezeték nélküli csengő
Akkor lehet, hogy először a tápegység ment tönkre akkor megemelkedett annak a feszültsége, és a zener meg beavatkozott annak rendje módja szerint. Egyenlőre most a tápot javítom, de az is x-akta még. Ott is darabonként jók az alkatrészek, de összeszerelve meg mégse...na mindegy azzal úgyis dülőre jutok egyszer csak.
Pedig jól jönne egy jós, egy olyan igazi... Köszi az eddigieket.
Sziasztok!
Olyan kapcsolásra lenne szükségem, ami nézi a külső ill. egy helyiség belső hőmérsékletét, és hogyha kint melegebb van mint bent, akkor meghúz egy relét. Tudna valaki valamilyen kapcsolást mutatmi erre a célra? köszi!
Hali!
Van egy alumínium lemezem. Rá eset valami és tele lett kis puklikkal. Ezeket a puklikat,hogy kel ki ütni belőle,hogy karc ne legyen rajta? Ez egy kb 300X150X2mm-es. Vagyis 30cm hosszú 15cm szélles és 5mm vastag
Hello!
Ez egy "valamilyen" kapcsolás.. üdv! proli007
Sziasztok!
Összeraktam az erősítőmet, és minden tökéletes volt, csak mikor a tetejét (vas) rátettem, az mivel 1 cm-re van a transzformátortól, borzasztóan elkezdett búgni rezegni, pedig hozzá sem ér ![]() Lehet valamit a fedél és a trafó közé tenni vagy tervezhetem át az elhelyezést? Gondolom az utóbbi. Persze ha valakinek van ötlete ne kíméljen!
Szia kadarist!
Köszi a tanácsot, tuti teszek oda egy védődiódát! Már csak annyit segyts légyszi, h milyen diódát kell oda tenni? És a dióda választásánál milyen értéket kell figyelembe venni? Előre is köszi!
Rakj oda 1N4148-at. Arra vigyázz, hogy a katódja az 555 kimenete felé nézzen.
Szia!
Hát szerintem karcmentesen kicsit nehéz lesz de én úgy csinálnám hogy a "pukli" tetejére és aljára ráraknák egy jó vastag fa lapot például 3cm-es forgácslapot vagy mdf, éppen melyik van kéznél és mind a 2 feléről felváltva ütögetném a fát! De akárhogy is csinálod ne üsd agyon mert megfog előbb-utóbb nyúlni a lemez!
Köszi kipróbálom!
Rendben írj ha jutottál valamire!
Tehetsz közé egy gumidarabot, hátha segít. Valami kemény gumikockára gondolok. Ha nem, akkor a dobozfedelet csináld alumíniumból, azt nem rezgeti annyira a trafó.
Én épp valami vastagabb fémre(vas) gondolok, ami nem engedi át a mágneses fluxusokat...
Tud valaki nekem is segíteni? Bővebben: Link
Előre is köszi!
Hello!
Szerintm hőérzékelőnek, ne egy PN átmenetet használj, hanem inkább egy NTC ellenállást. Annak sokkal nagyobb a hőmérséklet együtthatója, kb. 3,6%/°C. Igaz hogy nem lineáris, de kis tartományban elég jó is lehet, és csak egy ellenállás kell hozzá. Egy diódának, -2,2mV/°C, de ráadásul 600..700m nyitófeszültség mellett. Viszont a nyitófeszültség, sokkal jobban függ a nyitóáramtól, mint a hőmérséklettől. Neked, meg úgy is saccográf kell, nem hőmérő. üdv! proli007
Írok is!
Hát nem sokra! Rá ütöttem az egyik oldalon aztán meg a másikon és ugyan ott maradt a pukli! Pedig 10cm-es tölgy gerendán csináltam! Valami úthenger félével kéne átmenni rajta
Szia!
Körülbelül milyen mélységben vannak benyomódva és milyen hosszan egy egy pukli? És akkor a lemez 5 mm vastag vagy csak 2 mert az előző hozzászólásodban sajnos 2 méretet adtál meg!
Ja 5mm vastag és kb 1-2mm magasak a puklik! Olyan 3cm széllesek egy batár nagy porcelán szigetelő eset rá ami kb 15kg volt és így baj lett vele.
Ezt az alu lemezt szánnám erősítő tetejére(csöves). De ha nem sikerül csinálok bele még egy párat mesterségesen,hogy úgy nézzen ki mintha alapból olyan lenne
Hát igen sajnos ilyen kis méretű horpadást már csak esetleg sima egyengető kalapácsnak a fejével ( a keskenyedő részével) visszaütögetni vagy egyengető géppel szoktuk kihúzatni de utána le szoktuk csiszolni egyenesre sarokcsiszolóval de a te esetedben maximum gumikalapáccsal szépen óvatosan szintén az aljára valami egyenletes dolgot mondjuk az említett tölgy gerenda és szépen óvatosan ügyelve hogy ne nyúljon meg a lemez!
Sajnos elég macerás általában a lakatosoknál ezt már a festő megoldja glettel de gondolom te fém tisztán szeretnéd felhelyezni ezért javasoltam a gumikalapácsos módszert! |
Bejelentkezés
Hirdetés |




-m-








