Fórum témák
» Több friss téma |
- Ez a felület kizárólag, az elektronikában kezdők kérdéseinek van fenntartva és nem elfelejtve, hogy hobbielektronika a fórumunk!
- Ami tehát azt jelenti, hogy a nagymama bevásárlását nem itt beszéljük meg, ill. ez nem üzenőfal! - Kerülendő az olyan kérdés, amit egy másik meglévő (több mint 17000 van), témában kellene kitárgyalni! - És végül büntetés terhe mellett kerülendő az MSN és egyéb szleng, a magyar helyesírás mellőzése, beleértve a mondateleji nagybetűket is!
Hello!
Ez csak attól függ, hogy a modemnek az áramfelvétele kevesebb, vagy több mint 300mA. Ha kevesebb, akkor megfelelő. (Hiszen a tápegység ezen paramétere a maximális terhelhetőséget jelenti.) (De ha már ilyen szépen leírtad, akkor tudd, hogy a milli-t két L-el írják. A Volt-ot Amper-t, DC-t meg nagy betűvel..) üdv! proli007
Igen, össze vannak kötve, középen pedig szét vannak választva.
Na akkor még gondolkodok! Köszönöm!
Szerintem nem éri meg szórakozni vele. A HEStore-ban 850Ft-ért megveheted a gyárit.
Ha az adón töröd a fejed, akkor ilyen forrszemes próbapanelt válassz. Erre forrasztással kell az alkatrészeket rögzíteni. Bővebben: Link
Tehát rá nem pedig panelon át és alul forrasztani?
Az igaz! De gondoltam egyszerűbb konstrukció! Köszi!
Üdvözletem!
Van egy nagyon egyszerű kérésem:a 7809-es stabilizátornak elég 12V-ot adni?(Nincs előttem az adatlap,de azt hiszem valami 11,5V-tól kell neki a fesz.) Köszönettel:Máté.
Igen, elég neki.
Rakhatod az alkatrészeket a rézpöttyök oldalára is, vagy a másik oldalról a lyukakon keresztüldugva is szerelheted őket. Én egyelőre a pöttyoldali szerelést javaslom. Milyen forrasztópákád van?
Régi fajta úgy tudom orosz Lieha ha jól tudom!
Finom munkákhoz jó? Egy jó páka fontos a megfelelő eredmény eléréséhez. Meg persze gyakorlat is kell.
Egész jó tudok vele forrasztani, alkalmas mondjuk SMD re nem jó!
Szia, csak egy előerősítő meg egy relé menne róla kb 500 mA-ről lenne szó.
Akkor az ateresztotapos 16W-al fog futeni. (44-12)*0.5
Ha nem valami speci alkalmazas es van a kozelben konnektor, akkor szerintem szerezz be egy 12V-os tapot, szinte barhonnan, joforman ingyen adjak.
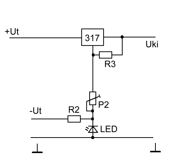
Szeretnék 0,65-0,7V stabil feszültséget előállítani. Első körben LM317-el gondoltam, de mire megrajzoltam az áramkört rájöttem, hogy azzal maximum 1,2V-ig fogok tudni lemenni.
Hogy állíthatok elő stabil 0,65-0,7V közötti feszültséget 30-50mA áram mellett?
Esetleg valami Shunt? Vagy zéner és valami ellenállás?
Szia!
Itt egy szuperprecíz kisfeszültségű tápegység Csehországból: Precise Low Voltage Power Supply
Vannak speciális zéner diódák ilyen feszültségre, de azt nyitó irányba kell bekötni. Ha nincsenek tűl nagy igényeid, akkor egy gyors kapcsoló dióda megteszi, nyitóirányban bekötve kb. 0.7 V, vagy ha nagyobbak az igények, ráköthetsz egy egységnyi erősítésű neminvertáló műveleti erősítőt.
Jó az LM 317 is, ha a vezérlő lábát elviszed néhány volt negatívba.
Hali mindenki!
Nem tud valaki ajánlani egy 5V-os low drop out feszültség stabilizátort, aminél a drop out fesz. max 0,9V és itt már legalább 1,5 A-t tud, bár jobb lenne több is. Előre is köszi!
A CD8035 cső fűtésére kéne. Szeretném ha nem "ugrana meg" fölöslegesen a feszültség bármi miatt. Mert egyet még labortápról is sikerült kinyírnom figyelmetlenség miatt. Az a hajszálnál is vékonyabb fűtőszálja nagyon könnyen elhalálozik. Azt a gyors diódát lehet hogy rosszul értelmeztem...tehát a pozitív tápágba betettem egy diódát (több félével próbálkoztam, gyors, normál, schottky, és mindkét irányba kipróbáltam), de nem kaptam 0,7V körüli feszt.
Az LM317-nél hogy kell a ADJ lábat elvinni néhány volt negatívba? Lehet, hogy banális, de fogalmam sincs hogy.
Szia!
Mennyire kell energiahatékonyan? LM317 1,2 V-ra, és a kiementre sorosan néhány dióda. Most nem tudom hirtelen hogy a Si vagy a Ge diódán esik 0.7 v körüli,de a másikon is esik kb 0,4 V. Illetve lenne egy kérdésem nekem is : Adott egy smd power led. Folyamatos' üzemben mondjuk 100 mA-rel terhelhető hogy ne melegedjen túl.Kérdésem hogy ha mondjuk egy NE555-ös időzítővel elég magas frekvencián villogtatom (100 Hz pl) akkor ugye a szemem világítónak látja a villogót. Viszont ilyenkor lehetne akár több árammal is hajtani? Tehát lehet ez egy afféle melegedést csökkentő trükk? (állandó áramot biztosítva a világításnál-villogásnál) Köszönöm szépen!
1N4148? esetleg? de nem sorba kell ám, hanem a fűtéssel párhuzamosan, sorba a tápfelé egy ellenállással. Ahogy a rendes zénerekkel szokás, csak a diódát nyitó irányba kell bekötni.
Csinálsz egy kettős, +5 gnd -5 voltos tápot, az LM 317 et bekötöd rendesen a +5 és -5 V táp közé (10 V) és úgy állítod be, hogy a kimenete a GND hez képest 0.7 V legyen. Az a -5 V hoz képest 5.7 V, de a gnd hez képest csak 0.7.
Egy 5V-os tápról is hajthatod a fűtésed, csak az átfolyó áramot kell beállítani egy soros ellenállással.
Gyakorlatilag akkor ezek közül az egyik lenne a cső fűtése?
A diódás lenne a szimpatikusabb, a kevés alkatrész miatt is...és mégis mennyivel lehet a fűtést minimalizálni szerinted? Tehát a 0,75V 25mA-tól lefelé kb mennyire lehet eltérni, hogy még működjön a cső? Van-e erre valami százalékos adat, vagy csak kísérletezés alapján fog ez menni?
Ha ez egy cső fűtése, akkor áramgenerátorral is megoldható a dolog.
Mindkettő jó, az Rx ellenállást úgy válszd meg, hgy a diódán a max nyitóirányú áram menjen át. ha nincs rajta a fűtőszál.
A 317-e rajzod nem jó. Mivel a referencia tápot nem a középkivezetéshez stabilizálod hanem a -Ut-hez, a kimeneti feszültség is ahhoz lesz stabil. Ha ingadozik a hálózati feszültség a kimeneti feszültséged nem marad stabil, elég durva értékben vándorolhat. Az LM317 referencia kimenetét meg kell fogni egy diódával a középkivezetéshez negatív irányból és akkor jó lesz!
|
Bejelentkezés
Hirdetés |










