Fórum témák
» Több friss téma |
Fórum » Labortápegység készítése
Sziasztok!
Kaptam egy kaposvári 2x6V 63 VA trafót. és úgy döntöttem egy egyszerű labortápot építenék belőle. A fórum átolvasása után úgy látom Frankey által közölt 317-es megfelelő lenne, de működik ilyen feszültség mellett is, vagy mit kéne módosítani? Másik kérdésem az lenne nincs valami olyan kmegoldás amiben nem bf256-osak vannak és lehetőleg bf244 sincs sem más "egzotikus" alkatrész? ![]() Tamás
Üdv!
Szerintem ne próbálkozz azzal a trafóval, mert kicsi a feszültség, 2x6V=12V aminek csúcsértéke kb. 17-18V, és ez édeskevés, a legtöbb IC sokkal nagyobb feszültséggel működik, de ha ez neked megfelel, és én is ajánlom figyelmedbe az LM317-est.
Hello!
Találtam az oldalon ezt http://www.hobbielektronika.hu/kapcsolasok/stabilizalt_labortapegys...a.html a labortápot, nem rossz, de az a baj, hogy nem földszimmetrikus, éshát műv. erősítőket nem nagyon lehet róla hajtani. A kérdésem az lenne, hogy meg lehetne azt oldani, hogy veszek egy 2X12V-os trafót, és abból a középső lábon egyszerűen kivezetem a GND-t, két szélen pedig kijönne a +12V és a -12V a labortáp után?
Nem kell rajta változtatni, de - ahogy neptunes4you is írta - az a feszültség elég kevés lesz egy labortáphoz.
Idézet: „a legtöbb IC sokkal nagyobb feszültséggel működik” IS. De akár 3V-tal is például. Viszont valóban nem érdemes ezzel a trafóval labortápot építeni, legfeljebb ideiglenesen, amíg nincs jobb. Az LM317 nem túl jó, mert max 1,5A-t ad, míg, ha helyesek az adatok, akkor a trafó 5A-t is tud.
Üdv.
Gondoltam megépítem az Edison féle labortápot. Valakinek Sprint Layoutban van panelterve?
Végülis találtam egy szimpatikusabb kapcsolást, ennek a nyáktervét csinálgatom órák óta.. (mert a mellékelt nem a legjobb)
Sprint Layoutban csinálom, de szenvedek vele. Csak nekem ilyen bonyolult nyákot tervezni??? A 2N3055 helyett jó a BD sorozat? A 2N1613-mat mivel tudom helyettesíteni? Tud valaki segíteni?
Ez a táp így nem igazán jó, sőt... Viszont pioneer átalakította, én pedig terveztem hozzá nyákot. Ki van próbálva, egyszerű és nagyszerű. Ha ez a rajz szimpatikus, akkor feltétlenül a "mi" változatunkat ajánlom megépíteni.
itt találod, illetva az ott lévő linken a terveket
Még alakul a projekt.
Adott pár dolog, és ehhez mérten kell terveznem. - Trafó 26V ~ : (szerintem 50-60VA, de ki kéne valahogy mérnem. 1mm-es drót kivezetései vannak) - Rossz PC táp: Ennek a dobozába kell beletuszkolnom az áramkört. - Hűtőborda: PC proci borda jó nagy, ventillátorral. Ezért BD tranyós verziót kéne építenem, kéne mert könnyebben el tudom helyezni, mint a 2n3055-öt. - A ventillátort 12voltos stab IC vel táplálnám. - Egy kijelzőpanelt is szeretnék hozzá a későbbiekben, de az IC lábai miatt egyenlőre nem tudom kivitelezni. (félek össze fognak érni a vezetősávok) A trafó teljesítményét hogy tudnám lemérni? Arra gondoltam sorba kötök 2db 12V/60W-os autóizzót, rákötöm a trafóra és megmérem az átfolyó áramerősséget. Jó az elgondolás?
Rámértem a trafómra a kép szerint.
Az izzók 2db 12V/60W. 17.5 Volt feszültség mellett, 3,9A áramerősséget mértem. Ez azt jelentheti hogy a trafó 60-70 Watt közötti teljesitményű? Tehát labortápba jó lehet?
Hello!
Egy labortáp trafóját, általában 2,5..3A/mm2 áramsűrűségre illik méretezni. 1mm átmérőjű huzal esetén ez 1,96..2,4A maximális terhelőáramot jelent.. üdv! proli007
Csak egy észrevétel: Ha a kép szerint mértél akkor hibásak a mért eredményeid! Valamint csodálkozom hogy nem égetted le a műszeredet. Az áram és a feszültség mérőt fel kell cserélni egymással.
Remélem az "A" és "V" műszerjelölések csak a rajzon vannak fordítva. Mert ha valóban így mérted, akkor zárlati áramot mértél, és erősen kétséges hogy az izzók világítottak. (Miért kellett ehhez a méréshez egyenfeszültség? Fölösleges!)
De ha feltételezzük a fordított (helyes) bekötést, akkor is van egy kis dolgod még. A feszültséget mérni kell üresen, majd terhelve is. Éppen a kettő különbsége lesz a feszültségesés, ami alapján neked kell eldönteni belefér-e az igényeidbe, vagy már nem. A másik fontos, amit Proli007- is említett, a melegedés. Egészen nagy áramokat is lehet folyatni huzalokon, csak azok ettől felmelegszenek. Újabb kérdés, tartósan terhelve, nem melegszik-e jobban mint azt el tudd viselni. Ha a feszültségesés is belefér az elvárásodba, és közben nem is melegszik jobban mint szabadna, akkor alkalmas az adott terhelésre. Egyébként nem!
Azért egy trafó terhelhetőségét nem úgy kellene mérni, hogy jól megterhelem, aztán vagy bírja, vagy nem.
Egyébként ha az eredetileg 26V-os trafóból 17V-ra esett a fesz, akkor az már túl van terhelve. Talán a trafó méreteiből lehetne kiszámolni (akár táblázatból), hogy mennyire terhelhető. Egyrészt, mert telítésbe vitt vassal problémák lesznek, másrészt túlmelegszik. Ha megadod a trafó méreteit, akkor meg tudnánk mondani, mekkora terhelhetőségű. Már csak azt nem értem, hogy aki alapvető fizikai/elektronikai ismereteknek sincs birtokában, az miért labortáppal kezdi?
Megtisztelsz vele, es elnezesed kerem!
Viszont a szerkentyu igy mar elsore indult! jo kis kapcsolas csak ajanlom az olyan benaknak, mint en magam is vagyok ![]() Viszont nalam a 2db helipot ami a rajztol elteroen nem 3.3k hanem 5k [csak ilyen volt], sajna nem szabalyoz semmit ![]() egy olyan kerdesem lenne, hogy mit is allitunk be vele? a max U es I erteket?
Koszonom Zoli!
a feszultseget sikerult beallitanom [max 20V] de sajnos az arameroseget nem ![]() de igy is 1.95A-t kepes teljesiteni ez tobb mint boven eleg nekem. koszonom a segitsegeteket, melyet a forumoldalain tanusitottatok. Igy mar en is aktiv tagja lehetek az oldalnak.
Rosszul rajzoltam be a műszereket, természetesen nem igy mértem, hanem ahogy kell.
2db hiperszil trafóm van. Az egyik vasmagja 32*10mm*2 . A másiknak 45*14mm *2.
Mindkettő 26 V~. A nagyobbik szimmetrikus, én tekertem át. Megmértem a huzalt. A kisebbik 0,8mm a nagyobbik 1mm átmérőjű. Ezek adottak, ebből kell kiindulnom, ha kell áttekerem.. Alkotó. Azért tettem be Graetz hidat mert a műszerem váltóáram erősséget nem mér. Alex2 ezt miért írtad?? "Már csak azt nem értem, hogy aki alapvető fizikai/elektronikai ismereteknek sincs birtokában, az miért labortáppal kezdi?"
Lenne egy kerdesem, melyre sajnos nem talalom a valaszt, pedig ugy remlik olvastam valahol a forumtemank lapjain. [a Vedodioda bekotese temaval kapcsolatban]
Tudom, hogy labortap nem akksitolto!, de van 2db NiMh 2500Ah-s AA akksim, melyeket azert toltenek vele, ha megtudom a vedelmet oldani Illetve ha ugy adodik akkor egy ventilator taplalasa se jelentse a tapegyseg halalat, hova; hogyan es milyen diofat kossek be Prolli tapjaba? Legyetek oly jok es segitsetek megtalalni a felvetett problemamnak megoldasat. Elore is koszonettel: Ghoost
NiMH aksit nem szokás sima egyenáramról tölteni, mert nem szereti és nem tudod időben leállítani ill. csepptöltésre kapcsolni a tápot. A saját spéci töltőjét kell hozzá használni!
Alex: koszonom valaszod
van olyan is, de sajna csak 100mA tud tolteni, igy vagy csinalnom kell egy jobbat, vagy tuningolnom kell a meglevot. az induktiv terheles vegzetes hatasat kivedendoen nincs otleted?
Sziasztok
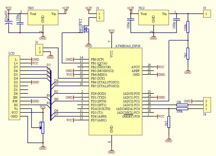
Segítséget szeretnék kérni Meg építetem ezt a műszert és a probléma, az hogy a (I) mérés nem működik rajta Bővebben: Link Azt a rajzot követem a bekötésnél Köszönöm a segítséget
ÜDV Mindenkinek! Ezen a honlapon a stabilizált labortápegység nevű kapcsolás végére az van írva hogy a kérdéseket ide nyugodtan feltehetjük. Csak annyi lenne hogy el kell-e látni hűtővel valamilyen alkatrészt?
Gondolom ha kell valamelyiket akkor az a 2N3055 tranzisztor. Kell Neki hűtőborda vagy elég a ventilátor? Előre is köszönöm a segítséget!
Be kell kalibrálni. Az S1 gombot nyomva kell tartani 5 másodpercig amikor bekapcsolod. Belépsz a menübe és ott elvégzed a beállításokat. Többek között a sönt ellenállás értékét.
Mindenképpen tedd hűtőbordára,főleg ha nagyobb áramot akarsz kivenni a tápból.
István
Szia
Nekem a DIP verzió van meg és annak a kapcsolása más De ez az én hibám, mert nem mondtam
Hali!
Találtam az oldalon ezt a labortáp kapcsolást. http://www.hobbielektronika.hu/kapcsolasok/stabilizalt_labortapegys...a.html Tetszik, megvan hozzá a trafóm, de az földszimmetrikus, és ezt a jó tulajdonságát szeretném kiaknázni. Meg lehetne azt oldani, hogy a trafó középső lábán egyszerűen kivezetem a GND-t, két szélen pedig kijönne a +12V és a -12V a labortáp után? Vagy a táp csak az egyik oldalt, pl a + at szabályozza?
Sziasztok!
Megépíteném edison14 tápegységét, minden anyag megvan hozzá. A gondom a nyák.Ennek elkészítéséhez nincs semmilyen eszközöm, tudtok-e valamilyen címet adni, ahol a kész nyákot be lehetne szerezni. |
Bejelentkezés
Hirdetés |
















