Fórum témák
» Több friss téma |
(3) Tilos a közúti közlekedés hatósági ellenőrzését megakadályozni, megzavarni, valamint az ellenőrzés eredményét
befolyásolni, ide nem értve az ellenőrzést előre jelző eszközök használatát. (1/1975. (II. 5.) KPM-BM)
igen oda van kötve.hihetetlen 6led sorba 6 ohmmal és tökéletes.ezt találtam ki.másképpen nem tudtam volna ilyen nagy frekit kihozni ebből a 8 lábúból.igy is a kvarc már alig fér el a panelon.
A blokidba csak 1 dolog nem tetszik hogy nagy a doboz mélysége.max 25mm mély fér fel álltalába az autókra föleg hátra.ezt a tervezést átgondoltad?
Hátra van másik fajta panelem 20x20x60 mm.
![]() Már tettem fel róla képet. (#804160) hsz
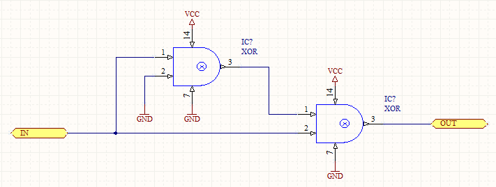
Ezt ket xor kapuval is meg lehet csinalni, mindenfele passziv alkatresz nelkul. Igy csak ket SOT23/5 tokkal meg lehet oldani, ami helytakarekosabb. Idealis kapukesleltetes 10ns ehhez a megfelelo alkatresz: SN74AHC1G86
Nem vágom hogy gondolod. Lerajzolnád?
Mellekeltem. A labszamozasok nem jok mert hevenyeszett a rajz.
Ok, de hogyan szabályozod az impulzus szélességet?
Akkora lesz az impulzus szelessege, mint a kapu kesleltetese.
Az egyik órajelfázisban 1, a másikban 2 kapukésleltetés lesz. Ez nem olyan jó.
?? Az orajel fazisatol fuggetlenul ugyan akkora lesz a kesleltetes.
Fel és lefutó élet akartam írni. Az egyik estben egy a másikban két kapu van benne.
Igen, ettol lesz ket impulzus, mivel a masodik kapu is kizaro vagy. Ide rajzolom a 2. kapu bemenetein es kimeneten kialakulo jelalakot. Egy oszlop 10ns:
B1: 000111110000011111000001 B2: 000011111000001111100000 K0: 000010000100001000010000
Én konkrétan erre gondoltam de hagyjuk. Az 1. az enyém a 2. a te verziód.
Hat rossszul szimulaltad. Ennel a kapunal az L->H es H->L kesleletetese megegyezik. Mellekeltem a szimulaciot tinaval.
Ok.Feladom.
De most tenyleg nem tudom mi a gondod...
Az eredeti probléma szerint egy 250/250 nsec-os jelből kellet 125/125 nsec-ost csinálni. Szerintem a te megoldásod bár nagyon frappáns, erre alkalmatlan.
De szerintem ne csináljunk a bolhából elefántot, valószínűleg rajtunk kívül senkit sem érdekel.
A problemanal szerintem fontosabb, hogy megertsuk egymas gondolatmenetet
![]() De valoban, az enyem nem 125/125-ot csinal, hanem csak 10ns-os tuskeket. Ha 125/125-ot szeretnel 250/250-bol akkor olyan kaput kell valasztani, aminek 125ns a kesleltetese mindket atmenetnel. Mondjuk ilyen kapurol nem tudok. De mostmar tudom, hogy hogyan ertetted hogy orajel fazisonkent mas a kesleltetes. En a bemeno jelre gondoltam mint orajel es ugy gondoltam hogy azt mondod hogy a bemeno jel felfuto es lefuto elere mas kimenetet ad, te meg a kimeno jelre gondoltal mint orajel es arra gondoltal, hogy az impulzus szelessege nem lesz megfelelo hosszu.
OK. Jó hogy megértettük egymást.
szevasz.csináltam egy 1khz-es adó-vevőt amit az autóra irányítva vissza verődik és nálam jelez.250/250ns blokkoló zavarja de most csináltam egy 50/50-eset és ez nem zavarja.mi lehet az oka.lenne rá ötleted?
gondoltam hátha van valami ötleted a hibára.a mérnökök nincsenek fönt.
Megmérted szkóppal az 50nS-ot? a leden?
Egyébként lehet, hogy a LED be sem kapcsol, mert a kapcsoéási elemeken és a leden "elveszik" zaz 50nS Próbáltad közvetlen közelről is?
néztem szkóppal, a leden is zsír a jel.közvetlen belevillágítva jó.csak távolról gyenge.
Akkor valószínűleg a led épp hogy kinyit.
Kell neki minimum 100nS
azt hogy nézzem meg?mert kameráról erősen impulzál.
Kell egy vevő, amit szkóra kötsz
Kell minimum 100nS, ha TSHF ledeket használsz. tapasztalatból mondom, mert teszteltem én ikorábban
5210-est használok.tfdu vevőnek jó lesz?mit tapasztaltál a ledekkel kacsolatban?
|
Bejelentkezés
Hirdetés |














