Fórum témák
» Több friss téma |
- Ez a felület kizárólag, az elektronikában kezdők kérdéseinek van fenntartva és nem elfelejtve, hogy hobbielektronika a fórumunk!
- Ami tehát azt jelenti, hogy a nagymama bevásárlását nem itt beszéljük meg, ill. ez nem üzenőfal! - Kerülendő az olyan kérdés, amit egy másik meglévő (több mint 17000 van), témában kellene kitárgyalni! - És végül büntetés terhe mellett kerülendő az MSN és egyéb szleng, a magyar helyesírás mellőzése, beleértve a mondateleji nagybetűket is!
Bővebben: Link kadarist gyorsabb volt. :yes:
Szerintem ez is érdekelhet: Bővebben: Link. Ha nem jön be a szimulátor-kép, akkor frissítsd az oldalt.
Hali!
Köszönöm! Ilyesmit kerestem.Apropó,mind kettő astabil? Máté.
Egyiknek sincs stabil állapota, ezért ők billegnek.
Sziasztok!
A következő feladatra keresek IC-t: 10db LED felkapcsolása egymás után úgy, hogy a felkapcsolt LED ne kapcsoljon le, ha a következő is felkapcsol. Lényegében egymás után gyúlnak a fények. Ez eddig 555+4017. De! X idő eltelte után a LED-ek le kell, hogy kapcsoljanak, de visszafelé. Ezt nem tudom 4017-el megoldani. Gyakorlatilag ez egy fel-le futás lenne. Létezik erre a célra IC? Keresgélek egy ideje, de nincs eredménye
Szia! Az összes kérdésedre van válasz a fórumon, csak jól kell kérdezni! Persze a barátunk a :google: is sokat tud segíteni. De felteszem mellékletként is a LED kivezetéseinek jelölését és bekötését.
A közös föld jel egy közös potenciálra utal. Ez általában a a negatív tápfeszültség de kettős tápegységnél a 0V. Ha elakadtál a tervezővel, csak a megfelelő fórumot kell meglátogatnod. -> Sprint Layout NYÁK-tervező <- Üdv: _jani_
LM3914 + egy fűrészjelgenerátor valamivel.
Az LM3914 egy lineáris kivezérlésjelzőként is működtethető. Minél nagyobb feszültség kerül a bemenetére, annál több LED világít. Ha a bemenetére fűrészjelet adsz, akkor egyre több LED gyullad ki sorrendben egymás után, majd visszafelé kialszanak. A fűrészjelnek persze elég lassúnak kell lennie, különben minden led világítani fog, különböző fényerővel.
PIC16F876a
Amikor mas mokat is akarsz majd csinalni a ledekkel, akkor fogod aldani az eszedet, hogy programozhato mikrovezerlot valasztottal. Kozvetlenul a kimenetekre rakothetok a LEDek. Egy kristaly kell hozza pluszban.
Sziasztok! Elektromos légtisztítót-portalanítót készített vagy látott már valaki? Nem ózonizálóra gondoltam most...
Üdv!
Keress rá az elektrofilter szóra. Én klimaberendezéseken használom, H14-es szűrő előtt tisztítja a levegőt.
Szia! Az "Ezermester" újságban láttam gyakorlati kivitelt. A lényege,hogy feszültségsokszorozóval-de láttam TV-sorkimenővel is-előállít nagyfeszültséget,azt egy rácsra vezeti és ventillátorral keringeti a levegőt.
Belekukkantva egy évek óta üzemelő TV-be,monitorba, belátható,hogy az ötlet jó.
Szia! Tudni kellene a ledekről, hogy mi a nyitófeszültségük, illetve hány mA-t esznek. Ennek tudatában kell választanod, hogy sorba vagy párhuzamosan kötöd őket. A lényeg: az elemek feszültsége a led nyitófeszültségénél nagyobb legyen, ha sorba kötsz 2 ledet akkor a nyitófeszültségüket adod össze, ha párhuzamosan, akkor az áramigényüket (mA)
Illetve az oldalon a segédprogramok között van egy led előtét ellenállás számláló, abban ki tudod számolni, hogy mekkora előtét kell a ledjeid elé. Remélem érthető voltam
Sziasztok!
Van nekem egy trafóm ami puffer után 14V ad le. Ezt a feszültséget bírják még a 12V relék illetve 12V-os ventilátorok?
Bírják, de szerintem semmiből nem tart berakni egy stab. IC-t. Vannak olyan típusok, amelyek már 0.6V fesz. különbségtől használhatóak. A Te esetedben 12.6 kell minimum, hogy 12V-ot kapj stabilan.
Üdv
Természetesen áldani fogom, de most most mazoista vagyok és a cél, hogy ne legyen az áramkörben pic/avr.
Szia köszönöm a választ amugy egy egyszerű külföldről rendelt kínai fehér LED.
Alapból kb 6-8 LEDet szeretnék bekötni hgy azért legyen fénye és a cél hogy minél kisebb táp elég legyen neki.(mondjuk 2db ceruzaelem aksi.) Ezek fényében mit gondolsz a soros párhuzamos kapcsolásról? Szerinted szükség lehet valami kis tranzisztorra?
Helló! Tranzisztor biztos nem fog kelleni, úgy tudod kipróbálni a dolgot, hogy a 2 ceruzaelemet sorba kötöd, (ez alkálinál 3V, akksinál 2.4V) rájuk raksz egy ledet, ha világít, akkor a többi ledet párhuzamosan kötöd rá. Ha nem elég a fényerő, akkor meglehet, hogy 3 ceruzaelemet kell sorosan kötnöd, de ekkor már valószínűleg egy előtét ellenállásra is szükséged lesz.
Üdv
Sziasztok!
Ha van egy kivezérlésjelzőm és a jel útjába szeretnék rakni egy potit akkor azt hogy célszerű bekötni? (Az erősítő kimenetére lesz kötve a kivezérlésjelző)
Szerintem ne tegyél a kimenetre potit az erősítő és a poti érdekében.
Hello!
Ugyan úgy mint bárhol egy hangerő szabályzót, vagy feszültségosztót. A poti két végét rákötöd az GND-re és az erősítő kimenetére, a csúszkáról meg leveszed a feszültséget a kivezérlésjelző bemenetének. Az erősítő és a kivezérlésjelző GND-pontját, persze össze kell kötni. (Hídalt erősítőnél gond lehet, mert ott egyenfeszültség is lehet. ekkor az erősítő kimenete és a poti közé, egy kondi is kell.) De ésszerűbb a poti helyett, két ellenállásból feszültségosztót készíteni. Amúgy megírhattad volna milyen az a kijelző, mert a megoldás attól is függhet.. üdv! proli007
hello
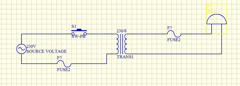
iskolába kellene 8v-os csengőt 230v-ra kötni. ehhez tudtok adni leírást, képet, alkatrészlistát bármit ami segíthet?. köszönöm
Hali!
Esetleg csengőtranszformátor?Pár ezer forintból megvan. Máté.
Szia!
Ha hagyományos csengőről van szó, akkor egy csengőtrafó és egy nyomógomb kell a működtetéséhez.
igen ez kell de kapcsolási rajz nincs hozzá? teljesen kezdő vagyok még a témában
Hello!
Így, de a poti ne legyen kis értékű (mondjuk 1k feletti), a kivezérlésmérő meg bírja, ha maximumra tekered.. (nehogy belegebedjen) üdv! proli007
Igen persze, úgy akarom.10k poti lesz.
Nem nagyon kellene hozzá rajz, csak a transzformátor,csengő,gomb max. biztosíték kell hozzá.De azért itt van.
|
Bejelentkezés
Hirdetés |












