Fórum témák
» Több friss téma |
- Ez a felület kizárólag, az elektronikában kezdők kérdéseinek van fenntartva és nem elfelejtve, hogy hobbielektronika a fórumunk!
- Ami tehát azt jelenti, hogy a nagymama bevásárlását nem itt beszéljük meg, ill. ez nem üzenőfal! - Kerülendő az olyan kérdés, amit egy másik meglévő (több mint 17000 van), témában kellene kitárgyalni! - És végül büntetés terhe mellett kerülendő az MSN és egyéb szleng, a magyar helyesírás mellőzése, beleértve a mondateleji nagybetűket is!
Sziasztok!
Megrajzoltam a képet amit szeretnék megjeleníteni és kiderült, hogy 20LED/láb elegendő. 4017IC. Szóval szerintetek a mellékelt ábra szerint már működőképes? 1,2V / LED-el számolva elvileg 6V 20 mA / LED-el számolva elvileg 100 mA
Szia!
inkább 12V-ról 100 ohmos ellenálással, piroos ledekkel működni fog. Nem számoltam csak tapasztalat. Üdv
Szia!
Milyen LED ami 1.2V-nál kinyit? Infra? Mondhatnál többet a LED-ekről.
Szia és köszönöm a válaszokat!
Igen tudom, hogy van témája, oda is írtam már ezzel kapcsolatban, de most a forrasztásnál járok, és még erősen kezdő vagyok. 1.A mostani kérdésem a következő: az IR led ha áramot kap a kapcsolás, akkor folyamatosan "világít", igaz? És a kezem vagy bármely más tárgy által visszaverődött IR hullámokat veszi a vevő? ha egymás mellett van az IR és az IR vevő, miért nem aktiválódik az áramkör, miért csak a visszaverődésnél? Ennek köze van a hullámhosszhoz, vagy a hullám terjedéshez? A TINA Pro alkalmazásban műveleti erősítőnek csak 1 db van, nem pedig quad, vki segítene lerajzolni megírni, hogyan kell összekötni a 4 műveleti erősítőt? 3. Ha veszek 4 ledet 1 IR ledet és egy IR vevőt, akkor, hogyan módosúl a kapcsolási rajz? szeretném kipróbálni és utána megvásárolni mindent. Nyákot készíteni tudok forrasztani tudok, inkább gyakorlati ember vagyok olyan dolgokban, ammit nem igazán értek/tudok vagyis amihez nincsenek meg az alapjaim. Bocsi az untatásért. Hálás a válaszokért. ![]() Üdv: Andorattack.
hestore.hu -n vásárolt mezei 5mm zöld LED.
Úgy érzem, hogy hülyeséget írtam.
A ledek áramával nem is kell foglalkoznom hiszen az nem kerül az IC kimeneti lábára. A kimeneti láb csak a tranyót kapcsolja, hogy testet adjon a ledeknek.
Sziasztok,
hogyan lehet biztonságosan és ekológusan megszabadulni a savtól amivel a nyákot maratom? Segítségeteket előre is köszönöm!
Szia!
Attól függ mivel maratod a nyákot. Ha vaskloriddal dolgozol akkkor NaOH, szóval vmi lúgos vagy oltott mész. Ezek sókat és vizet "adnak" vissza. És nem ekológus hanem ökológiai Amúgy van itt ezzel kapcs téma Bővebben: Link Üdv: Andorattack
Sziasztok!
Mellékeltem egy rajzot: a lényeg az lenne, hogy van egy kapcsolónk, ez esetben egy nyomógomb. Egy NPN tranzisztor akkor kéne BEkapcsolja a relét, amikor a kapcsoló szakít, illetve akkor kéne KIkapcsoljon amikor az zár. A kapcsoló huzamosabb ideig maradhat bekapcsolva, a lényeg az lenne, hogy az áramkör, akkor ne zabáljon áramot. Az én kapcsolásommal szerintem az a baj, hogy ha a kapcsoló zárva van, akkor folyik az ellenálláson keresztül áram a föld felé. Van valakinek jobb megoldása? Köszönöm!
Ha pár miliamper még elfogadható veszteség, akkor alkalmazz darlingtontranyót.
De ha meglehet fordítani a kapcsoló állását, akkor akár nulla is lehet a fogyasztás.
Szia!
Nem rossz az ötlet, nálam gyakorlatilag egy olyan fejhallgatócsatlakozóról van szó, ami füllhallgató bedugásakor leválasztja a nagy hangszórót. Rádiókban szokott lenni ilyen. A lényeg az lenne, hogy egy erősítőre akkor kéne tápot adnia, amikor ez a kis kapcsoló szakít. Minden két gombelemről menne (kb. 6 V) ezért keresek más megoldást.
A relét is a gombelemek látnák el?
A relé csak bemutatás céljából került oda, elnézést, hogy ezt nem említettem, nem lesz ekkora terhelés.
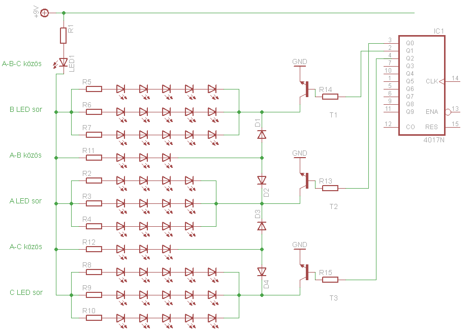
Megrajzoltam egy részét a kapcsolásnak.
Úgy kellene működnie, hogy van 3db háromszög. A B C. Először az A majd a B majd a C látható. Azért, hogy kevesebb LED kelljen bizonyos LEDeket közösítettem. A-B-C (csúcs) A-B (A bal oldal, B jobb oldal) A-C (A jobb oldal, C baloldal) Az AB és AC pontokban nem vagyok biztos. Jól helyeztem el a diódákat?
Akkor tovább faggatóznák, mégis mi kerülne a tranyó kollektorába, illetve milyen feszültségszintre van szükség az erősítő vezérléséhez?
Idézet: „Akkor tovább faggatóznák...” Kérlek, én örvendek, hogy van aki segítsen... Már mondom is: mellékeltem a rajzot - tudom, hogy így nem túl "korrekt", mert a kapcsolandó dolgokat a kollektorkörbe kell kötni, de szerinetm így is kell működnie. A tranzisztornak az erősítő 5-6 miliampernyi kollektoráramát kéne kapcsolnia, 6 volton, ehhez méretezném az ellenállást. (A rajzon feltüntettem az aktuális csatlakozót is, a két felső pöcök össze van zárva, ha nincs bedugva füles!)
Marad a darlington....
Értettem, mex. Köszönöm a tanácsaidat!
oké, bocsi. Szlovákiábol vagyok és kicsit keverem már a nyelveket
![]() és mennyi NaOH-t kell hozzá adni h ökológiai legyen?
Vagy esetleg mit szólnál egy tirisztorhoz? Bár annak meg a kioltásáról kellene gondoskodni, szóval át kéne gondolni még.
Ja, gondoltam erre és nem vetettem el, lehet, hogy létezik épkézláb tirisztoros megoldás is... Majd a hétvégén még gondolkodunk, most lassan megyek, mert alszom el...
Jó éjt minden kedves fórumtársnak!
Nahh szóval,
A HCL Vaskloridos oldatából a Fecl3 már só nem a legkörnyezetbarátabb, de baj nincs vele, a HCL-t kell csak semlegesíteni, ami azt jelenti hogy minden 36,5 gramm/mol tömegszázalékhoz 40gramm/mol NaOH kell, szóval vegyél elő egy indikátor papírt majd döntsed a NaOH-ot amíg 7es nem lesz a pH, utána csak sók maradtak pontosan FeCl3 és NaCl(konyhasó). Ez már elég ökológai ![]() Csak vigyázz a NaOH, nagyon durva anyag. Üdv: Andorattack
Számolgattam egy keveset és mintegy zárótételként elmondanám, hogy mire jutottam.
Tegyük fel, hogy az NPN tranzisztornak, amit használok 300-as bétája van, a szükséges kollektoráram 5 mA (ennyire van szüksége a kapcsolandó erősítőnek). Ebből következik, hogy a szükséges bázisáram 300-szor kisebb, azaz 16 mikroamper, így a bázisellenállás kb. 375 kohm. Kérdés, hogy a 16 mikroampernyi terhelés hamar lemeríti a két gombelemet vagy sem, ha sokat áll a kapcsoló zárva? lásd: rajz
Üdv! Van egy olyan erősítőm amibe bele van építve a hangszóróvédő koppanásgátló és +15V kell neki de csak olyan trafót tudok szerezni ami 9V vagy 12V és ha 9V akkor egyenirányítva 12,69V ha pedig 12V 16,92V lesz belölle! Az a kérdés, hogy most akkor nem baj ha nagyobb a feszültség vagy elég a kisebb is neki? Vagy amiről az erősítő megy tápegység 2*45V-os 400W-os toroid trafó az egyenírányítva +/- 65V körül van. Abból lehet e valahogy +15V-ot csinálni?
:hide:
Hali!
Esetleg 15V-os stabkocka? Máté. [OFF]Ha nem muszáj ne emeld ki a szöveget!
Akkor ezt a 12V-os egyenirányítottra tegyem rá ami 16,92V és abból 15V lesz?
esetleg tudnál linkelni egyet, mert nem nagyon tudom mi lehet ez...
Persze:Bővebben: Link.Viszont nem vagyok biztos,hogy 16,9V elég lesz-e neki(17V a minimum).Filléres alkatrész,veszel egyet és kipróbálod.Legrosszabb esetben buksz 50Ft-ot.
Máté. [OFF]Használd a Válasz gombot! Nem csak dísznek van ott...
Sziasztok!
Szeretnék egy egyszerű távirányítós autót építeni. A kérés a következő: Tudnátok nekem egy egyszerű távirányító adó-vevő pár kapcsolási rajzot szolgáltatni? A lényeg az, hogy kezeljen egy meghajtómotort (ami előre hátra mozgatja az autót) és egy kanyarodást megvalósító motort(jobb-bal mozgatás). Követelmény még(már ha szabad így fogalmazni, hogy ne legyen benne PIC! Valami egyszerű, olcsó működőképes és beszerezhető alkatrészekből álló darabra lenen szükségem. Előre is köszönöm. Üdv: Izeg |
Bejelentkezés
Hirdetés |










:hide:
