Fórum témák
» Több friss téma |
Fórum » Akkumulátor töltő
Hello!
Elvileg igen, a gyakorlatban nem lehet tudni. Kérdés mekkora feszültséget/áramot szolgáltatott a napelem, és mekkora állandó fogyasztó volt rákapcsolva az aksira.. Mert minden az energetikai egyensúlytól függ. üdv! proli007
Helló mindenkinek!
Töltés előtt szeretném kisütni az autóakkumat, csak az a gondom, hogy elfelejtem időben lekapcsolni a lámpást, az pedig nem egészséges! Ki kéne találni valami automatikus lekapcsolást, ami nem engedné egy adott feszültség (pl. 10 V) alá engedni a kisütést. Én elkövettem egy kapcsolást, ami majdnem működik is, csak túl nagy a hiszterézise (kb. 3V). Mivel 12V-ról kéne 10V-ra lemenni, ezzel adtam egy pofont a rakásnak. Nem tudom, lehet-e javítani a saját alkotásomon, vagy van erre valami jól bevált kapcsi? Előre is köszi: erősáramú
Hello!
Számtalan megoldást el lehet képzelni, de ebben a kapcsolásban semmi hiszterézis nincs. Nem is lehet, hiszen ez analóg módon működik, a hiszterézishez pedig pozitív visszacsatolás szükséges.. pontos lekapcsolási ponthoz, pedig referencia és nagy körerősítés. Az emitterkövető kapcsolásodnak erősítése egy alatt van, ráadásul így a tranyó "füstölni" is fog rendesen, hiszen kollektor-emitter között, ha a tranyó nyitva van, mindig 5V körül lesz. De mintának egy rajz. Ha a lámpát a PC+ és PC- pont közé teszed, már működik is a dolog. üdv! proli007
Köszönöm a gyors választ!
Hogy tudd kivel beszélsz, elárulom, hogy nem tudtam, hogy ez egy emitterkövető kapcsolás... A hiszterézis kifejezést nem kellett volna használnom, csak azt akartam érzékeltetni, hogy tápegységről kipróbálva 12V-ról indulva kb 9V-nál aludt el az égő. Légyszíves áruld el hogyan tudsz ilyen szép rajzot csinálni? Én papíron, ceruzával megrajzolom, beszkennelem BMP formátumban, átkonvertálom JPG-be és már tehetem is fel! A küldött kapcsolásodban lehet-e egyszerűsíteni? A LED-et az előtét ellenállással kihagyhatom-e, BE gomb kell feltétlenül? A FET és D1 tipusa mennyire kényes?(kicsi a választék a fiókomban) erősáramú
Hello!
Az áramkörből már láttam az ismereteid hiányát, de ez egyáltalán nem gond, próbálgatni kell. - De hogy az izzót nem láttad világítani, az egy dolog, az áram ettől még vidáman folyt tovább. Ha megnézed a rajzot, akkor láthatod, hogy a tanyó akkor nyit ki, ha a bázis-emitter (BE) feszültsége nagyobb, mint kb. 600mV. (az emittere, pedig az izzón keresztül a negatív aksiponton van. Mivel a bázis a zéneren keresztül csatlakozik a pluszra, így a tranyó akkor ud igazán kinyitni, mikor a tápfeszültség eléri a zéner+BE feszültséget. Ez 5,1V-os zéner esetén, mondjuk 5,7V. Az áram ettől a feszültségtől kezdve már folyni fog. - Természetesen ilyenkor még nem túl nagy áram, de az izzónak hidegen az ellenállása kisebb mint melegen (mint egy ötöde a névlegesnek), így próbálja az áramot állandó értéken tartani. - Minden esetre, már 5,7V alatt is folyik áram, a poti állásától függően. Ha a poti maximumra van állítva, akkor már 0,6V-tól folyna áram. De ha mondjuk középállásban van, akkor kb. 1,2V-tól már folyna áram, csak kicsi, mert a poti ellenállása korlátozza a bázisáramot, aminek bétászorosa a kollektoráram. Szóval az 1kohm, ha kicsit elmozdítod a felső végállásról, mint ha ott sem lenne. Ha meg nullára tekered, 5,1V felett, tönkremegy a zéner.. Egyszóval ez a kapcsolás sehogyan sem jó. - Az áramkörből a Led és előtét ellenállása elhagyható. - A Fet csak ennél nagyobb áramú Fet-el helyettesíthető. (szerencsére nyitófeszültsége a 12V miatt meg van) - A nyomógomb alkalmazása azért célszerű, mert az áramkör lekapcsolási pontja a kritikus. A visszakapcsolási érték, már nem ennyire korrekt, de nincs is szükség rá. Amikor lemerült az aksi, akkor kikapcsol a lámpa. Erre az aksi összeszedi magát, és a feszültség visszaáll, a kb. 12V-os szintre. Tehát ha a visszakapcsolási feszültséget 12V-ra tesszük, akkor kikapcsolás után, néhány másodpercre újra bekapcsol a lámpa. Majd ismét újra ki. Viszont ha a visszakapcsolási szintet 12,5V fölé tesszük, akkor csak egy feltöltött aksit tudunk kisütni. Kisütéshez közelit nem. Ezért jobb a nyomógombos megoldás. Mert a bekapcsolási szintet akár hová tesszük 13 és 15V közé, nem fog bekapcsolni, csak ha megnyomjuk a gombot, és ha egyszer kikapcsolt, nem kapcsol be ismételten. Ez a rajz, közel sem szép. De ha letöltöd a TINA demó verzióját, akkor Te is készíthetsz vele rajzot. (Ráadásul le is szimulálhatod pld. amit elkövettél, minden füst nélkül. Persze kicsit érteni kell ahhoz is.) Én megrajzolom, majd a PrintScrren megnyomásával a vágólapra teszem. Onnan az XnView programba bemásolom, körbe kerítem, a felesleget levágom és *.png formátumba mentem. És már mehet is az oldalra. Néhány kattintás az egész. De bármely rajzoló programot használhatod a képernyő kép kezeléséhez. üdv! proli007
Helló!
Köszi a homályoszlatást, valami már kezd derengeni. Csodálom a hozzállásodat, türelmedet, ahogyan még a hozzám hasonlókkal is foglalkozol már évek óta! Nem voltál Te tanár valamikor? Ha nem ilyen gyalázatosan fizetnék őket, azt mondanám, hogy ott a helyed! További jó munkát: erősáramú Idézet: „Csodálom a hozzállásodat, türelmedet, ahogyan még a hozzám hasonlókkal is foglalkozol már évek óta!” Na igen, szeretjük is érte nagyon. Tőle aztán tényleg lehet tanulni le a kalappal előtte.
Szia!
Készítettem egy egyszerű(nek tűnő) akksitöltőt. Átnéznéd nekem? Igaz most 13,9V nál kapcsolja le a töltést, de csak zener kérdése. Van benne egy fordított polaritás elleni védelem és egy túltöltés védelem. Szerintem ennyi elég egy normál autó akkumulátorhoz. Válaszod előre is köszönöm!
Hello!
Ez a megoldás, azért több sebből vérzik.. - A V2 feszültsége, maga az aksitöltő kimenete, ha igaz itt csak kétutas egyenirányított feszültség van, ami 10ms-onként nullára megy. Ebből nem táplálhatod a műveleti erősítőt, de a referencia zénert sem. - A zénernek nem érdemes 14V-osat választani. Részben azért, mert így válogatni kell a zénert a lekapcsolási pont beállításához. Másrészt, a töltő feszültsége a relé bekapcsolt állapotában, együtt mozog az aksi feszültségével. Tehát 12..14V között változik, és amikor a relé kikapcsol, felugrik, a terheletlen trafófeszültségre. Tehát, amikor az aksi feszültsége pld. 12..14V között van, a referencia feszültség is pont ennyi lesz, hiszen a zéner nem tud kinyitni (nincs zéneráram). Akkor ez milyen referencia, ami mindig pont annyi mint amit figyel? Másrészt, mikor a relé kikapcsol, és az aksi felugrik a (mondjuk) 17V-ra, akkor a zéneráram 63mA-ra ugrik. Csak éppen értelmetlenül. Tehát ésszerűtlen ekkora feszültségű referenciát választani, bőven elégséges pld. egy 6,2V-os zéner. Az aksi feszültségét, az R5 ellenállásból és még egy (a (-) bement és GND közé kötött) ellenállásból kialakított feszültségosztóval. A töltési végfeszültségre állítani a komparátor működését. (esetleg poti) - Tekintve, hogy az R1 és R2 ellenállás 1kohm, a tranzisztor, már kb. 2,5V feszültségnél kinyit. Így egy 6V-os aksi is ráköthető a töltőre. Ez alapvetően nem hiba, csak vajon egybe esik-e a szándékaiddal? - Ha a relé egy kis áramú 12V-os OMRON akkor húzóárama kb. 40mA. Viszont az áramkör kikapcsolt állapotában világít a Led, ami kb. 20mA-t fogyaszt. Ez esetleg meghiúsítja a relé elejtését. Egyébiránt sem tudom, hogy a töltőnél megjelőlt 17V feszültség, a kétutas feszültség átlagértéke, vagy csúcsértéke. Mert ha átlagértéke, akkor a 12V-os relé túl sok feszültséget fog kapni a pufferkondiról. (kb. 22V) - A műveleti erősítő és a tranyó bázisa közötti kapcsolat is helytelen. Részben, mikor a műveleti erősítő kimeneti feszültsége "nullán" van, lehet a maradék feszültsége 1..2V. A zéner dióda messze a könyök feszültsége alatt is vezet, tehát a tranyó a nyitás határán van. Avagy bázis-emitter közé ellenállást illik tenni. Ha a műveleti erősítő kimenete magas szinten van, akkor a zéner kinyit, viszont a bázisáramot nem korlátozza semmi, csak az IC maximális kimenőárama. Ez kb. 25mA ami megfekheti a tranyó bázisának gyomrát. Avagy soros áramkorlátozó ellenállás szükséges. Viszont ha mind két ellenállás már bent van, akkor a zéner felesleges, hiszen abból már olyan feszültségosztó készíthető, ami illeszti a bázis feszültségét, a műveleti erősítő kimenetéhet. Csak az ellenállások értékétől függ. - A műveleti erősítőnek nincs visszacsatolása, így nullkomparátorként üzemel. Ha az aksi feszültsége eléri a beállított értéket, akkor a relé elejt. De ettől az aksi feszültsége leesik, tehát a relé behúz. És ez így fog géppuskázni.. Tehát a komparátor kimenetére vagy RS tároló kell (hogy ha egyszer elejtett ne legyen képes többet behúzni), vagy pozitív visszacsatolás (ami hiszterézist hoz létre). - A műveleti erősítő bemeneti védelmét meg kell oldani, mert ugyan a polaritás védelem megakadályozza a relé behúzását, de a műveleti erősítő (+) bemenetén 14V, míg a (-) bemenetén -12V lesz, miközben a negatív tápfeszültsége 0V. A 470ohm-on keresztül folyó bementi áramot, meg fogja köszönni az IC. Tehát egy reverz dióda kell a (-) bement és a GND közé, így a bement csak 600mV-al lesz alacsonyabb szintű mint a GND. Szóval a többi rendben van. :yes: üdv! proli007
Nagyon örülök a kapcsolásodnak, mert nekem van egy 220/24V, 20A stabilizált labor tápegységem és töltőt szeretnék építeni belőle. Mekkora áram leadására képes ez? Ha tudna kb 10A-t megerőltetném magam és megtervezném mert már kellene...
Megnéztem a tápegységem. Az adattáblán a bemenetnél 230 V +-15% szerepel. Elképzelhető hogy ha csökkentem a bemeneti feszültségét akkor csökkenni fog a kimenő is? Amennyire belelátni, pár darab nagy kondi van benne és egy büdösnagy trafó.
Ha csökkenteni szeretném (szabályozhatóval) akkor milyen módon tegyem? Előre is köszönöm a segítséget! P.
Köszi a válaszod!
Ez csak egy próba dolog volt, de tanácsaidat figyelembe véve a hétvégén nekifekszek és átgondolom(tervezem) a töltőt. Szeretnék valami egyszerűt és biztosat tervezni, ezért kértem a segítségedet. Ha valami sikerül akkor újra kérdezek!
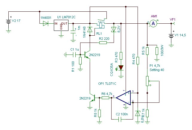
Szia!
Szóval volt időm és kedvem is! Valami ilyet sikerült összehoznom. 14,5V-nál lekapcsol, van egy műterhelés az aksin , stabfeszről megy a referencia, és 6V-os aksit nem lehet rárakni! A stabtápból a kondik kimaradtak, de az egyértelmű hogy kell, most még az elméleti része terveződik a dolognak. a lényege ennek a töltőnek, hogy "hülyegyerekbiztos" legyen. Tehát semmilyen műszaki szaktudást ne igényeljen maga a töltési folyamat, gyorsan is tudjon tölteni, és ne töltsön túl, de ha rajtahagyják az aksit a töltőn akkor tartsa a töltést.... Valahogy próbáltam csokorba szedni a leggyakoribb gondokat amit egy átlag autós elkövet.
Sziasztok!
Van egy ruszki töltőből származó trafó.Eredetileg 6-12v-os töltő volt.Szerintem szelénes lehetett.Abban szeretnék segítséget kérni hogy hogy kell bekötni,vagyis egyenirányítani,ha 12v-os töltőt szeretnék belőle csinálni.A képen látszik a trafó és a kivezetések közt mért értékek.
Hello!
Eltévedek a hozzászólásaid között. - Először 24V-os aksitöltőről beszélsz, majd tápegységről. Aksitöltőkben kevés kivétellel, nem szokott kondi lenni. - Aztán labortápegységről van szó. Az egy feszültség és áramszabályozott tápegység, amivel megint csak nem szokás aksit tölteni. - Igen ha egy trafó bemeneti feszültségét csökkentjük, a kimeneti feszültsége is csökken. De ha labortáp van a dobozba, akkor ennek értelme nem sok van, hiszen az próbálja stabilizálni a kimenetét. Ha nincs meg a kellő bemeneti feszültsége, összeomlik a szabályozása. - Ha egy tápnak 24V a kimenő feszültsége, és 20A áram leadására képes, akkor 12V-ra leszabályozva, 20A mellett, minimálisan 240W hő keletkezik. Erre nem minden táp van felkészítve. (kivétel, ha kapcsolóüzemű, de ha egy "büdös nagy trafó" van benne, az esély erre kicsi. - Ha pedig csak annyit tudsz megállapítani egy tápról, hogy nagy trafó meg kondi van benne, akkor lehet számodra még egy kicsit nagy falat az átalakítás.. Először talán kicsit tájékozódni kellene, és nem a 20A-es tartományba tápot-aksitöltőt (vagy mit) készíteni. Aztán ha ott már nincs gond és képben vagy a dolgokkal, akkor belevágni valamibe. (Teherautó vezetést sem úgy tanul valaki, hogy átül a bicikli kormányától a kamionba. Lehet a KRESZ-t kellene először elsajátítani..) üdv! proli007
Hello!
- A 8,2V-os zéner fordítva van. Azt mindig záróirányba használjuk. De egy soros dióda is kell vele sorba, mert ha fordítva teszed rá az aksit, akkor kinyit a zéner, és bevezeti a villanyt a bázisra. - Hiszterézis (pozitív visszacsatolás) még mindig nincs, a relé kattogni fog a töltés végén. - Az OPA invertáló bemenetének, még most sincs védelme. - Ha stabit használsz, akkor a 6,8V-os zéner felesleges, hiszen a 12V leosztásával is lehet referenciát készíteni. Tehát a zéner helyett, egy ellenállás is megfelelő. - A lekapcsolási feszültséget számításaim szerint, jelenleg 8..45V között lehetne állítani. Nem sok ez egy kicsit? 20 fordulatos helipot alkalmazása esetén is egy körülfordulás, kb. 2V. Miközben 14,5V-ot szeretnél beállítani. "de ha rajtahagyják az aksit a töltőn akkor tartsa a töltést." Ezt hogy is kell érteni? 14,5V-on tartja az aksit? (mint ahogy jelenleg a ki-be kapcsolgatással tenné) Mert az nem túl jó ötlet. De Te tudod.. üdv! proli007
Hello!
Lehet, hogy ruszki töltőben volt, de igen csak "magyaros kinézetű" kis trafó ez.. De ránézésre ezen négy 6V-os tekercs van sorbakötve. Vagy két diódával tudsz egyenirányítani, vagy ha híd-egyenirányítót használsz, kötheted az 1-5 pontokra is. De ha 2*6V-ot fogsz használni, az lehet soványka lesz, ha meg 3*6V-ot az meg esetleg sok a 12V-os aksihoz. Próba cseresznye. üdv! proli007
Köszönöm válaszod! Ez nem annyira egyszerű ahogy gondoltam
Megyek először KRESZ-t tanulni...
Szia!
Igazad van,tényleg magyar töltő volt.Először a trafót kaptam meg,a srác aki adta, azt mondta hogy orosz töltőben volt.Viszont az írásod után beszéltem vele/nem hagyott nyugodni a dolog / és elő kereste a dobozát is,vagyis csak a maradványát, és kiderült hogy mégiscsak magyar az a töltő.Na a lényeg a lényeg:először úgy próbáltam ahogy rajzoltad és 12v-ot kaptam.Szerintem ez kevés.Utánna graetz hidat kötöttem a 1-2 pontokra,ott meg már 22v-ot.Ez szerintem sok.Viszont úgy nem mértem feszt. hogy 1 és 4 pont között.Elvileg akkor ott 18v-ot kellene mérnem igaz?Akkor pedig ha arra a két pontra egyen irányító hidat kötök,akkor az már megfelelő lenne nem?Mindjárt meg is nézem.Köszönöm egyenlőre,majd jelentkezem.Üdv
Hello!
Tekintve, hogy minden feszültséget egymáshoz nem mértél meg, lehet, hogy nem az 1-4 között lesz a 18V, hanem az 1-3 között. A két belsőt, csak tippeltem melyik-melyik. De ha 12V-ot mérsz egyenirányítva szűrés nélkül, akkor kb. ugyan akkora feszültséget kapsz mint a váltó. Ennek oka, hogy mind két feszültség effektív értéke azonos (dióda veszteséget nem számolva). A műszerek között már lehet különbség, a jelalak miatt, és hogy a legtöbb valami átlagot mér és effektívben kalibrált. A TrueRMS lenne a valós. Viszont a feszültség csúcsértéke magasabb mint amit mérsz, tehát még is töltené az aksit. A kollégák a 14V-ot szokták emlegetni helyes feszültségnek. De ha ez eredetileg is töltő trafó volt, akkor csak töltött valamit. A kapcsolás amit lerajzoltam, a két diódával azért szerencsésebb, mert itt mindig egy dióda üzemel, míg a híd-egyenirányítóba kettő. Így a vesztesége is kisebb, mint annak. Persze ma már hidat szinte könnyebb kapni, mint diódát. De a 18V feszültség, általában a tirisztoros töltőknél szokott bejönni. De azt is meg kell nézni, hogy ez terhelve, vagy terheletlenül annyi amennyi.. üdv! proli007
Szia!
Lemértem a feszültségeket: 1-3=5,4v Ac,graetzel 5.3v Dc. 1-5=11,9v Ac-10.9v Dc 1-4=18,4v Ac-16,8v Dc Az 1-4 kivezetést egyenirányítás után leterheltem 12v/45W-os izzóval és a feszültség leesett 12.5v-ra.Akkor ez megfelelő? Üdv
Sziasztok!
A hideg beálltával nekem is szükségem lenne egy autó akksi töltőre... Bocs, ha butaságot kérdezek, sajnos nem értek az elektronikához, de szeretek forrasztgatni... ![]() Szóval, döglött számítógépes szünetmentes tápból nem lehetne valamit eszkábálni? Köszi a válaszokat! Üdv.: Don
A legolcsóbb megoldás, ami lehetetlen...
A szünetmentes tápok valóban tartalmaznak szinte mindent ami az akku töltéséhez kell de a töltőáramkör egy 2-10Ah-s akku töltéséhez készült, a gépkocsi akkuk (44-92Ah) töltése pedig többszörös áramot igényelne. Az átalakítás pedig már szakértelmet igényelne. Ki kellene továbbá gyomlálni a 230V-os invertert is, mert az csak zavarna a veszélyes kapcsok miatt.
Szia!
Akkor Zener fordít, de van visszacsatolás, méghozzá a 100n kondi. Csőtermosztátokat építettem és a 100n nem engedte peregni a relét és a hiszterézis 1C volt. Nem mértem hogy ez a referenciában mennyi, mert akkor nem volt érdekes. Még nekifekszem és áttervezem! Köszönöm a segítséget! Még kereslek, ha van új ötletem!
Igazából arra gondoltam, hogy a trafót, meg esetleg a dobozt használnám fel. De akkor ez nem jött be...
Pedig rossz szünetmentesekből van egy rakással nálunk.
Hello!
Ha a trafó nem melegszik jelentőse töltés alatt (néhány óra), akkor megfelelő lehet. Bár a 34% feszültségesését kissé túl nagynak gondolom. Jelezheti, hogy trafó teljesítménye a 3,75A-re kicsit kevés. (de lehet a trafó szándékosan is kis gerjesztésre tekerve) Próba cseresznye.. üdv! proli007
Hello!
Jól hangzik, de "más a papír, és más a szemét" mondták valaha. A két feladat jelentősen eltér egymástól. A visszacsatolás, pedig amit a kondi hoz létre, nem pozitív, hanem negatív. - A csőtermosztátban a hiszterézis, a relé meghúzó és ejtő árama közötti különbség alkotta. A 100nF-al, csak azt akadályoztad meg, hogy külső zavarás (feszültséglökés-50Hz-es hálózat) ne okozzon zavarokat. - De ha egy hőmérséklet elindul felfelé (lefelé), akkor az egy lassú folyamat, és nem esik vissza (nem ugrik fel) hirtelen. (Inkább túlszalad a hőtehetetlenségek miatt. Így nem alakul ki bizonytalan állapot. - Ellentétben az aksi feszültségével, mely azonnal visszaesik, mihelyt a relé bont. (És azonnal fel is emelkedik, mihelyt zár) üdv! proli007
Szia!
Hát ahogy a doboz feliratából kisilabizáltam /nem nagyon látszik/ eredetileg 4A-os töltö volt,csak szét bágerolták .Digitális tolómérövel mérve, a szekunder 1.15mm-es vezetékből van tekerve.Persze zománc szigeteléssel mérve.Akkor kipróbálom egyen irányítva, töltés közben mit produkál.Nem nagy aksikat kellene tölteni,csak max 60Ah-ig.Nem akarnám nagyon túl bonyolítani,viszont kiegészíteném az általad felrakott töltés figyelővel.Azt már egyszer egy másik töltőbe beépítettem és jól működik.Gondolom ebben is megfelelő lesz.Üdv
Hello!
- Az 1mm átmérőjű huzal, 3,5A/mm2 áramsűrűségű terhelhetősége, 2,8A. - A töltőáram alapvetően nem az aksi kapacitásától, hanem annak belsőellenállástól és a töltő belsőellenállásától és a kettő elem kapocsfeszültségétől függ. Tehát nagyobb kapacitású aksit, azonos töltőárammal, csak tovább kell tölteni. (Nagyobb aksinak esetleg kicsit kisebb lehet a belsőellenállása, de ez töltöttségi szintjétől is függ.) - De a töltőáram, csak a periódusidő kisebb hányadában folyik csak, (ellentétben az izzós terheléssel) ezért ki kell próbálni egy aksival. üdv! proli007 |
Bejelentkezés
Hirdetés |






Tőle aztán tényleg lehet tanulni le a kalappal előtte. 



/ és elő kereste a dobozát is,vagyis csak a maradványát, és kiderült hogy mégiscsak magyar az a töltő.Na a lényeg a lényeg:először úgy próbáltam ahogy rajzoltad és 12v-ot kaptam.Szerintem ez kevés.Utánna graetz hidat kötöttem a 1-2 pontokra,ott meg már 22v-ot.Ez szerintem sok.Viszont úgy nem mértem feszt. hogy 1 és 4 pont között.Elvileg akkor ott 18v-ot kellene mérnem igaz?Akkor pedig ha arra a két pontra egyen irányító hidat kötök,akkor az már megfelelő lenne nem?Mindjárt meg is nézem.Köszönöm egyenlőre,majd jelentkezem.
.Digitális tolómérövel mérve, a szekunder 1.15mm-es vezetékből van tekerve.Persze zománc szigeteléssel mérve.Akkor kipróbálom egyen irányítva, töltés közben mit produkál.Nem nagy aksikat kellene tölteni,csak max 60Ah-ig.Nem akarnám nagyon túl bonyolítani,viszont kiegészíteném az általad felrakott töltés figyelővel.Azt már egyszer egy másik töltőbe beépítettem és jól működik.Gondolom ebben is megfelelő lesz.
,de mindegy ez nem ide tartozik.Köszönöm a segítséget egyenlőre 