Fórum témák
» Több friss téma |
- Ez a felület kizárólag, az elektronikában kezdők kérdéseinek van fenntartva és nem elfelejtve, hogy hobbielektronika a fórumunk!
- Ami tehát azt jelenti, hogy a nagymama bevásárlását nem itt beszéljük meg, ill. ez nem üzenőfal! - Kerülendő az olyan kérdés, amit egy másik meglévő (több mint 17000 van), témában kellene kitárgyalni! - És végül büntetés terhe mellett kerülendő az MSN és egyéb szleng, a magyar helyesírás mellőzése, beleértve a mondateleji nagybetűket is!
Értem.
Esetleg neked nincs egy tutira bevált kapcsolásod, mit teszteltél? Ebben a topicban is van mindjárt három ezen az oldalon. Nem tudom melyik a legjobb, legstrapabíróbb. Holnap lehet kikapom a fűtőmotort és mérek.
Nincs kapcsolásom, de amit linkeltél mint írtam, jó lehet. Az 555 táplálását egy sorba kötött diódán, és egy párszáz µF pufferen keresztül érdemes megoldani.
Az R2 szükségtelenül nagy értékű, ide 1k ohm-ot tegyél.
Hello mindenkinek!
Szeretnék venni egy nagyon alap hangváltót a 80/60W szubcső-höz. Erősítőm nincs a fejegység hajtja. Hány W-os legyen illetve mire figyeljek még hogy ne füstöljek le semmit de érjen is valamit. Előre is köszönöm a segítséget!
Szia!
Köszönöm szépen a választ! Természetesen számítógépes ventilátorra gondoltam! Az egyenirányítást hogy oldjam meg? Gondolom a klasszikus greatz híd + puffer!
Ventilátor vezérléshez kell!
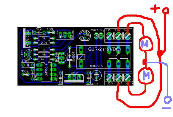
A fórumon ajánlották hogy a mellékelt kép alapján kössem be a ventilátorokat a hőérzékelő áramkörbe! És azért volt a kérdés hogy simán a trafóról mehet-e a ventiknek a fesz vagy nem! A panelnek is kell csinálnom tápegységet de csak nagyobb greatz hidam van itthon de mondtad hogy ha nagyobb az sem baj! Köszönöm szépen a válaszaidat!
Köszi szépen!
A képről a felső sorból a másodikat fogom megcsinálni! mivel nekem csak + - tápfeszültség kell! Ha valahol elakadok akkor írok majd! Köszönöm szépen a segítséget! Egyébként régóta kerestem pont ezt a képet a sima greatzes és a dupla greatzeset is egyaránt!
Nagyon köszönöm!
Akkor csak kicserélem a "kimeneti" ellenállást és kész is? BD139 jó a fet helyére, tudom, hogy csak 1,5 A tud, de egyenlőre elég ez is?
Ha a motorod teljesítményét elbírja a BD139, akkor akár jó is lehet. Ne felejts el hűtést applikálni a tranzisztorra.
Sziasztok!
Rendeltem ebay-ről mr16-os foglalatú 3w-os rgb led-es spot-ot. 5db-ot rendeltem, amiből 1 sajnos kb 30perc után elaludt. A jelenség a következő: bekapcsolás után kb 1 másodperc után kialszik, aztán egyből enyhe melegedés érződik a panelen.Ez csak 12VAC esetén van igy, 12VDC esetén kb 20 másodpercig világit és aztán alszik ki. Ezek ac/dc üzemmódban is müködnek. Csatolom a képet a panelről és annyi kérésem lenne, hogy ha van valakinek valamilyen tippje, hogy mi mehetett szét benne, az légyszi segitsen, mert jólenne, ha tudnám orvosolni. Én a kondira tippelek. Esetleg hogy induljak el a hibakeresésbe? Köszönöm előre is a segitségeket!
Szia!
Azon a panelen az a fekete állított alkatrész micsoda? Olyan, mint egy infravevő.
Szia!
Igen, az egy infravevő. Van hozzá egy távirányitó, amivel lehet szineket, fényerőt és effekteket kapcsolgatni.
Az az egy példány valószínű, hogy gyári hibás. Azt kellene megnézni, hogy mi az, ami melegedni kezd a kialvás után.
Sziasztok!
Új vagyok itt, szeretnék kérdezni Tőletek, hátha tudtok nekem segíteni. Van 1 Thomson projektoros tv-m, aminek a hv splitter box-a áthúz. Azt szeretném kérdezni, hogy ez lehet-e a hibás alkatrész vagy valami más alkatrész okozza a problémát? Válaszotokat előre is köszönöm!
Szia!
Lehet a splitter rossz, repedt, stb. Le kell szigetelni alapos portalanítás után akrilpasztával vagy szilikonkaucsukkal. De ez a kérdés inkább tévészerelős témájú, mint kezdőknek való.
Valahogy az egész felmelegszik, sajnos nem igazán megállapitható, hogy melyik része. Remélhetőleg kedves lesz az ebay-es eladó és küld helyette másikat, de azért gondoltam megpróbálom javitani.
Sziasztok!
Épitettem egy kivezérlésjelzőt, de sajnos a jel ami kivezérelné túl kicsi 10ledből max 3 világít. Milyen előerősítőt kéne neki építeni, hogy jó legyen? Lm3915-ös meghajtóIC-t használok
Hello!
Megírhattad volna, mekkora feszültségről hajtod, és mekkora az IC referencia feszültsége. Mert lehet gond mind kettő. (Esetleg rajz, vagy link) Arról nem is beszélve, hogy van külön topikja itt.. üdv! proli007
Bővebben: Link Ezt építettem meg a 10K-s trimmert elhagytam a tápfeszültség 12V a ref. feszről nem tudok semmit
![]() ![]() És azért nem a topikjába írtam, mert ott nem kapnék ilyen hamar választ
Hello!
Talán próbáltad? Vagy talán sietsz valahova? Ez nem lóverseny! - De még most sem írtad meg, hogy miről hajtod, vagy mekkora a bemenő feszültség. Mert a bemenő feszültség, és a referencia aránya a döntő. - Az hogy elhagytad a potit, mit jelent? Betettél helyette egy 10kohm-os ellenállást, vagy rövidre zártad. Mert ha a jel kicsi, az utóbbi lenne a célszerű. üdv! proli007
A tápfeszültség 12V a potit pedig áthidaltam szóval a 8-as láb most teljesen a földön van
Hello!
Félreérted. Nem a tápfeszültség számít, hanem a hangfrekvenciás bemenő feszültség. Ha az ellenállást rövidre zártad, akkor 1,25V a referencia feszültség. Tehát, a jel csúcsértéke ha 1,25V akkor fog jelezni az utolsó Led is. De ha csak az utolsó 3 világít, akkor legfeljebb 100mV a bejövő feszültség. ez RMS értékben, kb. 70mV. Nem tudom miből tud csak ekkora kis feszültség kijönni? üdv! proli007
Számítógépre van rákötve ha max jel jön ki akkor ki is vezérli szépen viszont nekem max fél hangerőn vagy még halkabban megy a gép és ez a baj.
Hello!
Akkor ez csak dizájn szerkezet.. Marad az előerősítő. (A kivezérlés mérő bemenetére tegyél egy ellenállást, mert minden Led égni fog.) üdv! proli007
Az bizony
![]() És köszönem a segítségek ![]() Szerk.: Azt tapasztaltam, hogy ég az összes led de az miért van?
Sziasztok!
Van valahol TTL-CMOS táblázat? Van pár kapcsolás ami TTL IC-kel készül és szeretném megépíteni, de CMOS IC-kel. Viszont nehezen tudom összevadászni, hogy az adott TTL IC-nek mi a CMOS megfelelője. Pl.: 7490 |
Bejelentkezés
Hirdetés |





Akkor csak kicserélem a "kimeneti" ellenállást és kész is? 
10ledből max 3 világít. Milyen előerősítőt kéne neki építeni, hogy jó legyen? 





