Fórum témák
» Több friss téma |
Mielőtt kérdezel, a következő két dolgot ellenőrizd!
I. A helyes tápfeszültségek megléte.
II. A kimeneten van-e egyenfeszültség.
Élesztés.
Én elégedett vagyok, ezzel a módszerrel, de megértem a Te szempontodat is. Az a panel amitt belinkeltem szerintem nem tartozik a rosszul tervezett kategóriába, amúgy csak átrajzolt, mert mint említettem az oldalon fellelhető az eredetije is, csak nekem nem tetszett a vonalvastagság, (ott található beültetési rajz is ) ezért született meg ez. A két esetből ami hiba történt eddigi tevékenységem során, az egyik oldalra felrakott cikkből származik,a TL071 és BD 139 párossal felépített ventillátorszabályzó panelnél, amit át se néztem letöltöttem, megépítettem és meglepődtem, hogy egy ilyen egyszerű áramkör nem indul... amire azt írta az illető, hogy többször meg lett építve...
A TL071 kimeneti hatos lába kapta a tápfeszt a "valaki" által tervezett panelon... Nem minden jó ami csillog, meg egyszerű. Szóval szerintem is sokat könnyít a beültetési rajz, de a kapcsolási rajz szerinti alapos átböngészés is nélkülözhetetlen, föleg bonyolult áramköröknél. Amúgy elismerésem a panelterveidér, látszik , hogy foglalkoztál velük, de szerintem könnyen építhető az is amit belinkeltem.
Sosem hiányzott, pedig a Tango nagyon barátian tudja kezelni. Amit magamnak rajzolok, azon pontosan tudni fogom minden pad helyét, szerepét, egyszerűen nincs rá szükségem. Amit másnak, azon meg nem kell, mivel készterméket viszek és nem alapanyagot.
De uram. Ez baromság. Az alsó határfrekvenciát a kapacitás és zömmel a következő fokozat bemeneti ellenállása határozza meg. Ha a -3dB-es pontot 20Hz-re parkoljuk, akkor a fix (minimum) bemenőellenálláshoz méretezett kondinál ha nagyobbat rak be, nem lesz több-kevesebb a mély. Csak ezért nagyon félrevezető, amit írsz, pláne olyan valakinek, aki azt sem tudja, mire való a csatolókondi..
Akkor számolj is egy kicsit. 1/(2*Pi*R*C) a közölt értékekkel (22k, 470nF) 15Hz-re adja a 3dB-es pontot. Vagyis ez tökéletesen megfelelő csatolás. ha a mély kevesebb, akkor vagy a kondi defekts, vagy a bemeneti ellenállás értéke fals.
Az LM1036 egyszeres tápellátású eszköz, emiatt kimenetén mindig féltáp tartózkodik. Ezért csatolókondi szükséges hozzá, de értékét nem a kapcsolási rajzokon adottra választjuk fejbóintó Jánosként, hanem illesztjük a várható terhelésre. Ennek oka főleg az, hogy egy pl. 10µF-os kondi feltöltődése a féltápra egy kellően nagy bemeneti impedancia mellett bizony elég kártékony hatásokkal bír. Másik folyomány, hogy poláris kondi alkalmazása esetén a "+" jelölésnek mindenképpen az IC felé kell néznie (ez egyébként konvenció, minden kondi a táplált, vagy tápláló fokozat felé néz, így ezeket összekötve a kondik ellenkező polaritással csatlakoznak és így bipoláris eredőt adnak, nem fognak tönkremenni bármilyen DC viszonytól).. Nálad vélhetően az egyik kondi szivárog, vagy zárlatos. Szedd ki azokat, és tegyél be valami normális fóliákat, a közölt adatok szerint (470nF minimum).
Sziasztok. Szereztem egy Technics SU-X990D erősitőt. Sajnos végfok hibás, de nekem pont ez a lényeg. Szeretnék bele egy uj végfok modult épiteni, de a hangszin és a hangerőt is jólenne megtartani, nem beszélve a bemenet választásról. Csakhogy hiányzik belőle egy Voltage Controll Amp kis panel amin egy AN7062N IC volt. Nos ha itt a be és kimenetet összezárom akkor a bejövő jel továbbitódik a végfok felé, vagy mindenképp kell ez a panel a müködéshez? Csatoltam egy képet, hogy miről is beszélek.
Én nem vackolnék bele más végfokkal, az eredeti IC-je elég jó alapanyag. A hiányzó panel a végfokhoz szükséges bemeneti és meghajtófokozatot tartalmazza (hasonló a TDA7052-höz), így értelemszerűen nem kell más, integrált végfok alkalmazásakor.
Igen, csak az a baj, hogy nem kapni az SVI4004 IC-t. Meg ha lehetne is akkor is horror áron adnák. Köszönöm az infót egyébként. Akkor kiprobálom hogy müködik e.
Igen mert magának az IC-nek a bemeneti ellenállása végtelen...
Anno hozzám is hoztak egy ilyen Technics erősítőt és egy napig tartott mire szereztem a végIC-hez doksit.
Végül tudtam volna rendelni valahonnan IC-t és ha jól emlékszem 6800Ft-ba került, amit sokallt a kuncsaft. Ha építesz bele egy tranzisztoros erősítőt akkor el lehet hagyni ezt az AN7062-es IC-t és valószínűleg sokkal jobb hangja lesz mint a gyári IC-nek.
Fetes lesz bele. Modulok már készen vannak, csak felkell szerelni a bordára, meg persze bekell kábelezni a tápot, a bemenetet, kimenetet. Ha készen lesz dobok fel róla képet.
En sem.
(Pedig sok volt mar a kezem kozt.
Majd , ha jössz legközelebb, akkor megmutatom a Hybridet. Hát nem holmi lim lom, elhiheted.
Számomra valahogy nem nevezhető jónak a részletes, de élettelen hangzás amit egy fetes csoda produkál az undorító mélyekről nem is beszélve.
Szia.
Crescendo-ban nem hinném,hogy undorítóak a mélyek sőt szerintem porig aláz egy-két itteni tranyós kütyüt pl:a PA 300.at. Az Alkotó mester tervezte AEM 600-asról meg nem is beszélve.
Mondom, hogy nem hallottál még tisztességes FET-es erősítőt. De nem kell egyből leundorítózni, azért mert neked nem tetszik, attól még létezik jó hangú FET-es erősítő.
Így van, egyébként építettem már én is "néhány" erősítőt, köztük volt sok tranyós, jópár csöves, FET-es és Hybrid is, van viszonyítási alap, bátran ki merem jelenteni, hogy most a Hybrid a sláger, és hogyhogy, de FET-es a vége.
Üdv
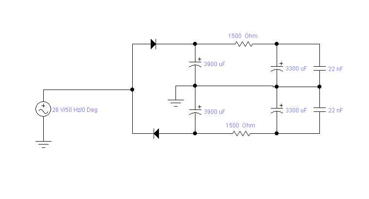
Szeretnék egy kis segítséget kérni, mert már megőrülök. Az erősítő nagyon összeszedi a kapcsolók szikráit és egyszerűen nem tudok vele mit kezdeni. Azt sikerült kideríteni, hogy a bemeneten lévő műveleti erősítő szedi a tüskéket, de már teljesen körbeárnyékoltam és nem változott semmi, a táp elmebeteg módon van szűrve és attól sem változott semmi. Nem tudom elképzelni, hogy miért szedi össze ezeket a tüskéket de már megőrülök tőle. Mellékeltem a táp kapcsolását. Köszönöm a segítséget.
Javaslom egy hidegítő kondival (100nF pl.) kösd össze a műveletid földjét a testtel. Amúgy azt ne mondd nekem hogy az erősítőd ezzel a táppal működik. (Tuti hogy 1500 ohm van berakva a 2 helyre?)
Doncso ne hagy magad , igen is van jelene a FET -es végű erősítőknek !
Attól hogy FET -es a vége még lehet jó is meg rossz is , ezért nem értek egyet azzal a kijelentéssel hogy a FET -es egyértelműen rossz hangzású. A hibrided meg nagy valószínűséggel az egyik legjobb , hisz tudom miről beszélsz tudod nekem is van. Bővebben: Link A kételkedőket meg szivesen várom egy meghallgatásos tesztre !
Miért a kétutas egyen jobb?
Igen, jobban szűrt. De itt az a problémám, hogy a 1,5 kohm-os ellenállatokon kicsi áram mellett is nagy fesz. esik. Vagyis nem marad az erősítőnek szufla. Bár egy 1W-os erősítő elketyeg róla. De nem hiszem hogy csak akkora van rákötve.
Elkészültem vele, naggyából, de lenne egy kérdésem. Van ebben egy ventillátor is a hütést segiteni. Ennek mikor kell bekapcsoljon? Sajnos a kapcsi rajzot nemtudom feltenni mert 9mb.
SU-X990D SM Igy tudtam csak megoldani. Valami ötlet jól jönne, esetleg valahogyan ha állandóan menne az se lenne gond. Szerintem nemlehet olyan hangos.
Az itthoni körülményekre való tekintettel azt kell mondanom igen .
De a körülmények nagyon siralmasak , legalább is hangsugárzó szempontjából Ezért erre a válaszom igen itthon a GU50pp az egyenesen rossz , de ezt anno a találkozón is említettem . Ha már hibrid akkor mutatok egy itthoni favoritot is ami tarol mint hibrid és még íc-és is . Bővebben: Link Ezt kéne hallanod !
Ezaz Lacikám.
Persze, hogy tudom, neked is van, és nem is akármilyen FET-esek, éppen ezért mondom, hogy kategorikusan kijelenteni azt, hogy a FET-es undorítóan szól, egyszerűen, a szakmai tapasztalat hiányát engedi feltételezni. Ebből szűrtem le szerény feltételezésemet, miszerint a delikvens valóban nem hallott még jó FET-es erősítőt. Te is tudod, meg én is, hogy mindenféle topológiájú erősítőből vannak jók és rosszak is, ezt nem az dönti el, hogy FET-es , csöves vagy tranyós e. |
Bejelentkezés
Hirdetés |




A
Nem minden jó ami csillog, meg egyszerű. Szóval szerintem is sokat könnyít a beültetési rajz, de a kapcsolási rajz szerinti alapos átböngészés is nélkülözhetetlen, föleg bonyolult áramköröknél. Amúgy elismerésem a panelterveidér, látszik , hogy foglalkoztál velük, de szerintem könnyen építhető az is amit belinkeltem.

(

Persze, hogy tudom, neked is van, és nem is akármilyen FET-esek, éppen ezért mondom, hogy kategorikusan kijelenteni azt, hogy a FET-es undorítóan szól, egyszerűen, a szakmai tapasztalat hiányát engedi feltételezni. Ebből szűrtem le szerény feltételezésemet, miszerint a delikvens valóban nem hallott még jó FET-es erősítőt. Te is tudod, meg én is, hogy mindenféle topológiájú erősítőből vannak jók és rosszak is, ezt nem az dönti el, hogy FET-es , csöves vagy tranyós e. 



