Fórum témák
» Több friss téma |
Hello!
Segítségeteket szeretném kérni! Megépítettem a pa-elektronikán található labortáp 1-et, de valamiért nem tudom 11V alá csökkenteni a kimenetet. Minden alkatrész jó helyen jó értékkel szerepel a panelon. Szakadás vagy zárlat nincs a panelon. [url]http://www.youtube.com/watch?v=cXRPFDHYDEI Nem tudok vele mit csinálni. Találkozott már ezzel a jelenséggel valaki?
Senki sem járt még így?
Hello!
Segítségeteket szeretném kérni! Megépítettem az attila86 által publikált labortáp 1-et, de valamiért nem tudom 11V alá csökkenteni a kimenetet. Minden alkatrész jó helyen jó értékkel szerepel a panelon. Szakadás vagy zárlat nincs a panelon. [url]http://www.youtube.com/watch?v=cXRPFDHYDEI Nem tudok vele mit csinálni. Találkozott már ezzel a jelenséggel valaki?
Hello!
Látom Attila nem reagált még. De így nem lehet ötletet adni, legfeljebb annyit, hogy meg kell nézni nem gerjed-e valami. Viszont méregetni kellene. Elsősorban a tápfeszültségeket. Referencia feszültséget, és az IC láb feszültségeit, amikor a szabályozás működik, és amikor szerinted már nem jó. Mind ezt a táp pozitív kimenetéhez képest. üdv! proli007
Köszönöm hogy ilyen gyorsan reagáltál!
Gondolom ezren után építették és mindenkinek működik. Annyit változtattam, hogy a 4700µF helyett 2200µF-ot, az 1 és 100nF-os kerámia kondikat műanyaggal helyettesítettem mert ez volt itthon. A panelon zárlat, szakadás nincs, sokszor átnéztem már. A youtube-on fent van egy rövid videó "működés közben".
Sajnos eddig nem jutottam előbbre. A SZERZŐ (Attila86) annyira sem méltat, hogy válaszoljon a megannyi segítségkérő e-mail-emre. Legalább annyit írna, hogy az én fajtámra nincs ideje és hagyjam a hülye kérdéseimmel!
Sajnos eddig nem jutottam előbbre. A SZERZŐ (Attila86) annyira sem méltat, hogy válaszoljon a megannyi segítségkérő e-mail-emre. Legalább annyit írna, hogy az én fajtámra nincs ideje és hagyjam a hülye kérdéseimmel!
Szia!
Sajnos nincs jelenleg időm ezzel foglalkozni, de még a saját elektrós dolgaimat sem tudom folytatni. Olyannyira nincs időm, hogy még a legyártatott paneljaimet sem tudom elhozni! Az hogy elmenjek a Chipcadbe PIC-ért, az meg már az álom kategória...
Hello!
El sem hiszem! Nem offolni akartalak!!!, de már kb 2 hete szívok a táppal és nem tudom hogy miért nem működik helyesen. Attól hogy a puffert a felére csökkentem mert nem fért bele akkora kondi a panelba még működnie kéne. Gondolom sok időt fordítottál a tervezésre, illetve KÖSZÖNÖM mások nevében is hogy paneltervekkel és leírással közzétetted a munkádat. Csak gondolom biztosan van valami hiba amit elkövethettem, de nem jövök rá. Ha segítség hozok neked PIC-et itt lakom én is a XIV-ben
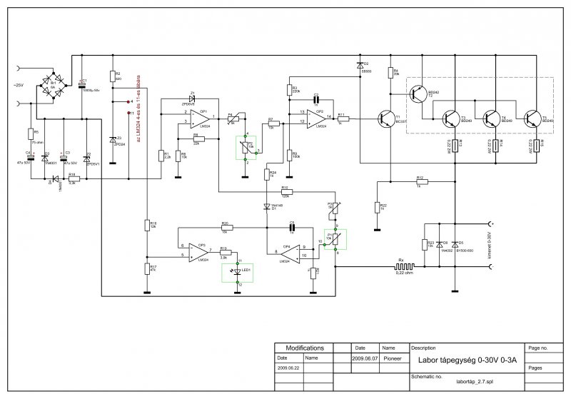
Szevasztok!
Kaptam egy ilyen - a képen látható - METEX szerkezetet. A multiméter része hibás, egy ic van benne eltörve, de ez nem is fontos. A legnagyobb baj, hogy a stab. szabályozható tápja nem működik. Erre igen nagy szükségem lenne, de a fesz. szabályzó poti nem szabályoz és a kimeneten 46V körüli feszültség van. A 723, és 741 IC-t kicseréltem, minden változatlan alkatrészek, kondik , ellenállások darabonként megmérve, minden jónak tűnik.Nincs mechanikai sérülés. Mellékelem a táp rajzát, és a hozzá tartozó kijelzójét is. A rajzok minőségéért elnézést, mert csak ezt tudtam szerezni Koreából, nagy küzdelem árán, google fordítóval. Ha tudnátok segíteni, mit, hol, és kb mennyit kell kellene mérnem.
Bocs a kijelző rajza lemaradt.
Egyben nem tudom köldeni, mert nagy a mérete összerakva
A végtranzisztorok esetleg a meghajtóik szoktak rosszak lenni.Esetleg az ick segédtápjában a zénerek.vagy egy hibás poti okozhatja.
Köszönöm a gyorsaságod, hát ma már nem tudom megnézni, de holnap a végtranyókat megnézem, mert azt az egyet nem néztem meg. A zénerek mérve jók. Ha valamelyik végtranyó rossz, összekarmolom magam.
Új fejlemények vannak. Miután kihúzkodtam a végtranyók csatlakozóit és megmértem - mind jó - , majd visszadugtam, bekapcs, a 46 valahány voltból, most szabályozhatatlan 1,5V lett. Gondolom a betegség valahol a szabályzó körben lehet.
Na, ez meg nekem kínai.Ötletetek? Rajzok előbb.
Hát ez az. Nem lehet rosszul visszadugni, eltéveszteni sem, mert a csatlakozók, és a madzagok hossza sem engedi. A röhej, hogy eddig vagy hússzor dugdostam ki-be, erre a huszonegyedikre lezárnak a végtranyók. Itt valami ördögi rejtély lehet
Most még a panelt ki sem vettem, a csatlakozón keresztül mértem meg a tranyókat. Szóval rejtély!
Akkor a panelbe forrasztott tüske engedte el ,vagy a forrasztás rossz vagy a forrszem - fólia határán tört el.Vagy valami mást mozdítottál meg.
Holnap nagyítóval végignézem az összes forrasztást, a legkisebb gyanura átforrasztom, kiváncsi vagyok az eredményre.
Azért a szabályozhatatlanság még fent áll csak most nem 46Von nem szabályoz, hanem 1,5V-on. Ne de erről majd holnap a forrasztások után
Hurrá! Sikerrel jártam, de nem forrasztási hiba volt, hanem észrevettem, hogy egy csatlakozó csak félig volt bedugva. Ilyenkor a kimenő fesz 1,5V volt, ha rendesen bedugtam, 40-42V. Mivel a TIP31-et már kicseréltem, kivettem a meghajtóját, és láss csodát bázis-emitter átvezetése volt a drágának. Megtapostam
Egy 2sc3198 tranyó volt. A rajzon TR3. Most már minden rendben.Köszönöm a segítségedet proba. Üdv mindenkinek. .
Sziasztok!
Az alábbi Pioneer féle tápban mi szállhatott el, ha a mellékelt képen látható magasfrekis zaj van a kimenetén... ? Minden funkciója működik, viszont ellőttem vele egy marék PIC-et meg stabkockát, mire rájöttem, hogy a táppal van baj
Hello!
3mV zajtól mentek tönkre az eszközök? Ezt magad sem hiszed el.. Szerintem csak a táp és hangkártya közötti zajt méred, nagy valószínűséggel. üdv! proli007
Szia!
A válasz igen... akármilyen hihetetlen is! A 78L05 fölgerjedt (gondolom) és kinyírta a 12F675-ös picet ![]() Próbapanelen, nyákon és légszerelve is, annyira dühös lettem, hogy mit nézhettem el, hogy többször többféleképpen összeraktam és nem gondoltam végig, a táp már csak másnap jutott eszembe... Megnéztem a próbapanelen, nyákon és légszerelve is utána egy aksival és minden ment gond nélkül... Egy 470u-s elkó eléggé kisimítja, de ennek nyílegyenesnek kellene lennie, vagy rosszul gondolom? üdv: E.
Hello!
Akkor ott valami gubanc van. A 78xx sorozat nem szokott gerjedékeny lenni, ha nem hiányoznak a kondik. De tegyél egy diódát a bemenetre, (ha a feszültség megengedi) az is szűr a pufferkondival. De ez a kis zaj akár mérési pontatlanság is lehetne. A PC nem szkóp, csak egy "izé". Bármit összeszedhet a földelt tápján keresztül. Tehát nem azt állítom, hogy a táp kimenetén nem lehet zaj, de ez gond nem lehet. Zaja, pedig mindennek van. A digitális PIC-ről nem is beszélve, az ehhez képest egy zajgenerátor.. Egyébként én a zajt kb. 700Hz-nek nézem. Megmérheted a táp szabályzó IC kimenetét, ha onnan jön, akkor ott sokkal nagyobb amplitúdóval van jelen. De hogy nem ez nyírta ki a cuccot, abban változatlanul biztos vagyok. esetleg egy ki-be kapcsoláskor létrejövő tranziens a táp kimenetén, vagy a hálózat felől érkező kapacitív csatolás, a mi esetleg a PIC áramkörén keresztül, a PC táp földje felé záródott. Gyanítom, hogy nem látjuk a fától az erdőt, de a szkóp képen a füvet nézzük, az biztos.. üdv! proli007
Üdv!
Akkor meglesem az IC kimenetét, ha onnan akkor kicserélem... Köszönöm a gyors választ! Üdv: E.
Hali
Nem tartom valoszinunek, hogy a 78L05 utan akkora fesz lenne ami a PIC-et tonkre tudna tenni. A 78 sorozatu stablerek amugy sem gerjedekeny tipusok. A PIC sem egy tonkremenos tipus. Ott valami mas gixer lehet. Esetleg valamelyik labra mashonnan kapott valami menkut. De normalis felepitesnel az sem lehet problema, mert a MCLR kivetelevel minden IO-n van vedodioda a VSS es a VDD fele. Ezek levezetik a tulfeszt es a negativ feszt. Persze a 230 AC-t direktben ezek sem birjak. Csa Vili
Ezt én mind értem, De akkor miért van, hogy egy 12Vzselés aksiról működik az áramkör, ráteszem a tápra, a kocka felforr, a PIC távozik oda, ahonnan nem jön vissza, az anyagi részéről nem is beszélve
Hello!
Hidd el, valami triviális hiba van. Az aksi meg földfüggetlen. Lehet valami terhelés/zárlati áram van. Ne a PIC-et kínozd, hanem egy izzót pld. Abból nem lehet halál. üdv!
Üdv!
Méregettem és érdekes dolgot tapasztaltam; most az esti csöndben hallottam, ahogy a halak fűtésében a bimetál kapcsolt és mit látok hirtelen a monitoron egy iszonyatos tüskét, ami négyszögjel lett, mert ahogy mondtad a hangkártya nem szkóp... meg már nem is hangkártya, mert az okos fejemmel nem tettem be a védelmet, mondván úgy is pici feszt mérek ![]() üdv: E.
Apróság,ha már a termosztát kattanása (+gondolom a fűtőáram) kinyírta a hangkártyádat ,erősen gondolkodnék a 230V hálózat felülvizsgálatán (földelések,nulla szakadások...valamint a tápegységed szigetelési ellenállása is kétséges.) Vagy az általad épített pices áramkörnek van valami köze a 230V hoz/testhez/kábelTV antennához ill egyébb olyan eszközhöz ami ezzel galvanikus kapcsolatban van,akár egy RCA kábelen keresztül, s ez az oka a tömeges pusztulásnak. Esetleg a PC fémháza nincs leföldelve onnét kap egy grátisz 110V-ot a szűrő kondiknak hála...
|
Bejelentkezés
Hirdetés |






Egy 2sc3198 tranyó volt. A rajzon TR3. Most már minden rendben.








