Fórum témák
» Több friss téma |
Fórum » PIC programozás
hy
minden pic tipusnak nem kéne ujj témát nyit mert ahoz nem elég a pesti szerver sem http://www.hobbielektronika.hu/forum/topic_530.html itt irsz valamit a problámáddal kapcsolatba és segítenek
A probléma abból áll, hogy van ez a 2 fajta PIC em és szeretnék velük kezdeni valamit de eddig nem sokra jutottam.
Már 5 égetőt építettem de egyil sem ment, milyen égetővel és progival lehet valamit kezdeni vele?
milyen égetőt építettél és mi volt a hibaüzenet?
A többi rajz nincs meg, a hibaüzenetre nem emlékszem,
egyszerüen semmi nem történt olvasáskor, írni meg egyáltalán nem akart. Próbáltam többféle progival is. Mivel lenne érdemes próbálni?
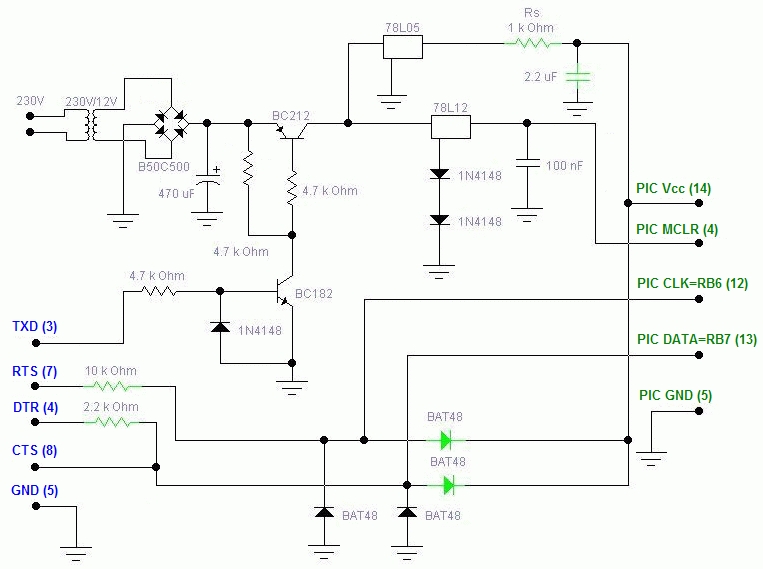
A rajzon talán az az Rs 1k ohm értékű ellenállás nem kéne oda. Vagy kissebre kéne cserélni. Szerintem ezzel a kapcsolással semmi baj nincsen.
Nekem Icprog-gal és Pony Prog-gal is ment. Másik. A pichez ne a számok szerint kösd hozzá hanem pl. a pic Vcc lábat a pic +5V-s tápfeszéhez és a többit értelem szerüen. A lábak kiosztását meg megtalálod az adatlapokban. Lehet, hogy jó ez a számozás is 16F627 és 628-ra, de már nem igaz 16f876-ra. Pedig az égető hw az ahhoz is jó. Üdv Tomee.
A picnek mekkora feszt kellene kapnia?
Te milyen égetőt használsz?
az icprog jó lesz neked.
A kapcsrajz kísértetiesen hasonlít Deguss kolléga kapcsolására. Kis helpek: Az ICprog beállítása égetőm
Felraktam az icprog ot de nincs benne 16f627A 628A.
Az elég érdekes...
Nálam van.... csatoltam
Ebben van ilyen típus, viszont választani kell égetőt és nekem házi égetőm van ami nem azonos a progi által támogatottal.
Milyen égető lehet jó hozzá?
Szinte bármilyen. Csak ismerni kell a programozót milyen porton, milyen beállításokkal kell üzemeltetni.A programózó beállításainál te magad is betudod állítani amit kell, bal alsó sarokban lévő ikonnal.
Az a probléma, hogy elég kezdő vagyok ezen a téren.
Nem igazán értem, hogy mivel mit lehet/kell beállítani.
A pic általában szereti ha 5V-t kap.
Én Icd1-t és Icd2-t használok. Néha nagyritkán egy ilyen JDM klónt izzitok.
Ehet az égetőhöz mit kell beállítani a WinPic800 ban?
Akárhogy állítgatom nem hajlandó se írni sem olvasni.
Mi lehet a probléma? Milyen házi égetővel mehet rendesen (csak pic16f627A vagy 628A pic em van)?
Megnéztem őket, még olvasgatom.
Volt már valakinek dolga 16f627A 628A típusokkal? Ha igen akkor hogy boldogult velük?
Én eddig minden PIC-et amit használtam a JDM égetővel és ICProg-al égettem, s eddig mindegyik elsőre működött gond nélkül.
Valami házi égetőre gondolok főleg.
Nekem eddig semmi nem sikerült velük, pedig szükség lenne rájuk.
A JDM a legegyszerübb! Az én verziómba kell 3 ellenállás és kész. Meg egy 5V-os táp. Meg szerencse, hogy a PC soros portján legyen 12V
Idézet: „Meg szerencse, hogy a PC soros portján legyen 12V” Pont ez az, ami miatt nem kellene ezt a szemetet ajánlgatnod. Fel nem foghatom, hogy egy kezdőnek miért egy olyan égetőt ajánlgat mindenki, amivel csak a szívás van. Thowra itt egy normális égető, és a hozzá való program is. Ehhez nem kell szerencse, hogy működjön: http://www.oshonsoft.com/picprog.html Vagy itt van ugyanez az égető, amely már sajátmagának előállítja a 13V-ot a programozáshoz: http://wattmep.tvn.hu/pic_prog/PIC_pro_net_v03.html
Éppen azért ajánlottam mert kezdő! S ez a legegyszerübb égető amivel nem kell sokat bajlódni! Ráadásul ezzel legalább már lenne sikerélménye. Amikor én kezdtem ezzel foglalkozni, akkor én is kipróbáltam vagy 4 féle égetőt s egyik sem ment. Ez az egy volt amivel sikerült. Egy feltétele van, hogy a soros port szolgáltasson legalább 11.5V-ot(ami általában meg is van), ha ez nincs, akkor tényleg egy másikkal kell próbálkoznia! Az Oshonsoft-os az biztosan működik. Máskülönben szerintem nem szemét, mivel működőképes és működik is! Ellentétben a sok vacakkal ami a neten található!
Idézet: Ha nem képes egy az oshonnan azonos bonyolultságú áramkört összeállítani, akkor ne álljon neki a picekkel foglalkozni!„Éppen azért ajánlottam mert kezdő! S ez a legegyszerübb égető amivel nem kell sokat bajlódni!” Idézet: „Egy feltétele van, hogy a soros port szolgáltasson legalább 11.5V-ot(ami általában meg is van)” Nem, nem csak ez az egy feltétele van, és az újabb alaplapokon nincs is meg, sőt a négy éves NF7 lapom is csak 9V-ot ad. Ez az a feltétel, amit mindenki emleget, viszont van egy másik másik is: az, hogy a soros port a 0.5V alatti feszültséget logikai 1-nek értelmezze. Az RS232 szabvány viszont a (-3V,+3V) közötti tartományt nem értelmezettnek adja meg, ezért szerencse kérdése, hogy a soros kommunikációt végző chip gyártója hová tette a logikai szintet, aminél a chip kapcsol. Idézet: „Ha nem képes egy az oshonnan azonos bonyolultságú áramkört összeállítani, akkor ne álljon neki a picekkel foglalkozni!” Szerintem itt nem erről van szó! Én csak ajánlottam egy működő és egyszerű égetőt! Idézet: Hát.. én mit mondjak, nekem a régi (az is kb 4 éves volt) is szépen kiadta és a mostani is ami kb fél éves, az is szépen kiadja a 11.8V-ot a porton!„az újabb alaplapokon nincs is meg, sőt a négy éves NF7 lapom is csak 9V-ot ad.” Idézet: Ez igaz, de mégis sok embernek működik és használja is! De én nem szeretnék ezen vitázni. Azt építi majd meg amelyiket ő akarja, ez az ő döntése! „Az RS232 szabvány viszont a (-3V,+3V) közötti tartományt nem értelmezettnek adja meg”
Köszönöm a segítséget, megpróbálom ezeket hátha működni fog. Nincs problémám a "kicsit komolyabb" áramkörökkel, de szeretem az egyszerű dolgokat.
Utolsó munkám 1 bináris óra volt ami azóta is szépen megy kb 2 hete. Idézet: „Hát.. én mit mondjak, nekem a régi (az is kb 4 éves volt) is szépen kiadta és a mostani is ami kb fél éves, az is szépen kiadja a 11.8V-ot a porton!” Ami mar eleve eleg alacsony, es szinten a chip gyartojanak kedvetol fugg, hogy kijon-e ennyi. Nem szabad olyasmikre epiteni valaminek a mukodeset, ami nem garantalt.
Hello!
két problémám van: 1.: a gépemen nem volt soros port (ASUS A8N SLI alaplap) ezért vettem egy pci-os soros "kártyát". naszóvalmost ezen a cuccon ha a hármas lábat veszem plussznak (mert annak kéne lennie) és az ötöst földnek akkor a voltmérő -10 voltot ír!! a műszer nem hinném h hibás mert mást tud mérni rendesen! a 2.: 100% kezdő vagyok a PICezésben, de van egy 16F877-es picem. ehhez megépítettem ezt és ezt az égetőt de egyik se működik . próbáltam ic-proggal winpiccel és winpic800-al is. az ic-prog azt mondja h Verify failed at address 0000h a winpicnél pedig Programming failed-et kapok. mindkettőnél megcseréltem az 5ös és a 3as tűt a soros portnál a fent leírtak miatt. ja, és a ledek világítanak mindkettőnél, pedig amelyikben a piros van abban a pirosnak csak égetéskor kéne világítania de nekem akkor is világít, ha csak rádugom a gépre! mi lehet a hiba? légyszi segítsetek! előre is köszi!!! és boccs hogy ennyit írtam!
bocsi lehagytam a két linket. szóval csatolom a két égető rajzát. még annyi hogy az első rajznál (a jdm nevű) először úgy forrasztottam be a soros port tűit ahogy oda van írva (hármas a hármashoz ötös az ötöshöz) és se kép se hang nem volt. ezután megcseréltem (3<-->5 ) aztán rádugtam a gépre meg a tápra, és világított a led.
|
Bejelentkezés
Hirdetés |








. próbáltam ic-proggal winpiccel és winpic800-al is. az ic-prog azt mondja h Verify failed at address 0000h a winpicnél pedig Programming failed-et kapok. mindkettőnél megcseréltem az 5ös és a 3as tűt a soros portnál a fent leírtak miatt. ja, és a ledek világítanak mindkettőnél, pedig amelyikben a piros van abban a pirosnak csak égetéskor kéne világítania de nekem akkor is világít, ha csak rádugom a gépre! mi lehet a hiba? légyszi segítsetek! előre is köszi!!! és boccs hogy ennyit írtam! 






