Fórum témák
» Több friss téma |
Fórum » Labortápegység készítése
Szia Bundyland! Én megépítettem és nagyon korrekt, elsőre tökéletesen működik, csak ajánlani tudom!
Szia Szabi83! Feltettél egy kettős tápot, Ezt!
A kérdésem hogy te, megépítetted-e mert lehet, hogy megépítem, ja és a diódák milyen típusúak?
készülőben van még mindig
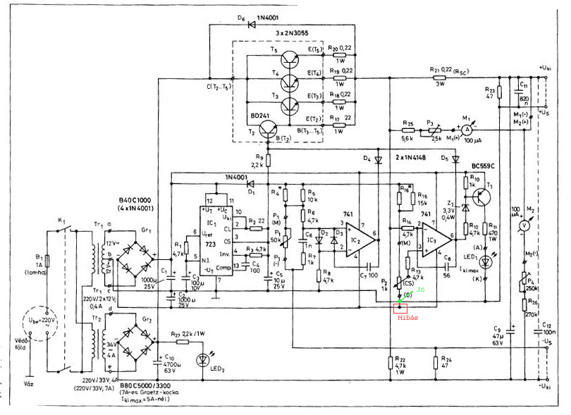
1-2 hét és talán végzek vele.. táp rész, az már kész végülis csak mással van némi gond és hát kicsit férre raktam..csatolom:nezze:
Köszi a gyors választ és a rajzot, akkor lehet, hogy megcsinálom, ha szerinted működőképes a dolog!
Szabi beelőzött, és megadta a pontot.
Szia !
Három észrevételem lenne a rajzhoz. 1, Nem ártani a kétutas helyett egy dioda-hid 2, 240 Ohm-al párhuzamossan a diodának akkor lenne szerepe ha a 240 Ohm-al sorba lenne egy kondi. Akkor ez a dioda lenne a kisütőkör, igy nem látom minek a dioda. 3, Az LM317HV is csak 1.5A -t tud Üdv !
Kedves PCB!
Idézet: „1, Nem ártani a kétutas helyett egy dióda-híd” egy szekunderből, hogyan csinálod meg a szimmetrikus egyenirányítást, dióda-híddal ilyet még nem láttam Idézet: „2, 240 Ohm-al párhuzamosan a diódának akkor lenne szerepe ha a 240 Ohm-al sorba lenne egy kondi. Akkor ez a dióda lenne a kisütőkör, igy nem látom minek a dióda.” mivel lm337 és lm317 adatlapból fésültem össze... nem én találtam ki a diódát a 240ohm mellé :yes: adatlapban ez van rá: Idézet: „while D2 protects against output short circuit for capacitors discharging.” Idézet: „3, Az LM317HV is csak 1.5A -t tud” nekem nem kell áramkorlát és 1.5A is elég ![]() Üdv :pias:
Sziasztok!
Régóta szeretnék egy labortápot építeni, de nem akármilyet, hanem kettőset, +/- feszt adót. Ilyen kapcsolást még nem találtam, és nem gondoltam hogy két egyforma táp sorbakötve működhet. Köszönöm Süginek az ötletet! Viszont ez a megoldás csak akkor működik, ha két külön trafóról, vagy szekunderről megy a két táp, ugye? A kapcsolások elkészítésével nem lesz problémám, csak ez a kérdésem. Üdv, Tom
Szia !
Idézet: „egy szekunderből, hogyan csinálod meg a szimmetrikus egyenirányítást, dióda-híddal ilyet még nem láttam” Akkor nézd meg: tap.kép Idézet: „mivel lm337 és lm317 adatlapból fésültem össze...” Megnéztem az adatlapot, hogy jól emlékszem-e ... jól :yes: kép: lm317 A rajzon viszont nincs ott az a kondi :no: (képen jelöltem miről van szó) Idézet: „nekem nem kell áramkorlát és 1.5A is elég” Kimenetre kellene tenni biztosítékot mert 1.5A feletti terhelésre az LM317 -nek vége. És nem 2A -es biztit mert az jó esetben is 2.3A-nél szakad el először. Szóval nem a trafót kell védeni, hanem az IC-t :yes: És valóban kedves vagyok ![]() Azt csak halkan jegyzem meg, hogy nem szimmetrikus trafóból badarság szimmetrikus tápot csinálni, ha az nem csak IC-k tápja. Üdv! Idézet: „Akkor nézd meg: tap.kép” -8v 0.5A +8v 4A és itt hol a szimmetria :no: Idézet: „A rajzon viszont nincs ott az a kondi :no: (képen jelöltem miről van szó)” nyákra viszont került.. Idézet: „Kimenetre kellene tenni biztosítékot mert 1.5A feletti terhelésre az LM317 -nek vége.” érdekes 2.14Anál 14V melett semm volt baj az IC -vel, bizti nélkül. Idézet: „Azt csak halkan jegyzem meg, hogy nem szimmetrikus trafóból badarság szimmetrikus tápot csinálni, ha az nem csak IC-k tápja.” , badarság persze, ki hogy nézi..
Szia Taki33!
Köszönöm ! Bevallom van pár homályos pont benne, és biztos akartam lenni a jóságában, mielőtt megépítem, utána rajzolom a nyákot, nem kis munka. Köszi mégegyszer!
Nincs mit, egyébként az eredeti kapcsolási rajzban van egy hiba, amit a csatolt képen bejelöltem! Az eredeti nyákrajzot átterveztem a mostani alkatrészekhez, mert így kisebb és gusztusosabb lett! Ha kell, felteszem pdf-be!
A nyákrajzot én is megköszönném, párszor már meg akartam építeni de mindig félbemaradt.
A nyákrajzot nem sikerült átkonvertálnom pdf-be de csatolom Eagle brd-be, plusz egy anyaglistát, amiből én építettem meg! Ja és ezen a nyákrajzon én lehagytam a két mérőműszert és a hozzá tartozó alkatrészeket, direktbe összekötöttem a +Us-t --> +UKi-vel és a –US-t --> –Uki-vel és persze emiatt kihagytam az R23, R24, C11-es alkatrészeket!
Sok sikert az építéshez!
Nagyon szépen köszönöm
, ezzel sok időt sporoltál meg nekem
Én meg elkészítettem a pdf-eket, és csatolom.
Egyébként én is köszönöm a munkádat, már régóta tervbe vettem egy ilyennek az elkészítését, de soha nem volt ifőm valóban elkészíteni, most ezzel sokat segítettél nekem is!
Mégegyszer köszönöm!!!
Ez volt az egyik pont amit pont nem értettem az áramméréssel kapcsolatban, és ezért is kérdeztem hogy valaki megépítette e, mert nem értettem hogy hogy méri az Rsc-n eső feszültséget, de így már ok. A nyákot már átterveztem mert relék kerültek bele mivel több leágazásos trafom van így azoknak is kellett hely. Köszi ! Szerintem sok időt és mérget spóroltál meg nekem!!!
Sziasztok!
Megépítettem ezt a labortápot de nagyon nem akar műküdni, esetleg elkészítette már más is? egyeztetnék feszültségértékeket, hátha megtalálom a hibát.Előre is nagyon köszönöm mindenkinek. üdv Kocsgab
Olvastam vhol hogy az ICL7107-el felépített feszültségmérőket nem lehet összekötni a bemenetüknél. Namármost én ilyet akarok betenni a labortápomba és az lenne a kérdésem, hogy hogy oldjam meg? Ugyanis egy IC nézné a feszültséget, egy pedig az áramot. De ha nem lehet őket összekötni, akkor hogy?
Már a mérőket megépítettem, tápot mindegyik külön kapja, külön tekercsekről, külön feszstabokkal. Megoldható a probléma?
Ez engem is érdekelne, mert nekem is 2 ICL7107-es ic mérné az áramot meg a feszt...
De én ennyire nem érdeklődtem utána, és nem hallottam ilyenről, hogy mit lehet meg mit nem vele... Technikailag miért nem lehet? A másik kérdésem az lenne, hogy (ugye ez a két ic csak a feszültséget meg a kimenő áramot méri) hogyan lehetne azt is kijelezni, hogy mennyi az áramkorlát éppen...? Mert sztem ha már csinálom akkor szeretném elegánsan megcsinálni, nem minden alkalommal ilyen próba terheléseket berakni, és nem szeretnék skálázni sem mer azt mindenki tud...(az az utolsó megoldás lenne )
Feladtad a leckét!
Én is gondolkodtam ezen, hogy hogyan lehetne kijeleztetni vele az éppen beállított áramkorlát mértékét. De egyelőre 0-nál állok vele. Arra gondoltam, hogy lehetne az áramkorlát beállítást végző poti helyett egy kettős potenciométert berakni, és azzal szabályozni egy feszültséget, ami arányos lenne a beállított áramkorláttal. Megfelelő körítéssel sztem meg lehetne oldani.
súgok:
A legelső oldalon az a hozzászólás van elfogadva megoldásnak, ahol áram, és fesz mérők vannak belinkelve.
koszi de azt már olvastam
és onnan jött az ötlet, hogy ICL7107-el csináljam meg... de nem láttma sehol áramkorlát!!! és nem áramfelvétel kijelzőt... de azért köszi..
Szia !
A legegyszerűbb ha készítesz egy változtatható műterhelést, amit beépítesz a tápba. Mikor beakarsz állítani egy áram értéket akkor a műterhelést beállítod és a táp áramkorlátozó potiját addig tekered amíg az nem szabályoz vissza. Üdv!
Az áramkorlát beállító potin DC feszültség van. Ezt kellene erősíteni, meg tologatni egy kicsit. Szerintem 2-3 OPA megoldja.
Ez mind rendben van, ismerem az oldalakat, ami be van linkelve, meg is építettem, igaz, még nem próbáltam ki, de vhol azt olvastam, hogy ezeket nem lehet összekötni, ill. a bemenetüket. Szval két műszer nem lehet ugyanazon az ágon.
A másik porbléma pedig az, hogy az éppen beállított áramkorlátot kellene mérni, és ez jelenleg nem megoldható, ill. jelentős átépítés után lehetne csak. a pbalazs által felvetett ötlet nem tűnik rossznak!
Szia!
Én megépítettem már ezt a tápot, és jól is működik. Jó lenne, ha elmondanád, hogy mi nem jó rajta, mert akkor esetleg tudok segíteni. Így egy kicsit nehéz. üdv |
Bejelentkezés
Hirdetés |




1-2 hét és talán végzek vele.. táp rész, az már kész végülis csak mással van némi gond és hát kicsit férre raktam..
ilyet még nem láttam
:pias:


:no:
, badarság persze, ki hogy nézi.. 
, ezzel sok időt sporoltál meg nekem





