Fórum témák
» Több friss téma |
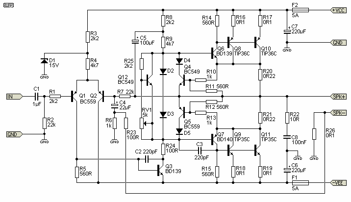
Ha valaki szeretné megépíteni a csatolt rajzon lévő végfokot, akkor mellékelek egy nyák és beültetési rajzot. A nyákrajzot a szintén mellékletben lévő kép alapján készítettem, ami nagyjából megegyezik a szerző elképzelésével (Rod Eliott). Némileg módosítottam rajta, méghozzá használható ultra brutál méretű végtranzisztorokkal is, és nem csak a közvetlen bordára fogatós végtranyó megoldással lehet így hűteni, hanem ALU profilra is tehető. Még nem építettem meg, csak a dokumentációt készítettem el hozzá, de hamarosan megépítem.
Itt pedig a TO-3 tranyóhoz való változat.
Szép munka, gratulálok! Nekem volt már szerencsém ehhez a végfokozathoz, annyit tudok róla mondani, hogy nem minden féle végtranzisztort komál. Volt amivel ment, volt amivel egyszerűen félrebillent a kimenet.
A potenciális "veszély" a hangszóró árammal arányos feszültség visszacsatolás...ami az R26on esik, vissza a visszacsatolásba, és ráadásul elég sokat nyom, pumpál vissza, ez megnöveli virtuálisan a kimeneti ellenállást, így lesz olyan, mint a csöves, inkább áram kimenetű, mint feszültség, nem csillapít annyira a hangszóró rezonanciánál. Ámde...Az az R26 elég jó ellenállás legyen! Kis induktivitású darab, mert velem a következő történt: (nem ennél, de hasonló elven működő LM3886os kapcsolásomban), az erősítő terheletlen állapotban nyugton volt. Mihelyt rákötöttük a ládát, egy olyan gyönyörű 10MHz körüli oszcillátor lett belőle, hogy ihaj. Valószínű az történhetett, hogy azon a nagy frekin már az ellenállásom már nem volt ellenállás, fordított egy fázist és a továbbiakat el lehet képzelni. Ami érdekes volt a kimenetről az invertálóba jövő ellenállásra tettem kapacitást és csak rosszabb lett a helyzet. A kimeneti zobel tag sem segített, csak ha a kimenet és az itt R26os hangszóró spk- ra tettem, de akkor is csak nüansznyit. Jó kis induktivitású ellenállást tettem oda, zobel-be is jó rifa kondi meg kis induktivitású ellenállás volt a gyógyszer. Meg, ha nagyon sok feszültséget pumpál vissza az ember (pl.: ugyanakkora a kimeneti ellenállás,mint a hangszóró), akkor egyre jelentősebben susogott a cucc. Persze az LM elég gyors IC, de semmi kompenzáció nem segített. Olyan 2-4Ohm kimenetivel használom mostanában a 16Ohmos ládával. Érezhető, leng a gatyaszár a mélyeknél. Itt az R23 változtatásával lehet a kimeneti ellenállást (damping faktort) változtatni. Első bekapcsoláskor érdemes leszkópolni, meg eg egyen védelem sem ártana rá, mert itt már a tápfesz elég nagy és erős ahhoz, hogy a féltett hangszórónk vesztét okozza! Amit én még nem így szoktam (3db lm3886 már működik ugyanilyen elven itthon), hogy a hangszóró - lábára kötöm a figyelő ellenállást(R26), onnan a pufferek lábára. Ez a nagy áramú út. A visszacsatolásba (itt r23) egy árnyékolttal jövök vissza a hangszóró spk- lábáról(itt úgyis csak pár-pár 10mV tartományban van jel) a panelre. A végfokozat földje megint egy kanóccal megy a pufferekhez ugyanoda (csillagpont), innen jöhet az előfokozatnak is egy spagóca, ezután a vég és elő összekötésekor már csak az egyik oldalon kell az árnyékoltat földelni.Ezzel még soha semmi baj nem volt, logikusan belegondolva szerintem ez a helyes megoldás. Kb ennyit szerettem volna hozzátenni, személyes tapasztalat meg tanács mellett Mégegyszer gratula, nagyon ízléses munka!!! Várjuk a fejleményeket!
Milyen tranzisztorokkal próbáltad?
MJ15003-21194...? Esetleg ezekről mi a véleményed? Ilyenek vannak itthon rakattal, és ha nem muszáj nem veszek semmit.
Szia! Szerintem azok jók lesznek. Meg nem mondom neked milyenekkel próbáltam, szimpla BD tranzisztorok voltak : volt ,hogy 2-2, volt, hogy 1-1 oldalanként. Csak a tranzisztor típustól függött (persze nincs kizárva, hogy én rontottam el valamit!). Ezekkel nem próbáltam (nem volt itthon, nem vagyok felkészülve tranyós cuccokból, csak "javítottam" ezt a fajta végfokot). Akár jó is lehet, csak azért elővigyázatosan kell éleszteni... :yes:
A nyákokkal már kész vagyok, majd csak egyszer a többi belekerül. Bővebben: Link
Minden esély meg van rá, csak amint írtam, óvatosan kell éleszteni, ne élesbe, mert kivégezheti a hangszórót!
Hali!
Még egyszer visszatérek a kérésemre(lsd feljebb) A dupla pickup egy Humbucker pickup, aminek a részeit, ha jól fordítottam a netről sorba szokás kötni. Én annak idején a meglevő 2 árnyékolt kivezetését párhuzamba kötve használtam, egy pickup-ként. Most szétszedtem és látom az eredeti belső huzalozását, amit mellékelek(hb). Szintén mellékelem a tervezett bekötést is (tele_1sing_1.jpg) ami tartalmaz még egy "mezei" pickupot is. Szerintetek, hogyan kössem be a Humbuckert? Gondoltam arra is, hogy a 2.számú kivezetést figyelmen kívül hagyom és csak az 1. sz kivezetést használom. Hali és Köszi!
A rajz alatt ír egy csomóféle tranzisztorról, amivel szerinte tök jó, és gyakorlatilag azt írja róla, hogy ez egy bolondbiztos kapcsolás, és kinyírhatatlan. Bővebben: Link
Üdv!
A projektből az előerősítőt is megépíted(visszaolvastam, de nem találtam utalást)? Ha igen, engem érdekelne a nyákrajz-ha publikus ![]() Hali!
Gondoltam rá, de valószínű nem építem meg, mert bassmester által publikált csöves előfokra esik majd a választásom.
Egem is érdekelt volna az elöfok nyákrajz,....
Azzal csak egy probléma van, hogy amit a képen látunk az nem a publikált kapcsolási rajz. Írja angolul, hogy ha valaki megveszi a nyákot akkor kap elérhetőséget a weblapja titkos részéhez ahol közli annak kapcsolási rajzát.
De annak a kis kapcsolásnak nem túl bonyolult megtervezni a nyákját. Ha lesz időm akkor összedobom azt is, de ne vegyetek rá mérget, hogy mostanában kész lesz.
Elkészült a végfok panel, egyikbe TO-3 MJ15023-15024 tranzisztort használtam, a másikban meg MJL21194-21195-öt.
Szerintem az MJL jobb hozzá, azzal kisebb az alapzaj. Néhány kép
Szép, nagyon szép!
Gratula! Nagyot fog szólni ,az biztos! Élesztésnél valami anomália? Susogó zaj?
A poén, hogy se hangszerem, se nem is tudok játszani semmin
tervbe van a gitár, és már egy egész armada van hozzá (felújított vermona szerelés, mikrofon, gitár előfokok, stb...lásd képgaléria).Susogós zaj? Az van, de csak ha nagyon közel teszem a fülem a hangszóróhoz, és nyitott bemenetnél . Még lesz benne alkatrész cserélve, mert pl 220pF-ot nem kaptam, 270 került a helyébe bár nem hiszem, hogy ez akkorát dobna rajta, de azért majd cserélem, hátha alapon. És ha hihetünk a szerzőnek, akkor ez nagyon közel van a kinyírhatatlan végfokhoz. A lényeg, hogy minden jó a rajzon, és elsőre indult ahogy kell.BD139 helyett MJE243 került bele, mert azt sem kaptam a boltban, és MJE meg volt itthon pont annyi amennyi kell bele. A susogásra mi ötleted van? Nem veszélyes 50mV.
Igazából ekkora teljesítménynél nem téma szerintem 50mV...
Igazából azt hittem ezt valakinek csinálod, vagy megrendelésre, ajándékba valami bohó kezdőnek, nem túl érzékeny ládával, hangszóróval vagy ilyesmi. 100W gitáros körökben az iszonytató teljesítmény kategória. De legalább van benne tartalék... Nekem is elindult egyszerre, csak nem minden tranzisztorral lett a végeredmény kielégítő Igazából ez még mindig nem áll közel a szívemhez, nem túl hangszer közeli cucc ez sem, igazából ezért vagyok inkább a vég IC-k híve...amíg nem sikerül valami igazán kis visszacsatolású, nem túl hard clippelésú végfokozatot csinálnom, addig maradok is annál Az a pár W, ami zajongáshoz kell bőven kijön belőle, kielégítő minőségben.A susogásról meg annyit, hogy nekem is előjött, főleg ha nagy az erősítés azon az ágon, ahol a figyelő ellenállás táplál. Próbáld meg növelni azt a 100Ohmost ha jól emlékszem R23, ha javul, akkor az a baj és meg lehet találni az optimumot. Ha emiatt van, akkor mondom úgysem túl jó a damping faktor, túlzottan szabadjára ereszteni a hangszórót nem érdemes. Csöves gyári gitár motyókban,fejekben a kimeneti ellenállás is olyan 2-4Ohm(ahol van visszacsatolás, persze SE-kben nem jellemző) maximum a 16Ohmos kimeneteken. Érdemes próbálkozni! Meg persze leszkópolni sem árt!
Tisztelt fórumozók. Véleményt szeretnék kérni a belinkelt előfokról ,hogy érdemes vele foglalkozni vagy nem. Előre is köszönöm.Bővebben: LinkBővebben: Link
Hello!
Szerintem mindennel érdemes foglalkozni, ha tanul belőle az ember! Egyedi hangzású holmi lehet, nekem személy szerint nem tetszik!
Köszönöm a választ. Feltételezem az egyik bemeneti elenálást érdemes lenne 200K -300K Ohm -ra. Gondolom így magasszintű ill alacsony bemenetek lennének. Mennyire lehet fontos egy kombóban a közép szabályozási lehetősége?
Bármilyen tone stack beilleszthető oda szerintem, a 300kOhm meg nem biztos, hogy sokat számít, mert a tranzisztor bemeneti ellenállása úgyis hajlamos lehúzni. Ha ez fontos kérdés a számodra, akkor érdemes egy impedancia illesztővel megfejelni inkább, jfet, bipoláris...inkább a jfet, egy sima source követő, gate táp középre húzva ellenállás osztóval, szerintem inkább alkalmas egy nagy impedanciás bemenetnek!
Köszönöm ,ezen elgondolkozom. És még egy kérdésem lenne ,ha a k1 kapcsolóval sorosan egy potmétert rakok azzal elvileg tudnám a torzítást szabályozni?
A jellegét esetleg, a mértékét döntően nem nagyon. Kb olyan lehet vele sorban egy poti, hogy milyen legyen adott körülmények között hard vagy inkább softabb a vágás...
Igazán nincs mit, ha lesz fejleményed, hangod a cuccról, oszd meg velünk!
Én is így voltam az 50mV-al, hogy nem téma.
Nem gondoltam bele mekkora teljesítményekkel dobálóznak gitároséknál...még soha nem építettem semmi zenekari/hangszer erősítőt. Meg aztán ha ez ekkora írdatlan teljesítmény, akkor majd nem hangosítom föl és kész, nem fog annyira melegedni, aszt jólvan, vagy kisebb feszültségről hajtom majd és kész. Meg csak ki akartam próbálni ezt. Majd a Vermona Bővebben: Link hangfalakon hallgatom meg első körben, ha kész lesz a doboz, de még gondolkodok a bassmester féle csöves előfokon, nincs döntés egyenlőre, de hajlok afelé, hogy készítsek egyet abból is, így lesz egy hibrid cucc gitárhoz, esetleg készítek egy komplett kombót valamilyen hangszóróval....stb. ezek a tervek, de mostanában már nem lesz ennyi időm. Az ellenállást megpróbálom majd változtatni, hátha alapon. És majd ha lesz humorom hozzá akkor megnézem szkóppal is.
A C2-C3 pontos szerepére lennék kíváncsi. Bővebben: Link
A kimeneten lévő zajt befolyásolja. Ha csökkentem az értékét, akkor csökken a zaj is. Kérdésem az, hogy meddig szabad vele lemenni az egészséges kereteken belül? Gyakorlatilag mit befolyásol annak az értékének változtatása? Az R23 értékének változtatása nem hozott semmilyen eredményt. köszi
C2 es C3 a magasfrekvencias oszcilaciot akadalyozza meg ( vagja amagasakat ) tul nagy erteknel a hasznos magasakat is vaghatja iljenkor "lustabb" tranzisztort kell valasztani ami nem olyen gyors es kisebb kondenzatorral se rezeg be . Az R23 a negativ visszacsatolas hatsa nagy kimenojeleknel erezheto mivel a hangszoro es a 0,1 Ohm-os ellenallas osztorol csatol visza a kinojel toredeket.
|
Bejelentkezés
Hirdetés |





Mégegyszer gratula, nagyon ízléses munka!!! Várjuk a fejleményeket!


. Még lesz benne alkatrész cserélve, mert pl 220pF-ot nem kaptam, 270 került a helyébe bár nem hiszem, hogy ez akkorát dobna rajta, de azért majd cserélem, hátha alapon. És ha hihetünk a szerzőnek, akkor ez nagyon közel van a kinyírhatatlan végfokhoz. A lényeg, hogy minden jó a rajzon, és elsőre indult ahogy kell.
Igazából ez még mindig nem áll közel a szívemhez, nem túl hangszer közeli cucc ez sem, igazából ezért vagyok inkább a vég IC-k híve...amíg nem sikerül valami igazán kis visszacsatolású, nem túl hard clippelésú végfokozatot csinálnom, addig maradok is annál 



